【摘要】仁和药业与华检医疗联手,计划在美国筹建全球首家OTC药品RWA交易所。此举旨在盘活医药无形资产,探索资产数字化新范本,但同时面临药品与金融双重监管、数据安全及资产估值等严峻挑战。
📜 引言
2025年9月16日,一则公告在医药与科技圈同时投下了一颗重磅炸弹。中国非处方药(OTC)市场的巨头仁和药业,宣布将与区块链技术服务商华检医疗合作,远赴美国,共同筹建一个前所未有的平台——全球首家专注于OTC垂直领域的现实世界资产(RWA)交易所。
这个消息听起来有些遥远,甚至带点科幻色彩。RWA,这个在区块链世界里炙手可可热的概念,指的是将现实世界中的有形或无形资产,通过区块链技术转化为数字代币,使其可以在数字世界里交易、流转。它被看作是连接万亿级别传统金融市场与新兴数字经济的桥梁。
过去,我们谈论RWA,更多是在讨论房地产、艺术品、或者政府债券。但这次,主角换成了我们日常生活中随处可见的药品,特别是那些不需要医生处方就能购买的OTC药品。
这不仅仅是一次简单的跨界合作。它背后隐藏的,是传统医药产业在面对增长瓶颈时,寻求自我突破的强烈渴望。它也是数字技术在向实体经济渗透的过程中,从宽泛的宏大叙事,走向高度专业化、垂直化深耕的必然一步。
将药品专利、品牌价值、未来销售收入这些过去“看不见、摸不着”的资产,变成可以在全球市场上7x24小时交易的数字凭证,这听起来像一场数字炼金术。这场炼金术能否成功?它将为医药行业带来怎样的颠覆性变革?又会触碰到哪些深不见底的合规与技术暗礁?
本文将深入剖析这一事件的全貌,从合作双方的战略意图,到潜在的应用场景与技术实现路径,再到其所面临的合规、技术与市场三重挑战。我们试图描绘出一幅清晰的图景,展现当古老的医药行业与前沿的区块链技术相撞时,会迸发出怎样激烈的火花。这不仅关乎一家企业的未来,更可能预示着一个全新资产时代的到来。
一、 RWA浪潮下的医药新大陆:事件全景解析
%20%E6%8B%B7%E8%B4%9D-yntl.jpg)
这次合作并非偶然,而是双方在各自领域发展到一定阶段后,寻求突破的必然选择。要理解这次合作的深层逻辑,我们必须先看懂牌桌上的两位玩家,以及他们共同设计的这套全新玩法。
1.1 合作双方的背景与动机
一个是中国OTC市场的传统豪强,一个是深耕区块链合规与技术的后起之秀。他们的联手,本身就充满了故事性。
1.1.1 仁和药业:寻求破局的OTC巨头
仁和药业在中国几乎是家喻户晓的存在。旗下“妇炎洁”、“优卡丹”、“仁和可立克”等品牌,早已成为无数家庭药箱中的常备品。作为一家典型的OTC龙头企业,仁和药业积累了海量的无形资产。这些资产包括:
强大的品牌价值:数十年建立的消费者信任和市场认知度。
庞大的知识产权组合:包括药品专利、商标权、外观设计等。
广泛的渠道网络:覆盖全国的药店和分销体系。
但是,近年来,传统药企的日子并不好过。医保控费政策的持续收紧、行业竞争的白热化,都给仁和药业的业绩带来了压力。根据公开数据,公司在2025年上半年的营收与净利润均出现了下滑。
在这种背景下,如何盘活沉睡在资产负债表上的无形资产,成为了仁和药业必须思考的战略问题。传统的融资方式,如银行贷款或股权融资,或多或少都有其局限性。而RWA提供了一种全新的可能性——将这些无形资产转化为可流动的数字证券,直接面向全球资本市场进行融资,且这种融资通常是非稀释性的,不会影响原有股东的股权结构。这对于寻求新增长曲线的仁和药业来说,无疑具有巨大的吸引力。
1.1.2 华检医疗:技术与合规的赋能者
相比之下,华检医疗在公众视野中的知名度不高,但在区块链和数字金融领域,它却是一个不容忽视的角色。华检医疗的核心能力在于其全栈式的资产数字化服务。这包括:
区块链底层技术:拥有自主的ETHK链上金融生态。
智能合约开发与审计:确保资产上链过程的安全与可靠。
合规框架搭建:这是其最重要的王牌。华检医疗通过前瞻性地收购美国证券公司控股权,获得了在美国市场开展证券类代币业务的关键合规资质。
华检医疗的商业构想并非是建立一个包罗万象的“大而全”的RWA交易所。它的战略更加精巧,被称为**“全球RWA交易所中所”**商业模式。
1.2 “所中所”模式的创新解读
“所中所”模式是理解这次合作的关键。我们可以把它想象成一个“数字资产交易所的孵化器”。
“母所”:由华检医疗搭建和运营的底层技术与合规基础设施平台。它提供标准化的资产上链工具、交易系统、清结算服务以及最重要的——合规牌照支持。
“子所”:与各垂直行业的龙头企业(如这次的仁和药业)合作,成立专注于特定行业的RWA交易所。这些“子所”拥有自己独立的品牌和运营,但其底层技术和合规完全由“母所”赋能。
这种模式的优势显而易见。
所以,仁和药业与华检医疗的合作,本质上是产业龙头与技术平台的一次深度绑定。仁和药业输出其核心的医药资产和行业理解力,华检医疗则提供通往数字资本市场的“船票”和“航海图”。这个OTC RWA交易所,正是他们共同打造的第一艘旗舰。
二、 数字炼金术:OTC资产如何变身RWA
将一瓶药、一项专利,变成一串可以在区块链上流转的代码,这个过程听起来很神奇。实际上,它背后是一套严谨、复杂的金融工程与技术流程。我们来拆解一下,这些OTC资产究竟是如何完成“数字飞升”的。
2.1 核心资产的代币化路径
并非所有资产都适合被RWA化。通常,那些具有可预测现金流、清晰所有权、以及可被标准化估值的资产,会成为首选。对于OTC行业来说,以下几类资产具备了成为首批“试验品”的潜力。
下表详细梳理了OTC行业中几种核心资产的RWA化路径与潜在价值。
2.2 资产上链的技术流程
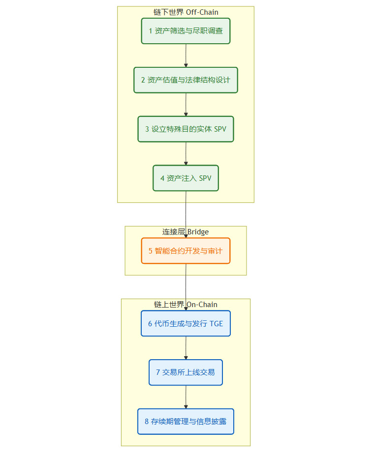
从物理世界的资产到数字世界的代币,这个过程需要一个标准化的“铸造”流水线。我们可以用一个流程图来清晰地展示这个过程。

这个流程中的每一步都至关重要。
资产筛选与尽调:这是起点。需要专业的团队评估资产的质量、现金流的稳定性、法律权属的清晰度。
估值与法律结构设计:这是最考验专业功底的一步。如何给一项专利、一个品牌的未来收益定价?需要引入专业的评估机构。同时,法律团队需要设计一个防火墙结构,通常是设立一个独立的SPV,来隔离原始权益人(如仁和药业)与投资者的风险。
设立SPV:SPV是资产与代币之间的法律桥梁。它从仁和药业手中合法地“购买”或“持有”资产,自身的股权或收益权则成为代币发行的基础。
资产注入SPV:通过法律协议,将真实的资产权益(如收益权合同、知识产权证书)转移到SPV名下,并由合格的托管机构进行保管。
智能合约开发与审计:技术团队根据资产的特性,编写智能合约。例如,对于未来收益权代币,智能合约需要包含自动分配收益的逻辑。合约编写完成后,必须经过第三方安全公司的严格审计,以防范黑客攻击。
代币生成与发行(TGE):在审计通过后,根据SPV的股权结构,在区块链上(如ETHK链)生成相应数量的代币,并发行给初始投资者。
交易所上线交易:代币在OTC RWA交易所上线,面向全球的合格机构投资者开放交易,形成二级市场流动性。
存续期管理:资产RWA化并非一锤子买卖。在代币的整个生命周期中,需要定期披露底层资产的运营数据(如药品销售额),确保信息透明,并由预言机(Oracle)将这些可信的链下数据喂给智能合约。
2.3 价值重塑与资本效应
这一整套复杂的流程,最终指向的是对企业价值和资本效率的根本性重塑。
从“重”到“轻”的资产模式:大量的无形资产和未来收益被盘活,企业不再仅仅依赖于固定资产和当前的盈利能力来获取融资,资产负债表结构得到极大优化。
从“区域”到“全球”的资本触角:通过RWA交易所,中国的优质医药资产可以直接对接全球的专业投资者和机构资本,打破了地域和金融体系的限制。
从“非标”到“标准”的资产流通:RWA通过标准化的技术和法律框架,将原本流动性极差的非标资产(如一项专利),转化成具有统一规格、可在二级市场交易的标准化金融产品。
从“低效”到“高效”的价值发现:7x24小时不间断的全球交易,使得资产的价格能够更敏锐地反映市场信息,形成更公允、更高效的价值发现机制。这远比传统几年一次的资产评估要灵敏得多。
同时,这也为产业升级打开了新的大门。中国药企可以利用RWA出海融资,反过来也可以通过这个平台,引进海外先进的药品、技术和研发团队,形成一个**“引进来”和“走出去”的双向循环**。
三、 冰与火之歌:合规、技术与市场的多重挑战
%20拷贝-koax.jpg)
理想的蓝图总是美好的,但通往未来的道路上布满了荆棘。作为全球首个尝试,OTC药品RWA交易所将要面对的,是来自合规、技术、市场等多个维度的严峻考验。这就像一场在钢丝上跳舞的表演,每一步都必须精准无误。
3.1 史上最严的合规迷宫
合规,是悬在所有RWA项目头上的达摩克利斯之剑。而对于一个涉及“医药”和“金融”这两个全球监管最严格行业的项目来说,其面临的合规挑战可以说是史无前例的。
3.1.1 双重监管的十字路口
项目计划落地美国,这意味着它必须同时在两个监管巨头的注视下运行。
美国食品药品监督管理局(FDA):作为药品监管机构,FDA的规定无处不在。虽然OTC药品监管相对宽松,但任何涉及药品宣传、销售、权益转让的行为,都可能触及其监管红线。例如,如果一个RWA代币的价值与某药品的疗效宣传强绑定,是否会构成未经批准的药品广告?这是需要法律专家仔细界定的问题。
美国证券交易委员会(SEC):作为金融监管机构,SEC的核心任务是保护投资者。它会用著名的“豪威测试”(Howey Test)来审视这个OTC代币是否构成“证券”。如果一个代币的购买者是基于对发起人(如仁和药业)努力经营的预期而获得回报,那么它极有可能被认定为证券。一旦被认定为证券,就必须遵循SEC关于证券发行、信息披露、交易平台牌照等一系列极其复杂的规定。
华检医疗通过收购美国证券公司控股权,提前布局了证券类业务的合规路径,这无疑是明智的一步。但这仅仅是拿到了“入场券”,如何在后续的运营中,持续满足SEC的动态监管要求,将是一个长期的挑战。
3.1.2 跨境合规的复杂网络
这个项目由中国企业发起,在美国落地,面向全球投资者。这种跨境属性使其合规网络变得异常复杂。
不同法域的规则冲突:除了美国的FDA和SEC,项目还可能受到其他主要金融市场,如香港证监会(SFC)、新加坡金融管理局(MAS)规则的影响。这些地区的监管机构对于数字资产的定性、发行要求、投资者准入标准(KYC/AML)都存在差异。平台必须建立一套能够穿透式满足多地监管要求的合规体系。
数据跨境与隐私保护:项目运营中不可避免地会涉及到医疗健康数据和用户金融数据。这些数据如何在中国《数据安全法》、《个人信息保护法》等法规的框架下,合规地进行跨境传输和使用,是一个极其敏感和棘手的问题。任何疏忽都可能导致严重的数据安全事件和法律后果。
3.2 技术栈的“不可能三角”
在RWA领域,技术不仅仅是实现功能的工具,它本身就是风控和合规的一部分。OTC RWA交易所的技术栈,需要在安全性、去中心化和可扩展性这个经典的不可能三角中,找到一个务实的平衡点,同时还要兼顾数据隐私。
3.2.1 智能合约与预言机的安全命门
智能合约的漏洞:智能合约一旦部署在区块链上,通常就不可篡改。这意味着代码中的任何一个微小漏洞,都可能被黑客利用,造成灾难性的资产损失。历史上因智能合约漏洞导致的盗窃事件数不胜数。因此,在交易所上线前,其核心的资产发行、交易、分红等智能合约,必须经过多家顶级安全公司的交叉审计和形式化验证,最大限度地排除潜在风险。
预言机的数据可信度:RWA的核心在于连接链上与链下。这个连接器就是“预言机”(Oracle)。例如,一个与药品销售额挂钩的代币,其分红依赖于预言机喂给智能合约的销售数据。如果这个数据源被篡改,或者预言机节点本身作恶,就会导致错误的决策和资金分配。因此,建立一个去中心化的、有多个可信数据源、并设有防篡改和异常检测机制的预言机网络,是整个系统能否可信运行的基石。
3.2.2 医疗数据的隐私计算
医疗数据是所有数据类型中最为敏感的一种。直接将用户的购药记录、健康状况等信息上传到区块链上是绝对不可行的。这里必须引入隐私计算技术。
零知识证明(ZKP):这项技术允许一方(证明者)向另一方(验证者)证明一个论断是正确的,而无需透露除了“该论断是正确的”之外的任何信息。例如,交易所可以利用ZKP向监管机构或投资者证明,底层资产池中的药品销售总额达到了某个数值,但完全不暴露任何一笔具体的交易信息或购药者身份。
同态加密(HE):这种加密技术允许在密文上直接进行计算,得到的结果解密后与在明文上计算的结果相同。这意味着数据可以在加密状态下被处理和分析,从而在使用数据的同时保护了其隐私。
这些前沿技术的结合,是解决医疗数据隐私与合规使用这对核心矛盾的关键。但这些技术的实现复杂度和计算开销都很大,如何在保证安全的前提下,实现系统的高效运行,是对技术团队的巨大考验。
3.2.3 资产托管与链下治理
区块链只能保证链上数据的不可篡改,但无法保证链下真实世界资产的安全。如果托管在SPV名下的那份知识产权证书丢失了,或者被非法转让了,那么链上的代币就成了无源之水。
因此,一个稳健的RWA系统必须包括:
合格的资产托管方:需要信誉卓著的第三方机构(如信托公司、银行)来实际保管链下资产的法律文件和所有权凭证。
完善的链下治理机制:必须有清晰的法律和操作流程,来处理资产的日常管理、风险事件(如资产损毁)、以及链上与链下信息不一致时的对账和仲裁。
资金与资产的隔离:通过SPV结构,确保投资者的资金与项目发起方(仁和药业)的运营资金严格隔离,防止资金被挪用。
3.3 估值与流动性的现实骨感
解决了合规和技术问题,项目还要面对市场的直接拷问。
非标资产的估值难题:如何给“妇炎洁”未来五年的品牌价值定一个公允的价格?这比给一套房子估价要难得多。估值过高,投资者不买账;估值过低,资产方不愿意。这需要一套被市场广泛认可的、透明的、基于多维度数据的估值模型,并且需要权威的第三方评估机构背书。
早期流动性困境:任何一个新的交易市场,在初期都会面临流动性不足的问题。如果没有足够的买家和卖家,代币的价格就容易剧烈波动,甚至出现有价无市的情况。交易所需要引入专业的做市商,并设计合理的激励机制,来提供初始流动性,确保市场平稳启动。
投资者教育的漫长道路:对于大多数机构投资者来说,RWA还是一个新概念。他们需要时间去理解这种新型资产的风险收益特征、技术原理和法律结构。因此,项目方需要投入大量的资源进行市场教育,建立投资者信任。在初期,严格的投资者适当性管理至关重要,只向能够理解并承受相应风险的专业及机构投资者开放。
总而言之,OTC药品RWA交易所的征途,是一场需要在合规、技术、市场三条战线上同时作战的攻坚战。每一步都充满了不确定性,但每一次成功突破,都将为整个行业积累宝贵的经验。
四、 航向未来:交易所的落地展望与行业影响
%20拷贝-zacr.jpg)
尽管挑战重重,但仁和药业与华检医疗的这次尝试,其深远的战略意义和巨大的潜在回报,使得它依然值得期待。我们可以基于现有信息,对其未来的落地路径和可能带来的行业变革,进行一番推演。
4.1 落地路线图推演
一个如此复杂的项目,不可能一蹴而就。它更可能采取分阶段、小步快跑的策略,逐步验证模式,控制风险。
第一阶段:基础设施建设与牌照落地(预计12-18个月)
核心任务:完成美国市场的合规架构搭建。这包括完善其收购的证券公司的牌照功能,使其能够支持数字证券的发行与交易(如申请成为另类交易系统ATS牌照)。
关键节点:与SEC、FDA等监管机构进行充分沟通,明确业务边界和合规路径。建立起与合格托管方、审计公司、律师事务所的合作网络。
产出:一个具备合法运营资质的、最小化可行性的交易所基础设施。
第二阶段:首批资产上线与模式验证(预计6-12个月)
核心任务:选择并上线第一批RWA产品。
资产选择策略:为了降低初期风险和市场教育成本,首批资产大概率会选择信息相对对称、现金流相对清晰的类型。例如:
成熟品牌的商标授权收益权:这类资产的历史数据充分,未来现金流预测相对稳定。
特定药品的应收账款:有核心企业信用背书,风险较低,期限较短。
关键节点:完成首批资产的成功发行和上市交易。吸引第一批种子机构投资者参与。
产出:验证“所中所”模式在OTC领域的技术可行性和商业闭环。形成首个成功案例。
第三阶段:资产类型扩展与生态建设(长期)
核心任务:在成功经验的基础上,逐步将更复杂的资产类型RWA化。
扩展方向:
更前端的资产:如未上市新药的临床试验阶段性收益权。
更复杂的资产:如将整个供应链的金融资产打包。
数据类资产:在隐私计算技术成熟后,探索脱敏医疗数据的价值变现。
关键节点:吸引更多医药行业的公司加入平台,形成资产端的网络效应。对接全球更多的资本方,丰富投资者生态。
产出:一个具有深度和广度的、活跃的OTC药品RWA交易市场。
第四阶段:“所中所”模式的复制与扩张(长期)
核心任务:将OTC子所的成功模式,复制到其他领域。
潜在方向:创新药RWA交易所、医疗器械RWA交易所、甚至跨行业到大健康、消费品等领域。
产出:一个由多个垂直行业“子所”组成的、全球性的RWA交易网络。
4.2 对医药产业的深远变革
如果这个交易所能够成功落地并发展壮大,它对整个医药行业的影响将是颠覆性的,而不仅仅是增加一个融资渠道。
融资范式的革命:药企的融资模式将从传统的**“主体信用”融资**(依赖公司整体的财务状况和信誉),转向**“资产信用”融资**(依赖特定资产的质量和现金流)。这意味着,即使是处于亏损阶段但拥有核心专利的初创生物科技公司,也有可能通过RWA获得研发资金。这将极大地激发行业创新活力。
全球价值链的重塑:RWA为中国医药资产的“出海”提供了一条全新的高速公路。中国的优质品牌和知识产权,可以更便捷地获得全球定价和流动性。反之,国外的先进技术和创新产品,也可以通过RWA的形式被引入中国市场,加速国内产业升级。
企业估值体系的重构:资本市场对药企的估值,将不再仅仅依赖于市盈率(P/E)或市销率(P/S)等传统指标。RWA市场上各类资产的公允价格,将为分析师提供一个更精细、更动态的视角,来评估一家药企的真实价值,特别是其无形资产的价值。
供应链透明度的提升:当供应链金融凭证在区块链上流转时,从药品生产、分销到最终销售的每一个环节都变得更加透明和可追溯。这不仅能提高金融效率,还有助于药品防伪、打击窜货,保障用药安全。
4.3 RWA市场的宏观视角
将视线拉远,仁和与华检的合作,是全球RWA市场从理论走向实践的一个重要里程碑。波士顿咨询公司(BCG)与新加坡数字证券交易所(ADDX)联合发布的报告预测,到2030年,全球非流动性资产的代币化市场规模有望达到16.1万亿美元,这相当于全球GDP的10%。
这个预测背后,是RWA解决传统金融市场核心痛点的巨大潜力。OTC药品RWA交易所的探索,正是这个宏大叙事下的一个生动注脚。它的意义在于:
验证了垂直行业的可行性:它证明了RWA不仅适用于房地产、债券等通用资产,同样可以在高度专业化、监管严格的垂直行业中找到应用场景。
提供了“产业+技术”的合作范本:它为其他传统行业的龙头企业指明了一条进行数字化转型的可能路径,即与专业的技术和合规平台合作,专注于自己最擅长的领域。
推动了监管的演进:这类创新实践,会反过来推动各国监管机构去思考和完善数字资产的监管框架,从而为整个行业的健康发展扫清障碍。
未来几年,我们或许会看到更多类似的“子所”诞生,覆盖艺术品、影视版权、新能源项目、高端消费品等各个领域。RWA正在从一个区块链圈内的热门词汇,逐渐演变为实体经济中一股不可忽视的新生力量。
📜 总结
仁和药业与华检医疗共建全球首家OTC药品RWA交易所,无疑是2025年医药和金融科技领域最值得关注的事件之一。它不是一次心血来潮的炒作,而是传统产业巨头在面临转型压力时,与新兴技术力量共同进行的一次深刻的、结构性的创新尝试。
这次合作的破局意义在于,它试图为医药行业中庞大但沉睡的无形资产,找到一条通往全球流动性的合规路径。通过“所中所”的精巧模式,以及对知识产权、未来收益权等多种资产的RWA化设计,它为药企的资产盘活、融资创新和全球化发展,描绘了一幅极具想象力的蓝图。
当然,前方的道路绝非坦途。横亘在面前的,是FDA与SEC双重监管的“合规迷宫”,是智能合约与数据隐私的“技术深渊”,也是资产估值与市场培育的“现实挑战”。项目的成败,最终取决于团队能否在跨境合规、技术安全和市场策略这三个维度上,展现出世界级的专业能力和执行力。
无论最终结果如何,这次大胆的探索本身就具有里程碑式的价值。它像一个探路者,为后来者照亮了前方的道路,也标示出了潜在的陷阱。它推动我们去思考,在数字经济时代,资产的形态、价值的尺度和资本的边界,正在发生怎样翻天覆地的变化。
RWA的故事才刚刚开始,而医药行业,已经勇敢地迈出了成为故事主角的第一步。这艘驶向未知蓝海的航船,承载着一个古老行业的革新梦想,也预示着一个新金融时代的到来。
📢💻 【省心锐评】
概念很性感,现实很骨感。成败关键不在技术,而在能否戴着FDA和SEC两副镣铐跳舞。这是场豪赌,赌赢了是行业范本,赌输了也是宝贵教训。

评论