【摘要】AI并非取代人类的“终结者”,而是增强能力的“放大器”。未来竞争的核心,在于构建高效、可信且可持续的人机协同模式。企业必须通过组织变革,将AI深度融入业务,才能在智能时代胜出。
引言
人工智能(AI)的浪潮正以前所未有的速度席卷全球。从新闻头条到企业战略会议,关于AI的讨论无处不在。伴随这股热潮而来的,是一种普遍的焦虑,一种源于科幻电影情节的担忧。AI会成为那个无情的“终结者”,让大量工作岗位消失于无形吗?
这种看法,虽然抓住了技术的颠覆性,却可能误解了AI在商业世界中的真实角色。更准确的视角是,AI并非要成为取代人类的独立对手,而是一种能够极大增强人类能力的强大工具。它是一个“放大器”,将人的智慧、创造力和战略眼光放大到前所未有的尺度。
因此,企业间的竞争范式正在发生根本性转变。竞争的焦点不再是“是否拥有AI技术”,而是“人与AI协同工作的效率有多高”。这场竞赛的本质,是关于人机协同效率的较量。那些能够率先构建起高效、默契的人机协作体系的企业,将获得难以逾越的代际优势。这需要企业重新审视AI的本质,重构生产力模型,并勇敢地推动组织进行深刻变革。
一、🧠 AI的本质重塑:从替代者到放大器
%20拷贝.jpg)
要理解人机协同的未来,首先必须厘清AI在当前阶段的真实身份。它不是一个全知全能的“硅基大脑”,而是一个在特定领域表现出色的“超级工具”。它的核心价值体现在两个层面,效率的放大与创造力的助推。
1.1、效率放大器:将人类从重复劳动中解放
AI最直接、最显性的价值,在于其作为“效率放大器”的能力。它擅长处理那些具有重复性、规律性和数据密集型特征的工作。这些工作往往耗费大量人力,却附加值不高。AI的介入,能够将人类员工从这些繁琐的劳动中解放出来。
具体来说,AI可以自动化处理以下类型的任务:
数据处理与分析。AI能够以秒级的速度处理百万级甚至亿级的数据点,完成模式识别、趋势预测和异常检测。这是人类无法企及的。
流程自动化。通过机器人流程自动化(RPA)与AI的结合,企业可以自动执行跨系统的常规操作,例如数据录入、报告生成、账单处理等。
信息整合与检索。大语言模型(LLM)能够快速阅读、理解和总结海量文档,为决策者提供精准的信息摘要。
这种解放并非意味着岗位的终结,而是工作内容的重构。当机器接管了重复性劳动,人类员工便能将宝贵的时间和精力,投入到那些机器无法胜任的高价值任务上。
表1:AI在不同企业职能中的效率放大作用
1.2、创造力助推器:从“解决问题”到“定义问题”
如果说效率放大是AI的“守成”价值,那么创造力助推则是其“开创”价值。尤其以生成式AI为代表的技术,正在改变创新的模式。它不再仅仅是执行指令的工具,更可以成为激发灵感的“创意伙伴”。
这种转变推动了优秀人才角色的深刻演进。过去,一个优秀员工的核心能力是“解决问题”。他们凭借经验和技能,高效地完成上级布置的任务。但在AI时代,优秀人才的核心能力正在从“解决问题”升级为“定义问题”。
解决问题。这是“how”的层面。AI,特别是经过良好训练的AI模型,在寻找最优解、执行复杂计算等方面,往往比人类更高效。
定义问题。这是“what”和“why”的层面。它要求人类具备洞察力、批判性思维和战略远见,去发现真正的商业痛点,提出有价值的探索方向,并设定正确的约束条件。
一个懂得“定义问题”的专家,可以向AI提出一个高质量的问题或指令(Prompt),引导AI生成初步的方案、代码、设计或文案。然后,专家再利用自己的专业知识进行筛选、修改和深化,最终形成远超个人独立工作质量的成果。这个过程中,AI是助推器,人类是导航员。
例如,一位建筑师不再需要从零开始绘制每一张草图。他可以向AI描述自己的设计理念、风格偏好和功能要求,AI能在短时间内生成数十种不同的视觉方案。建筑师的核心工作,变成了从这些方案中甄选出最具潜力的方向,并对其进行精细化调整和艺术升华。他的价值,体现在品味、洞察力和对最终作品的把控上。
1.3、人机互补的边界:警惕认知退化与过度依赖
将AI视为放大器,也意味着我们必须清醒地认识到它的边界和风险。如果将AI神化,盲目依赖其输出,可能会带来两个严重问题。
第一个是认知退化。如果我们习惯于让AI直接给出答案,而放弃了独立思考、分析和判断的过程,人类自身的认知能力可能会逐渐退化。就像过度依赖计算器可能导致心算能力下降一样,过度依赖AI可能削弱我们的批判性思维和解决复杂问题的能力。
第二个是责任黑箱。当AI的决策过程不透明、不可解释时,一旦出现错误,责任归属将变得非常困难。例如,如果AI信贷审批模型错误地拒绝了一个合格的申请者,或者AI辅助诊断系统给出了错误的建议,谁来为此负责?
因此,构建健康的人机协同关系,必须坚持**“人在环路中”(Human-in-the-Loop)**的核心原则。这意味着在关键决策节点上,必须保留人类的审核、干预和最终裁决权。人类需要成为AI系统的“守门员”和“最终解释者”。
合理设定AI的期望与能力边界至关重要。企业应该将AI定位为一个能力超强的“实习生”或“助理”,它能提供强大的支持,但不能替代专家的最终判断。这种定位有助于员工建立正确的心态,既能大胆利用AI提升效率,又能保持必要的警惕和专业主导性。
二、🤝 人机协同:构建新型核心生产力
当企业正确认识到AI的“放大器”本质后,下一步就是将其转化为实际的生产力。未来的竞争优势,将直接来源于企业构建高效人机协同模式的能力。这种新型生产力,要求AI不再是某个部门的“试点项目”,而是深度嵌入到企业“研、产、供、销、服”所有核心流程中的底层能力。
2.1、全流程嵌入:AI作为业务的底层操作系统
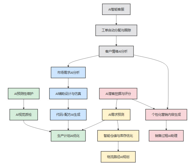
将AI深度嵌入业务流程,意味着AI不再是一个个孤立的“功能点”,而是像水和电一样,成为支撑整个业务运转的基础设施。它应该像一个智能化的操作系统,连接各个环节,驱动数据流动,优化资源配置。
下面这个流程图,展示了AI如何嵌入企业价值链的各个环节,形成一个智能化的闭环。

这个模型展示了AI在不同业务环节中的协同作用。例如,服务环节的客户情绪分析结果,可以反向输入研发环节,用于指导下一代产品的改进方向。销售环节的潜在客户数据,可以帮助供应链环节更精准地进行需求预测。这种跨环节的数据流动和智能协同,是传统线性流程无法比拟的,它能带来指数级的效率提升。
2.2、行业实践剖析:协同模式的落地成效
理论的价值最终要通过实践来检验。目前,许多行业的先行者已经通过构建人机协同模式,取得了显著的成效。
2.2.1、制造业:从自动化到“智”动化
制造业是AI应用最深入的领域之一。人机协同正在推动工厂从“自动化”走向“智动化”。
预测性维护。传统模式下,设备维护通常是定期的或故障后维修,成本高且影响生产。现在,通过在设备上安装传感器,AI模型可以实时分析振动、温度、压力等数据,提前数周预测潜在的故障。维修工程师不再是被动响应,而是可以根据AI的预警,在计划停机时间内精准地进行维护。人类的经验与AI的预测能力结合,大幅降低了非计划停机时间。
智能供应链优化。以伊利集团为例,其构建的智能供应链系统,利用AI模型整合天气、交通、销售历史、促销活动等多种数据,动态优化全国范围内的运输路径和库存分配。结果是,单吨运输成本降低了18%,生产异常的响应时间从小时级压缩至分钟级。在这个系统中,AI负责复杂的计算和优化,而供应链专家则负责处理突发事件、调整模型参数和制定宏观策略。
2.2.2、医疗健康:医生的“第二双慧眼”
医疗领域对准确性和责任要求极高,这使其成为人机协同的典型应用场景。AI无法取代医生,但可以成为医生不知疲倦、极其敏锐的“第二双慧眼”。
AI辅助诊断。在医学影像分析中,AI模型可以通过学习数百万张标注过的影像(如X光片、CT、MRI),快速识别出微小的病灶或异常模式,其敏感度在某些方面甚至超过了人类专家。例如,在肺结节筛查中,AI可以标记出所有可疑区域,供放射科医生逐一复核。这极大地减轻了医生的阅片负担,降低了因疲劳导致的漏诊率。最终的诊断报告,仍然由医生结合患者的完整病史和临床表现后签发。
智能用药审核。山东省第二人民医院上线的AI医嘱审核系统,可以在医生开出处方后的几秒钟内,基于庞大的药品知识库和患者的个人健康数据,自动审查药品相互作用、剂量是否合适、有无过敏禁忌等问题。该系统上线后,将潜在的不合理用药错误拦截率提升至99.7%。AI充当了第一道防线,而药剂师则可以从繁琐的初审中解放,专注于更复杂的用药指导和咨询工作。
2.2.3、内容创作:从“苦力活”到“创意活”
生成式AI的兴起,正在颠覆内容创作行业。无论是文案、图片还是视频,AI都可以作为强大的辅助工具。
创意生成与迭代。一位广告策划师需要为新产品构思10个不同的广告口号。过去,这可能需要半天时间。现在,他可以向AI描述产品特点和目标人群,AI能在1分钟内生成50个备选方案。策划师的工作不再是绞尽脑汁地“从0到1”,而是从AI生成的“从1到N”中,挑选、组合、润色,最终提炼出最闪亮的创意。
个性化内容生产。电商平台可以利用AI,为每一位用户生成独一无二的商品推荐文案和营销邮件。AI根据用户的浏览历史和购买偏好,自动调整文案的语气、风格和卖点。而人类运营专家则负责设定整体的营销策略、审核内容的品牌调性和伦理合规性。
表2:各行业人机协同模式与成效
2.3、“AI增强型人才”:未来团队的核心构成
人机协同模式的普及,催生了一种全新的职业角色——“AI增强型人才”(AI-Augmented Talent)。这些人才并非都是AI专家或程序员,他们可以是任何岗位的员工,但他们具备与AI高效协作的能力。
一个“AI增强型人才”通常具备以下几种核心素养:
提问能力(Prompt Engineering)。他们懂得如何向AI清晰、准确地描述问题和目标,以获取高质量的输出。这是一种结合了逻辑、语言和领域知识的新型技能。
批判性思维。他们不会盲信AI的任何结果,而是会带着审视的眼光去评估AI生成内容的准确性、合理性和潜在偏见。
整合与创造能力。他们擅长将AI提供的碎片化信息、数据分析结果或初步方案,与自己的专业知识和经验相结合,整合成创新的解决方案。
跨界学习能力。他们对新技术保持开放心态,愿意持续学习如何使用新的AI工具来优化自己的工作流程。
企业未来的核心竞争力,在很大程度上取决于其拥有多少“AI增强型人才”,以及能否将他们有效地组织成高效的人机协作团队。人才的竞争,已从单纯的技能比拼,转向了人机协同能力的较量。
三、🏛️ 组织变革:实现高效协同的必由之路
%20拷贝.jpg)
引入AI技术,就像给一辆老式马车装上喷气式发动机。如果不彻底改造车身、底盘和传动系统,结果必然是车毁人亡。同样,企业若想最大化人机协同的效率,就必须进行深刻的组织模式变革。这绝非简单的技术升级,而是一场触及战略、流程、文化与人才的系统性重塑。
3.1、结构重塑:从金字塔到神经网络
传统的企业组织结构,大多是“金字塔”式的科层制。信息自上而下传达,决策层层审批。这种结构的稳定性和控制力在工业时代是优势,但在信息爆炸的智能时代,却成了效率的瓶颈。
AI的出现,正在从根本上瓦解这种结构的基础。AI技术极大地加速了信息在组织内部的传递与处理。过去,中层管理者的一个重要职能是收集、汇总、传递信息。现在,一个良好的AI系统可以实时生成各业务线的动态仪表盘,直接呈现在高管面前。信息传递的职能被大大削弱。
因此,组织结构必然向更灵活、更扁平化的方向发展。未来的组织,可能更像一个“神经网络”,而不是一座金字塔。
金字塔结构。节点是固定的岗位,连接是严格的汇报线。信息流动缓慢,跨部门协作困难。
神经网络结构。节点是动态的项目小组或能力中心,连接是基于任务需求的信息流。组织可以根据外部环境的变化,快速重组,形成新的协作通路。
要实现这种神经网络式的结构,一个关键前提是打破部门间的“数据墙”。数据是AI的血液,也是连接组织各个节点的神经脉络。如果数据被禁锢在财务、销售、生产等各个“数据孤岛”中,AI就无法形成全局视野,跨领域的协同优化也就无从谈起。企业必须建立统一的数据平台和数据治理标准,确保数据在授权和安全的前提下,能够自由、顺畅地流动。
3.2、文化再造:从指令执行到授权创新
组织结构是骨架,组织文化是灵魂。一个僵化的、以“指令-执行”为核心的文化,无法孕育出高效的人机协同。员工如果担心因尝试新工具而犯错受罚,或者认为AI只是用来监督自己的工具,他们就不可能主动拥抱AI。
实现高效协同,需要企业营造一种鼓励创新和终身学习的文化。
首先,这意味着从“控制”转向“授权”。领导者的角色,不再是下达具体指令的“监工”,而是设定愿景、提供资源、并为团队扫清障碍的“服务者”。企业需要鼓励“自下而上”的协作创新。一线的员工最了解业务的痛点,当他们被授予使用AI工具的权限和能力时,往往能发现意想不到的优化点和创新机会。
其次,这意味着建立对失败的合理容忍度。与AI的协同是一个不断试错、不断优化的过程。企业应该建立“沙盒”环境,鼓励员工在可控范围内进行实验。并非所有尝试都会成功,但每一次失败都提供了宝贵的学习数据,帮助组织迭代出更优的协同模式。
最后,企业需要将终身学习内化为组织的核心价值观。AI技术日新月异,今天的主流工具可能明天就会被替代。企业必须提供持续的培训和学习资源,帮助员工从“学会某个工具”转变为“学会如何学习新工具”。这种适应能力,是员工和组织在AI时代保持竞争力的根本。
3.3、人才体系重构:打造“业务+技术+数据”的复合型团队
在人机协同的模式下,传统的、按职能划分的团队壁垒正在失效。一个纯粹的业务团队不懂技术,无法向AI提出有效需求;一个纯粹的技术团队不懂业务,开发出的工具可能脱离实际。
未来的核心战斗单元,将是**“业务+技术+数据”三位一体的复合型团队**(有时也称为“部落”或“敏捷小组”)。这种团队通常围绕一个具体的业务目标(如“提升用户转化率”)而组建,成员包括:
业务专家。他们深谙行业逻辑和用户需求,负责“定义问题”,并评估AI方案的商业价值。
数据科学家/AI工程师。他们负责构建、训练和部署AI模型,提供技术解决方案。
产品经理/项目经理。他们负责协调沟通,确保技术方案与业务目标对齐,并推动项目落地。
表3:传统团队与复合型团队的对比
这种团队结构,能够确保AI的应用紧密贴合业务需求,并以敏捷的方式快速迭代优化。它要求企业在招聘、培训和激励机制上做出相应调整,鼓励员工发展跨领域的能力,成为“T型人才”——既有深厚的专业知识,又有广阔的协作视野。
3.4、治理与信任:为人机协同设置“护栏”
当AI深度参与决策过程时,信任和治理就成了不可或缺的“护栏”。如果员工不信任AI系统,或者客户不信任企业的AI决策,再高效的协同也无法持续。
建立信任,需要从以下几个方面入手:
透明与可解释性。对于关键决策,AI不能是一个“黑箱”。企业需要投入研发,尽可能让AI的决策过程变得透明和可解释。例如,一个AI信贷审批系统在拒绝申请时,应该能给出具体的理由(如“负债率过高”、“信用历史存在风险点”),而不是简单地给出一个“拒绝”的结果。
建立人机共判规则。明确界定哪些决策可以由AI自动完成,哪些决策需要人类介入,哪些决策必须由人类做出最终裁决。这个规则需要根据决策的重要性和风险等级来制定。例如,推荐一首歌可以由AI全权决定,但决定是否关闭一家工厂,则必须由人类管理者负责。
数据安全与隐私保护。AI的运行离不开数据,但数据的采集和使用必须严格遵守法律法规和伦理准则。企业必须建立完善的数据安全和隐私保护体系,向用户和员工证明他们的数据是安全的,这对于建立长期信任至关重要。
明确的问责机制。当人机协同系统出现错误并造成损失时,必须有清晰的问责链条。需要提前界定,在不同情况下,责任应由算法提供商、系统部署方、操作人员还是最终决策者承担。没有问责,就没有真正的责任感。
通过建立这些治理机制,企业可以在享受AI带来效率的同时,有效控制其风险,从而构建一个可持续、可信赖的人机协同环境。
四、📈 衡量与迭代:量化人机协同的价值
%20拷贝.jpg)
任何商业投入最终都需要衡量其回报。人机协同的价值,不能仅仅停留在“感觉效率提高了”的主观层面,而需要建立一套科学的、可量化的衡量体系。这套体系不仅用于评估投入产出比,更重要的是,它能为持续优化协同模式提供数据指导。
衡量人机协同的价值,需要从多个维度展开,并与具体的业务场景相结合。
表4:人机协同价值衡量指标(示例)
通过持续追踪这些指标,企业可以清晰地看到人机协同在哪些环节产生了价值,在哪些环节还有待改进。例如,如果发现“任务处理周期”大幅缩短,但“决策准确率”有所下降,那就说明当前的协同模式可能过于追求速度,而忽视了质量把控,需要调整“人在环路中”的审核机制。
量化衡量是科学管理的基础。只有通过数据,企业才能驱动人机协同模式的不断迭代和进化,确保其始终服务于最终的商业目标。
总结
我们正处在一个深刻变革的时代。AI不是那个要来终结我们工作的“天网”,它更像普罗米修斯盗来的火种,其价值在于如何被人类使用。将AI视为“放大器”,而非“替代者”,是理解这个时代竞争本质的第一步。
真正的竞争优势,已经不再来源于你是否拥有AI,而在于你的人机协同效率有多高。这背后是一场系统性的竞赛,比拼的是企业能否将AI深度融入业务流程,能否勇敢地推动组织结构和文化的变革,能否建立起信任与治理的护栏,以及能否科学地衡量并迭代协同的价值。
未来的组织,将是一个由无数“AI增强型人才”组成的、高效协同的“神经网络”。在这个网络中,机器的计算力与人类的洞察力相互激荡,个体的智慧被高效地汇聚为集体的智能。那些能够率先完成这场进化,构建起高效、可信、可持续的人机共生关系的企业,无疑将在智能时代的浪潮之巅,赢得先机,实现高质量的持续增长。
最终,这场变革的核心,不是“与机器竞争”,而是“与机器共舞”。
📢💻 【省心锐评】
别再纠结AI会不会让你失业了。你真正的对手,是那些已经学会与AI高效协同的同行。与其恐惧,不如赶紧学会怎么用好这个“放大器”。

评论