【摘要】数据DAO正通过社区共治模式,将数据从企业垄断资产转变为共享资源,重塑所有权与价值分配。其发展核心在于突破法律地位与商业合规的瓶颈,迈向数据要素市场化的未来。
引言:数据主权的“觉醒年代”
在数字文明的浪潮之巅,数据被誉为“新时代的石油”,驱动着人工智能的飞跃、商业决策的精准和科技创新的边界。然而,一个深刻的悖论横亘在我们面前:作为数据的终极创造者,我们每个人,似乎都成了这片富饶油田上最沉默的“佃农”。我们的数字足迹、个人偏好、乃至基因信息,被无形地采集、汇聚,最终成为科技巨头们构建“数据围墙花园”的砖石,其产生的巨额利润,却与我们鲜有关联。
当Reddit宣布以每年6000万美元的价格,将其海量用户数据授权给谷歌用于AI模型训练时,这场关于数据所有权的讨论被推向了高潮。用户创造了价值,平台收割了利润,价值链在此处出现了刺眼的断裂。我们不禁要问:难道数据只能是被垄断的资产,而不能成为由创造者共同拥有的资源吗?
正是在这样的时代背景下,一个极具颠覆性的概念——数据DAO(Data Decentralized Autonomous Organization),正从Web3的土壤中破土而出。它并非又一个虚无缥缈的技术术语,而是一场旨在将数据主权归还于民的社会与技术实验。它试图用代码重塑信任,用共识替代指令,将冰冷的数据资产,转化为一个有温度、有归属感的社区共同体。这不仅是一场技术范式的迁移,更是一场深刻的权力关系的重构。本文将带您深入数据DAO的世界,解构其运作机理,剖析其核心价值,直面其法律与商业化的荆棘之路,并共同展望其在数据要素市场化浪潮下的未来图景。
一、📖 解构数据DAO:一场数据主权的范式革命
%20拷贝-uukz.jpg)
数据DAO,即去中心化自治组织在数据领域的垂直应用,其本质是一个由社区成员共同拥有、共同治理、共享收益的数据经济体。它借助区块链技术,将组织的规则、成员的权利和资产的管理,都编码成公开透明、自动执行的智能合约,从而摆脱了传统公司金字塔式的科层制束缚。
1.1 核心三要素:数据DAO的基石
要理解数据DAO,我们必须先拆解其赖以运转的三大技术基石:
区块链(Blockchain)- 不可篡改的信任账本:这是DAO的底层信任基础。所有的数据贡献记录、治理投票、收益分配等关键信息都被记录在链上,公开透明、不可篡改。这从根本上解决了传统数据合作中的信任问题,成员无需依赖某个中心化的机构来保证公平。
智能合约(Smart Contract)- 自动执行的组织章程:如果说区块链是账本,智能合约就是这本账本上自动执行的法律条文。数据DAO的核心治理规则,如“如何加入”、“如何贡献数据”、“如何发起投票”、“如何分配利润”等,都被预先编写为代码。一旦满足触发条件,合约将自动执行,杜绝了人为干预和暗箱操作的可能,实现了**“代码即法律”(Code is Law)**。
通证(Token)- 价值承载与治理权杖:通证(或称代币)是数据DAO经济模型的血液。它通常扮演双重角色:
经济权益凭证:成员通过贡献数据或资金,获得相应数量的通证。当DAO通过数据变现产生收益时,这些收益将按照成员持有的通证比例进行分配。
治理投票权杖:持有通证的成员获得了参与社区治理的权利。他们可以对“是否将数据集授权给某家AI公司”、“授权价格如何设定”、“如何使用社区金库资金”等重大事项进行投票,直接影响DAO的发展方向。
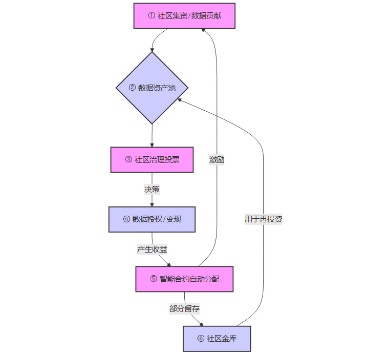
1.2 运作飞轮:从数据汇聚到价值回归
数据DAO的运作模式形成了一个优雅的闭环,我们可以称之为“价值创造飞轮”。这个飞轮的转动,驱动着社区的持续增长和价值的不断积累。

社区集资/数据贡献:飞轮的起点。成员可以通过两种方式参与:一是共同出资,汇集资金购买外部有价值的数据集,如高分辨率的卫星图像、专业的金融市场数据或稀有的基因序列库;二是贡献个人数据,例如,将自己的社交媒体历史数据、可穿戴设备健康数据等脱敏后贡献给社区。
数据资产池:所有汇集的数据构成了DAO的核心资产。这些数据通常存储在去中心化的存储网络(如IPFS、Arweave)上,确保了数据的安全性和抗审查性,避免了单点故障风险。
社区治理投票:当外部企业或研究机构希望使用这些数据时,它们会向DAO提出请求。此时,持有治理通证的社区成员将通过链上投票系统,共同决定是否授权、授权的范围、使用期限以及定价等。
数据授权/变现:一旦社区投票通过,智能合约将自动执行授权协议,并将数据(或其访问权限)交付给需求方,同时收取费用。
智能合约自动分配:变现所得的收益,将由智能合约根据预设规则自动分配。大部分收益会按照持币比例直接分发给社区成员,实现利益共享。
社区金库与再投资:一部分收益可能会被存入社区金库,用于DAO的长期发展,例如购买更多数据、资助技术开发、支付法律顾问费用等。金库的使用同样需要社区投票决定,从而驱动飞轮持续、健康地转动。
1.3 市场先锋:r/datadao的实践样本
理论的魅力最终需要实践来检验。r/datadao项目及其背后的Vana网络,为我们提供了一个观察数据DAO潜力的绝佳窗口。
面对Reddit等平台将用户数据商业化而用户一无所获的现状,r/datadao提出了一个直接的解决方案:让Reddit用户成为自己数据的主人。用户可以通过一个简单的浏览器插件,将自己的Reddit历史数据(如帖子、评论)打包并上传至Vana网络。作为回报,他们会获得Vana网络的治理代币$RDAT。
这个过程的精妙之处在于:
低门槛参与:用户无需复杂的区块链知识,只需简单操作即可完成数据贡献和代币获取。
明确的价值主张:用户贡献的数据越多、越有价值,获得的$RDAT代币就越多,未来潜在的收益也就越大。
真实的治理场景:当有AI公司希望使用这些汇集起来的、高质量的、带有真实用户交互背景的Reddit数据时,所有$RDAT持有者都可以投票决定是否授权以及如何定价。
Vana网络作为支撑r/datadao等多个数据DAO应用的基础设施,近期成功获得了1800万美元的融资,投资方不乏知名机构。这不仅是对该项目本身的认可,更是资本市场对整个数据DAO赛道未来潜力的一次重要押注。它证明了,数据DAO并非空中楼阁,而是具备真实商业逻辑和市场吸引力的创新模式。
二、💡 价值重塑:数据DAO为何是未来趋势?
数据DAO的出现,其意义远不止于创造了一种新的组织形式,它更像一把钥匙,试图打开长期禁锢数据价值的枷锁,引发一系列深刻的连锁反应。
2.1 打破“数据围墙花园”:从垄断到民主
长期以来,互联网巨头凭借其平台优势,构建了庞大的“数据围墙花园”。它们在为用户提供免费服务的同时,几乎无成本地获取了海量、高质量的用户数据。这些数据经过清洗、标注和分析,成为企业最核心的护城河,用于训练AI模型、优化广告投放、开发新产品,从而攫取了惊人的利润。
在这个模式中,用户处于绝对的弱势地位。单个用户的数据价值微乎其微,缺乏与平台议价的能力。数据DAO的出现,本质上是一场“数据生产资料的公有化运动”。它通过将无数个体的、分散的数据力量汇聚在一起,形成了一个强大的集体。这个集体拥有了与数据需求方(甚至是大型科技公司)平等对话的资本。
当一个AI公司需要高质量的社交数据时,它不再需要冒着法律风险去爬取,也不必完全依赖平台方的“施舍”,而是可以直接与一个代表了数万名数据所有者的数据DAO进行谈判。这极大地提升了数据创造者的议价能力,使得价值分配的天平,开始从平台方朝创造者一端倾斜。
2.2 激活数据要素市场:合规流通的“催化剂”
近年来,全球各国对数据隐私和安全的监管日趋严格。《通用数据保护条例》(GDPR)、《加州消费者隐私法案》(CCPA)以及中国的《个人信息保护法》(PIPL)等法规,都对数据的采集和使用划定了清晰的红线。这使得企业,尤其是AI公司,在获取训练数据时面临着巨大的合规压力和法律风险,“黑市数据”和非法爬取行为屡禁不止。
数据DAO恰好为这一困境提供了潜在的解决方案。由于其治理机制建立在成员知情同意的基础上,每一次数据授权都经过了社区的集体投票。这天然地形成了一套“集体授权”的合规机制。
对于数据需求方而言,从数据DAO获取数据,意味着:
来源清晰可溯:所有数据贡献和授权记录都在链上,可追溯、可审计。
授权链条完整:获得了数据所有者集体的明确授权,极大地降低了后续的法律风险。
数据质量更高:相比于来路不明的数据,由用户主动贡献的数据通常更加真实、质量更高。
因此,数据DAO有望成为未来数据要素市场中一股重要的“正规军”,为市场提供大量合规、高质量的数据源,从而推动整个数据产业的健康、可持续发展。
2.3 赋能长尾与创新:释放被忽视的数据价值
在传统的数据市场中,只有那些能够产生巨大商业价值的“头部数据”才会受到重视。而大量小众、分散但同样有价值的“长尾数据”则被长期忽视。
例如:
罕见病研究:某个罕见病的患者数据在全球范围内可能非常分散,单个研究机构难以收集到足够样本。一个由该病患者及家属组成的全球性数据DAO,可以安全地汇集医疗记录、基因序列和生活习惯数据,为医学研究提供前所未有的宝贵资源。
地方文化保护:一个社区可以成立数据DAO,收集本地的方言语音、历史照片、民俗记录等,形成一个独特的文化数据库,用于学术研究、数字文旅开发或AI模型的本地化训练。
艺术创作素材:艺术家们可以组成一个DAO,贡献自己的原创作品、设计草图、创作过程数据,形成一个独特的、经授权的艺术数据集,专门用于训练具有特定风格的生成式AI模型。
在这些场景中,单个组织或个人往往无力承担数据的收集和维护成本。数据DAO的众筹和共治模式,使得汇集资源、共同管理这些长尾数据成为可能,从而解锁了这些原本沉睡的数据资产的巨大潜力,催生更多元化的创新。
2.4 治理的进化:透明度与信任的重建
传统组织的治理往往伴随着信息不对称和决策不透明。而数据DAO将治理规则置于阳光之下,所有成员都可以审查智能合约代码,所有投票和资金流动都在链上公开可查。这种极致的透明度,极大地降低了社区内的信任成本。
成员不再需要盲目相信某个领导者或管理层会“为大家好”,而是可以相信代码会公平地执行既定规则。这种基于数学和密码学的信任,比基于人性的信任更为稳固。它能有效激发社区的参与感和归属感,因为每个成员都清楚地知道,自己的贡献和投票,实实在在地影响着这个共同体的未来。
三、⚖️ 荆棘与坦途:法律、合规与商业化的三重考验
%20拷贝-lcys.jpg)
尽管数据DAO描绘的蓝图激动人心,但从理想走向现实的道路上,布满了法律、合规与商业化的荆棘。这不仅是技术问题,更是与现实世界规则深度碰撞的系统性挑战。
3.1 “幽灵船”的困境:法律地位的迷雾
当前,数据DAO面临的最核心、最棘手的问题,就是其法律地位的不确定性。一个未经任何法律实体注册的DAO,在大多数国家的司法体系中,就像一艘在法律海洋中航行的“幽灵船”——它客观存在,但没有合法的身份。
这种状态带来的最大风险是,它可能被默认视为**“普通合伙企业”(General Partnership)。这意味着,DAO的所有成员,无论贡献大小,都可能需要对DAO的全部债务和法律责任承担无限连带责任**。
让我们想象一个具体的场景:一个数据DAO在未经充分授权的情况下,泄露了部分敏感数据,导致用户隐私受损并被起诉。如果DAO本身没有法律实体,那么原告可以起诉DAO的任何一个成员,并要求其承担全部赔偿责任。这对于仅仅是贡献了少量数据以换取几个代币的普通成员来说,无疑是灭顶之災。这种潜在的巨大风险,严重阻碍了普通用户大规模参与DAO的意愿。
3.2 “法律包装”:为DAO披上合法外衣
为了解决“幽灵船”困境,社区和法律专家们探索出了一条名为“法律包装”(Legal Wrapper)的路径。其核心思想是,为去中心化的DAO,在现实世界中匹配一个受法律承认的实体外壳,从而在虚拟与现实之间架起一座桥梁。
这个“外壳”的主要作用是责任隔离(Liability Shielding),即将DAO的法律责任限定在法人实体层面,保护其成员免受无限连带责任的冲击。目前,全球范围内探索出的主流“法律包装”方案主要有以下几种:
以美国怀俄明州在2021年通过的《DAO法案》为例,它开创性地允许DAO注册为一种特殊的有限责任公司(LLC)。这意味着,在怀俄明州注册的DAO,可以拥有独立的法律人格,能够以自己的名义签订合同、开设银行账户、持有资产,并且其成员享有类似股东的有限责任保护。这无疑是DAO合规化道路上的一座重要里程碑。
3.3 商业合作的“最后一公里”
即便解决了内部责任问题,缺乏法律实体的DAO在与外部传统企业进行商业合作时,依然会撞上一堵无形的墙。这“最后一公里”的障碍,体现在每一个商业环节中:
合同签署:传统企业需要与一个明确的法律主体签订具有约束力的服务合同。一个没有法人身份的DAO,由谁来代表签署?合同的法律效力如何保障?
银行账户与支付:DAO如何开设公司银行账户来接收法币付款?如何处理发票和支付流程?依赖加密货币支付虽然可行,但远未被主流商业世界普遍接受。
税务合规:DAO产生的收入如何向税务机关申报?是作为一个实体纳税,还是将纳税义务穿透至每个成员?复杂的跨境成员结构,使得税务问题变得异常棘手。
“法律包装”正是打通这“最后一公里”的关键。一个注册为LLC或基金会的DAO,可以合法地解决上述所有问题,从而能够顺畅地与全球范围内的企业进行合规的商业往来,真正将其数据资产转化为商业价值。
3.4 数据合规的全球罗网
除了组织本身的法律地位,数据DAO还必须 navigating a complex web of global data regulations。作为一个可能拥有全球成员、处理全球数据的组织,它必须同时遵守多个司法管辖区的法律,这本身就是一项巨大的挑战。
用户知情同意:DAO在收集用户数据时,必须确保流程符合GDPR等法规要求的“明确、具体、知情”的同意原则。用户必须清楚地知道自己的数据将被如何使用,并有权随时撤回同意。
数据主体权利:DAO需要建立机制,来响应用户的“访问权”、“更正权”、“删除权”(被遗忘权)等请求。这在不可篡改的区块链上实现“删除”,本身就是一个技术难题,可能需要通过链下存储或加密擦除等方式来解决。
数据跨境传输:当数据在不同国家或地区的成员、节点之间流动时,必须遵守当地关于数据出境的法律法规,如中国的《数据出境安全评估办法》。
数据DAO的合规之路,是一项需要法律专家、技术专家和社区成员共同参与的系统工程。它要求DAO在设计之初,就将“合规前置”(Compliance by Design)的理念融入其技术架构和治理流程之中。
四、🚀 技术引擎与未来图景
%20拷贝-lazi.jpg)
面对重重挑战,数据DAO并未停滞不前。技术创新和生态演进正不断为其注入新的活力,勾勒出一幅更加清晰和广阔的未来图景。
4.1 治理2.0:超越“一币一票”
早期DAO普遍采用的“一币一票”治理模型,虽然简单直接,但其弊端也日益显现——它容易导致**“富豪统治”(Plutocracy)**,即持有大量代币的“巨鲸”可以主导决策,而小额持币者的声音被淹没。为了构建更公平、更高效的治理体系,社区正在探索一系列创新的治理机制:
声誉系统(Reputation Systems):除了代币数量,成员在社区中的贡献、专业能力和历史行为,也会被量化为不可转让的“声誉分”。在投票时,声誉分可以作为额外的权重,让那些长期、深度参与社区建设的专家拥有更大的话语权。
二次方投票(Quadratic Voting):这是一种旨在平衡多数派与少数派利益的投票机制。选民可以为同一个提案投多票,但每多投一票的成本会呈二次方增长。这使得表达强烈偏好的少数派,能够以相对合理的成本来抗衡态度温和的多数派。
AI辅助治理:随着社区规模扩大,提案数量激增,普通成员可能没有足够的时间和精力去研究每一个提案。引入AI工具可以帮助自动分析提案的潜在影响、总结正反方观点、检测风险,从而辅助成员进行更高效、更明智的决策。
混合治理模型:将链上投票与链下讨论、工作组、理事会等形式相结合。一些日常或专业性强的决策可以授权给专门的工作组,而重大战略决策则由全体成员通过链上投票决定,兼顾了效率与去中心化。
4.2 技术栈的演进:从存储到隐私
数据DAO的技术栈也在不断进化,核心趋势是在保障数据可用性的同时,最大限度地保护数据隐私。
去中心化存储的成熟:除了IPFS,像Arweave这样的“永久存储”网络,为数据资产的长期、安全保存提供了更可靠的解决方案。Filecoin等则通过激励机制,构建了一个庞大的分布式存储市场。
隐私计算技术(PETs)的融合:这是数据DAO未来发展的关键技术突破。通过融合隐私计算技术,可以在不暴露原始数据的情况下,实现对数据的计算和分析,做到**“数据可用不可见”**。
联邦学习(Federated Learning):AI模型被分发到各个数据持有者的本地设备上进行训练,只将训练好的模型参数上传并聚合,原始数据不出本地。
零知识证明(Zero-Knowledge Proofs, ZKP):允许一方(证明者)向另一方(验证者)证明某个论断是正确的,而无需泄露除了“该论断是正确的”之外的任何信息。例如,一个数据DAO可以向外界证明其拥有的数据集“包含1万名20-30岁的女性用户”,而无需展示任何具体的用户数据。
同态加密(Homomorphic Encryption):允许直接在加密数据上进行计算,计算结果解密后与在明文上进行相同计算的结果一致。这为在云端或不信任环境中进行安全的联合数据分析提供了可能。
这些技术的应用,将从根本上解决数据共享与隐私保护之间的核心矛盾,为数据DAO的商业化应用扫清一大障碍。
4.3 数据资产化的新纪元
放眼更宏大的背景,全球正在进入一个数据资产化的新纪元。以中国为例,“数据二十条”等政策的出台,以及“数据资产入表”会计准则的实施,标志着数据正式被承认为一种可以计入企业资产负债表的经济资产。
在这一浪潮中,数据DAO有望扮演独一无二的角色:
新型数据资产持有主体:通过“法律包装”获得合法身份的数据DAO,可以成为一种新型的、由社区共有的数据资产持有和管理实体。
数据交易所的活跃参与者:随着各地数据交易所的建立,合规的数据DAO可以将其拥有的数据集,作为标准化的数据产品在交易所挂牌交易,成为数据要素市场的重要供给方。
数据信托与授权的创新模式:数据DAO的模式,本质上是一种基于代码的、去中心化的数据信托。它为个人和组织提供了一种全新的、更灵活、更透明的数据资产管理和授权方式。
未来,我们或许会看到,由数百万用户组成的数据DAO,将其汇集的、经过合规化处理的数据资产,在官方数据交易所进行挂牌,其产生的收益通过智能合约,实时、透明地分配给每一位数据贡献者。这将不再是科幻,而是数字经济深度发展的必然图景。
结论:一场值得期待的社会技术实验
数据DAO的出现,无疑是数字时代一次深刻而大胆的社会技术实验。它以一种近乎理想主义的方式,挑战了根深蒂固的数据垄断格局,试图将数据的所有权、治理权和收益权,重新交还到数据的创造者手中。
它通过社区共治打破了“数据围墙花园”,通过集体授权促进了数据的合规流通,通过众筹模式释放了长尾数据的巨大潜力。它所倡导的透明、民主和共享,直击当前数据经济的核心痛点。
然而,我们也必须清醒地认识到,数据DAO依然处于发展的极早期。法律地位的不确定性是悬在其头顶的“达摩克利斯之剑”,商业化的道路上布满了合规的荆棘。从“幽灵船”到获得合法身份的“法律包装”,从简单的“一币一票”到更成熟的治理2.0,从粗放的数据共享到融合隐私计算的精细化运营,数据DAO还有很长的路要走。
这场实验的最终成败,不仅取决于技术的迭代和创新,更取决于它能否在全球复杂的法律和监管框架中,找到一条清晰、合规的生存与发展之道。但无论如何,数据DAO已经为我们揭示了数据主权的另一种可能。它像一颗被投进平静湖面的石子,其激起的涟漪,必将深远地影响未来数字世界的权力结构和价值形态。这本身,就是一场值得我们持续关注和期待的伟大变革。
📢💻 【省心锐评】
数据DAO是数据平权的理想主义旗帜,技术上可行,理念上先进。但其商业价值的最终兑现,不取决于代码多优雅,而取决于能否戴上现实世界的“法律镣铐”,与传统商业共舞。

评论