【摘要】RWA项目的安全审计是现实世界资产上链的生命线。本文系统梳理了预言机防护、SPV链上链下映射、紧急开关三大核心支柱,结合行业最佳实践与合规要求,全面探讨RWA安全体系的技术与治理深度。
引言
现实世界资产(Real World Assets, RWA)正成为区块链行业最具变革性的赛道之一。无论是房地产、债券、应收账款,还是艺术品、商品,RWA项目都在尝试将传统资产的价值与区块链的透明、可编程特性结合起来。然而,RWA的链上化并非简单的“映射”或“包装”,而是对技术、法律、合规、治理等多维度的极致考验。安全审计,正是RWA项目能否穿越牛熊、实现可持续运营的生命线。
本文将以“预言机数据篡改防护”、“法律实体SPV的链上-链下权限映射”、“代币冻结/赎回功能的紧急开关设计”三大核心支柱为主线,结合行业最佳实践、合规要求与前沿技术,深入剖析RWA项目安全审计的全景图谱。文章不仅关注技术细节,更强调治理、合规、透明度与灾备等多维度的协同,力求为RWA项目的安全建设提供一份系统、实用、可落地的参考蓝本。
一、预言机数据篡改防护:RWA安全的第一道防线
%20拷贝.jpg)
1.1 预言机的角色与风险
1.1.1 预言机的核心地位
在RWA项目中,预言机是链上与链下世界的桥梁。它负责将现实世界的资产价格、权属变更、法律事件等数据安全、准确地传递到区块链上。预言机的安全性,直接决定了RWA资产的真实性与系统的稳定性。
1.1.2 预言机面临的主要风险
单点故障:单一数据源或节点被攻击,可能导致全网数据失真。
数据篡改:恶意节点或外部攻击者篡改数据,影响资产估值与合约执行。
延迟与失步:链下事件未能及时同步到链上,导致资产状态失真。
接口攻击:预言机接口被劫持或利用,造成数据泄露或伪造。
1.2 多源冗余与去中心化机制
1.2.1 多节点与多数据源
采用多节点、多数据源的去中心化预言机架构,是行业公认的最佳实践。以Chainlink、Band Protocol为代表的方案,通过多个独立节点采集、验证、聚合数据,极大降低了单点失效和数据被篡改的风险。
1.2.2 多数投票与聚合算法
预言机系统通常采用多数投票或加权聚合算法,对各节点上报的数据进行处理。只有当大多数节点达成一致时,数据才会被上链。这一机制有效防止了少数节点作恶。
1.2.3 第三方审计与定期检测
定期引入第三方安全审计,对预言机节点、数据源、接口进行全面检测,是保障系统安全的又一关键措施。行业头部项目如MakerDAO、Aave等,均采用了多重预言机和第三方托管的双重保障。
1.3 数据校验、监控与异常预警
1.3.1 链下数据验证机制
RWA项目应建立链下数据验证机制,对数据来源、格式、时间戳与链上事件进行精准匹配。只有经过认证的数据,才能被预言机采集并上链。
1.3.2 异常波动预警系统
引入异常波动预警系统,对数据的突变、异常延迟等情况进行实时监控。一旦发现异常,系统可自动触发警报或暂停相关操作,防止风险扩散。
1.3.3 实时同步能力
预言机应具备实时数据采集与上链能力,确保链上状态与现实世界事件同步,避免因人工延迟导致的资产状态失真。
1.4 接口标准化与安全防护
1.4.1 预言机接口标准化
预言机接口需标准化设计,兼容多链和异构系统,防止因接口不一致导致的数据传输错误或安全漏洞。
1.4.2 数据传输安全
采用加密传输、签名验证等手段,保障数据在传输过程中的完整性与安全性,防止被劫持或篡改。
1.5 应急响应与压力测试
1.5.1 极端场景下的表现
RWA项目应定期对预言机系统进行极端场景压力测试,模拟节点失效、数据源异常、接口攻击等情况,检验系统的鲁棒性与应急响应能力。
1.5.2 风险评估工具的应用
引入如DORA等风险评估工具,对预言机系统的安全性进行量化评估,为后续优化提供数据支持。
1.6 行业案例与最佳实践
1.7 预言机安全的未来趋势
跨链预言机:支持多链资产同步,提升RWA资产的流动性与兼容性。
AI驱动的数据校验:利用AI算法对数据进行智能校验与异常检测,提升安全性。
自适应治理机制:结合DAO治理,实现预言机节点的动态调整与激励。
二、法律实体SPV的链上-链下权限映射:合规与安全的双重保障
2.1 SPV的法律地位与作用
2.1.1 SPV的定义与功能
SPV(特殊目的载体)是RWA项目中承载现实资产的法律实体。它负责资产确权、破产隔离、合规运营等关键职责,是链上代币与链下资产之间的桥梁。
2.1.2 SPV在RWA项目中的核心作用
资产确权:确保链上代币代表的权益与链下资产一一对应。
破产隔离:SPV独立于项目方主体,防止项目方破产影响资产安全。
合规运营:满足不同地区的法律、税务、监管要求。
2.2 链上-链下映射的技术与治理机制
2.2.1 唯一映射关系的建立
RWA项目需确保链上代币与链下资产的唯一映射,防止资产重复发行或权属不清。通常通过资产属性、法律文件哈希等方式,将链下资产的关键信息上链,形成不可篡改的映射关系。
2.2.2 资产属性与法律文件哈希上链
将资产属性、权属证明、合规文件等关键信息的哈希值上链,既保障了数据的隐私性,又提升了透明度与可追溯性。
2.2.3 SPV权属证明与合规性文件公开
SPV的权属证明、合规性文件应在链上或公开平台透明披露,接受投资者、监管机构和第三方的监督。
2.3 多重签名与权限分级管理
2.3.1 多签机制的应用
关键操作(如资产赎回、参数修改)应采用多重签名机制(如3/5多签),确保任何单一主体无法独自控制资产,防止权限滥用。
2.3.2 角色分级管理
建立明确的角色分级管理体系,将操作权限分配给不同角色(如管理员、合规官、技术负责人),实现权限的最小化与分散化。
2.3.3 权限变更的链上记录
所有权限变更、关键操作均应链上记录,确保全流程可追溯,降低操作风险。
2.4 KYC/AML与合规模块集成
2.4.1 智能合约集成KYC/AML
RWA项目的智能合约应集成KYC/AML模块,动态适配不同地区的监管要求,确保链上活动的合规性。
2.4.2 动态合规适配
根据业务区域的不同,系统可自动切换合规策略,满足如美国SEC、欧盟MiCA等多地法规要求。
2.4.3 资产确权与法律验证
上链前,资产需通过法律意见书、第三方审计等方式明确所有权,确保SPV对资产的合法控制。
2.5 透明度与可追溯性
2.5.1 全流程链上记录
所有SPV相关操作,包括资产转让、赎回、冻结等,均应链上记录,实现全流程可追溯。
2.5.2 公开透明的操作日志
操作日志应对投资者、监管机构开放,提升项目的透明度与信任度。
2.6 穿透式监管与身份一致性
2.6.1 资产映射规范的建立
建议建立资产映射规范,明确链上代币与链下资产的对应关系,便于监管与审计。
2.6.2 身份一致性验证机制
引入链上链下身份一致性验证机制,确保操作主体在链上与链下身份一致,防止身份冒用或欺诈。
2.6.3 穿透式监管引擎
结合穿透式监管引擎,实现对资产流转、权属变更的全流程监管,满足合规要求。
2.7 行业法规适配与案例分析
2.8 SPV映射的未来趋势
智能合约自动合规:合约自动适配不同地区法规,提升合规效率。
链上链下协同治理:实现链上治理与链下法律治理的无缝衔接。
资产数字化全流程:从确权、发行到流转、清算,全流程数字化、自动化。
三、代币冻结/赎回功能的紧急开关设计:极端风险下的安全阀
%20拷贝.jpg)
3.1 紧急开关的必要性与功能
3.1.1 极端风险场景
RWA项目面临的风险不仅来自链上,还包括链下资产价值暴跌、法律纠纷、黑客攻击等极端场景。紧急暂停或熔断机制,成为保护系统安全与投资者利益的最后一道防线。
3.1.2 紧急开关的核心功能
暂停交易:在风险事件发生时,暂停所有交易,防止资产流失。
冻结资产:临时冻结部分或全部资产,等待风险解除或进一步处置。
阻止资金流出:防止黑客攻击或资产被恶意转移。
3.2 多签与权限分级的安全保障
3.2.1 多签机制防止单点失控
紧急开关的触发与操作应采用多签机制,防止单一主体滥用权限或误操作。
3.2.2 权限分级管理
将紧急开关的操作权限分配给不同角色,形成分级管理体系,提升安全性与治理效率。
3.3 自动化风险响应与治理
3.3.1 自动化工具集成
集成如Chainlink Keepers等自动化工具,根据预设条件自动执行止损、暂停交易等操作,提升风险响应速度。
3.3.2 触发条件的明确与治理
紧急开关的触发条件需明确,并由多签或DAO治理控制,防止滥用或误触发。
3.3.3 用户通知与操作透明
紧急开关触发后,系统应及时通知用户,并将操作日志公开,保持透明度。
3.4 恢复机制与灾备方案
3.4.1 明确的恢复流程
建立明确的恢复流程,如链上快照、异地灾备,确保系统可在风险解除后快速恢复正常运行。
3.4.2 灾备方案的定期演练
定期对灾备方案进行演练,检验系统的应急响应与恢复能力。
3.5 行业案例与最佳实践
3.6 紧急开关设计的未来趋势
智能化风险识别:利用AI算法自动识别风险并触发紧急机制。
DAO治理深度融合:将紧急开关的治理权下放至DAO社区,提升去中心化水平。
全链路透明化:紧急操作全流程链上记录,提升透明度与信任度。
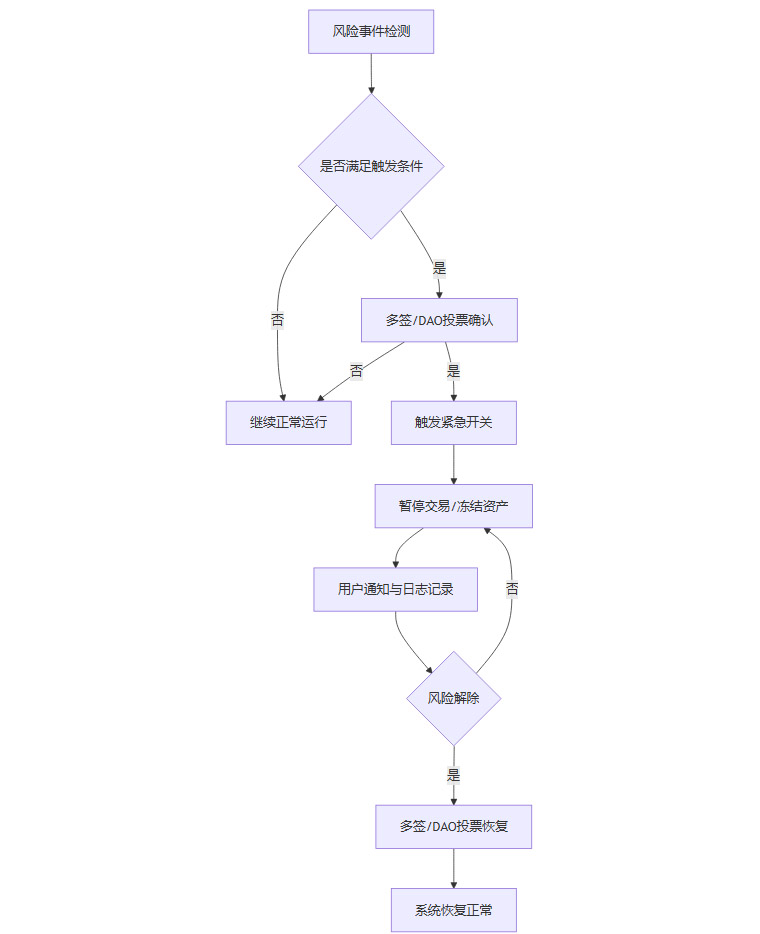
3.7 紧急开关设计的技术流程
在RWA项目中,紧急开关的设计不仅仅是权限和治理的安排,更需要在技术实现上做到高效、可靠和可追溯。以下以Mermaid流程图形式,展示典型的紧急开关触发与恢复流程:

这一流程强调了自动检测、治理确认、操作透明、恢复可控等关键环节,确保紧急机制既能高效响应风险,又能防止误触发和滥用。
四、RWA安全审计的行业标准与多维补充
4.1 行业标准的演进与趋势
4.1.1 标准化文件的发布
随着RWA赛道的快速发展,行业标准也在不断完善。诸如《RWA技术规范》、《RWA项目评估标准》等文件,正在为项目的设计、审计、合规提供统一的参考框架。
4.1.2 标准化的意义
提升互操作性:统一的标准有助于不同RWA项目之间的资产流转与协作。
降低合规成本:标准化流程简化了合规审计与监管对接。
增强投资者信心:标准化提升了项目的透明度与可预测性。
4.2 数据上链前的真实性验证
4.2.1 真实性验证流程
在RWA项目中,数据上链前的真实性验证是防范欺诈和误差的关键环节。典型流程包括:
资产确权:通过法律文件、第三方审计等方式确认资产归属。
数据采集:由合规的数据源采集资产相关信息。
多方验证:多节点、多源交叉验证数据一致性。
哈希上链:将关键数据的哈希值上链,确保不可篡改。
定期复核:定期对链上数据与链下资产进行复核,防止信息失步。
4.2.2 真实性验证的技术工具
数字签名:确保数据来源的真实性。
时间戳服务:记录数据生成与上链的精确时间。
区块链不可篡改性:利用区块链的特性保障数据一经上链不可更改。
4.3 合规审计与KYC/AML
4.3.1 合规审计的多维度
RWA项目的合规审计不仅包括技术安全,还涵盖法律、财务、运营等多个维度。合规审计流程通常包括:
法律合规性审查:确保项目结构、资产发行、投资者准入等环节符合法律法规。
财务审计:对资产的估值、流转、收益分配等进行审计。
技术安全审计:对智能合约、预言机、权限管理等进行安全检测。
4.3.2 KYC/AML的集成与动态适配
KYC(Know Your Customer):对投资者身份进行验证,防止身份冒用与欺诈。
AML(Anti-Money Laundering):监控资金流向,防止洗钱与非法资金流入。
动态适配:根据不同地区的监管要求,动态调整KYC/AML策略,确保全球合规。
4.4 压力测试与极端场景模拟
4.4.1 压力测试的重要性
RWA项目需定期进行压力测试,模拟极端市场波动、黑客攻击、链下资产违约等场景,检验系统的鲁棒性与应急能力。
4.4.2 极端场景模拟的内容
预言机节点大规模失效
链下资产价值暴跌
多签成员失联或作恶
法律环境突变导致资产冻结
4.4.3 测试结果的应用
测试结果应用于优化系统架构、完善应急预案、提升治理效率,并向投资者和监管机构公开,提升透明度。
4.5 技术、法律、运营的多维协同
4.5.1 技术与法律的协同
智能合约自动执行法律条款:将法律协议条款以代码形式固化在智能合约中,提升执行效率与合规性。
法律意见书与合约代码的映射:确保每一项链上操作均有法律依据,防止法律与技术脱节。
4.5.2 运营与合规的协同
运营流程标准化:将资产发行、流转、清算等流程标准化,便于合规审计与监管对接。
合规培训与团队建设:定期对团队进行合规培训,提升整体合规意识与能力。
4.5.3 多维协同的未来趋势
全流程自动化:从资产确权到清算,全流程自动化、智能化,提升效率与安全性。
跨链协同治理:实现多链资产的协同治理与合规监管,提升RWA资产的全球流动性。
五、RWA安全审计的综合治理与未来展望
%20拷贝.jpg)
5.1 自动化与人工治理的平衡
RWA项目的安全治理既需要自动化工具的高效响应,也离不开多签/DAO等人工治理的兜底。自动化机制可在风险初现时迅速响应,防止风险扩散;而多签、DAO治理则可在关键节点进行人工干预,防止误触发或滥用。
5.2 监管适配的深度与灵活性
不同地区的监管要求差异巨大,RWA项目需具备灵活适配本地监管的能力。通过动态合规模块、穿透式监管引擎等手段,实现全球合规运营。
5.3 透明度、可追溯性与灾备机制
全流程透明:所有关键操作链上记录,提升项目透明度与信任度。
可追溯性:操作日志、资产流转全程可追溯,便于审计与监管。
灾备机制:建立完善的灾备方案,确保系统在极端风险下可快速恢复。
5.4 行业生态的协同与创新
RWA项目的安全建设离不开行业生态的协同与创新。预言机、合规服务商、第三方审计机构、法律顾问等多方协作,共同构建RWA安全生态。
5.5 未来展望
随着区块链技术与传统金融的深度融合,RWA项目的安全审计将更加智能化、自动化、标准化。AI驱动的风险识别、跨链资产协同治理、全流程自动合规等创新,将推动RWA赛道迈向更高的安全与合规标准。
结论
RWA项目的安全审计,是现实世界资产上链的基石。预言机数据篡改防护、法律实体SPV的链上-链下权限映射、代币冻结/赎回功能的紧急开关设计,构成了RWA安全体系的三大核心支柱。只有在技术、法律、合规、治理等多维度协同发力,结合行业最佳实践与创新机制,RWA项目才能真正实现资产安全、合规透明、可持续运营。未来,随着行业标准的完善与技术的进步,RWA安全审计将成为推动现实资产数字化、全球化流通的关键动力。
📢💻 【省心锐评】
RWA 的本质是信用的数字化迁移。代码的严谨、法律的清晰与风险的敬畏,三者合一,才是构建未来金融可信基石的唯一路径。

评论