【摘要】OpenAI 开放其最强编程模型 GPT-5.1-Codex-Max API,以百万级 Token 上下文、超长时任务稳定性及 Windows 深度优化,重塑 AI 辅助开发范式。


引言
软件开发领域正经历一场由大型语言模型驱动的深刻变革。近日,OpenAI 将其迄今为止最强大的编程模型 GPT-5.1-Codex-Max 的 API 访问权限全面开放,并将其设定为 Codex 服务的默认选项。这一举措并非简单的模型迭代,而是一次对 AI 编程能力边界的系统性拓展。它通过百万级 Token 的超长上下文处理能力、超过 24 小时的任务执行稳定性、以及对 Windows 开发生态的战略性优化,为开发者社区带来了前所未有的工具。这不仅意味着代码补全和简单函数生成的效率提升,更预示着 AI 智能体(Agent)在整个软件开发生命周期中扮演更核心角色的时代的到来。接下来,我们将从技术架构、性能指标、平台生态及应用场景等多个维度,对 GPT-5.1-Codex-Max 进行一次全面的技术解构。
一、模型定位与开放策略
%20拷贝-xssj.jpg)
GPT-5.1-Codex-Max 的发布,标志着 OpenAI 在编程 AI 领域的战略布局进入了一个新阶段。其定位清晰,即成为处理复杂、长时、大规模软件工程任务的旗舰模型。
1.1 从受限访问到默认服务
在正式开放 API 之前,GPT-5.1-Codex-Max 并非一个全新的、秘密研发的模型。它已经通过两种受限渠道进行了小范围的验证和应用:
Codex CLI:作为命令行工具的一部分,主要面向熟悉终端操作的开发者,用于执行一些高级的代码生成和转换任务。
部分高级订阅渠道:提供给特定的企业客户或合作伙伴,用于探索其在复杂业务场景下的应用潜力。
这种“由点及面”的推广策略,使得模型在全面开放前积累了宝贵的实战经验。如今,OpenAI 将其直接提升为 Codex 服务的默认模型,这一决策背后传递出几个关键信号:
技术成熟度:模型在性能、稳定性及成本控制上已达到大规模商用标准。
市场信心:OpenAI 对该模型能够有效解决开发者实际痛点,并带来显著价值抱有高度自信。
加速普及:通过设为默认,旨在快速扩大用户基数,让更多开发者体验到其相较于前代模型的代际优势,从而巩固其在 AI 编程领域的领导地位。
1.2 “性能升级,定价不变”的商业考量
在商业策略上,OpenAI 采取了极具竞争力的定价方式。尽管 GPT-5.1-Codex-Max 在多个维度实现了性能的巨大飞跃,但其 API 调用价格却与标准的 GPT-5 模型完全看齐。
这种 “加量不加价”的策略,在商业上是极为明智的。
降低采纳门槛:开发者和企业无需为更强的性能支付额外费用,可以无缝迁移或升级现有应用,极大地降低了决策成本和技术选型风险。
挤压竞争空间:通过提供业界顶尖性能但维持主流价格,对其他试图在 AI 编程领域分一杯羹的竞争对手构成了强大的市场压力。
驱动价值上移:OpenAI 的盈利模式可能不再仅仅依赖于基础的 API 调用量,而是鼓励开发者基于其强大能力构建更复杂的、高附加值的应用(如自动化 CI/CD 智能体、代码审计服务等),从而在更广阔的生态中获益。
总而言之,GPT-5.1-Codex-Max 的开放并非一次简单的产品更新,而是 OpenAI 结合了技术自信与市场策略的一次精准出击。它旨在通过技术上的绝对优势和商业上的亲和力,快速确立其在下一代 AI 编程工具中的核心地位。
二、核心技术解析:长上下文与智能体架构
GPT-5.1-Codex-Max 的核心竞争力,源于其在模型架构和底层技术上的数项关键突破。这些创新共同指向一个目标,即让 AI 从一个“代码片段生成器”进化为一个能够理解和操作整个代码库的“项目级开发伙伴”。
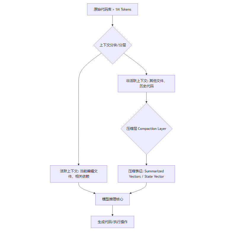
2.1 百万级 Token 上下文的实现:“压缩”技术
传统语言模型在处理长上下文时,面临着计算量平方级增长(标准 Transformer 注意力机制)和上下文信息丢失的挑战。GPT-5.1-Codex-Max 能够高效处理超过 100 万 Token 的上下文,其背后依赖的是全新的 “压缩(compaction)”技术。
虽然 OpenAI 并未公布该技术的具体论文或实现细节,但根据其功能描述和业界相关研究,我们可以推断其可能的技术路径:
2.1.1 上下文压缩的可能机制
“压缩”并非简单的数据压缩算法,而是一种在保留关键语义信息的前提下,对输入上下文进行高效表征的技术。它可能融合了以下一种或多种方法:
注意力机制变体:可能采用了类似 Ring Attention 或 Sparse Attention 的机制,通过分块计算或只关注部分关键 Token,将计算复杂度从 O(n²) 降低到 O(n) 或接近线性的水平。
记忆与检索增强:模型可能内置了一个类似于 RAG (Retrieval-Augmented Generation) 的增强记忆模块。当处理超长上下文时,它会将非活跃的代码部分(如未被引用的库文件、旧的函数版本)转换成向量化表示存入一个外部记忆库。在需要时,再通过语义检索快速调回相关信息。
状态化递归:类似于 RWKV 或 Mamba 等架构,模型可能采用了一种状态化的处理方式。在读取上下文时,它会不断更新一个紧凑的“状态”向量,这个向量封装了至今为止的所有历史信息。这样,模型无需在每一步都回顾全部原始文本。
下面是一个假设的“压缩”技术工作流程示意图,用以说明其核心思想。

2.1.2 长上下文的实践意义
百万级 Token 的上下文窗口,彻底改变了 AI 编程的应用场景。
从“文件级”到“仓库级”:模型可以一次性“读入”整个中小型代码仓库,理解不同模块、类、函数之间的调用关系、依赖关系和设计模式。
实现真正的跨文件重构:当开发者需要修改一个底层 API 时,模型可以自动追踪并修改所有调用该 API 的上层代码,确保整个项目的一致性。
深度理解项目背景:在修复一个复杂的 Bug 时,模型不仅能看到出错的代码,还能看到相关的配置文件、部署脚本、单元测试乃至项目文档,从而做出更精准的判断。
2.2 为 Agentic 编程而生的架构
GPT-5.1-Codex-Max 的另一项关键设计是面向长时间运行与 Agentic(智能体式)编程任务。这意味着模型不仅仅是“一问一答”的被动工具,而是可以被赋予一个长期目标,并自主规划、执行、修正任务的主动执行者。
2.2.1 24 小时稳定运行的工程保障
官方内部测试显示,该模型能够连续执行任务超过 24 小时而不掉线。这听起来像是一个运维指标,但对于 Agentic 应用而言,它却是最核心的技术前提。
无状态与有状态的结合:要实现长时间稳定,模型本身可能依然是无状态的,但其外部的 Agentic 框架必须具备极强的状态管理能力。这包括任务状态的持久化、执行历史的记录、中间结果的缓存等。
内存与资源管理:连续运行对内存泄漏和资源占用提出了极高要求。模型在设计上必然优化了每一次推理后的资源清理机制,确保长时间运行不会导致服务崩溃。
容错与恢复机制:一个能够长时间运行的智能体,必须能够处理各种异常,如网络中断、API 调用失败、代码编译错误等。它需要具备重试、回滚、切换策略等能力。
2.2.2 Agentic 编程任务的典型流程
一个基于 GPT-5.1-Codex-Max 的编程智能体,其工作流程可能如下:
目标设定 (Goal Setting):开发者下达一个高级指令,例如:“为项目 X 增加一个基于 OAuth 2.0 的用户认证功能,并编写完整的集成测试。”
任务分解 (Task Decomposition):智能体调用 GPT-5.1-Codex-Max,将宏大目标分解为一系列可执行的子任务,如:
分析现有代码结构,确定修改范围。
选择合适的 OAuth 2.0 库。
修改用户模型和数据库 schema。
编写认证服务的核心逻辑。
创建前端登录页面。
编写 API 端点。
编写集成测试用例。
更新项目文档。
自主执行与工具调用 (Execution & Tool Use):智能体按计划逐一执行任务。在执行过程中,它会:
读写文件:直接在本地文件系统或 Git 仓库中创建、修改代码。
执行命令:运行
npm install、go build、pytest等终端命令来安装依赖、编译代码、运行测试。循环修正:如果编译或测试失败,它会读取错误日志,再次调用模型分析错误原因,并尝试修复代码,形成一个 “编码-测试-调试”的闭环。
任务完成 (Completion):所有子任务成功完成后,智能体可能会自动创建一个 Git Pull Request,并通知开发者进行审查。
这种 Agentic 模式,得益于 GPT-5.1-Codex-Max 的长上下文理解能力(确保任务执行不偏离整体目标)和长时运行稳定性(确保复杂任务能被完整执行),是其相较于前代模型的根本性飞跃。
三、性能基准与实战能力评估
%20拷贝-ntbv.jpg)
模型的理论架构最终需要通过客观的性能评测和真实的工程应用来检验。GPT-5.1-Codex-Max 在多项行业权威基准测试中,展现了其卓越的代码生成与修复能力,全面超越了常规版本。
3.1 权威基准测试表现
评估编程大模型的能力,早已超越了简单的算法题生成(如 HumanEval)。现代的基准测试更侧重于模拟真实世界软件工程的复杂性。
3.1.1 SWE-Bench:真实世界软件工程的试金石
SWE-Bench (Software Engineering Benchmark) 是一个极具挑战性的基准测试。它的测试用例直接来源于 GitHub 上的真实 issue 和 pull request。模型需要理解一个 issue 的描述(通常是自然语言的 Bug 报告或功能请求),并自动生成代码补丁(patch)来解决这个问题。
77.9% 的得分意味着,在近八成从真实项目中抽取的软件工程问题上,模型能够独立生成正确的代码修复方案。这已经是一个非常接近初级人类工程师水平的惊人表现。得分的提升,主要归功于长上下文能力,使得模型可以更好地理解 Bug 的来龙去脉和代码库的既有逻辑。
3.1.2 其他基准测试的补充验证
除了 SWE-Bench,模型在其他几个基准测试中同样表现出色:
SWE-Lancer IC SWE:得分达到 79.9%,进一步验证了其在独立代码任务上的高成功率。
Terminal-Bench:这是一个专注于评估模型执行终端命令、操作文件系统、使用 Git 等开发环境交互能力的测试。GPT-5.1-Codex-Max 在此项测试中的优异表现,直接印证了其作为 Agentic 编程智能体核心的潜力。它不仅会“写代码”,更会“用工具”。
3.2 从评测数据到实战能力
这些冰冷的数字背后,是模型在多个实战场景中能力的质变。
3.2.1 多步骤修改与复杂 Bug 修复
常规模型在面对需要修改多个文件、涉及多层函数调用的 Bug 时,往往顾此失彼。它们可能修复了 A 文件的 Bug,却破坏了 B 文件对 A 文件的依赖。
GPT-5.1-Codex-Max 凭借其仓库级的视野,能够执行更复杂的、多步骤的修复任务。例如,修复一个数据库连接池的配置错误,它可能需要:
修改
config.yaml文件中的参数。调整数据库初始化模块
db_init.py的代码。更新所有调用该模块的服务
service_a.py,service_b.py。修改单元测试
test_db.py以适应新的配置。
这种系统性的修复能力,是其工程实用价值的核心体现。
3.2.2 自动化重构与代码现代化
代码重构是软件维护中的一项高难度工作。GPT-5.1-Codex-Max 的长上下文能力使其非常适合执行此类任务。
API 迁移:当一个内部库从 v1 版本升级到 v2 版本,API 发生不兼容变更时,可以指令模型扫描整个代码库,将所有 v1 的用法自动替换为 v2 的新用法。
语言/框架升级:例如,将一个老旧的 Python 2 项目迁移到 Python 3,或将一个基于旧版 React Class Components 的前端项目重构为使用 Hooks 的函数式组件。
设计模式应用:开发者可以要求模型在现有代码中应用某种设计模式,比如“将这个紧耦合的类重构为策略模式”,模型能够理解并执行这种高级别的代码结构调整。
综合来看,GPT-5.1-Codex-Max 的性能评测结果与其架构设计高度一致。它不再是一个仅仅追求单点代码生成质量的模型,而是一个真正为解决端到端、多步骤、跨文件的复杂软件工程问题而设计的系统。
四、平台生态的战略性拓展:拥抱 Windows
在 AI 编程工具的早期发展阶段,一个普遍存在却又常被忽视的问题是平台的偏向性。绝大多数模型和工具都在 Unix/Linux 环境下进行训练和优化,这使得 Windows 平台上的开发者在体验和效率上都打了折扣。GPT-5.1-Codex-Max 在此做出了战略性的改变,专门针对 Windows 开发环境进行了深度训练与优化。
4.1 解决 Windows 开发者的历史痛点
对于长期在 Windows 上从事开发的工程师而言,使用早期 AI 编程工具常常会遇到一些哭笑不得的问题:
路径分隔符混淆:模型生成的路径经常使用 Unix 的
/,而不是 Windows 的\,导致文件操作失败。命令行脚本不兼容:生成的自动化脚本默认是
bash或sh格式,无法直接在 PowerShell 或 CMD 中运行。环境依赖差异:对系统调用、环境变量、注册表等 Windows 特有概念的理解不足,生成的代码往往水土不服。
工具链集成不畅:对 Visual Studio、MSBuild、.NET CLI 等 Windows 主流工具链的支持有限。
GPT-5.1-Codex-Max 的专项优化,正是为了系统性地解决这些痛点。
4.2 Windows 优化的具体体现
这种优化并非简单的字符串替换,而是深入到模型对操作系统环境的理解层面。
4.2.1 终端与脚本的无缝支持
模型现在能够准确识别用户当前的 Shell 环境,并生成相应的脚本。
这种环境感知的脚本生成能力,使得模型在执行自动化任务、编写 CI/CD 配置文件时,能够真正实现跨平台的开箱即用。
4.2.2 对 Windows 主流技术栈的深度理解
模型的训练数据和微调过程,显然包含了大量与 Windows 生态相关的代码库和文档。
.NET 生态:对 C# 语言特性、.NET 框架(包括 .NET Framework 和现代的 .NET Core/.NET 5+)、ASP.NET Core、Entity Framework Core 等有更精准的理解。
桌面应用开发:对 WinForms, WPF, UWP, WinUI3 等 GUI 框架的 API 和开发范式更加熟悉。
游戏开发:对使用 C++ 和 DirectX/Vulkan 进行 Windows 游戏开发,或使用 Unity/Unreal Engine 引擎的 C#/C++ 脚本有更好的支持。
Windows API:能够更准确地生成调用底层 Windows API (Win32/COM) 的代码。
这一系列优化,使得 GPT-5.1-Codex-Max 成为 Windows 开发者群体的首选 AI 编程模型,极大地拓宽了其应用的基本盘。
五、生态集成与未来展望
%20拷贝-hkbn.jpg)
一个模型的成功,不仅取决于其自身的技术实力,更依赖于其与现有开发者工作流的融合程度。GPT-5.1-Codex-Max 从发布之初,就伴随着与多款主流开发工具的深度集成,展现了其强大的生态构建能力。
5.1 已完成集成的工具矩阵
得益于 API 的全面开放,生态伙伴的跟进速度非常快。目前,开发者已经可以在多个熟悉的场景中直接体验到新模型的威力。
GitHub Copilot:作为市场占有率最高的 AI 编程插件,Copilot 的 Pro、Business 及 Enterprise 订阅用户 已经可以在模型选择器中手动切换到 GPT-5.1-Codex-Max。这覆盖了 VS Code、Visual Studio、JetBrains IDEs、Neovim 等主流编辑器,以及 Web 和移动端,是模型触达广大开发者的最重要渠道。
Cursor 编辑器:这是一款以 AI 为核心、深度集成了代码生成与编辑能力的现代化编辑器。Cursor 已经将 GPT-5.1-Codex-Max 作为其核心模型之一,用户可以利用其进行“AI 辅助重构”、“代码库问答”等高级功能。
Linear:作为一款流行的研发协作与项目管理工具,Linear 的集成展示了模型超越纯编码的应用潜力。例如,它可以根据一个 issue 的描述,自动生成初步的技术方案、任务拆解,甚至关联相关的代码文件。
这种广泛而迅速的集成,确保了开发者可以在不改变自己习惯的工作流的前提下,平滑地享受到技术升级带来的红利。
5.2 对开发者与团队的深远意义
GPT-5.1-Codex-Max 的出现,将对软件开发的实践范式产生持续而深远的影响。
5.2.1 重新定义“复杂任务”
过去被认为是高门槛、耗时耗力的任务,其难度和成本正在被大幅降低。
大型代码库理解:新员工入职一个拥有数百万行代码的陈年项目,可以通过与 AI 对话,快速理解架构、定位关键代码,学习周期被极大缩短。
跨服务重构:在微服务架构下,修改一个公共服务的接口,过去需要多个团队协同数周。现在,一个 AI 智能体可以在数小时内完成所有依赖服务的代码适配、测试和部署。
自动化测试生成:AI 可以阅读整个项目的代码,为核心业务逻辑自动生成高覆盖率的单元测试、集成测试乃至端到端测试,将开发者从繁琐的测试编写中解放出来。
5.2.2 推动“AI 参与软件开发全生命周期”
AI 的角色正在从一个被动的“代码补全工具”,向一个主动的“项目合作伙伴”转变。

如上图所示,GPT-5.1-Codex-Max 的能力覆盖了从需求分析到最终部署的多个环节。它不仅能写代码,还能帮助我们更好地设计、测试、审查和维护代码。“AI Native”的软件开发流程正在从概念走向现实。
结论
GPT-5.1-Codex-Max 的 API 开放,是 AI 编程领域的一个里程碑事件。它通过百万级 Token 的长上下文处理能力、超 24 小时的长时任务稳定性、对 Windows 生态的战略性优化,以及与主流开发工具的无缝集成,系统性地提升了 AI 在真实软件工程场景中的应用上限。其“性能升级,定价不变”的策略,则为这项技术的广泛普及扫清了障碍。
对于开发者个体而言,这意味着一个更强大、更可靠的编程伙伴。对于技术团队和企业而言,这预示着软件开发生产力、代码质量和创新速度的新一轮飞跃。我们正站在一个由 AI 深度参与和重塑软件开发范式的时代入口,而 GPT-5.1-Codex-Max,无疑是开启这扇大门的一把关键钥匙。
📢💻 【省心锐评】
GPT-5.1-Codex-Max 不再是简单的代码生成器,而是具备项目全局视野和持久执行能力的 AI 开发智能体。它让 AI 从“辅助编码”真正走向了“参与工程”。

评论