【摘要】探索一种以“角色化定制”为核心的智能营养顾问Agent设计。它通过深度识别用户身份,实现从功能、内容到界面交互的全链路差异化,并着重阐述了“一人注册,全家守护”的家庭账户体系,为不同生命周期的家庭成员提供精准、高效且富有人文关怀的健康管理新范式。
引言
数字健康的浪潮席卷而来,各类健康管理应用层出不穷。但我们很快发现一个普遍的困境,即“一刀切”的设计思路。绝大多数应用为所有用户提供了相同的界面、相同的功能、相同的内容。一个25岁的健身男性与一位70岁的糖尿病患者,在同一个应用里看到的可能是相似的卡路里计算器和食物库。这种设计的初衷是普适,结果却是对所有人都“不够好”。
真正的健康管理,本质上是高度个性化的,但其执行场景却往往是家庭化的。一个家庭的饮食健康,通常由一位核心成员(如母亲)主导。她不仅要考虑自己的营养需求,还要兼顾丈夫的健身目标、孩子的成长发育以及老人的慢病管理。然而,市面上的应用大多是孤立的个人工具,无法有效支持这种复杂的家庭协同需求。
因此,智能健康管理的下一个进化方向,必然是从“个性化”走向“角色化的家庭协同”。我们需要的不再是一个冷冰冰的数据工具,而是一个能够理解家庭结构、赋能家庭健康“掌舵人”的智能中枢。本文将深入剖析一种全新的2C应用Agent设计范式——多角色智能营养顾问。它以“家庭账户”为基石,以“角色”为核心驱动力,重构了整个产品逻辑,旨在为每一个家庭提供一个真正属于他们的专属健康世界。
🧬 一、核心理念与应用定位
%20拷贝-sbjs.jpg)
1.1 从“个性化”到“角色化的家庭协同”
传统的个性化,更多停留在数据层面。它根据你的身高、体重、年龄计算出每日所需热量,这是一种基于生理参数的定制。但它忽略了用户的社会身份与家庭情境。
角色化的家庭协同则是一个更深邃的概念。它承认健康管理的决策与执行单元往往是“家庭”。用户的核心需求由其在家庭中扮演的角色所驱动。
生理参数决定了每个家庭成员需要“吃什么”。
家庭角色则决定了谁来“规划吃什么”、如何“平衡全家需求”以及“希望如何被赋能”。
一个作为家庭健康“CEO”的母亲,她的核心诉求是如何一站式管理全家老小的营养,她的焦虑点在于如何用有限的时间和精力,烹饪出既满足孩子成长、又适合老人慢病、还能兼顾丈夫健身需求的一餐饭。角色化的家庭协同设计,就是将这些由家庭角色衍生的管理需求、知识盲区、情感诉求,全部融入产品设计之中。
这种跃迁意味着,应用不再是一个被动响应的个人工具,而是一个主动理解家庭结构、赋能核心管理者的智能平台。它提供的不仅是数据,更是家庭健康的整体解决方案。
1.2 应用定位:家庭健康的第一管家
本应用定位为“全生命周期家庭健康守护者”。它并非一个孤立的个人工具,而是以“一人注册,全家使用”为核心理念,能够覆盖从婴幼儿到老年人,从个人到整个家庭的综合性健康管理平台。
其核心价值主张如下。
家庭中枢。赋能一位家庭核心成员(如母亲),使其成为家庭健康的“超级管理员”,轻松管理全家人的营养档案。
深度定制。为每个家庭成员提供独一无二的角色化体验,而非简单的内容筛选。
智能协同。提供家庭综合用餐建议,智能平衡不同成员的营养需求,解决“众口难调”的世纪难题。
权限无忧。灵活的权限移交与管理机制,确保家庭健康管理的责任能够平滑过渡和共同承担。
通过这种定位,应用旨在抢占用户心智中“最懂我们家的健康管家”这一独特生态位,从而在同质化竞争激烈的市场中建立坚实的护城河。
🎭 二、家庭账户:角色化协同的基石
要实现真正的家庭协同,首要解决的就是如何构建一个既强大又灵活的账户体系。我们摒弃了传统的单用户模式,倾力打造了以“家庭账户(Family Account)”为核心的全新架构。
2.1 “一人注册,全家守护”的账户结构
家庭账户体系的核心,在于**主账户(Guardian Account)与子角色档案(Sub-Profile)**的绑定关系。

这个结构的设计精髓在于:
单一入口,集中管理。家庭中的核心管理者只需注册一个主账户,即可在应用内创建和管理所有家庭成员的健康档案。无需为老人、孩子单独注册账号和记忆密码,极大地降低了使用门槛。
角色独立,体验专属。每个子角色档案都是一个完整的、独立的“角色包”。当主账户切换到管理“孩子”的视图时,整个应用的界面、功能、Agent人格都会瞬间“变身”为儿童版,提供沉浸式的专属体验。
数据隔离,隐私安全。每个成员的健康数据在数据库层面严格隔离,主账户通过授权访问。这确保了家庭成员间的隐私,同时又赋予了管理者必要的监督和规划权限。
2.2 灵活的权限管理与移交
家庭的责任是流动的。今天的管理者,明天可能需要被照顾。因此,权限体系必须具备高度的灵活性。
管理员权限。主账户默认为家庭的“超级管理员”,拥有对所有子角色档案的最高管理权限,包括创建、编辑、查看数据、设置提醒等。
成员授权。对于有独立使用能力的成年家庭成员(如丈夫),主账户可以向其发送“共同管理”邀请。对方同意后,可以用自己的手机号登录,直接访问和管理自己的档案,同时保留在家庭账户体系内。
权限移交。当家庭角色发生变化时(如孩子成年、主管理者年迈),可以进行一键权限移交。例如,母亲可以将“超级管理员”的权限平滑地移交给成年的子女,自己则转变为一个被关怀的“老年版”子角色。这个过程有严格的身份验证,确保操作的安全。
权限管理技术架构示意
这个强大的家庭账户体系,是实现“一人管理,全家受益”和“家庭健康代际传承”的技术基础。
2.3 “角色包”动态加载架构
为了支撑前端体验与后端逻辑的彻底分离,后端需要采用一种高度模块化的架构。我们称之为“角色包(Role Package)”动态加载机制。
当主账户切换管理不同成员时,系统并非简单地切换几条if-else逻辑,而是加载一整个与该角色绑定的资源与服务包。
一个“角色包”通常包含以下内容
这种架构是实现真正“千人千面”家庭健康管理体验的技术基石。
🧩 三、角色专属功能与内容深度定制
%20拷贝-obop.jpg)
理论框架的搭建是为了服务于最终的用户价值。下面,我们将深入到每个核心角色,详细解析其专属的功能、内容与体验设计,展示“角色化”如何在细节中落地生根。
3.1 🌸 女性版(家庭CEO视角):贴心呵护,统筹全局
作为家庭健康的核心管理者,女性用户的需求是双重的:既要管理好自己,也要统筹好全家。
女性版核心设计矩阵
功能深度解析
家庭健康总览仪表盘。这是为“家庭CEO”设计的核心功能。在一个界面上,可以清晰地看到每个家庭成员的核心健康指标完成度(如孩子的蛋白质、丈夫的卡路里、老人的钠摄入量),异常数据会用醒目的颜色高亮提醒。
一键生成家庭周餐谱。这是解决“世纪难题”的利器。主账户只需选择家庭成员,系统就会基于所有人的角色、健康目标和口味偏好,通过智能算法生成一份兼顾所有人的周餐谱。例如,推荐一道“番茄炖牛腩”,并给出微调建议:“给宝宝吃的部分可以炖得更软烂,老人吃的部分少放盐。”
智能购物清单。根据生成的家庭餐谱,系统可以一键生成详细的购物清单,并按超市区域(蔬菜区、肉类区)分类,甚至未来可以连接生鲜电商API,实现一键下单,极大提升了家庭健康管理的效率。
3.2 💪 男性版(家庭成员视角):目标驱动,高效达成
在家庭账户体系中,男性角色通常是被管理者,但也可以被授权共同管理。其界面和功能聚焦于个人目标的达成。
男性版核心设计矩阵
3.3 👶 幼儿版/👦 儿童版(被监护视角):科学喂养,趣味引导
这两个版本的直接用户是家长(主账户),但所有设计都围绕孩子展开,旨在让科学喂养变得简单、有趣。
幼儿/儿童版核心设计矩阵
3.4 👴 老年版(被关怀视角):关怀备至,无碍乐享
老年角色同样由主账户管理,所有设计以安全、便捷为第一原则,并支持远程协作。
老年版核心设计矩阵
功能深度解析
远程协作视图。这是家庭账户价值的又一体现。身处异地的子女,在获得主账户(如母亲)授权后,可以登录自己的账号,以“观察员”身份查看家中老人的饮食记录、血糖血压数据。这打破了地理限制,让关爱无处不在,也分担了主管理者的部分精力。
🎨 四、界面与交互体验(UI/UX)的深度融合
如果说功能是应用的骨架,那么UI/UX就是应用的血肉与灵魂。在多角色设计中,UI/UX不再是简单的“美化”,而是传递角色感、营造沉浸氛围、提升可用性的核心手段。
4.1 视觉语言的“角色化”表达
视觉是用户的第一印象。不同角色的界面必须在风格上形成明确区隔。
UI风格设计对照表
这种视觉上的差异化,能在用户打开应用的第一秒就建立起强烈的角色认同感。
4.2 交互行为的“情境化”设计
交互设计需要考虑不同角色的使用场景和认知能力。
输入方式的多样化。除了常规的键盘输入,还应大力发展语音输入和拍照识别。对于不便打字的老年人,语音记录“中午吃了一碗米饭和炒青菜”远比手动输入要方便。对于记录辅食的家长,拍一张照片系统自动识别食材,能极大提升效率。
引导与反馈的差异化。
在儿童版,完成一个任务后,可能会有一个庆祝动画和“获得徽章”的提示。
在男性版,打破个人记录后,可能会显示一个“新成就解锁”的弹窗,并附上数据对比。
在老年版,完成一次血糖记录后,Agent可能会用语音播报“您的血糖控制得很好,请继续保持”,提供正向的情感反馈。
导航逻辑的简化与聚焦。
老年版的导航层级应控制在两层以内,首页放置最重要的功能按钮。
男性版则可以提供更复杂的自定义视图,允许用户将自己最关心的数据模块拖拽到首页。
女性版的导航可以围绕“周期”或“孕周”这条时间线来组织。
4.3 多终端同步与协同
家庭健康管理是一个多角色、多场景的活动。因此,多终端同步至关重要。
手机端。作为核心使用设备,承载全部功能。
平板端。更适合在家中作为“家庭健康看板”使用,也便于老年人阅读。
智能手表端。用于快速记录、接收提醒和查看核心指标。
Web端(子女/医生视图)。方便在电脑上进行复杂的数据分析和管理操作。
所有终端的数据通过云端实时同步,确保用户无论在何处、使用何种设备,都能获得一致且连续的体验。
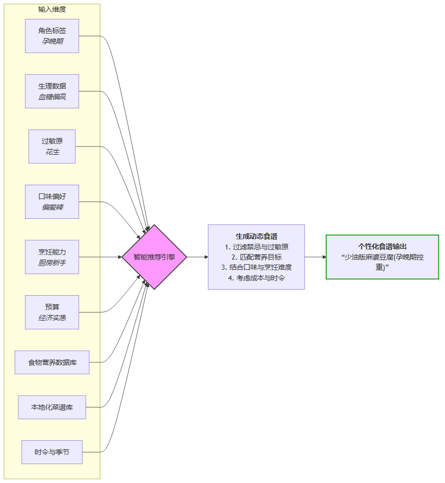
🍲 五、智能食谱与健康推荐引擎
%20拷贝-znrx.jpg)
食谱推荐是营养顾问应用的核心。在多角色模型下,推荐引擎需要从一个单一维度的“热量计算器”进化为一个多维度的“智能决策系统”。
5.1 多维匹配的食谱生成算法
一个优秀的食谱推荐,需要同时考虑以下多个维度。

这个引擎的智能之处在于它的动态过滤与权重调整。
硬性约束过滤。首先,引擎会根据用户的过敏原、疾病禁忌(如糖尿病患者禁用高糖食物)、药物相互作用等,建立一个“绝对禁食清单”,进行第一轮过滤。
角色化营养目标加权。接着,根据用户角色,对不同营养素的权重进行调整。
儿童版会提高“钙”和“蛋白质”的权重。
孕期版会提高“叶酸”和“铁”的权重。
老年版会提高“膳食纤维”和“优质蛋白”的权重,同时降低“钠”和“饱和脂肪”的权重。
柔性偏好匹配。最后,在满足以上约束和目标的前提下,系统会尽量匹配用户的口味、预算和烹饪习惯,从备选食谱库中选出最优解。
5.2 角色专属健康指标追踪
除了常规的体重、热量,应用还应追踪与特定角色强相关的、更能反映其健康状况的核心指标。
角色专属追踪指标示例
追踪这些更具针对性的指标,能为用户提供超越常规营养应用的深度洞察,让他们更清晰地看到自己的努力与健康改善之间的直接联系。
📚 六、知识库、健康教育与社区互动
一个优秀的健康应用,不仅要“授人以鱼”(给食谱),更要“授人以渔”(教知识)。构建一个与角色深度绑定的内容生态和社区,是提升用户粘性、实现长期价值的关键。
6.1 分层分类的知识图谱
应用内的健康知识库不应是杂乱无章的文章列表,而应构建成一个结构化的知识图谱。
按角色分类。所有内容都打上角色标签(如“孕期”、“健身”、“控糖”),用户在自己的角色模式下,只会看到与自己相关的内容。
按主题组织。在每个角色分类下,再按主题组织内容,如“孕期营养”下可分为“孕吐应对”、“补钙指南”、“体重控制”等子主题。
多媒体呈现。内容形式应多样化,包括短文章、长图文、短视频、专家直播等,满足不同用户的阅读习惯。例如,为老年人提供语音播报版的文章,为年轻人提供快节奏的科普短视频。
6.2 角色化社区与同伴支持
人们更容易信任与自己有相似经历的人。构建基于角色的社区,能极大地促进用户间的交流与互助。
专属社群圈子。应用内设立不同的“圈子”,如“新手妈妈交流圈”、“健身达人分享圈”、“糖友互助圈”。用户可以加入与自己角色匹配的圈子,分享经验、提出问题。
同伴激励与挑战。在社区内可以发起一些群体性活动,如“21天健康饮食打卡挑战”、“家庭厨艺大赛”等,利用群体的力量来激励个体坚持。
专家入驻与定向答疑。邀请认证的营养师、医生入驻不同的角色圈子,定期进行直播答疑或对用户的典型问题进行专业解答,提升社区的专业价值。
6.3 智能提醒与正向反馈闭环
提醒功能需要智能化和人性化,避免成为令用户厌烦的骚扰。
情境化提醒。提醒的内容和时机应与用户场景结合。例如,在用户记录了“高强度训练”后,提醒“记得补充蛋白质哦”;在用户即将进入经期时,提醒“可以适当增加一些温热的食物”。
可配置的频率与强度。允许用户自定义提醒的频率和方式(静默通知、声音提醒、强提醒)。
建立反馈闭环。当用户按照提醒完成一项健康行为后(如喝了足够的水),系统应给予及时的正面反馈(如一个点亮的“水滴”图标或一句“做得真棒!”),形成“提醒-行动-奖励”的正向循环。
🧠 七、大模型选型策略:平衡智慧、效率与成本
%20拷贝.jpg)
Agent的“智能”与“人格”高度依赖于背后的大语言模型(LLM)。选择合适的模型,不是一个“要么全有,要么全无”的单选题,而是一个需要精妙平衡的战略决策。我们的选型主要考量三个维度:性价比、效率和服务的完整性。
7.1 选型考量维度
性价比(Cost-Effectiveness)。这不单是API调用的单价,而是综合考量了总拥有成本(TCO)。包括模型调用费、微调(Fine-tuning)成本、私有化部署的硬件与运维成本。对于一个拥有海量用户的2C应用,哪怕是微小的单次调用成本差异,累积起来也是一笔巨大的开销。
效率(Efficiency)。主要指响应速度(Latency)。用户与Agent的实时对话,要求极低的延迟。一个思考半天的“智能顾问”会严重破坏用户体验。我们需要关注首字符时间(TTFT)和生成速度(Tokens/sec),以确保对话的流畅自然。
服务完整性(Completeness of Service)。这关乎开发体验和生态系统。包括API的稳定性、文档的完善度、微调工具链的成熟度、社区支持、以及模型提供商的技术支持和长期发展蓝图。选择一个服务完整的平台,可以大幅降低开发和维护成本。
7.2 混合式模型矩阵策略
单一模型无法同时满足所有需求。最强大的模型往往最昂贵且最慢,而最快的模型可能不够“聪明”。因此,我们采用**“一大、一中、一小”的混合式模型矩阵策略**,将不同的任务分发给最适合它的模型。
模型分层与任务分配
7.3 实施路径
构建智能路由网关。在API网关之后,增加一个“模型路由层”。该层首先通过一个轻量级的意图识别模型(工具层模型)判断用户请求的类型。
动态分发任务。根据请求类型,将任务分发到对应的模型层。
简单的意图识别直接在工具层完成。
常规对话请求发送到对话层模型。
识别到“生成报告”等复杂指令时,才调用昂贵的大脑层模型。
成本与性能监控。建立完善的监控看板,实时追踪不同模型层的调用量、成本、响应时间等指标,以便持续优化路由策略和模型选择。
通过这种精细化的混合策略,我们既能保证在关键任务上的“智慧”上限,又能确保日常交互的“效率”和整体运营的“性价比”,实现了三者的最佳平衡。
🛡️ 八、技术实现与安全保障
在复杂的角色化系统背后,是一系列严谨的技术选型与安全设计。
8.1 AI驱动的后端架构
策略引擎(Rules Engine)。这是实现动态内容和逻辑切换的核心。它根据用户的角色标签和实时数据,动态执行相应的规则集(如上文提到的“角色包”中的规则)。Drools等开源规则引擎是常见的技术选型。
A/B测试与可观测性。为了持续优化不同角色的体验,需要强大的A/B测试框架,以小流量实验来验证新的UI设计、推荐算法或Agent话术的效果。同时,必须建立完善的可观测性体系(Logging, Metrics, Tracing),实时监控各角色服务的健康状况。
离线与弱网优化。考虑到用户可能在网络不佳的环境下使用(如地铁、地下车库),核心功能(如饮食记录、查看当日计划)必须支持离线使用。通过本地数据库(如SQLite, Realm)缓存数据,在网络恢复后与云端同步。
8.2 数据安全与隐私伦理的红线
健康数据是最高级别的个人隐私,其安全与合规是应用的生命线。
监护人授权与数据最小化。严格遵守GDPR、HIPAA等法规要求。对于未成年人和需要监护的老年人,任何数据的收集和使用都必须获得监护人的明确授权。遵循数据最小化原则,只收集实现功能所必需的数据。
端到端加密与脱敏。所有数据在传输过程中使用TLS 1.3加密,在存储时对身份证、手机号等高敏感信息进行加密或脱敏处理。确保即使数据库被攻破,核心隐私信息也无法被直接读取。
算法公平与反歧视。定期审计AI模型,检查是否存在对特定人群(如种族、性别、地域)的推荐偏见。训练数据集需尽可能多样化,以反映真实世界的人群分布。明确AI的辅助定位,避免因算法错误导致不公平的健康建议。
📈 九、商业模式与市场趋势
%20拷贝.jpg)
9.1 多层次的商业模式
基础版(免费)。提供核心的饮食记录、热量计算和通用食谱推荐,吸引海量用户,建立数据基础。
专业会员(付费)。解锁全部角色化功能,包括专属Agent、深度健康报告、定制化食谱、药食互斥提醒等高级服务。这是核心收入来源。
家庭包(付费)。这是我们的核心商业模式。允许一个主账号管理多个家庭成员档案,享受所有专业会员功能,价格上比单独购买多个会员更具优势,旨在推动家庭整体订阅。
B2B2C模式。与企业、保险公司、体检中心、高端社区合作,将其作为员工福利或客户增值服务打包提供,实现规模化获客。
9.2 市场趋势洞察
从通用到细分。健康管理市场正在从满足大众需求的“大而全”模式,转向服务特定人群的“小而美”模式。多角色定制化精准地切入了这一趋势。
家庭场景的崛起。随着健康意识的提升,健康管理不再是个人行为,而是整个家庭的共同需求。能够提供家庭整体解决方案的应用将更具竞争力。
AI驱动的情感化服务。用户需要的不仅是数据,更是关怀和陪伴。具备人格化、情感化交互能力的AI Agent,将成为未来健康应用的核心差异点。
结论
多角色智能营养顾问Agent的设计,是对当前数字健康领域“一刀切”模式的一次深刻反思与重构。它不再将用户视为一串生理数据的集合,而是承认并尊重其在不同生命阶段所扮演的社会角色,并深刻洞悉到“家庭”才是健康管理的核心场景。通过以“家庭账户”为基石,将“角色化”理念贯穿于功能、内容、界面、交互乃至Agent人格的每一个细节,应用从一个冰冷的个人工具,升华为一个能够赋能家庭“CEO”、提供家庭整体解决方案的智能中枢。
这种设计范式,不仅通过深度定制化满足了细分市场的独特需求,构建了难以复制的竞争壁垒,更重要的是,它让技术真正服务于“人”的完整需求和真实生活场景。它融合了人工智能的精准、数据科学的洞察与人文关怀的温度,代表了智能健康管理应用向着更精细、更智能、更富有人情味方向发展的前沿趋势。未来,它有望成为每个家庭不可或缺的健康守护者,为提升全民健康素养与生活品质贡献坚实的力量。
📢💻 【省心锐评】
角色化是表象,家庭协同才是内核。此设计抓住了健康管理的真实场景,从赋能个人到赋能家庭,这棋下得很大。

评论