【摘要】阿里巴巴瓴羊发布“超级数据分析师”Agent,集成问数、解读、报告三大核心能力。它将数据洞察获取时间缩短至10秒,深度报告生成仅需20分钟,旨在通过AI技术重塑企业数据分析与决策流程。
引言
数据,早已成为现代企业的核心资产。然而,如何将这片蕴藏着巨大价值的数字海洋,转化为驱动业务增长的精准导航图,始终是一道横亘在无数企业面前的难题。传统的商业智能(BI)工具,从静态报表到交互式仪表盘,再到自助式分析平台,虽然在一定程度上解放了数据,但其背后高昂的学习成本、复杂的操作流程以及对分析师专业能力的严重依赖,依然构筑了一道无形的壁垒。业务人员面对海量数据常常感到无从下手,而数据分析师则疲于应付来自四面八方的取数需求,深陷“报表工厂”的泥潭。
一个普遍的痛点是,当业务人员需要一个数据时,从提出需求、沟通口径、排期开发到最终拿到报表,整个流程平均耗时可能长达数小时甚至数天。这期间,市场的瞬息万变早已让最初的数据需求失去了时效性。决策的滞后,意味着商机的流失。
正是在这样的背景下,我们看到AI技术,特别是大语言模型(LLM)的崛起,正以前所未有的力量,试图彻底改写这场人与数据的“对话”规则。阿里巴巴旗下的数据智能服务品牌瓴羊,近期正式推出了其首个数据分析Agent——一个被冠以“超级数据分析师”之名的智能体。它并非对现有工具的简单修补,而是对数据分析工作流的一次彻底重构。这款Agent将Quick BI产品中原有的“智能小Q”进行了颠覆性升级,承诺将获取数据洞洞察的时间压缩至10秒,将一份深度分析报告的撰写时间缩短至20分钟。这不仅仅是量变,更是质变。本文将深入剖析这位“超级数据分析师”的内核,从其三大核心能力、背后的技术架构,到它在真实商业场景中掀起的效率革命,全面探讨一个由Agent驱动的BI新时代,是如何悄然来临的。
一、🤖 “超级数据分析师”的全景解析

瓴羊的这款数据分析Agent,其核心设计理念是模拟一位顶尖数据分析师的完整工作流程。一位优秀的数据分析师,其工作绝非简单的“拉数据”,而是涵盖了“理解业务问题(提问)”、“分析数据并发现规律(解读)”以及“撰写报告并提供决策建议(报告)”这三个关键环节。瓴羊的Agent正是围绕这三个环节,构建了其三大核心能力模块。
1.1 核心三叉戟:问数、解读、报告Agent
这三个Agent既各司其职,又协同作战,构成了一个完整、闭环的智能分析工作流。它们将复杂的数据操作,封装在极其简洁的自然语言交互之下。
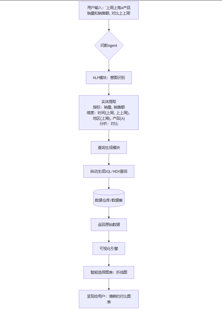
1.1.1 问数Agent:让数据召之即来
“问数Agent”解决的是数据分析流程中最基础,也最耗时的问题——数据获取。传统模式下,业务人员需要向数据分析师提需求,或者自己学习复杂的BI工具,通过拖拽维度、指标来搭建图表。这个过程充满了沟通成本和技术门槛。
问数Agent则彻底改变了这一模式。用户不再需要关心数据存储在哪里,表结构是什么样的,只需像和同事对话一样,用一句自然语言描述自己的需求。
例如,一位电商运营经理可以直接提问:“帮我看看上周上海地区A产品的销量和销售额,并和上上周做个对比。”
问数Agent在接收到指令后,会迅速完成以下一系列动作:
意图识别与语义理解:通过强大的自然语言处理(NLP)能力,Agent会精准解析出查询中的核心要素,包括:
指标:销量、销售额
维度:时间(上周、上上周)、地区(上海)、产品(A产品)
分析类型:查询、对比(环比)
查询生成与执行:Agent会将解析出的意图,自动翻译成机器可执行的查询语言(如SQL或MDX),发送给底层的数据引擎。
结果可视化:在极短的时间内获取数据后,Agent并不会返回冰冷的数字表格,而是会智能地选择最合适的图表类型(如折线图、柱状图)进行可视化呈现,让数据对比一目了然。
整个过程最快只需10秒。这意味着,过去需要跨部门沟通、排队等待数小时的工作,现在在一次会议的间隙就能即时完成。这为业务的敏捷决策提供了前所未有的可能性。
下面是一个简化的工作流程示意图,展示了问数Agent如何将自然语言转化为数据洞察。

1.1.2 解读Agent:洞察数字背后的“为什么”
如果说“问数Agent”解决了“是什么”的问题,那么“解读Agent”则致力于回答“为什么”。获取数据只是第一步,真正创造价值的是对数据的深度解读。业务人员往往能看到指标的波动,比如“本月销售额下降了15%”,但导致下降的根本原因是什么?是新客流失,是客单价降低,还是某个核心渠道的转化率出了问题?
“解读Agent”正是为此而生。它不仅仅是数据的总结者,更是一个诊断专家。当一个关键指标出现异常波动时,用户可以一键触发解读功能。Agent会启动一套复杂的归因分析流程。
深度波动归因:它会自动下钻到更细的维度,进行多指标的交叉分析。例如,在分析销售额下降时,它会同时考察流量、转化率、客单价、复购率等一系列相关指标,并从渠道、地区、用户群体、产品品类等多个维度进行拆解,最终定位到导致整体波动的核心驱动因素。
智能分析框架应用:更进一步,它将人类数据分析专家多年沉淀的经典分析模型,内化为自己的能力。无论是财务领域的杜邦分析,还是运营领域的帕累托分析,亦或是用户管理中的RFM模型,解读Agent都能信手拈来。用户无需理解这些模型的复杂原理,只需提出业务问题,Agent就能自动套用最合适的框架进行分析,并给出结构化的解读。
可定制的解读逻辑:企业业务千差万别,通用的解读模型无法满足所有需求。瓴羊的解读Agent允许企业自定义解读逻辑。企业可以将自己独特的业务洞察和分析方法论,通过配置的方式沉淀到Agent中,使其分析结论更贴合企业自身的业务特性,实现真正的“专属智能”。
1.1.3 报告Agent:从洞察到决策的最后一公里
分析的最终目的是为了支撑决策,而决策的载体往往是一份清晰、有说服力的分析报告。撰写报告是一项耗时耗力的工作,它要求分析师不仅要整合数据图表,还要梳理分析逻辑,提炼核心观点,并给出明确的行动建议。
“报告Agent”将这一过程实现了高度自动化。当用户完成了一系列问数和解读操作后,可以向报告Agent下达指令,例如:“基于刚才的分析,生成一份关于上月销售业绩复盘的报告。”
在短短20分钟内,报告Agent就能自动生成一份结构完整的深度报告。这份报告通常包含以下内容:
核心结论摘要:开篇即点明本次分析的核心发现和关键结论。
数据表现总览:用关键指标和图表,宏观展示业务的整体表现。
深度归因分析:详细阐述导致指标波动的具体原因,并附上交叉分析的图表证据。
关键洞察提炼:将数据分析中发现的机会点或风险点,以文字形式清晰地提炼出来。
行动建议:基于分析洞察,提出具有建设性的、可落地的后续行动方案。
并且,这份由AI生成的报告并非终稿。用户可以在此基础上进行个性化的编辑和调整,加入更多业务背景信息或主观判断,使其最终成为一份兼具AI效率与人类智慧的完美决策依据。从2小时到10秒的效率飞跃,正是在这三大Agent的无缝协同下实现的。
1.2 经典分析框架的智能新生
“超级数据分析师”的强大之处,不仅在于其响应速度,更在于其内置的“分析大脑”。它将数据科学领域沿用多年的经典分析框架,从教科书和专家经验中解放出来,变成了人人可用的自动化工具。
1.2.1 杜邦分析(DuPont Analysis):透视企业财务健康
杜邦分析是衡量企业盈利能力和股东权益回报水平的经典财务模型。它将净资产收益率(ROE)拆解为三个核心财务指标的乘积:销售净利率、总资产周转率和权益乘数。这三个指标分别反映了企业的盈利能力、资产运营效率和财务杠杆水平。
在传统模式下,进行一次杜邦分析需要财务专家手动收集数据,计算各项比率,并进行对比分析。而现在,用户只需对解读Agent说:“帮我对比一下本季度和上季度的杜邦分析结果。”
Agent会立即:
自动从财务数据表中提取净利润、销售收入、总资产、股东权益等基础数据。
计算出两个季度的销售净利率、总资产周转率、权益乘数和最终的ROE。
通过对比,快速定位导致ROE变化的关键驱动因素。例如,它可能会告诉你:“本季度ROE上升的主要原因是总资产周转率提升了15%,表明公司资产运营效率显著改善。”
1.2.2 帕累托分析(Pareto Analysis):聚焦核心价值
帕累托分析,即我们常说的“二八定律”,是资源分配和问题聚焦的利器。它认为,大约80%的结果是由20%的原因造成的。在商业分析中,这意味着少数核心客户贡献了大部分销售额,少数核心产品占据了大部分利润,或者少数关键问题导致了大部分的客户投诉。
解读Agent能够自动执行帕累托分析。一位销售总监可以问:“找出我们贡献了80%销售额的核心客户群体。”
Agent会立即对客户数据进行排序和累计百分比计算,并以图表(如帕累托图)的形式清晰地展示出那20%的关键客户。这使得后续的VIP客户维护、精准营销等策略能够有的放矢,将有限的资源投入到最能产生价值的地方。
1.2.3 RFM模型(Recency, Frequency, Monetary):实现客户的精准分层
RFM模型是衡量客户价值和客户创利能力的重要工具。它通过三个维度来描述客户的价值:
最近一次消费(Recency):客户距离现在有多久没来消费了。
消费频率(Frequency):客户在特定时间段内购买了多少次。
消费金额(Monetary):客户在特定时间段内总共花了多少钱。
通过这三个维度,可以将客户划分为重要价值客户、重要保持客户、重要发展客户、一般挽留客户等不同群体,从而实施差异化的运营策略。
过去,执行一次完整的RFM分析需要数据分析师进行复杂的数据清洗、计算和打分,过程繁琐且耗时。现在,借助解读Agent,市场人员只需一个指令,就能在几分钟内得到一份完整的客户RFM分层报告,并可以直接将分层后的人群包用于后续的精准触达和营销活动,极大地提升了营销转化效率。在瓴羊的实践案例中,有企业通过这种方式,使营销转化率提升了30%。
1.3 从“被动问数”到“主动决策”的范式转移
这三大Agent的协同,以及经典分析框架的融入,共同推动了一场深刻的范式转移。企业的数据分析流程,正在从过去**“被动响应式”的问数模式**,转向**“主动探索式”的决策模式**。
这种转变带来的价值是巨大的。在阿里巴巴内部某电商业务线的试点中,业务人员过去从提出需求到拿到数据报表,平均需要花费2小时。现在,借助瓴羊数据分析Agent,这个过程被缩短至10秒,效率提升了惊人的720倍。
这意味着,业务人员的思考不再被数据获取的延迟所打断。他们可以在会议上、在讨论中,随时产生一个想法,随时通过Agent进行验证。数据真正成为了业务思考的延伸,而不是一个滞后的参考。同时,数据分析师也从繁琐的、重复性的取数工作中被解放出来,他们可以将更多精力投入到更复杂的业务建模、数据治理和前瞻性战略分析等更高价值的工作中去,成为企业数据战略的真正推动者。
二、⚙️ 揭秘“超级分析师”背后的技术引擎
%20拷贝.jpg)
如此高效和智能的体验,背后必然有一套复杂而强大的技术体系作为支撑。瓴羊的“超级数据分析师”并非单一技术的产物,而是融合了领域增强大模型、通用大语言模型、向量数据库、规则引擎等多种前沿技术的综合性成果。它建立在阿里巴巴多年沉淀的业务经验、海量数据资产以及坚实的技术能力之上。
Quick BI作为中国唯一连续6年入选Gartner ABI魔力象限的BI产品,其本身就拥有一个打磨了十余年的成熟底座。而Agent的诞生,则是在这个坚实底座上的一次代际飞跃。我们可以将其技术内核拆解为三重保障体系。
2.1 第一重保障:大小模型协同,兼顾理解力与专业度
单纯依赖通用大语言模型(LLM)进行企业级数据分析,会面临诸多挑战,其中最突出的就是“模型幻觉”(Hallucination)问题和领域知识的缺乏。通用LLM或许能写诗作画,但在面对严肃的企业数据时,其回答的准确性和专业性往往难以保证。
为了解决这个问题,瓴羊采用了一种“大小模型协同”的架构。
通用大语言模型(LLM)作为“大脑”:负责自然语言的理解、对话管理、逻辑推理和文本生成。它赋予了Agent与人自然交互的能力,能够理解用户模糊的、口语化的查询意图。
领域增强模型(Domain-specific Model)作为“专家知识库”:这是一个在特定行业和业务领域数据上进行深度训练的小模型。瓴羊利用其在电商、零售、营销等领域积累的超百万条行业专属数据进行训练,使得这个模型对行业术语、业务黑话、分析范式有着更深刻的理解。
当用户提出一个问题时,通用LLM首先进行初步的意图解析,然后会调用领域增强模型进行校验和深化。例如,当用户提到“GMV”时,领域模型能准确地将其关联到“成交总额”,并知道它通常与哪些指标(如支付转化率、客单价)一同分析。这种协同机制,极大地降低了模型产生幻觉的概率,确保了分析的专业性和准确性。
2.2 第二重保障:多重技术融合,确保意图精准执行
仅仅理解用户的意图还不够,如何将意图准确无误地转化为对数据的操作,是另一个核心挑战。这背后涉及多种技术的精密配合。
2.2.1 向量数据库(Vector Database)与语义搜索
传统的关键词匹配在处理自然语言查询时显得力不从心。用户可能会用“销售额”、“流水”、“成交额”等不同词语来表达同一个概念。为了解决这个问题,瓴羊引入了向量数据库技术。
系统会将企业内所有的数据指标、维度、业务术语等元数据,通过Embedding技术转化为高维向量,并存储在向量数据库中。当用户输入一个查询时,系统同样会将用户的查询语句转化为一个查询向量。然后,在向量空间中进行相似度搜索,快速找到与用户意图最匹配的数据指标和维度。
这种基于语义的匹配方式,远比关键词匹配更加智能和灵活,它能理解同义词、近义词,甚至能捕捉到词语在特定上下文中的含义,从而大大提升了意图识别的准确率。
2.2.2 规则引擎(Rule Engine)的兜底与约束
尽管AI模型很强大,但在企业级应用中,确定性和可控性至关重要。某些业务规则是刚性的,不容许任何模糊和偏差。例如,财务报表中的某些计算口径、公司内部对“活跃用户”的统一定义等。
为此,瓴羊的Agent架构中集成了规则引擎。企业可以将这些硬性的业务规则、计算公式、权限控制策略等配置在规则引擎中。在AI模型生成查询或解读之前,会先经过规则引擎的校验。
权限控制:确保用户只能查询到自己权限范围内的数据。
口径统一:当查询涉及到公司统一定义的指标时,强制使用规则引擎中定义的计算逻辑。
业务约束:防止AI生成不符合业务逻辑的分析,例如将不同币种的销售额直接相加。
规则引擎就像是AI分析师身边的一位严谨的“审计员”,为整个分析过程的合规性和准确性提供了最后一道坚实的防线。
2.2.3 Text-to-SQL/MDX的持续优化
将自然语言准确翻译成SQL(针对关系型数据库)或MDX(针对多维分析OLAP)是整个技术链条中的关键一环。这不仅仅是一个翻译过程,更是一个结合了数据模型理解和查询优化的复杂任务。
瓴羊的Agent在这方面做了大量优化工作。它不仅能生成基础的查询语句,还能:
理解数据模型:Agent能够感知数据表之间的关联关系(主外键),在用户查询多个表的数据时,自动生成正确的JOIN操作。
上下文感知:在多轮对话中,Agent能记住之前的查询上下文。当用户说“那北京呢?”时,它知道用户是想在上一轮查询的基础上,将地区从“上海”换成“北京”。
查询优化:生成的SQL或MDX会经过优化,以确保在海量数据上的查询性能。
2.3 第三重保障:成熟BI底座,承载企业级应用的可靠性
所有这些上层的AI能力,都稳稳地构建在Quick BI这个打磨了十余年的成熟BI底座之上。这个底座为Agent提供了企业级应用所必需的稳定性、安全性和可扩展性。
强大的数据连接能力:Quick BI支持连接市面上几乎所有主流的数据源,无论是云上的MaxCompute、Hologres,还是本地的MySQL、Oracle,都能无缝接入。这保证了Agent能够触达企业散落在各个角落的数据孤岛。
高性能的分析引擎:底座集成了多种高性能的OLAP引擎,能够对千亿级别的数据进行亚秒级的即时分析,为Agent的快速响应提供了性能保障。
完善的数据治理与安全体系:Quick BI提供了一整套从数据准备、模型构建到权限管控的数据治理能力。行级权限、列级权限、数据脱敏等功能,确保了企业数据在被AI分析利用的过程中,始终处于安全可控的状态。
丰富的可视化组件:底座内置了海量的图表组件,为Agent的“结果可视化”环节提供了丰富的“弹药库”,使其能够根据数据特征,智能匹配最恰当的表达方式。
这三重技术保障体系,形成了一个从“理解”到“执行”再到“承载”的完整闭环。它既发挥了AI大模型的智能优势,又通过领域知识、规则引擎和成熟底座弥补了其在企业级应用中的短板,最终打造出一个既聪明又可靠的“超级数据分析师”。
三、🚀 Agent在真实商业世界掀起的效率风暴
%20拷贝.jpg)
理论的先进性最终要通过实践来检验。瓴羊的数据分析Agent并非停留在实验室里的概念产品,它已经在阿里巴巴内部的多个业务线以及瑞幸咖啡、牧原肉食、微医、益海嘉里等上百家外部企业客户中进行了试用,并在多个典型业务场景中展现出惊人的价值。
3.1 场景一:电商运营——从“后知后觉”到“实时调优”
在瞬息万变的电商领域,决策速度直接关系到生死存亡。一位电商运营负责人,每天都需要关注店铺的流量、转化、销售额等核心指标,并根据数据变化快速做出调整。
过去的工作流:
早上9点,运营人员打开多个后台,手动导出昨日的销售报表、流量报表、广告投放报表。
花费1-2小时,用Excel将这些报表进行整合、透视、作图,试图找出数据波动的原因。
发现某个爆品的销量昨日突然下滑,但无法立刻确定是流量跌了,还是转化率降了。
向数据分析师提需求,希望拉取该商品分小时的流量和转化数据。
下午3点,数据分析师完成取数,发来报表。
运营人员发现,原来是昨天中午的一个竞品促销活动,抢走了大量流量。但此时,已经错过了最佳的应对时机。
Agent驱动的新工作流:
早上9点,运营人员打开Quick BI,直接向Agent提问:“昨天店铺整体表现如何?和前天对比一下。” 10秒后,核心指标的对比图表呈现在眼前。
Agent的解读模块自动提示:“核心爆品A的销量环比下降20%,是导致总销售额下降的主要原因。其中,流量下降15%,转化率下降5%。”
运营人员立刻追问:“细分一下爆品A分小时的流量来源。” Agent迅速生成分渠道、分小时的流量趋势图。
运营人员在图上清晰地看到,从昨天中午12点开始,来自某比价网站的流量断崖式下跌。
早上9点15分,运营团队立刻启动应急预案,调整广告投放策略,增加站内引流入口,并推出限时优惠券以提升转化率。
在这个场景中,数据分析的耗时从数小时缩短至几分钟,决策的执行时间从下午提前到了清晨。这种近乎实时的业务洞察与调优能力,正是Agent带来的核心价值。
3.2 场景二:连锁门店管理——从“总部指令”到“一店一策”
对于拥有成百上千家门店的连锁企业而言,精细化管理是一大难题。总部的策略往往难以适应每家门店的具体情况。如何让每家门店的店长都能基于本店的数据进行科学决策,是提升整体坪效的关键。
过去的工作流:
总部数据部分析师每周制作一份全国门店的销售排名报表,下发给各大区。
大区经理再根据报表,给排名靠后的门店店长打电话,要求“想办法提升业绩”。
店长对本店的具体问题一知半解,只能凭经验进行一些促销活动,效果好坏全凭运气。
Agent驱动的新工作流:
每家门店的店长都可以通过手机端的Quick BI,向Agent查询自己门店的数据。
店长可以问:“我们店上周的坪效在整个片区排第几?和排名第一的店比,差在哪里?”
Agent会回答:“您店的坪效排名第8。与排名第一的A店相比,您的客流量持平,但客单价低了30%。主要差距在于高毛利产品B的关联销售率远低于A店。”
基于这个洞察,店长可以立刻调整门店的商品陈列,对店员进行针对性的交叉销售培训,并推出购买主产品搭配产品B的优惠套餐。
在这里,Agent扮演了赋能一线决策者的角色。它将总部的专业数据分析能力,下沉到了业务的最小单元,让每一位店长都拥有了自己的“随身数据军师”,从而实现“一店一策”的精细化运营。
3.3 场景三:企业经营管理——从“月度复盘”到“日常诊断”
对于企业高层管理者而言,他们更关心的是公司整体的经营健康状况。传统的月度、季度经营分析会,往往存在信息滞后、分析维度固化等问题。
过去的工作流:
每月初,财务部和数据部花费一周时间,准备上个月的经营分析报告PPT。
在经营分析会上,CEO看到某个指标异常,提出一个新问题,但与会者无法当场提供数据支持,只能回答“会后我们再去拉一下数据”。
会议的效率大打折扣,许多决策不得不推迟到下一次会议。
Agent驱动的新工作流:
CEO可以在自己的办公室,随时向Agent提问:“公司上个季度的杜邦分析结果怎么样?和去年同期比有什么变化?”
Agent立刻呈现出对比分析结果,并高亮显示出变化最显著的指标。
在经营分析会上,当讨论到某个业务线时,管理者可以现场向投屏的Agent提问,进行即时的下钻和归因分析。会议从“报告会”变成了“现场决策会”。
以牧原肉食为例,这家大型养殖企业过去需要一个10人团队,每天花费2小时进行繁杂的业务数据分析。在引入瓴羊的“超级数据分析师”后,现在只需20到30分钟,就能完成一份包含深度解析的报告。这不仅是人力成本的节约,更是管理效率和决策质量的根本性提升。
这些真实的案例清晰地表明,数据分析Agent正在将“数据驱动决策”这句口号,真正落实到企业经营的毛细血管之中。它通过降低数据分析的门槛、提升数据洞察的效率、增强一线业务的决策能力,为企业在激烈的市场竞争中,构建起一道坚实的数据壁垒。
总结
阿里巴巴瓴羊推出的“超级数据分析师”Agent,无疑是AI技术与商业智能(BI)领域深度融合的一个里程碑式产品。它通过模拟专业数据分析师的完整工作流程,将“问数”、“解读”、“报告”三大核心能力封装在简洁的自然语言交互之下,从根本上重塑了企业员工与数据互动的方式。
我们看到,从10秒获取数据洞察,到20分钟生成深度报告;从效率提升720倍,到营销转化率提升30%,这些惊人的数字背后,是一套由大小模型协同、多重技术融合、成熟BI底座支撑的强大技术体系。它不仅解决了通用大模型在企业级应用中的“幻觉”和专业度不足的问题,更通过赋能每一个普通员工,真正践行了“人人都是数据分析师”的愿景。
这场由Agent驱动的变革,其意义远不止于效率的提升。它正在推动企业数据文化发生深刻的转变——从依赖少数专家的“精英式分析”,走向全员参与的“大众化分析”;从滞后于业务的“复盘式分析”,走向与业务同步的“实时性决策”。当数据洞察的获取成本趋近于零时,数据才能真正成为一种像水和电一样的基础资源,渗透到企业运营的每一个环节,持续不断地创造价值。
随着Quick BI的完整Agent能力于9月9日向所有企业用户全面开放,我们可以预见,一个由智能Agent引领的BI新时代已经正式开启。未来,数据分析将不再是一项少数人的专业技能,而是每一位职场人士都应具备的基础素养。而那些率先拥抱这一变革的企业,必将在这场由数据驱动的未来竞争中,占得先机。
📢💻 【省心锐评】
瓴羊此举,不是给BI加了个AI外挂,而是用Agent重塑了数据分析的生产关系。当洞察成本趋近于零,决策效率就是唯一壁垒。

评论