【摘要】在高度自动化的远程驾驶体系中,人类从一线操控者退居为应急“最后一环”,自动化悖论随之放大。系统越可靠,人的技能越快退化,真正出事时却只能依赖这个早已生锈的备份。围绕远程驾驶员的技能衰退、认知负荷极端波动、人机信任校准与再培训体系,构建一套技术、界面、制度与培训四位一体的协同架构,正在成为工程实践和安全治理的真正分水岭。
引言
远程驾驶系统的技术曲线正在快速上升,感知精度、控制算法和网络基础设施都在持续迭代,自动化水平随之抬升。与此同时,一个在人因工程领域反复被验证的规律开始显形,即自动化悖论——系统越“聪明”,人越容易在关键时刻掉链子。
远程驾驶员的日常工作被自动化系统大量接管,手动操控的机会越来越少,实战经验也难以积累。操作员从“持续驾驶”变成“长期监控,偶尔接盘”,表面上看工作压力下降,深层看却埋下了新的系统性风险。技能衰退、注意力脱节、责任边界模糊、人机互不信任,这些问题交织到一起,使远程驾驶的安全冗余变得脆弱。
技术方案本身并不足够,真正考验架构师和决策者的,是如何把人当作系统中的一个智能组件来设计。需要在算法、接口、运行机制和培训体系上做整体规划,让人类既不过度依赖自动化,也不与系统对抗,而是在高风险场景中形成稳定的协同关系。下面从四个核心维度展开,尝试给出一套相对完整的技术与工程视角。
✳ 一、自动化悖论下的远程驾驶角色嬗变

1.1 从主动操控到被动“兜底”
在传统驾驶模式中,驾驶员持续控制车辆或飞行器,所有感知和动作通过完整闭环串联,技能依靠高频实践持续更新。远程驾驶系统引入高度自动化之后,这个闭环被拆分为两条路径,一条是自动控制闭环,由感知、决策和执行链路构成,长期处于激活状态;另一条是人类监控闭环,只在特定异常或边界场景下介入。
这种角色重构直接触发了自动化悖论。系统越稳定,人类被动旁观的时间越长,真正需要接管时,面对的往往是自动化无法处理的高难度工况。技能不再在真实场景中日常打磨,人脑中关于系统行为和环境变化的心智模型逐渐过时,接管质量随之下降。表面看安全性数据可能在短期内持续改善,但尾部风险却在缓慢累积。
可以把这种变化理解为一种能力转移。人从执行层退到管理层,从“手眼并用”变成“眼脑并用”,如果没有配套的工具和训练,管理层反而最怕在关键时刻犯下致命错误。这种错配在航空、核电等领域已经有多次代价高昂的案例,远程驾驶正在走同样的路径,只是介质从物理驾驶舱换成了数字控制台。
1.2 技能衰退与“黑天鹅”场景
自动化悖论的危险在于,它并非通过高频小事故体现,而是通过长周期后的一次大事件爆发。远程驾驶系统在设计时往往依据大量历史数据构建模型和防护策略,这些策略覆盖了主流场景,却难以完全覆盖极端情况。
现实中真正致命的往往是少数“黑天鹅”事件。天气突变、传感器系统性偏差、通信链路链路异常叠加环境扰动,这些都可能让模型突然失效。此时系统一旦交棒,人需要在极短时间内识别环境、理解系统状态并制定动作方案。长期处在“看不动手”的状态却要在数秒内完成复杂决策,这对技能和心理舒适区都是强烈冲击。
技能衰退并不只体现在手上动作变慢,更隐蔽的是情境感知能力下降。操作者不再习惯于从细微信号判断风险演化趋势,对系统的边界和惯常行为缺乏直觉认知,一旦超纲场景出现,只能被动听取告警信息,而不是主动推演可能的演化方向。这类隐性退化恰好是传统理论培训最难弥补的部分,需要系统性的训练策略配合。
1.3 “双驾驶员悖论”与责任鸿沟
远程驾驶系统表面上只有一个人类驾驶员,但自动化系统已经具有相当决策能力,也会在不少情况下做出自主控制。这样一来,人和AI都同时具备某种“驾驶员”属性,又都不对整体行为拥有完全控制,这种状态可以看成双驾驶员悖论。
双驾驶员悖论直接带来责任鸿沟。遇到危机时,如果没有清晰的决策权划分和优先级规则,人和系统可能互相等待或互相对抗。系统可能继续执行自己的控制策略,人则尝试强制接管,两套逻辑产生冲突,甚至来回拉扯控制权,进一步放大风险。事故发生后,追责路径也会变得模糊,既可能将责任简单归咎于“人为失误”,也可能出现“模型黑箱,原因难以复盘”的困境。
工程上需要避免把人当作全能兜底角色,而是把人视为能力边界清晰的协作体。这意味着在架构设计阶段就要明确不同阶段由谁说了算,以及出现分歧时谁具有一票否决权。只有当权责映射在代码、接口和流程中都有体现,人机协同才不会在紧急状态下失控。
1.4 远程驾驶员与传统驾驶员的系统差异
下表概括了传统驾驶员与远程驾驶员在角色、技能和风险模式上的差异,能够更清楚看到自动化悖论的落点。
从表中可以看到,远程驾驶员更像一名高维监控调度者而不是传统意义上的司机。角色变化客观存在,如果培训体系、界面设计和运行机制仍按传统驾驶员思路配置,就会留下大量结构性安全缺口。
✳ 二、认知负荷的“冰火两重天”
2.1 长期认知不足的机制
远程驾驶员的工作形态呈现出高度典型的认知不足状态。大部分时间,系统处于稳定运行,数据流稳定,告警稀少,驾驶员的任务更多是看管界面和响应偶发小事件。长时间的单调环境加上低动作需求,很容易让注意力逐步下滑。
认知不足并不等同于轻松。人脑在缺乏有效刺激时反而倾向于走神,进一步产生疲劳感,以及“我在场,但和系统不在一个节奏里”的心理脱节。持续几小时处于这种状态后,突然遭遇需要高质量判断的突发状况,很难立刻切换到高效思维模式,对处理速度和准确度打击都很强。
这一点在有些远程驾驶研究中已经被量化。监控任务时间一旦超过某个阈值,识别异常信号的概率开始显著下降,即便异常信息已经在界面上给出提示,人也更容易忽略或误解。当自动化做得越好,异常越少,认知不足的问题就越突出,这与自动化悖论形成闭环。
2.2 突发时刻的认知过载
与长期认知不足对应的是一旦系统发生异常,尤其是复杂连锁异常,远程驾驶员需要立刻面对认知过载。多源视频流、日志、状态面板、语音通联和告警提示会几乎同时涌现,在有限时间内快速过滤和理解这些信息,对任何人都是巨大挑战。
远程场景还存在网络时延、不完整传感器数据等不利因素。驾驶员一边要处理信息洪流,一边要承受决策延迟可能导致事故的心理压力。长期处于认知不足状态的操作员在这样的高压瞬间,很容易进入“操作冻结”状态,只能机械执行预案,而无法根据情境灵活调整。
这种冰火两重天的负荷波动,是远程驾驶系统特有的人因风险。传统驾驶虽然也会有忙闲交替,但驾驶员始终在积极参与操控,认知通道保持启动,而远程监控则有更强的“观众感”,这放大了负荷跳变的幅度。
2.3 动态认知负荷管理思路
针对认知不足与过载的极端波动,需要在系统与界面层做动态认知负荷管理设计,让驾驶员始终处于相对合适的唤醒水平。
可以从三个层面入手。第一是任务节奏层面,将单调监控任务拆分为若干更主动的子任务,例如周期性的状态复核、小范围预案推演演练、对AI预测结果做抽样审查等,通过刻意设计的轻量任务维持适度投入。第二是信息呈现层面,通过界面与交互,使信息在不同时段保持合适复杂度,避免平时过于寂静,事发时过于吵闹。第三是生理和行为监测层面,利用眼动、键鼠操作节奏、姿态、心率等信号推断驾驶员当前的专注与疲劳程度,然后由系统自适应调整提醒策略和任务分配。
人机协同如果不主动管理认知负荷,很容易在长周期后形成“高技术低警觉”的状态,自动化悖论就会在这种环境下逐步显形。把认知负荷当成系统运行的一项指标,而不是只当作人的个人问题,是工程实践中的一个重要转变。
2.4 多模态界面与“数字副驾驶”
远程驾驶界面已经远远超出车载中控那种单屏交互,更多是多屏、多通道信息融合。如何把这些通道组合成对驾驶员友好的工作空间,是架构设计的关键部分。
可以把系统划分为两层。外层是面向人的人机界面,负责呈现关键信息和交互入口;内层是一个常驻的AI数字副驾驶,负责对底层数据进行整理和预判。两者协同运作,目标并不是全部替人决策,而是让人把有限注意力用在最有价值的地方。
多模态界面需要合理使用视觉、听觉和触觉信号。视觉用于展示结构化信息和趋势,例如轨迹、速度曲线、告警列表等。听觉用于稀缺但高优先级的提示,例如危险接近、链路异常、接管请求等。触觉例如座椅或手柄震动,可以用在最紧急也最简单的信号传达场景,用来抢占注意力。通过组合这些通道,可以在事件不同阶段进行分级提醒,避免一次性把所有内容推到驾驶员面前。
数字副驾驶则负责做三件事。第一是降噪,对大量底层数据进行聚合和筛选,提炼出几个高价值指标。第二是预测,通过模型对短期风险进行估计,提前给出趋势性提醒,而不仅在指标越线时才发告警。第三是引导,在紧急状态下给出流程化操作建议,例如分步提示检查事项和潜在行动序列,让驾驶员在高压环境中也能保持相对有序的操作节奏。
下表示意了多模态界面和数字副驾驶在不同阶段的分工。
通过这种分工,人不再需要在信息泥沙中自己挖金子,而是由数字副驾驶先做粗筛,驾驶员专注做关键判断。
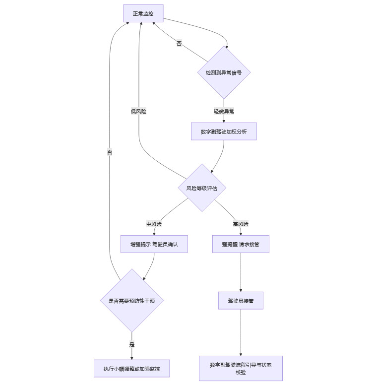
2.5 用流程图固化认知节奏
单靠文字难以长期维持统一工作节奏,需要明确、可视的流程工件来支撑现场执行。下面给出一个简化版的认知负荷管理流程图,示意正常状态、轻微异常和严重故障之间的切换逻辑。

这种流程在实施时会更复杂,但核心思想相对清晰。系统对不同级别异常采用不同策略,既避免日常运营中过度打扰驾驶员,又在真正高风险时进行强力唤醒,并且用引导机制帮助驾驶员有序应对。
✳ 三、人机信任的“校准”与可解释AI

3.1 过度信任与过度怀疑的双向风险
在高度自动化系统中,人机关系最怕两种极端,一种是过度信任,另一种是过度怀疑。前者容易导致“技术崇拜”,后者则会让自动化沦为昂贵的摆设。
过度信任常见于系统长期无事故运行之后。操作员在重复的正反馈中逐渐形成“系统不会出错”的印象,日常监控逐渐流于形式。一旦遇到异常,有可能在明知不合常理的情况下,仍然按照系统建议执行动作。这类问题在民用航空的自动化飞行阶段已经被多次记录,远程驾驶场景只会更明显,因为人本就不在一线现场,更倾向于依赖屏幕上的“权威”输出。
过度怀疑则出现在操作员对系统底层机制缺乏理解或早期出现过负面经验时。只要模型建议与个人经验稍有不符,很容易直接忽略甚至反向操作。如果这种态度成为习惯,自动化模块的整体价值会被明显削弱,系统性能无法充分发挥。更麻烦的是,人和系统会互相抵消对方冗余,导致既浪费资源,也没有真正提升安全性。
人机信任的关键在校准。需要让操作员对系统的能力边界有清晰认知,既知道系统在哪些场景表现可靠,也知道在哪些情况下输出很可能偏离现实。信任并非一次设定,而是一个随着实践不断微调的量,需要工具与机制支持。
3.2 XAI作为信任中介
传统复杂模型往往被视为黑箱,输出结果缺乏可理解的依据,这会限制人对系统的合理信任程度。可解释人工智能也就是常说的 XAI,可以在这方面充当重要中介,让人理解系统“为什么这样判断”。
在远程驾驶场景中,XAI的价值主要体现在三个方面。第一,用于实时决策支持,通过展示关键特征、置信度和不确定性提示,让操作员判断当前建议的可靠水平。第二,用于事后复盘,通过可视化和文本解释帮助分析事故或险情中模型的行为,为责任划分和模型改进提供依据。第三,用于培训和心智模型构建,通过仿真环境结合解释信息,让操作员逐步理解系统的行为模式和盲点。
在界面呈现上,解释需要足够简洁,否则会在关键时刻增加额外负担。可以采用分层设计,第一层展示简明的风险等级和置信度条,第二层以简洁图表或热力图方式提示最关键影响因素,第三层提供详细日志和模型内部状态供技术人员深入分析。
一个简单例子是障碍物识别和规避决策。系统不仅给出“建议车速下降和偏航调整”的指令,还可以配套一段解释信息,例如当前识别到前方某个区域的像素分布和雷达回波异常,历史数据中类似模式高概率对应某种障碍物,模型置信度处于中高区间,加上当前路面附着条件,综合判断需要采取减速避让行为。驾驶员基于这类解释,可以判断这是某种常见风险,还是新奇异常,从而调整自己对自动化建议的依赖程度。
3.3 人机优先级与越权机制
信任校准不仅是心理层面的,还有制度和技术层面的。系统需要有明确的优先级规则和越权机制,否则人机冲突在紧张环境下很容易演变为危险操作。
优先级规则可以在不同运行阶段采用不同策略。比如在标准巡航阶段,自动化具有操作优先权,人只在监控到明显错误时干预。在复杂环境或靠近已知高风险区域时,将权重向人倾斜,让驾驶员更主动参与决策。在极端紧急状态下,明确允许人类拥有一票否决权,可以强制取消或覆盖自动化指令,系统随后记录全程并提示风险后果。
越权机制一方面体现在界面的操作入口设计,需要确保人类介入时动作路径足够短,且不易误触。另一方面体现在逻辑策略设计,包括接管后的控制权锁定时间、重新交还控制权的条件和验证流程等。所有这些规则都应该在系统文档、培训课程和仿真演练中被反复强化,避免操作员在真实场景下因为不熟悉规则而犹豫不决。
从工程视角看,这些规则可以抽象为一个人机冲突解决模块,输入人和系统的当前意图和状态,输出谁应当被采纳以及如何记录和解释这个决策。这样既能在运行时提供清晰的行为逻辑,也能为后续问责与改进提供数据基础。
3.4 信任训练与“心智模型标定”
信任不是通过一次讲解就能建立,也不是通过单纯要求“相信系统”能解决。更合理的做法是将信任训练嵌入到高仿真模拟和渐进式实训中,通过反复体验来标定心智模型。
训练中可以设计一系列场景,从系统表现非常稳健的常规工况,到系统不可用或明显错误的极端情况,让驾驶员在不同阶段体会自动化的可靠区间和边界。一部分场景刻意安排系统表现不佳,配合 XAI 输出,让驾驶员看到模型在缺乏足够数据或面对异乎寻常输入时会如何“犹豫”或“误判”。这类体验往往比任何抽象描述更有效,能将“系统不完美”的概念内化成直觉。
在长期运行中,也可以利用在线反馈机制继续调整信任标定。例如在控制台上提供快捷评价入口,让操作员对重要系统建议的表现进行简单评价,标记为可靠、存疑或明显错误。系统可以收集这些评价,与真实结果进行对比,形成操作员与模型的双向画像,用于调整后续提示策略。例如对某名驾驶员,如果长期对高质量建议持过度怀疑态度,可以在培训中加入针对性模块,使其重新校准信任阈值。
✳ 四、面向人机协同的再培训与职业转型
4.1 从“会开车”到“会管系统”
在远程驾驶体系下,驾驶员的职业画像发生了根本变化。过去选择驾驶员更多看重反应速度、空间感知和操控能力,现在则需要在这些能力之外,强调系统理解能力和复杂信息处理能力。
可以把远程驾驶员看作一种新型的“系统管理型专家”。他们不再只依靠手脚操作保存安全,而是依靠对多源信息的综合判断,对自动化行为的理解与审查,以及在关键时刻对路线、策略和优先级做出选择。这样的角色需要较强的抽象思维和逻辑能力,对数据和模型有基本认知,对异常模式具备敏感度,同时还能承受强压环境下的决策负担。
选拔和培养如果只沿用传统驾驶员标准,就会出现明显错位。要在招募阶段就引入对信息处理能力、系统理解能力和协作沟通能力的评估,把远程驾驶角色视为一个交叉型职业群体,而不是简单的“开车更熟练的司机”。
4.2 培训内容结构重构
远程驾驶员的培训需要从手动操控技能中心转向自动化系统管理技能中心,但不是完全放弃手动技能,而是调整权重和呈现形式。可以将培训内容拆分为以下模块,并形成分阶段进阶路径。
系统认知与架构理解模块
该模块涵盖远程驾驶系统整体架构、关键子系统功能、数据流走向和安全冗余策略。重点不在算法细节,而在能力边界和故障模式,让驾驶员理解系统在不同层级可能出现的异常形态。自动化行为与XAI理解模块
该模块帮助学员理解主要自动决策模块的输入输出关系,常见决策逻辑类型,以及 XAI 提供的解释含义。通过一系列基于历史数据和仿真数据的案例,让学员看懂重要决策的解释信息,学会用这些信息支撑自己的判断,而不是机械接受。高压环境下的协同决策模块
该模块聚焦情境感知、优先级排序和团队协作。在压力测试场景中,学员需要与数字副驾驶、其他远程驾驶员和调度管理者协同工作,快速确认分工,清楚地表达自己的判断与所需支持,同时遵守既定的人机优先级规则。应急操控与接管演练模块
该模块通过模拟器或安全环境中的实车演练,保持和提升接管时的操控能力。训练不局限于动作熟练度,更强调在强压力条件下如何在有限时间内做出合理选择,包括决定接管与否、选择什么样的躲避策略和如何在动作中保持沟通。心理韧性与自我管理模块
远程驾驶员长期面临认知不足和突发高压,容易产生疲劳和情绪波动。该模块可以结合简单的心理学训练,帮助学员识别自身状态,在长班次中通过合理休息、微任务刷新和自我监测维持稳定表现,降低因心理波动导致的判断偏差。
通过上述模块化设计,可以构建从入门到高阶的完整课程体系,让远程驾驶员在成为正式操作员之前就完成职业角色的心理和技能转型。
4.3 高频高保真仿真与“反遗忘机制”
仅靠一次性培训无法抵抗自动化悖论下的技能退化,需要设计一种反遗忘机制,把高仿真场景训练当作日常运行的一部分。
仿真系统应尽量复刻真实运行环境,包括界面布局、数据流速率、通信延迟特征和应急预案流程。同时需要根据事故统计和风险评估,定期更新场景库,引入新的边界条件和组合异常。通过这样的训练,驾驶员可以在相对安全的环境中周期性经历那些在真实运行中极少发生却极其致命的情况。
反遗忘机制可以设置为固定周期考核,例如每季度或每月安排集中仿真演练。演练不仅检测操作者的技术水平,也检测其对系统更新与策略调整的掌握程度。考核结果不单用于淘汰或奖惩,更应反馈进个性化培训方案,根据每个人的短板安排差异化补强。
同时,仿真平台还可以与运行数据闭环联动,把真实运营中出现的险情和异常表现快速转化为新的训练素材。在这个闭环中,运行日志经过技术团队筛选后形成可重现场景,培训团队将其嵌入课程,驾驶员通过仿真把这些经验吸收为直觉,再带回真实工作环境中使用。
4.4 对接AutoML与系统演进
远程驾驶系统中不少模型会通过 AutoML 或类似工具链进行持续优化,这带来一个新问题,即系统行为模式会随时间变化。训练体系不能假定模型行为固定,而要纳入模型演进对操作员心智模型的影响。
可以考虑为关键模型配置版本化解释模板。当系统从一个模型版本切换到下一个版本时,不仅会在后台更新部署,还会在控制台向驾驶员展示关键信息变化,包括新模型的增强点、新引入的输入信号以及表现相对不稳定的场景。同时,通过短时在线培训或微课,让驾驶员在切换期快速建立新的行为预期。
对于使用 AutoML 自动搜索结构的场景,需要在工具链层给出安全约束与解释约束,避免为了一点性能提升牺牲可理解性和可控性。技术团队应与培训团队协同定义“可解释性下限”,一旦低于这个下限,就不允许模型直接上线,会要求增加解释层或改进结构。只有把模型演进和人工培训放进一个统一的治理框架,才能在保持系统性能增长的同时,避免人机关系持续失衡。
✳ 五、系统架构与协同工程实践建议

5.1 将远程驾驶员建模为系统子模块
从系统工程视角来看,一条相对稳妥的路径,是在总体架构中明确把远程驾驶员视作一个有输入输出接口的智能子模块。也就是说,人不是在系统之外看护,而是在系统之内参与决策。
可以在架构图中为人类操作模块定义清晰的输入和输出。输入侧包括界面信息、数字副驾驶解释输出、系统状态摘要和其他团队成员的协同信息。输出侧包括接管指令、策略选择、人工评估标签和事件标注等。所有这些输入输出都通过统一的总线协议管理,并进入日志系统,形成可审核的轨迹。
这种做法有两个直接收益。一是有助于提前设计合理的交互带宽和延迟容忍度,避免在高压场景中给人过少或过多的信息。二是为后续的性能评估提供基础,可以像评估算法模块一样评估人类模块,在尊重隐私和合理边界的前提下分析协同行为质量和改进点。
5.2 人机协同控制闭环示意
下面给出一个简化的协同控制闭环示意图,帮助理解人机在运行时的关系。

在这个闭环中,远程驾驶员不是被动旁观,而是与自动决策模块并联接入执行机构,同时又向数据平台提供高价值标注。数字副驾驶处在感知和人之间,做过滤与解释工作。通过数据与模型迭代平台,系统可以不断校正自动化行为,也可以根据人机协同数据改进界面和培训。
5.3 指标体系与运行监控
要让人机协同走向可控,必须建立一套可量化的指标体系,不仅监控系统性能,也监控人机互动质量。可以考虑的指标维度包括以下几类。
安全与性能
包括事故率、险情率、最小安全间距统计、控制误差分布等。这些是系统整体的底线指标,也是监管的重点。接管与干预质量
包括接管次数、接管时机与合理性、接管后轨迹质量、干预是否避免或减轻风险等。还包括自动化主动放弃控制的频率和条件,用来评估自动化在边界处的自知程度。认知负荷与注意力状态
利用行为和生理数据,粗略推断驾驶员在不同时段的负荷水平,分析长期认知不足和过载发生的频率与持续时间。该指标可以与事故和险情数据关联,评估认知负荷管理策略的有效性。信任与协同水平
记录驾驶员对自动化建议的接受率和否决率,以及在事后评估中对系统行为的可靠度评价。分析哪些场景下人机判断高度一致,哪些场景下经常出现分歧,用于优化模型和界面。培训与演练覆盖度
监控每名驾驶员的仿真演练次数、场景覆盖率和表现趋势,避免出现长期缺乏高难度训练的个体。
指标体系不仅用于监管汇报,更重要的是引导系统持续改进。通过把这些数据纳入常态化分析,可以及早发现某些人群、某些时间段或某种工况下的人机协同质量下滑,提前调整排班、培训或策略。
5.4 技术、界面、制度、培训的联动设计
前文从多个角度分析了自动化悖论、人机信任和培训问题。落到工程实践,需要将技术、界面、制度和培训这四个维度做联动设计,而不是各自为政。
技术维度关注算法与基础设施,确定自动化的能力边界和容错策略。界面维度负责把技术能力以合适方式呈现给人,做好信息组织与交互节奏。制度维度定义权责边界、越权规则和问责流程,把人机关系嵌入规范。培训维度则在长期内维持人与系统的能力同步,以及对新工具和新规则的理解。
一个实际可执行的做法是,在重大功能上线和架构变更前,启动跨部门评审。技术团队、HMI 设计团队、运营管理和培训团队共同参与,从四个角度检查变更对人机协同的影响。通过这种跨职能机制,可以避免技术上线之后再被动补救,减少“先上车后补票”的情况。
远程驾驶行业的成熟,最终会体现在这一整套联动机制的稳定运转,而不仅是某几个算法指标的好看数值。
结论
远程驾驶的未来不会是单纯的“全自动”世界。自动化悖论提醒所有从业者,人被从执行链路中移除得越彻底,在真正极端的时刻就越依赖那条被削弱已久的人工防线。远程驾驶员从持续操控者转为应急接盘者,这种角色转变如果没有配套的工程设计,很容易让系统在看似安全的表象下积累长期风险。
要缓解这种结构性紧张,需要从几个核心方向同步推进。首先,在系统架构中承认并利用人的独特价值,把远程驾驶员显式建模为有能力边界的子模块,而不是模糊的兜底角色。其次,通过多模态界面和数字副驾驶,对认知负荷进行动态管理,缓冲从认知不足到认知过载的剧烈切换。再次,引入可解释AI和清晰的人机优先级规则,用制度和工具共同校准信任,使人对自动化既不过度崇拜,也不简单排斥。最后,通过重构培训体系和高频高保真仿真演练,为新角色构建长期的反遗忘机制,让操作员持续保持与系统的同步成长。
技术演进会不断改变自动化的上限,真正决定安全边界的,却是人和机器之间这条看不见的协作链路。把远程驾驶员当作系统工程的一等公民来设计,是走出自动化悖论阴影的关键一步,也会是未来几年行业分化出真正成熟玩家的核心标准之一。
📢💻 【省心锐评】
远程驾驶的难点不在算法,而在人。谁能把驾驶员当作系统组件精细设计,谁才有资格谈真正的“高度自动化”。

评论