【摘要】现实世界资产(RWA)正通过为数字资产提供价值锚定,重构NFT、GameFi与新消费的底层逻辑,推动一场从投机共识到实体权益的深刻变革。
引言
过去数年,以NFT和GameFi为代表的数字资产经历了从爆发到沉寂的完整周期。其核心困境在于价值基础的脆弱性。当一项资产的价值完全依赖于社区共识与投机情绪时,其价格波动剧烈,难以形成可持续的经济模型。市场冷静之后,行业必须回答一个根本问题,数字资产的长期价值究竟源自何处?
答案正指向现实世界资产(Real World Asset, RWA)。RWA并非一个新概念,其本质是将物理世界中具备稳定现金流或所有权的资产,通过区块链技术进行代币化。这一过程为链上数字世界引入了来自链下物理世界的价值锚定。它不再是空中楼阁,而是有源之水。
本文将从技术架构与应用场景的视角,系统性拆解RWA如何与NFT、GameFi及新消费场景深度融合。我们将剖析其核心机制、技术底座、风险控制,并探讨其在不同领域的落地路径与可衡量的业务指标。这不仅是一次技术趋势的解读,更是一份关于下一代价值互联网构建的架构蓝图。
一、 RWA:数字资产的价值之锚
%20拷贝.jpg)
1.1 数字资产的价值困境
传统NFT与GameFi资产的价值模型存在天然缺陷。一个PFP头像NFT的价格,主要由社区热度、名人效应和市场流动性预期决定。一个GameFi项目中的代币产出,若无外部价值输入,极易陷入“挖提卖”的死亡螺旋。
这些资产的共同点是价值内循环。它们在封闭的数字生态中产生、交易和定价,缺乏与外部实体经济的价值交换通道。一旦市场信心减弱或新用户增长停滞,整个系统便会迅速崩溃。这种建立在纯粹数字共识上的价值体系,被证明是脆弱且不可持续的。
1.2 RWA作为价值桥梁
RWA的出现,旨在打破这种内循环。它充当了连接数字经济与实体经济的桥梁,其核心作用是价值注入。
RWA的标的物范围极广,几乎涵盖了所有具备可预测现金流或清晰所有权的现实资产。
通过将这些资产代币化,RWA将它们的价值映射到链上,使得链上代币(通常是NFT)的持有者能够直接或间接地分享这些实体资产带来的收益。代币的价值不再仅仅是市场预期,而是由背后实体资产的健康状况和盈利能力直接支撑。
1.3 RWA的核心运作机制
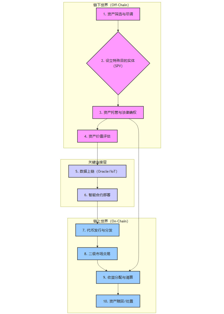
RWA的实现并非简单的“上链”动作,它涉及一套严谨的法律、技术与金融工程组合。其流程可以概括为“链下资产打包-链上代币发行-持续运营清算”三个阶段。

资产筛选与尽调。项目方需对底层资产进行严格的背景调查,确保其所有权清晰、现金流稳定、法律风险可控。
设立特殊目的实体(SPV)。这是实现法律隔离的关键一步。通常会在一个法律体系完善的地区(如开曼群岛、瑞士)设立一个SPV,由该实体合法持有现实世界资产。此举可将底层资产的风险与项目运营方的风险隔离开。
资产托管与法律确权。将资产交由独立的、有信誉的第三方机构托管,并出具具有法律效力的文件,证明SPV对资产的所有权或收益权。
资产价值评估。由专业的评估机构对资产进行公允价值评估,作为代币发行的定价基础。
数据上链。通过预言机(Oracle)或物联网(IoT)设备,将链下资产的关键数据(如租金收入、设备运营状态、碳信用核销记录)可信地传输到区块链上。这是确保链上世界能真实反映链下状态的核心技术环节。
智能合约部署。编写并部署智能合约,定义代币的发行规则、收益分配逻辑、治理机制以及赎回条款。智能合约的自动化执行能力是RWA高效、透明运作的保障。
代币发行与分发。以NFT或FT(同质化通证)的形式,在链上生成代表资产权益的代币,并向投资者发售。
持续运营与收益分配。链下资产产生的收益,在扣除运营成本后,会定期(如每月、每季度)通过智能合约自动分配给代币持有者。
资产处置与赎回。当资产到期或项目方决定处置资产时,所得款项将用于赎回投资者手中的代币。
这个流程确保了RWA项目的每一步都有据可查,权责清晰,为数字资产注入了前所未有的可信度。
二、 NFT的功能性革命:从数字藏品到权益凭证
RWA的出现,正将NFT从一个单一维度的“数字所有权证明”,升级为一个多维度、功能性的“现实权益凭证”。
2.1 价值深化:NFT成为资产的数字孪生
当NFT锚定RWA时,它不再是一张孤立的图片,而是成为了现实资产的“数字孪生”或“权益证书”。持有这个NFT,意味着你真实地拥有了某项现实权益。
案例:房地产所有权碎片化。美国平台RealT将一栋房产的所有权通过SPV持有,然后将SPV的股权代币化为一系列NFT。每个NFT的持有者都合法地拥有该房产的一部分所有权,并能通过智能合约定期收到按比例分配的租金收益。这使得普通投资者能以极低的门槛(如50美元)投资全球的优质房地产。
案例:艺术品收益权共享。佳士得等顶级拍卖行已开始探索将高价值艺术品的所有权或未来展览收益权进行代币化。投资者购买NFT后,不仅拥有了数字凭证,还能分享艺术品被租赁、展览或最终出售时产生的利润。
这种模式的本质是将非流动性资产转化为流动性资产。原本需要数百万美元才能参与的投资,现在被“打碎”成无数份,通过NFT在全球范围内自由流通。
2.2 GameFi升级:构筑Play-to-Own新范式
GameFi的“Play-to-Earn”模式因其庞氏结构而备受诟病。RWA的融入,正在推动其向更可持续的“Play-to-Own”(玩赚所有权)演进。
在“Play-to-Own”模型中,玩家在游戏中获得的顶级资产(如装备、土地、角色NFT),其价值不再仅仅依赖于游戏内的经济循环,而是与现实世界的资产或权益产生联动。
模式一:游戏收益反哺实体投资。一个成功的游戏公会或项目方,可以将其部分利润投资于现实世界中的稳定收益资产(如购买商铺、投资光伏电站)。然后,将这些RWA的收益权与游戏内的核心NFT进行绑定。持有这些NFT的玩家,不仅能在游戏中获得优势,还能定期分享来自实体经济的分红。这为游戏资产提供了坚实的价值托底。
模式二:虚拟资产绑定现实权益。游戏中的一把“屠龙刀”NFT,除了拥有强大的游戏属性,还可以绑定一张线下电竞赛事的VIP门票、一款限量版实体周边,甚至是一个黄金凭证。例如,Gold RWA GameFi项目就尝试将游戏装备与真实的黄金凭证挂钩,玩家的收益具备了硬通货价值。
Play-to-Own的核心是让玩家真正“拥有”具备外部价值的资产。这种所有权不再是虚无缥缈的代码,而是可以兑付、可分红的现实权益,从而极大地增强了玩家的长期持有意愿,延长了游戏的生命周期。
三、 新消费场景的颠覆:消费即投资与共享经济2.0
%20拷贝.jpg)
RWA正在重塑品牌与消费者的关系,将单向的购买行为,升级为双向的价值共创。
3.1 消费即投资(Consumption as Investment)
这是RWA赋能新消费最典型的模式。它彻底改变了传统的会员积分体系。
传统的积分是“负债”,是商家的一种营销成本。而在“消费即投资”模型中,积分被升级为一种“资产”。
运作模式:
权益资产化。一个咖啡品牌可以将其未来的部分收益权,或者一部分咖啡豆库存的所有权,打包成RWA。
积分通证化。消费者每购买一杯咖啡,获得的不再是传统积分,而是一种与上述RWA挂钩的链上凭证(例如“Bean Token”)。
持有即分红。用户持有的“Bean Token”数量越多,就能按比例分享咖啡品牌的利润分红,或者以优惠价格兑换实体咖啡豆。
流通与交易。这些Token可以在二级市场上自由交易,不愿继续持有的用户可以将其出售给其他看好该品牌的投资者。
核心价值:
对于消费者。消费行为不再是纯粹的支出,而是一种投资。消费者从品牌的“客户”转变为“微股东”和“价值共创者”,与品牌形成了深度的利益绑定。
对于品牌方。这是一种创新的融资和用户忠诚度管理工具。通过出让未来的部分权益,品牌可以提前锁定现金流,并培养起一批高粘性的“铁杆粉丝”。这远比传统的广告投放和折扣促销更有效。
3.2 共享经济2.0(Democratized Ownership)
传统的共享经济,用户是“使用者”,平台是“所有者”。RWA正在催生共享经济的2.0版本,即“大众化所有权”。
在这种模式下,普通用户可以成为共享设备网络的主人。
运作模式:
资产网络打包。一个共享充电宝公司,可以将其部署在全国的数万个充电宝设备打包成一个资产池。
所有权碎片化。该资产池的总所有权被拆分成数百万份,并铸造成NFT。
大众化投资。任何用户都可以用极低的门槛(例如100元)购买一份或多份NFT,成为这个庞大充电宝网络的共同所有者之一。
数据可信与自动分红。每个充电宝的租赁数据通过IoT实时上传至区块链,确保收入透明可信。智能合约根据用户持有的NFT份额,自动将每日或每周的利润分配到用户的钱包地址。
应用场景:
这种模式可以广泛应用于各类拥有稳定现金流的分布式物理设备网络,如自助洗衣机、智能售货机、分布式光伏面板、5G微基站等。核心价值:
它极大地盘活了企业的重资产,将固定资产投资转化为一种面向公众的、高流动性的金融产品。对于个人投资者而言,这开辟了一条参与实体经济、获取稳定被动收入的新渠道。
3.3 文旅产业的资产盘活
文旅产业普遍存在投资大、回报周期长、资产流动性差的问题。RWA为此提供了解决方案。
未来收益权证券化。一个景区可以将未来三年的门票收入打包成RWA,向全球投资者发售。投资者购买后,可以定期获得门票收入分红。这帮助景区提前锁定了未来收入,获得了用于升级改造的现金流。
使用权凭证化。一家精品酒店或民宿(如国内的“江南·水墨居”项目),可以将其未来一年的房间使用权(例如365个“间夜”)铸造成365个NFT。持有NFT的用户可以在有效期内的任意一天预订并免费入住。这些NFT可以在二级市场交易,形成了类似“分时度假”但流动性更强的产品。
通过RWA,文旅产业的沉睡资产被唤醒,为行业发展注入了新的金融动能。
四、 技术底座与实现路径:构建可信的虚实连接
%20拷贝.jpg)
RWA的宏大叙事需要坚实的技术底座来支撑。构建一个安全、透明、高效的RWA系统,涉及“人-物-权”全流程的数字化闭环。
4.1 “人-物-权”数字化闭环架构
一个完整的RWA技术架构,必须解决身份、资产状态和权益执行三个核心问题。
这个闭环架构确保了从现实世界的资产,到链上的数字凭证,再到投资者的权益兑付,整个价值链条是透明、可信且自动化的。
4.2 标准化与互操作性的重要性
为了让RWA生态能够规模化发展,统一的资产发行和交易标准至关重要。
ERC-7765标准。这是一个专为RWA设计的以太坊改进提案,它定义了权益行使和追踪的标准接口。采用此类标准,可以确保不同项目方发行的RWA代币能够无缝接入主流的钱包、DeFi协议和二级交易市场,避免形成数据孤岛。
互操作性协议。诸如LayerZero、CCIP等跨链协议,使得在一条链上发行的RWA资产,可以被另一条链上的用户或协议所使用,极大地扩展了RWA的应用场景和市场深度。
标准化是RWA从“作坊式”项目走向“工业化”生产的必经之路。
4.3 合规与风险控制的双重挑战
RWA深度介入实体经济,使其面临比原生数字资产更复杂的合规与风险挑战。
法律与监管风险。RWA的定性(是证券、商品还是其他)在不同国家和地区存在巨大差异。项目方必须设计灵活的法律架构(如前述的SPV),并采用“监管沙盒+分层合规”的策略,动态适应不同市场的法规要求。
中心化风险。尽管链上执行是去中心化的,但RWA的底层资产托管、法律实体运营等环节仍存在中心化风险。选择信誉良好、受严格监管的托管方和法律顾问至关重要。
技术与运营风险。智能合约漏洞、预言机被攻击、IoT数据造假等都可能导致投资者损失。因此,严格的代码审计、多源预言机验证以及基于AI的行为风控模型成为必要的技术保障。AI模型可以实时监测链上交易行为和链下资产数据,识别异常模式(如脚本刷单、恶意套利),并触发预警或熔断机制。
五、 关键指标与落地展望:从理论到实践
一个RWA项目是否成功,不能仅看代币价格,而应关注一系列能够反映其与实体经济结合紧密度的关键绩效指标(KPI)。
5.1 可衡量的落地指标
权益兑付率。这是衡量RWA项目信誉的黄金标准。实际分配给代币持有者的收益,与底层资产产生的承诺收益之间的比率。一个健康的RWA项目,其兑付率应无限接近100%。
资产透明度指数。底层资产的财务报表、运营数据、法律文件等在链上或第三方可信平台上的披露频率和完整度。
NFT-RWA绑定率。在GameFi或新消费场景中,有多少比例的核心NFT成功与现实权益或商品绑定。
二级市场折价率。RWA代币在二级市场的交易价格,相对于其底层资产净值(NAV)的折价或溢价情况。一个成熟的RWA市场,其折价率会维持在较低水平。
AI风控拦截率。风控系统成功识别并拦截的异常交易或数据投毒尝试的比例。
这些KPI将引导RWA项目从追求短期市场热度,转向关注长期、稳健的资产运营和价值创造。
5.2 分阶段落地路线图建议
对于希望进入RWA领域的企业或项目方,一个循序渐进的落地路线图是必要的。
阶段一:试点与验证(MVP)。
选择一个权属清晰、现金流简单的小型资产作为试点(如一台自动售货机、一个广告牌的收益权)。
完成最小化的法律架构设计和智能合约开发。
面向小范围的种子用户进行发行,验证整个技术和业务流程的通畅性。
阶段二:合规与标准化。
建立完善的DID/KYC合规体系。
引入第三方审计机构对智能合约和财务状况进行审计。
采用行业公认的RWA代币标准,开发标准化的资产上链流程。
阶段三:规模化与生态拓展。
将成功的模式复制到更多同类型资产,形成资产池,扩大发行规模。
开放API接口,允许其他DeFi协议、游戏或消费平台集成自身的RWA资产。
探索跨链部署,将资产引入更广阔的多链生态。
阶段四:智能化与去中心化治理。
引入AI进行动态资产定价和风险预警。
逐步将项目的治理权(如决定资产处置方式、调整收益分配策略)移交给代币持有者组成的DAO(去中心化自治组织)。
结论
RWA与NFT、GameFi、新消费的融合,并非简单的概念叠加,而是一场深刻的价值范式革命。它通过为数字资产注入可验证的现实世界价值,正在修复数字经济与实体经济之间的断层。
这场变革的核心,是将资产的定义从“所有物”扩展到了“可编程的权益集合”。NFT不再仅仅是一个静态的收藏品,它成为了一个动态的、可承载现金流、使用权和治理权的价值容器。消费不再是价值的终点,而是价值共创的起点。
当然,前路依然充满挑战。复杂的法律监管、中心化风险的制衡、技术安全性的持续提升,都是从业者必须跨越的障碍。但趋势已经明确,一个虚实共生、价值落地的全新经济形态正在地平线上升起。RWA不是终点,而是通往下一代价值互联网的坚实起点。
📢💻 【省心锐评】
RWA的本质,是用代码和法律的组合拳,将现实世界的信用与现金流,精准注入到数字资产的“心脏”。它让NFT从“看画”变成“收租”,让消费从“花钱”变成“存钱”,这是区块链走向实体经济的必经之路。

评论