【摘要】天空操作系统之争已从硬件转向软件。谁能掌控数字孪生内核,平衡开放生态与垂直整合,谁就能定义未来的天空路权。
引言
当公众的目光还聚焦于eVTOL(电动垂直起降飞行器)优雅的起降和无人机穿梭于楼宇间的身影时,一场更为深刻的变革正在“水面”之下悄然进行。低空经济的竞争核心,正迅速从“谁能造出更好的飞行器”这一硬件命题,迁移至“谁能构建更强大的天空操作系统”这一软件与生态的较量。这场关乎数字基础设施的战争,其本质并非单纯的硬件堆砌,而是围绕地面数据、空域管理、软硬协同、全局智能与生态治理展开的综合博弈。
这些被称为低空经济PaaS(Platform as a Service)的平台,正扮演着“天空操作系统”的角色。它们是连接物理飞行器与上层商业应用的“中间件”,是实现万亿级市场规模的数字底座。本文将从一名架构师的视角,深入剖析这些平台的软件架构,辨析其生态模式的利弊,警示潜藏其中的“开发者陷阱”,并展望其终极形态——数字空域孪生。
一、 解构“天空操作系统”:低空PaaS平台的核心架构

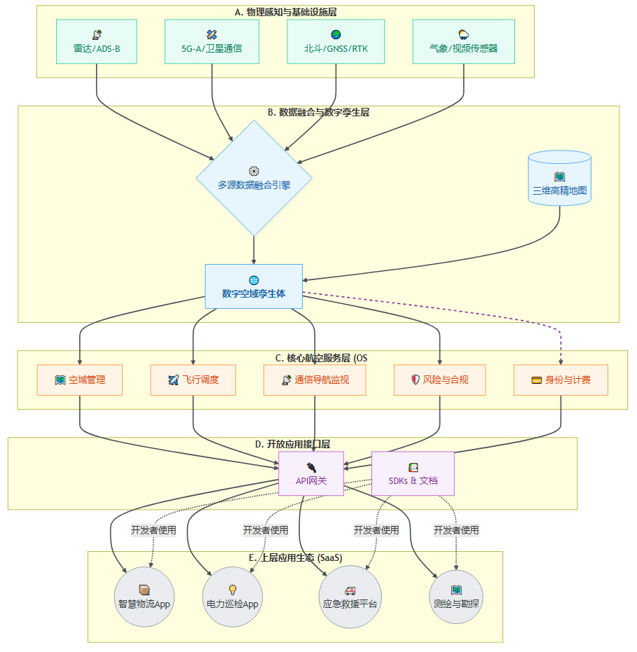
低空PaaS平台的核心价值,在于将极其复杂的物理世界空域资源、飞行规则、通信导航监视(CNS)能力以及安全合规流程,抽象并封装成一系列标准化、可被程序化调用的API。这极大地降低了上层应用(如物流、巡检、应急响应SaaS)的开发门槛,使开发者能够专注于业务逻辑,而非底层飞行技术。一个设计精良的低空PaaS平台,其架构通常呈现清晰的分层结构。
1.1 物理感知与基础设施层 (Perception & Infrastructure Layer)
这是整个系统的“感官”。该层负责接入并管理所有与低空环境相关的物理设备,实现对空域环境的全域、全时、全要素数字化。其数据源极其多样化,构成了数字孪生的现实基础。
监视设备:包括但不限于毫米波雷达、相控阵雷达、ADS-B(广播式自动相关监视)、TDOA(到达时间差)等多源监视设备。它们负责探测、识别和跟踪空域中的合作目标(如开启应答机的无人机)与非合作目标(如飞鸟、未报备的飞行器)。
通信基础设施:深度集成5G-Advanced(5G-A)网络,利用其低时延、高可靠和网络切片能力,为飞行器提供稳定的控制与数据链。同时,结合卫星通信作为偏远地区的补充,构建空地一体的通信网络。
导航定位设施:以北斗/GNSS(全球导航卫星系统)为核心,融合差分基站(RTK)和惯性导航系统(INS),为飞行器提供厘米级的高精度定位与授时服务。
环境感知单元:密集部署的微型气象站、风速风向传感器、视频监控摄像头(AI赋能)、噪声监测器等,实时采集影响飞行的关键环境参数。
1.2 数据融合与数字孪生层 (Data Fusion & Digital Twin Layer)
这是平台的“数字大脑中枢”。从物理感知层汇集而来的海量、异构、多模态数据在此进行处理,构建起一个与物理世界实时同步、可计算、可推演的数字空域孪生(Digital Airspace Twin)。这一过程涉及复杂的技术栈。
多源数据融合处理:
数据清洗与标准化:对原始数据进行去噪、格式转换和单位统一。
时空对齐:利用高精度时钟同步技术,将不同来源、不同采样率的数据在统一的时间和空间坐标系下对齐。
目标关联与航迹融合:通过卡尔曼滤波、粒子滤波等算法,将来自不同传感器的点迹数据关联到同一目标上,形成稳定、连续、高精度的三维航迹。
三维高精地图与建模:
集成CIM(城市信息模型)/BIM(建筑信息模型)数据,构建精细化的城市三维模型。
叠加地理信息(GIS)、地形地貌、电磁环境、通信信号覆盖等多维数据,形成一个综合性的、可计算的数字环境底板。
孪生体构建与状态同步:将融合后的航迹数据、飞行器状态数据与三维环境模型相结合,在虚拟空间中生成每一个飞行器、每一条航线、每一片空域的数字孪生体,并确保其状态与物理世界毫秒级同步。
1.3 核心航空服务层 (Core Aviation Services Layer)
如果说数字孪生层是“大脑”,那么核心服务层就是这个大脑的“操作系统内核”。它基于数字孪生提供的全局态势,对外提供一系列核心的航空服务能力。这些服务是保障低空飞行安全、有序、高效运行的关键。
1.4 开放应用接口层 (Open API Layer)
这是平台与外部世界交互的“窗口”。该层将内核层的复杂服务能力,通过设计良好、文档清晰、版本稳定的API暴露给上层应用开发者和行业合作伙伴。
API协议与标准:普遍采用业界主流的API技术,如RESTful API用于常规的资源操作,gRPC用于内部微服务间的高性能通信,WebSocket或MQTT用于实时航迹、告警等数据的双向推送。
开发者服务:提供完善的SDK(软件开发工具包)、沙箱测试环境、API文档和技术支持社区,降低开发者的接入门槛和学习成本。
多协议兼容与适配:向下需要兼容不同厂商飞行器的通信协议(如Mavlink、DJI SDK),向上需要与政府的监管平台(如UOM、UTMISS)进行数据对接,API层承担了大量的协议转换和数据适配工作。
为了更直观地理解这套架构,我们可以用下面的流程图来表示其逻辑关系:

这套分层解耦的架构,确保了平台的可扩展性、稳定性和开放性,是其能够承载未来海量、高密度低空飞行业务的技术基石。
二、 生态模式博弈:开放的“安卓” vs. 垂直的“iOS”
在清晰的架构之上,低空PaaS平台正沿着两条截然不同的路径演进,形成了类似移动互联网时代“安卓”与“iOS”的生态之争。这不仅是技术路线的选择,更是商业模式和产业控制权的博弈。
2.1 开放平台模式(类安卓模式)
这种模式的核心理念是**“做平台,不做应用”**。平台方专注于打造稳定、强大的底层基础设施和核心航空服务,通过开放API和SDK,吸引海量的第三方开发者、硬件制造商和服务商入驻,共同构建一个繁荣、多元的应用生态。
技术特征:
接口标准化:致力于推动行业标准的建立,提供通用、兼容性强的API。
硬件解耦:支持多种品牌、多种型号的飞行器和机载设备接入。
能力原子化:将核心服务拆分成细粒度的“原子能力”,供开发者按需组合调用。
商业模式:
主要通过API调用次数、数据流量、高级服务订阅等方式向开发者收费。
可能通过应用市场进行应用分发和收入分成。
通过生态的繁荣来提升平台自身的网络效应和行业影响力。
优势:
快速创新:能够借助“众人拾柴”的力量,快速催生出覆盖各个细分领域的创新应用,满足市场的长尾需求。
生态繁荣:丰富的应用选择能够吸引更多用户,形成正向循环,平台价值随生态规模扩大而指数级增长。
成本分摊:平台方无需承担所有应用场景的研发和市场风险。
挑战:
质量与安全管控:生态内应用和服务的质量参差不齐,一个劣质应用可能对整个平台的安全声誉造成损害。
标准碎片化:在缺乏强力主导的情况下,容易出现事实上的标准分裂,增加互操作的复杂性。
监管协同难度大:需要与监管机构共同建立一套针对第三方开发者的有效监管和审计机制。
2.2 垂直整合模式(类iOS模式)
该模式的信条是**“端到端掌控体验”**。平台方提供从飞行器硬件、飞控系统、地面站软件到上层应用和运营服务的全栈式解决方案。每一个环节都由平台方自主研发或严格认证,以确保最高的协同效率、安全性和用户体验。
技术特征:
软硬一体化:飞行器、地面系统和云端平台深度集成,进行联合优化。
私有协议与接口:倾向于使用内部私有协议,API开放程度有限,主要服务于自身业务或少数战略合作伙伴。
系统封闭性:形成一个技术和商业上的“围墙花园”。
商业模式:
主要通过销售硬件(飞行器、机库)和打包的“一站式”解决方案来获取高额利润。
服务收入与硬件销售深度绑定。
优势:
极致的性能与可靠性:端到端的优化可以最大化系统性能,尤其在对安全和时延要求极高的场景(如载人eVTOL)中优势明显。
安全合规易于掌控:由于系统封闭,更容易通过监管机构的审查和认证。
品牌与用户体验统一:能够提供高度一致、流畅的用户体验,建立强大的品牌护城河。
挑战:
研发投入巨大:需要同时在硬件、软件、云服务等多个领域保持高强度的研发投入。
生态扩张缓慢:创新速度和应用丰富度受限于自身团队的规模和视野,难以快速响应所有市场需求。
形成技术孤岛:可能与行业主流标准脱节,增加与其他系统互联互通的壁垒。
2.3 现实趋势:混合模式的崛起
在实践中,纯粹的开放或垂直模式都面临挑战。一个清晰的趋势是,低空经济PaaS正在走向一种“基础层高度整合,应用层适度开放”的混合模式。
具体而言,由政府主导或授权的少数头部平台,将垄断性地整合区域内的核心空域资源、监视网络和安全审批等**“类公共基础设施”,这一层呈现出“iOS”式的强控制和高准入门槛。而在此基础之上,平台向上层应用开发者开放标准化的API,鼓励他们在物流、巡检等商业化领域进行创新,这一层则呈现出“安卓”式的开放生态特征。这种模式试图在监管的严肃性、基础设施的安全性与应用创新的活力**之间找到一个动态平衡点。
三、 警惕“开发者陷阱”:平台生态中的技术与商业风险

对于在PaaS平台上构建业务的广大开发者而言,繁荣的生态背后也潜藏着不容忽视的风险。这些“陷阱”源于平台与开发者之间天然的权力和信息不对等,可能对开发者的业务造成致命打击。
3.1 技术与数据锁定 (Technical & Data Lock-in)
这是最常见的陷阱。开发者一旦深度使用了某个平台的专有API、非标准数据模型或特定的服务流程,其应用程序就与该平台进行了强绑定。
API锁定:例如,一个物流应用的核心调度算法,深度依赖A平台的“动态三维气象场预测API”。如果想迁移到不提供此项专有能力的B平台,开发者将不得不重写整个核心模块,甚至可能无法实现原有功能。
数据锁定:开发者在平台上积累了大量的飞行日志、任务数据和用户数据。这些数据的格式和存储方式通常是平台私有的,导出和迁移的成本极高,甚至平台协议根本不允许数据迁出。
工作流锁定:平台的飞行计划审批、安全审计等流程,可能与开发者的业务流程深度耦合。更换平台意味着需要重新适应和改造整个业务工作流。
这种锁定效应,使得开发者在与平台进行商业谈判时处于弱势地位,失去了“用脚投票”的自由。
3.2 规则与资源分配的“黑箱”
平台方作为规则的制定者,其决策过程往往不透明,这给开发者带来了巨大的不确定性。
平台规则的突变:平台可能在没有充分预警的情况下,突然修改API的计费策略、调整服务等级协议(SLA)、收紧数据访问权限,甚至下架某些关键API。这些变化都可能让开发者的应用在一夜之间从盈利变为亏损,甚至无法正常运行。
资源分配的倾斜:当平台自身也下场做应用时(即“既当裁判员,又当运动员”),它极有可能利用其信息和权限优势,在空域资源分配、航线审批优先级、流量推荐等方面,优先照顾自营业务,从而对生态内的第三方应用构成不公平竞争。
政策传导的不确定性:低空经济受政策强监管。监管政策的变化会首先传导至PaaS平台,平台如何解读和执行这些政策,将直接影响上层应用的生存空间。例如,监管要求提高某类飞行的安全冗余,平台可能会统一提高API调用的安全认证门槛,导致部分不合规的应用被动下线。
3.3 创新空间的隐性天花板
开发者看似拥有无限的创新自由,但实际上,其创新的边界是由平台所提供的API能力边界和空域策略边界所决定的。
API能力限制:平台开放出来的API,决定了开发者能“看到”和“做到”什么。如果平台不开放底层的传感器原始数据,开发者就无法进行更深度的感知算法创新。如果平台只提供标准化的航线规划,开发者就难以实现更具个性化的飞行策略。
商业模式限制:平台的商业模式也会间接限制开发者的盈利空间。例如,如果平台对高价值的数据接口(如实时高清视频流)收取高昂费用,那么依赖此类数据进行增值服务的商业模式就难以成立。
3.4 开发者的应对策略
面对这些潜在陷阱,开发者需要从技术和商业两个层面进行审慎布局。
技术层面:拥抱标准,构建适配层
优先采用行业通用协议:尽可能使用Mavlink等行业标准协议与飞行器通信,避免深度绑定厂商私有SDK。
构建防腐层(Adapter Layer):在自己的应用代码和平台API之间,建立一个“适配层”或“防腐层”。所有对平台API的调用都通过这个中间层进行,这样当需要更换平台时,只需重写适配层,而无需改动核心业务逻辑。
保持数据所有权:在协议允许的范围内,定期将核心业务数据备份到自己的存储中,并采用标准化的数据格式。
商业层面:多元化布局,选择透明平台
避免单一平台依赖:如果条件允许,尝试让自己的应用具备在多个主流PaaS平台上运行的能力,即使这会增加初期开发成本。
选择治理透明的平台:优先选择那些API版本策略清晰、价格体系稳定、有开发者社区和良好沟通机制的平台。
深耕垂直领域:专注于平台难以涉足的、需要深厚行业知识(Know-how)的垂直领域,构建差异化的核心竞争力。例如,专注于某个特定行业的精密设备巡检算法,这是平台自身难以快速复制的。
四、 数字空域孪生:下一代PaaS的内核革新

当前所有领先的低空PaaS平台,其技术演进的终极方向都指向同一个目标——构建数字空域孪生(Digital Airspace Twin, DAT)。这并非一个锦上添花的功能模块,而是驱动下一代“天空操作系统”的超级内核。它标志着低空交通管理从“数字化”向“智能化”的根本性跃迁。
其本质,远不止是为每一架飞行器创建一个三维模型。一个真正的数字空域孪生,是对特定空域内所有动态与静态元素的完整、实时、可计算的数字镜像。这包括了空域结构、建筑与障碍物、实时气象场、电磁环境、通信信号覆盖,以及空域内所有飞行器(无论合作与否)的四维动态。这个孪生系统是实现大规模、高密度、高安全等级城市空中交通(UAM)的技术前提。
4.1 全景实时感知与高保真建模
构建DAT的第一步,是实现对物理世界的极致感知与精准建模。这要求平台具备处理海量异构数据的超凡能力。
高频多源数据融合:DAT需要以毫秒级的延迟,融合来自雷达、ADS-B、5G基站信令、机载传感器等多维度的数据流。这不仅是简单的航迹叠加,而是通过贝叶斯滤波、因子图优化等高级算法,对目标状态进行最优估计,甚至能反推出非合作目标的可能意图。
高保真物理环境仿真:这超越了传统的三维GIS建模。DAT需要集成计算流体动力学(CFD)模型,实时仿真城市峡谷中的微观气象(如阵风、湍流);需要集成无线电波传播模型,推演复杂电磁环境下5G信号的覆盖盲区与干扰;还需要对地面动态(如车流、人流密度)进行建模,为应急备降提供决策依据。
4.2 超前推演与智能决策引擎
DAT最核心的价值,在于它提供了一个可以进行**“时间旅行”和“无限试错”**的虚拟试验场。基于这个试验场,平台得以实现从被动响应到主动预测的转变。
基于仿真的飞行方案验证(“方案先跑”):在任何一个飞行计划被批准执行前,平台会将其置于DAT中进行数千次乃至数万次的蒙特卡洛仿真。系统会模拟各种极端天气、通信中断、传感器失效、其他飞行器侵入等小概率高风险事件,检验该飞行计划的鲁棒性。只有通过了压力测试的方案,才会被允许执行。
战略性冲突解脱(Strategic Deconfliction):传统的冲突探测(CD&R)是被动的,在两架飞行器即将接近时才发出告警。而基于DAT,平台可以对空域内所有飞行器的四维航迹进行未来数分钟甚至数小时的推演,提前识别出潜在的飞行冲突“热点区域”和“热点时段”。进而,系统可以主动、小幅度地调整其中一方的航迹或飞行时间,将冲突消弭于无形,实现从“战术避让”到“战略规避”的升级。
全局最优资源调度:对于大规模无人机集群任务(如城市物流),DAT可以将整个城市的空域网络视为一个巨大的动态资源池。通过运筹学算法(如蚁群算法、遗传算法),平台可以在孪生环境中推演不同调度策略下的全局效率,找到能耗最低、时间最短、空域利用率最高的全局最优解,真正实现“机器管天空”。
4.3 DAT:一把锋利的双刃剑
DAT为低空经济带来了无与伦比的效率和安全提升,但它也可能成为终极的“开发者陷阱”。一个高度复杂且私有的DAT,其内部的物理模型、仿真接口、数据标准都将构成极高的技术壁垒。
如果平台不开放其孪生能力,或者只提供“黑箱式”的调用结果,那么开发者将彻底失去对飞行策略优化的底层能力,其创新只能停留在表层业务逻辑。更重要的是,一旦深度依赖某个平台的DAT进行核心算法开发,迁移到其他平台的成本将是天文数字,因为这相当于要重构整个应用的“物理世界观”。因此,行业层面推动数字孪生数据与接口的标准化,将是未来保障生态健康发展的关键。
结论:天空OS的胜负标准
低空经济并非一场可以依靠烧钱模式迅速催熟的互联网闪电战,而是一场长周期、高门槛、受强监管主导的基础设施博弈。在这场关乎“天空操作系统”的竞争中,谁能最终胜出,不再仅仅取决于资本或市场规模,而是由以下几个维度的综合能力所决定。
底层技术的掌控力:对核心技术的掌控是竞争的入场券。这尤其体现在对数字空域孪生、大规模智能调度、多源异构数据融合等硬核技术的掌握程度上。无法构建强大技术内核的平台,终将沦为管道或被整合。
与政府的协同力:低空经济的本质是空域资源的再分配,这必然在政府的强力监管下进行。平台必须具备与空管、公安、地方政府等多部门高效协同的能力,将合规性内嵌于平台的每一行代码和每一个业务流程中。成功的平台,必然是政府监管的得力助手,而非挑战者。
生态伙伴的治理力:一个平台的长期价值,取决于其生态的繁荣程度。这要求平台方具备高超的治理智慧,为开发者和合作伙伴提供一个稳定、透明、公平、可预期的发展环境。能否有效规避“开发者陷阱”,建立信任,将直接决定生态的向心力。
商业模式的定位力:在高度整合的基础设施与开放共生的应用生态之间,平台及其生态伙伴都需要找到自己独特且可持续的定位。无论是选择深耕垂直行业的“小而美”,还是构建横向赋能的“大而全”,清晰的商业定位和价值主张都是在长跑中胜出的前提。
最终,这场天空OS之战的胜利者,将是在监管、技术、生态和商业之间找到最佳动态平衡点的玩家。它所赢得的,将不仅仅是未来低空经济的“天空路权”,更是定义整个产业游戏规则的话语权。
📢💻 【省心锐评】
天空OS之争,胜负手不在飞行器,而在数字孪生内核与生态治理的平衡艺术。谁能构建起技术与商业的信任,谁就能赢得天空。

评论