【摘要】计算技术正驱动影像生产与知识生产的双重范式变革。算法不仅重构了内容的生成逻辑与真实性标准,更使影像成为知识发现的核心装置,催生出机遇与风险并存的计算性视觉知识新形态。
引言
我们正处在一个由数据、算力与算法共同定义的数智时代。在这个时代,数字化与智能化的融合不再是远景,而是渗透到各个产业的底层逻辑。其中,影像领域的变化尤为剧烈和深刻。计算技术的发展,特别是深度学习模型的突破,已经系统性地重塑了影像的生产方式,并以前所未有的深度介入了知识的生产过程。
影像,这一我们熟悉的信息媒介,正在经历一场身份的根本性转变。它不再仅仅是物理世界的被动记录者或人类创意的视觉载体。在算法的驱动下,影像正演变为一种主动的内容生成引擎,一个能够进行推理、模拟和洞察的认知装置。这一转变的核心,在于一个正在形成的全新体系,我们可以称之为“计算—视觉认知复合体”。
这个复合体将两条原本相对独立的演进路线——影像内容的计算化生产与知识生产的计算化范式——紧密地交织在一起。它不仅改变了我们“如何创作影像”和“如何产生知识”的具体方法,更在根本上挑战并重塑了我们对现实、真实性乃至认知本身的理解。本文旨在系统性地剖析这一变革的全貌,从技术谱系、生产流程、美学范式到知识论的深层影响,并探讨在这一新边界上我们所面临的机遇、风险与应对之道。
❖ 一、变革的缘起与核心动力
%20拷贝-twku.jpg)
数智时代的变革并非孤立的技术事件,而是由数据、算力、算法三大基石共同驱动的系统性演进。这三大要素的协同发展,为影像与知识生产的深度融合提供了前所未有的技术基础,推动了“计算—视觉认知复合体”的形成。
1.1 核心驱动力:数据、算力与算法的三位一体
影像与知识生产的变革,其根本动力源于计算技术栈的指数级发展。这三大核心驱动力相互促进,形成了一个强大的正反馈循环。
1.1.1 海量数据 (Data)
数据是现代人工智能模型的“燃料”。高质量、大规模、多模态的数据集是训练出强大视觉模型的先决条件。从早期的ImageNet到如今动辄数十亿甚至上万亿参数量的图文对数据集(如LAION-5B),数据的规模和多样性为模型学习世界知识提供了丰富的素材。这些数据不仅包括专业摄影、艺术作品,还涵盖了海量的互联网日常影像,使得模型能够内化关于物体、场景、风格乃至物理规律的复杂统计模式。
1.1.2 强大算力 (Computing Power)
算力的跃迁是模型规模和复杂性得以提升的物理保障。以GPU(图形处理器)和TPU(张量处理器)为代表的专用硬件,为深度学习所需的大规模并行计算提供了可能。云计算和分布式训练框架的成熟,使得训练万亿参数级别的大模型从理论变为现实。没有强大的算力支持,复杂的生成模型(如Diffusion Models、Sora)的训练和推理都无法在可接受的时间内完成。
1.1.3 先进算法 (Algorithms)
算法的创新是连接数据与算力的桥梁。近年来,深度学习领域的算法突破层出不穷,尤其是在生成模型领域。
生成对抗网络 (GANs):通过生成器与判别器的博弈,实现了高质量图像的生成,开启了“算法生成”的新纪元。
变分自编码器 (VAEs):通过对数据进行编码和解码,学习到了数据的潜在分布,擅长生成多样化的内容。
扩散模型 (Diffusion Models):通过从噪声中逐步去噪来生成图像,在生成质量和可控性上取得了突破性进展,成为当前主流AIGC图像技术的基础。
Transformer架构:最初应用于自然语言处理,其强大的序列建模能力被成功迁移至视觉领域(如Vision Transformer, ViT),并成为多模态大模型(如Sora)的核心,实现了对长序列视频的精准建模。
这三大驱动力的协同作用,共同构成了影像生产与知识生产变革的技术底座。
1.2 “计算—视觉认知复合体”的形成
当上述三大驱动力作用于影像领域时,一个全新的、具有涌现性的“计算—视觉认知复合体”便开始形成。这个复合体标志着影像不再是孤立的媒介,而是与计算过程深度绑定的认知系统。
其核心特征在于,影像的生成过程与知识的推理过程实现了同构。模型在学习生成逼真影像的同时,也内化了关于世界的结构化知识。例如,一个能够根据“一只猫跳上书架”的文本生成视频的模型,必须隐式地理解“猫”的形态与动态、“书架”的结构以及“跳”这个动作所蕴含的物理逻辑。
这个复合体正在两个维度上同时发挥作用:
在内容生产端:它表现为一个高效的“生成引擎”,能够将抽象的指令(文本、草图、甚至脑电波)转化为具体的视觉内容。
在知识生产端:它表现为一个强大的“认知装置”,能够从海量视觉数据中提取模式、进行模拟推演,并生成新的科学洞见或社会分析结论。
这种双重属性的融合,意味着我们对影像的每一次生成,都可能是一次知识的创造;对影像的每一次分析,也都依赖于一个内含知识的计算模型。这彻底改变了影像与知识的传统关系,从过去的“影像为知识作证”转变为“影像与计算共同生成知识”。
❖ 二、从“机械复制”到“算法生成”:影像生产的范式转向
自摄影术诞生以来,影像的价值很大程度上根植于其与物理世界的“索引性关联”,即影像作为特定时间、特定空间中光线痕迹的物理记录。本雅明所言的“机械复制时代”,强调了技术对艺术品“光晕”的消解和对现实的再现能力。然而,我们当前正经历一场更为彻底的范式转向,从“机械复制”迈向了“算法生成”。
2.1 技术谱系与生产逻辑的跃迁
影像生产的技术演进并非一蹴而就,而是经历了一个从辅助工具到创作主体的过程。
早期CG时代:计算机图形学(CG)主要作为后期特效和动画制作的工具,其核心是模拟物理规律(如光线追踪、流体动力学),服务于人类创作者的预设意图。此时,计算是实现创意的延伸工具。
数字合成时代:以Photoshop为代表的软件普及,使得影像的修改和合成变得便捷。但其操作逻辑仍是基于图层、像素等元素的直接操控,创作的主体依然是人。
AIGC时代:以生成式人工智能为核心,生产逻辑发生了根本性跃迁。内容不再完全依赖于对物理世界的捕捉或对现有素材的手工编辑,而是通过模型在“参数空间”中的学习与探索来生成。
这一跃迁的核心在于,生产的基础不再是原子或像素,而是模型对海量数据进行学习后形成的概率分布。当用户输入一个提示词时,模型并非在数据库中“搜索”和“拼接”图像,而是在其理解的概率空间中,根据提示词的引导,“生成”一个全新的、符合该概率分布的视觉实例。
下表清晰地对比了传统影像生产与算法生成在核心逻辑上的差异。
2.2 创作流程与协作模式的变革
AIGC的崛起正在重塑内容生产的整个工作流,催生了新的人机协作模式。
2.2.1 人机协作体系的建立
传统的创作模式强调人类艺术家的核心主导地位。而在AIGC时代,内容生产进入了一个“人—机协作体系”。在这个体系中,人与机器的分工被重新定义:
人类:负责提出高层次的创意构想、定义语义约束(通过提示词)、进行审美判断和最终决策。人类的价值更多体现在策略层和审美层。
算法:负责将抽象概念进行具象化演绎,快速生成海量的视觉方案,并处理高强度的、重复性的视觉生成与优化任务。算法的价值更多体现在执行层和效率层。
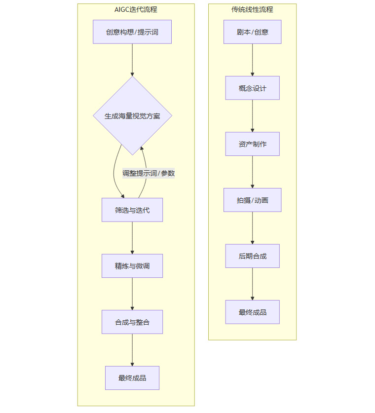
2.2.2 生产流程的逆向化与模块化
传统影视或动画的生产流程通常是线性的,即“剧本 → 概念设计 → 资产制作 → 拍摄/动画 → 后期合成”。AIGC则引入了逆向化和迭代式的流程。

如上图所示,AIGC流程的核心在于“生成—筛选”的快速循环。创作者可以在项目初期就生成大量接近最终效果的视觉概念,从而极大地压缩了前期探索的成本和时间。此外,内容资产(如角色、场景、道具)的生产也变得高度模块化,可以通过不同的模型和参数组合快速生成,再由人工进行整合。一个统一的“模型中台”可能成为未来内容公司的核心资产,统一管理和调度各类生成模型,服务于不同的业务环节。
2.3 美学与真实性标准的重构
算法生成对影像领域最深刻的冲击,在于它动摇了两个最基本的传统观念:美学风格的形成方式和真实性的判断标准。
2.3.1 风格的“自由炼金”
在传统艺术中,一种风格的形成需要长时间的文化积淀和个人技巧的磨练。而AIGC将风格参数化了。任何艺术流派、艺术家风格、媒介特征(如水彩、油画、赛博朋克)都可以被模型学习,并解构为高维空间中的一组参数。
这意味着创作者可以像炼金术士一样,自由地混合、嫁接不同的风格,创造出前所未有的视觉形态。例如,“用梵高的风格画一只在月球上行走的宇航员”这种在过去难以想象的组合,现在只需一行提示词即可实现。这极大地拓宽了视觉表达的边界,但也可能导致风格的同质化和浅层化。
2.3.2 从“索引真实”到“算法真实”
传统影像的真实性,即“索引真实”,建立在它与物理现实的因果链条之上。一张照片之所以被认为是真实的,因为它被相信是某个历史瞬间光线作用于感光元件的结果。
AIGC彻底切断了这种索引性关联。算法生成的图像可以创造出视觉上完美无瑕、符合物理规律,但在现实中从未存在过的人、物和场景。这导致真实性的判断标准发生了根本性的滑动,从外部的对应关系转向了内部的自洽性。
我们正在进入一个“算法真实”或“风格真实”的时代。一张AI生成图像的“真实感”不再取决于它是否“拍到了什么”,而是取决于:
内在逻辑的一致性:图像中的光影、透视、物理交互是否符合常识和模型学习到的规律?
数据分布的符合度:图像的纹理、色彩、细节是否与其声称的风格(如“照片级真实感”)在统计上一致?
纪实摄影的“决定性瞬间”正在被AI生成的“概率性配置”所取代。当影像与现实的脐带可以被彻底剪断时,“眼见为实”的古老信念便宣告破产,这对新闻、司法、历史等依赖视觉证据的领域构成了严峻挑战。
❖ 三、影像与计算深度耦合下的知识生产新范式
%20拷贝-haua.jpg)
如果说AIGC重塑了影像的“外壳”(内容生产),那么计算视觉与数据科学的结合则重塑了影像的“内核”(知识生产)。在数据密集型科学范式下,影像不再是知识的插图或例证,而是转变为知识发现、验证与传播的核心装置。
3.1 影像作为知识生成的核心装置
在众多前沿领域,影像已经成为承载和生成知识的关键媒介。计算技术的介入,使得我们能够从这些影像中提取前所未有的深度信息。
3.1.1 科学研究领域的“数据富矿”
在高能物理、天文学、生物医学、对地观测等领域,现代科学仪器(如粒子对撞机、太空望远镜、高分辨率显微镜、遥感卫星)直接产出的是海量的、非人眼直观的“数据影像”。这些影像本质上是结构化的数据矩阵,蕴含着丰富的科学信息。
计算视觉技术,特别是基于深度学习的图像识别、分割、追踪和分析算法,成为了从这些“数据富矿”中挖掘知识的“智能矿镐”。
天文学:AI算法通过分析哈勃或韦伯望远镜拍摄的深空图像,自动识别和分类星系、探测引力透镜效应,甚至发现新的系外行星。
生物医学:在病理学中,AI可以分析数字化的病理切片图像,辅助医生识别癌变细胞,其精度和效率在某些任务上已能媲美甚至超越人类专家。在神经科学中,对脑部扫描影像(如fMRI)的计算分析,帮助我们理解大脑功能区的连接与活动模式。
材料科学:通过分析电子显微镜下的材料微观结构图像,AI可以帮助科学家发现新的材料相,并预测其物理性质。
在这些场景中,影像不再是被动观察的对象,而是待解码的数据集,计算则是解码和发现知识的核心方法。
3.1.2 社会分析领域的“社会传感器”
社交媒体时代,每天有数十亿张照片和视频被上传到互联网。这些海量的日常影像构成了一个前所未有的、关于人类社会活动的视觉档案。通过大规模计算视觉分析,这些影像成为了理解社会与文化动态的“感知传感器”。
文化趋势分析:通过分析时尚博主的照片,可以量化追踪某种服饰风格的流行周期。通过分析旅游照片,可以研究不同文化背景的游客对景点的偏好差异。
媒体表征研究:研究者可以自动化地分析数十年新闻图片中不同性别、种族人物的出现频率、职业描绘和版面位置,从而揭示媒体表征中存在的隐性偏见及其变迁。
城市研究:利用谷歌街景等公开的城市影像数据,社会学家和城市规划者可以大规模分析社区的建成环境、公共空间的使用情况、商业活力乃至社区安全感等指标。
3.1.3 人文阐释领域的“理论沙盘”
对于那些无法直接观察的领域,如宏观的宇宙演化、微观的量子涨落,或已逝的历史场景,计算模拟与可视化成为了知识生产的重要工具。这些“科学可视化”或“历史重建”影像,构成了检验理论和形成洞见的“理论沙盘”。
气候变化模拟:科学家通过复杂的数学模型模拟未来全球气候变化,并将其结果以动态可视化影像呈现。这些影像并非对现实的记录,而是对理论推演的视觉化阐释,帮助我们直观理解海平面上升、极端天气频发等复杂后果。
数字人文:考古学家和历史学家利用3D建模和虚拟现实技术,对古代遗址(如古罗马城、庞贝古城)进行高精度数字重建。研究者可以在这些“沉浸式”的虚拟环境中“行走”,以新的视角探索空间布局、社会结构,并提出传统文献研究难以触及的新问题。
3.2 方法论的跃迁:从解释到体验
计算与影像的耦合,不仅提供了新的研究对象,也带来了知识阐释与传播方法论的跃迁。传统的知识传播以文本和静态图表为主,强调逻辑解释。而新的范式则越来越强调可视化、可交互和可体验化。
交互式数据可视化、虚拟现实(VR)和增强现实(AR)等技术,将抽象的数据和理论编码为可供用户自由探索的动态场景。知识的获取过程从单向的“阅读”和“观看”,转变为双向的“探索”和“体验”。用户可以在虚拟的蛋白质分子结构中穿行,或是在一个模拟的生态系统中改变参数观察其演变。这种沉浸式、具身化的认知方式,能够极大地增强学习效果、激发直觉洞察,并降低复杂知识的理解门槛。
❖ 四、“计算性视觉知识”:特征、机遇与风险
当计算化的影像生产与计算化的知识生产这两条线索深度交融,一种全新的知识形态便浮出水面。我们将其定义为“计算性视觉知识”(Computational Visual Knowledge)。它并非传统经验知识或理论知识的简单延伸,而是一种具有独特本体论特征和方法论内涵的新范式。理解其核心特征,并审视其带来的机遇与风险,是我们在数智时代导航的关键。
4.1 新知识范式的主要特征
计算性视觉知识的独特性,体现在其生成方式、内在结构、验证标准等多个方面。它与人类传统的认知模式存在显著差异。
4.1.1 生成性 (Generative)
传统科学知识的核心是“发现”,即通过观察和实验,归纳出描述客观世界的规律。而计算性视觉知识的核心特征之一是“生成性”。知识不再仅仅是对既有现实的被动归纳,而是通过算法模型在庞大的数据潜在空间中,主动构建和生成新的视觉可能性与内在关联。
例如,在药物研发领域,AI模型可以生成在自然界中从未存在过、但理论上具有特定功能的全新蛋白质分子结构。这个生成的结构本身就是一种知识,它不是从实验数据中“发现”的,而是由模型根据其学到的化学和物理规则“创造”的。同样,AIGC生成的艺术作品或设计方案,也是在数据空间中探索出的全新美学组合,它们是被生成而非被复制的知识形态。
4.1.2 关联性与统计性 (Correlational & Statistical)
人类知识体系,特别是科学知识,长期以来追求清晰的因果链条。我们希望知道“为什么A会导致B”。然而,计算性视觉知识的内在结构更多地表现为复杂的、非线性的统计关联。
深度学习模型,尤其是大模型,通过学习海量数据,在高维嵌入空间中捕捉了数万亿个变量之间微妙的概率关系。模型“知道”的,并非“A导致B”,而是“在给定的上下文C中,A的出现与B的出现具有极高的统计相关性”。这种知识是概率性的,而非决定论的。例如,一个医学影像诊断模型可能准确地将某种影像特征与疾病关联起来,但它无法像人类医生那样,提供一个基于生理病理学的清晰因果解释。它提供的知识是“是什么”(What),而非“为什么”(Why)。
4.1.3 涌现性与黑箱性 (Emergent & Black-Box)
“涌现性”是复杂系统的一个关键特征,在大型AI模型中表现得尤为突出。许多视觉模式或洞察,是在模型训练过程中自发涌现的,并非由开发者预先编程设定。模型的某些能力,如上下文理解、零样本学习,超出了设计者的最初预期。这种涌现性是知识创新的重要来源。
然而,涌现性的一体两面是“黑箱性”。由于模型内部参数的极端复杂性,我们往往难以完全理解其做出特定决策或生成特定内容的具体逻辑路径。我们知道输入和输出,但中间的推理过程对我们来说是不透明的。这与传统科学方法论所要求的可解释性、可复现性和可证伪性构成了直接冲突。一个“黑箱”模型给出的科学发现,即使结果正确,其知识地位也常常会受到质疑。
4.1.4 操作性与实用性 (Operational & Pragmatic)
传统知识的验证标准,通常是其与外部客观现实的符合度(Correspondence Theory of Truth)。一个理论是否为真,取决于它能否准确地描述和预测现实世界的现象。
计算性视觉知识的验证标准,则显著地向操作性和实用性倾斜。其价值的衡量标准,更多地在于它“能够做什么”或“能否实现某种效果”。
一个生成模型的优劣,取决于它能否生成高质量、高保真、符合要求的影像。
一个科学计算模型的价值,在于它能否高效地筛选出有潜力的候选药物,或能否精确地预测天气。
这种知识的意义在于其操作能力,其验证标准是实用主义的。只要输出的结果在应用层面是有效和有用的,其内部过程是否完全“真实”地反映了物理世界,有时会变得次要。这种实用主义转向,极大地加速了技术应用,但也可能隐藏着偏离客观真实的风险。
4.2 认识论与伦理风险
计算性视觉知识这一新范式在释放巨大生产力的同时,也带来了前所未有的认识论挑战和深刻的伦理风险。这些风险直接冲击着我们社会的信任基础、公平原则和认知框架。
4.2.1 真实性迷雾与证据危机
这是最直接、也最广为人知的风险。当算法生成的合成影像与真实记录在视觉上无法区分,且被同等纳入知识生产的数据库时,知识的经验基础开始动摇。
新闻领域:Deepfake技术可以轻易制造虚假新闻视频,误导公众舆论,甚至影响选举结果。传统的“有图有真相”原则彻底失效。
司法领域:伪造的视频或图像证据可能导致冤假错案。如何鉴别和认证数字证据的真实性,成为司法系统面临的巨大挑战。
科学研究:如果科研人员使用AI生成的图像(如伪造的显微镜照片或实验结果图)作为论文数据,将严重破坏科学共同体的信任和知识的可靠性。
“深度学习幻觉”(Hallucination)在生成文本中常见,在视觉生成中同样存在。模型可能会生成包含逻辑谬误或与事实不符的图像,这直接威胁到知识的可靠性。
4.2.2 算法偏见与认知固化
AI模型本身没有价值观,但它们是训练数据的“忠实学生”。如果训练数据中包含了人类社会的历史偏见和刻板印象,模型会毫无保留地学习并内化这些偏见。
偏见放大:模型不仅会复制偏见,还可能因为数据的统计分布而将其放大。例如,如果训练数据中“医生”的图片多为男性,“护士”多为女性,那么模型在生成相关职业图像时,会系统性地强化这种性别刻板印象。
视觉偏见反馈循环:当这些带有偏见的生成影像被大量传播后,它们会反过来影响人类的社会认知,进一步固化这些偏见。新一代的互联网用户在这些内容中成长,可能会将这些算法强化的偏见视为常态,形成一个难以打破的“视觉偏见反馈循环”。
代表性不足:对于在数据集中代表性不足的少数族裔或文化群体,模型生成的图像质量可能较差,甚至出现歪曲和丑化,造成新的数字鸿沟和文化伤害。
4.2.3 解释权转移与责任真空
模型的“黑箱”特性,导致了解释权的转移和责任归属的模糊。
解释权:在过去,专家(医生、科学家、法官)是知识的解释者。现在,一个不透明的算法成为了许多决策的“权威”。当AI系统给出一个诊断或建议时,我们往往只能接受其结论,而无法质询其背后的“思考过程”。解释权从人类专家部分转移到了算法。
责任真空:当一个由AI辅助的自动驾驶汽车发生事故,或一个AI医疗系统出现误诊时,责任应该由谁来承担?是最终用户、开发算法的工程师、提供数据的公司,还是训练模型的平台?由于贡献边界的模糊和因果链条的复杂,很容易形成一个谁都无需负责的“责任真空”,这对现有的法律和伦理框架构成了巨大挑战。
4.2.4 人类主体性的潜在侵蚀
过度依赖算法进行视觉生成和知识分析,可能会在潜移默化中削弱人类自身的核心能力。
认知能力退化:如果我们习惯于让算法为我们识别模式、生成创意,我们自身的视觉感知力、批判性解读能力和原创想象力可能会逐渐退化。对于复杂、模糊、多义性影像的深度解读能力可能会变得迟钝。
创作同质化:当大量创作者使用相同的流行模型和提示词模板时,可能会导致视觉内容的同质化,扼杀真正具有独创性的艺术探索。
作者性的消解:在人机协同创作的成果中,人类作者与算法代理的贡献边界日益模糊。这不仅带来了知识产权界定的难题,也可能让创作者的主体地位和创作责任感被稀释。
❖ 五、治理、应对与未来展望
%20拷贝-yffg.jpg)
面对计算性视觉知识带来的深刻变革与严峻挑战,我们不能因噎废食,也不能盲目乐观。唯一的出路是建立一个前瞻性的、多层次的治理与应对框架,在拥抱技术潜力的同时,为其设置理性的“护栏”,并积极塑造其未来的发展方向。
5.1 技术趋势:迈向深度融合与沉浸体验
计算与影像的融合浪潮远未到达顶峰,并将在未来几年沿着几个关键方向继续深化。
5.1.1 多模态深度融合
当前的AIGC模型大多还局限于单一模态(如文生图、文生视频)。未来的趋势是构建统一的多模态大模型,能够无缝地整合和处理文本、图像、声音、3D模型、传感器数据等多种信息。
这意味着未来的知识创造将是跨媒介的。我们可以用一段文字和几张图片,生成一个包含配音、配乐和交互元素的完整3D虚拟场景。这种多模态能力将极大地丰富表达的维度,实现更全面的知识创造与传播。
5.1.2 具身交互与沉浸式知识
结合虚拟现实(VR)、增强现实(AR)和混合现实(MR)技术,计算生成的视觉环境将不再局限于屏幕。我们将能够进入“沉浸式的知识空间”。
教育与培训:医学生可以在一个超高保真的虚拟人体中进行解剖学习;飞行员可以在模拟各种极端天气条件的虚拟驾驶舱中进行训练。
科研与协作:不同地方的科学家可以共同进入一个分子的虚拟模型内部,直观地操作和讨论其结构。
知识的获取将从二维的“观看”转向三维的、多感官的“体验”,这将彻底改变学习和研究的方式。
5.1.3 实时动态知识系统
通过与物联网(IoT)、城市感知网络、实时卫星数据等相结合,计算视觉系统将能够对物理世界进行实时的监测、分析和模拟预测。这将催生出“数字孪生”(Digital Twin)等动态知识系统。
例如,“城市数字孪生”可以实时反映整个城市的交通流量、能源消耗、环境污染等状况。管理者不仅可以看到现状,还可以通过在这个数字模型中进行模拟推演,来预测不同政策(如调整交通信号灯时长)可能带来的影响,从而做出更科学的决策。知识将不再是静态的快照,而是与物理世界同步演化的动态系统。
5.2 建立前瞻性的治理与应对框架
技术的发展本身是中立的,但其影响取决于我们如何引导和规范它。面对上述前景与风险,建立一个多层次、前瞻性的治理与应对框架,并非一种选择,而是一种必需。这需要技术、教育、制度与文化的协同努力。
5.2.1 可追溯与认证机制建设
信任是知识体系的基石。为了应对真实性危机,我们必须在技术层面建立起可靠的可追溯与认证机制。这并非要阻止合成媒体的创造,而是要确保其来源清晰、可辨别。
来源标注与数字水印:推广如C2PA(Coalition for Content Provenance and Authenticity)等开放技术标准,为数字内容嵌入可验证的来源和历史记录。当一张图片或一段视频被创建或修改时,相关信息(如创作者、所用工具、修改历史)会被加密签名并附加到文件元数据中,形成一个安全的“数字出生证明”。
过程记录与版本管理:在科学研究和新闻报道等严肃领域,影像的使用应强制要求提供完整的生成过程记录。这包括所使用的模型版本、输入的提示词或参数、随机种子等。这确保了结果的可复现性,是科学方法论的基本要求。
区块链与分布式账本:利用区块链技术的不可篡改性,可以为关键的视觉证据(如法庭证据、历史档案)建立一个公开、透明、可验证的存证系统,防止事后篡改。
5.2.2 批判性视觉素养与社会共治
技术手段只能解决一部分问题,更根本的防御在于提升全社会的批判性视觉素养。这需要一场深刻的教育变革。
更新教育体系:从基础教育到高等教育,都需要将媒介素养,特别是针对算法生成内容的批判性思维,纳入核心课程。学生需要学习的不仅是如何使用这些工具,更重要的是如何辨别、分析和质疑它们生成的内容。这包括理解算法偏见的基本原理、识别合成媒体的常见破绽、以及对视觉信息保持审慎的怀疑态度。
推动公众科普:通过媒体、博物馆、社区活动等多种渠道,向公众普及AIGC的基本知识和潜在风险,提升大众对虚假信息和认知操纵的“免疫力”。
建立社会共治模式:技术的治理不能仅仅依赖技术公司或政府。必须建立一个由开发者、研究者、政策制定者、行业协会、媒体、以及公众代表共同参与的多元共治框架。通过对话和协商,共同制定行业伦理准则、最佳实践指南和内容审核标准,防止技术决定论。
5.2.3 跨学科“破壁”与制度创新
计算性视觉知识带来的挑战,本质上是跨学科的。纯粹的技术视角无法解决其中蕴含的深刻社会、伦理和哲学问题。因此,必须打破学科壁垒,进行深度的跨学科协作与制度创新。
人文学科的深度参与:在技术的设计、开发和部署的全流程中,必须确保人文学科(哲学、伦理学、社会学、艺术史等)的深度参与。他们的角色不应是在技术成型后进行“伦理修补”,而是在项目初期就参与定义问题、评估潜在社会影响、并确保技术设计符合人类的核心价值。
“伦理内置”设计 (Ethics by Design):推动将伦理考量嵌入到算法和系统的核心架构中。例如,在模型训练阶段就引入偏见消减算法;在产品界面设计上,明确标注AI生成内容,并为用户提供反馈和申诉渠道。
敏捷的制度创新:技术的发展日新月异,传统的立法和监管模式往往滞后。需要探索更具适应性和敏捷性的治理模式,如“监管沙盒”,允许在可控环境中对新技术应用进行测试和评估,从而制定出更具前瞻性和有效性的政策法规。
结论
数智时代下,计算与影像的深度融合,正在引发一场远超工具层面的范式革命。其核心标志在于,影像的角色正从一个被动的“世界再现者”,转变为一个主动的“世界生成与推理装置”。这一转变同时作用于内容生产和知识生产两个层面,将它们前所未有地整合在一起。
一方面,这场变革为科学发现、社会分析、艺术创新和文化传承带来了巨大的历史机遇。它极大地提升了生产效率,拓宽了表达边界,并为我们提供了洞察复杂系统的新方法论。
但另一方面,它也对我们认知世界的根基——真实性、客观性、因果性——提出了前所未有的挑战。算法偏见、责任真空、认知退化等风险,如影随形。我们正站在一个十字路口,算法之眼既可能成为我们洞察未来的望远镜,也可能成为扭曲现实的万花筒。
未来的核心任务,已不仅仅是优化生成模型、提升视觉质量。更关键的挑战在于,如何构建一个能够与这种强大的“计算性视觉知识”和谐共存的社会技术体系。这个体系必须是可追溯、可解释、可问责的。我们需要通过制度建设和教育革新,强化全社会的批判能力和伦理自觉。唯有通过深入的跨学科协作,确保人文关怀始终是技术发展的航标,我们才能在算法的洪流中,驾驭其力量,守护并拓展人类理性、审美与精神的疆域,共同塑造一个更加智能、也更加智慧的未来。
📢💻 【省心锐评】
算法之眼既是洞察未来的望远镜,也可能是扭曲现实的万花筒。驾驭其力量的关键,在于构建可信的认知框架与强化人类的批判理性。

评论