【摘要】RAG技术让AI在企业知识检索和销售场景中更可靠。本文系统梳理RAG的原理、架构、核心组件及其在销售助手中的落地实践,结合电商案例,深入剖析RAG如何提升知识检索与客户响应效率,助力企业构建高效智能销售体系。
引言
大模型在自然语言处理领域的突破,推动了智能助手的广泛应用。企业在追求智能化的过程中,发现单纯依赖生成式模型难以满足高准确性和可控性的需求。RAG(检索增强生成)技术应运而生,成为连接知识库与智能交互的桥梁。它不仅优化了模型的知识调用方式,还在实际业务中展现出强大潜力。本文围绕RAG的原理、架构、核心组件及其在销售助手中的应用,结合电商场景,全面梳理RAG的技术脉络和落地路径。
一、AI的“信任危机”与RAG的破局
%20拷贝-whom.jpg)
1.1 生成式模型的局限
大语言模型通过学习大量文本,掌握了词与词之间的关联。它们能生成流畅的自然语言,但并不真正理解内容。模型只是在数字空间里预测下一个最可能出现的词。这种机制在大多数场景下表现良好,但遇到罕见组合或新问题时,模型容易出现“幻觉”。比如把孔子和《哈姆雷特》强行关联,生成看似合理但完全错误的答案。幻觉问题在实际应用中带来风险。模型越大,参数越多,幻觉问题越难控制。企业在追求智能化时,必须解决模型输出的可靠性问题。
1.2 RAG的提出
RAG的核心思想是让模型在回答问题前,先去知识库检索相关信息,再结合检索结果生成答案。这就像给模型配备了随身图书馆。遇到不懂的问题,先查资料再作答。这样可以大幅降低幻觉概率。RAG不是让模型记住所有知识,而是教会它如何利用外部知识。这样既提升了准确性,也增强了可控性。
二、RAG是什么?为AI装上“外部大脑”
2.1 核心定义
RAG就是“先检索,后生成”。它把大模型的语言能力和外部知识库的准确性结合起来。模型不再闭卷作答,而是像开卷考试一样,先查资料再回答。
2.2 技术演进
RAG的雏形是早期的开放域问答系统。这类系统先检索,再用模型生成答案。后来,Transformer架构让语义检索成为可能。RAG框架提出后,系统架构不断演化,出现了高级RAG、模块化RAG、Agent式RAG和多模态RAG等多种形态。这些演进让RAG系统更灵活、更高效,适应不同业务场景。
2.3 核心价值
RAG有三大优势:
提升准确性:减少幻觉,答案有据可查
增强时效性:知识库可随时更新
提高可解释性:每个答案都能追溯到知识来源
2.4 RAG技术演进与未来

三、RAG如何工作?两阶段六步骤全解析
%20拷贝-xxrz.jpg)
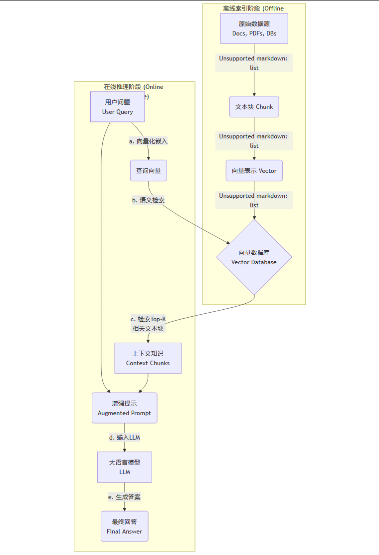
3.1 RAG系统核心工作流
RAG系统分为两个阶段:离线索引和在线推理。

3.2 阶段一:离线索引(知识库构建)
3.2.1 数据加载与分块
企业可以从以下渠道收集数据:
内部文档(产品手册、FAQ、销售话术)
数据库(客户信息、历史记录)
外部数据(行业报告、竞品信息、社交媒体)
将长文档按章节、段落或语义单元切分。分块要兼顾上下文完整性和检索效率。块太小会丢失信息,块太大影响检索速度。
3.2.2 向量化嵌入
用嵌入模型把每个文本块转成向量。常用模型有OpenAI的text-embedding-ada-002、Sentence-BERT等。索引文档和查询必须用同一个嵌入模型,保证语义空间一致。
3.2.3 向量存储
将向量和原始文本存入向量数据库。常用数据库有Pinecone、Milvus、Chroma、Weaviate等。向量数据库支持高效的相似度检索,能在海量数据中快速找到相关内容。
3.3 阶段二:在线推理(检索与生成)
3.3.1 检索
用户提问后,系统用嵌入模型把问题转成向量,在数据库中找出最相关的文本块。检索方式可以是关键词匹配、语义检索或两者结合。
3.3.2 增强
把检索到的文本块和用户问题拼接,形成增强提示。提示模板通常包括指令、上下文知识和客户问题。
3.3.3 生成
将增强提示输入大模型,生成最终答案。模型会结合上下文资料,给出有依据的回复。
3.4 关键点强调
RAG的性能如同一条环环相扣的链条,其最终强度取决于最薄弱的一环。每个步骤都要精心打磨,才能保证系统整体效果。
四、RAG的核心组件
4.1 组件结构
RAG系统由多个模块协同工作。每个模块承担不同职责,确保系统高效、准确地响应用户需求。
4.2 组件关系流程图

4.3 组件说明
数据源决定系统能覆盖的知识范围。
数据加载与分块影响检索的粒度和准确性。
嵌入模型决定语义检索的效果。
向量数据库保证检索速度和扩展性。
大型语言模型负责理解和表达。
提示构造与后处理提升答案的可读性和可信度。
五、实战应用:打造超级AI销售助手
%20拷贝-xceq.jpg)
5.1 场景痛点
电商销售团队每天要应对大量客户咨询,内容涉及产品、价格、物流、售后等。销售人员需要频繁查找资料,容易出现信息不一致或遗漏。新员工对产品不熟悉,回答信心不足,影响客户体验。企业希望用AI助手自动回答客户问题,生成销售话术,减轻销售负担,提高客户满意度。
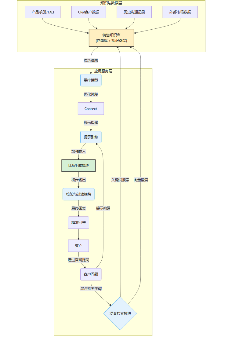
5.2 解决方案架构
5.3 实施详解
5.3.1 知识库构建
团队整理了丰富的知识来源,包括:
产品资料(规格、功能、卖点)
FAQ文档
销售话术模板
成功案例
合同样本
CRM系统数据(客户信息、历史沟通、购买记录)
邮件、日程、聊天记录
行业报告、竞品信息、社交媒体数据
所有数据经过采集、清洗、结构化、存储和更新,最终构建成全面准确的销售知识库。知识库采用知识图谱和向量数据库结合的方式,既支持复杂查询推理,也支持高效语义检索。
5.3.2 高级检索策略
系统采用混合检索策略:
关键词匹配(如BM25算法)快速筛选相关文档
向量语义检索(如Sentence-BERT、OpenAI Embeddings)计算语义相似度
Re-ranking模型对候选片段二次排序,提升准确性
这种方式兼顾召回率和准确率,既不会漏掉关键词相关内容,也能补充语义相关但关键词不同的内容。
5.3.3 智能生成与响应
检索到相关知识片段后,由大模型生成答案。提示模板包括指令、上下文知识和客户问题。生成过程可优化语气和风格,使回答礼貌、专业、易懂。系统根据客户身份和对话历史,个性化定制回复。生成后,系统校验输出内容,检查是否遗漏关键信息或出现不当言论。如有问题,要求模型重写或直接插入正确数据。训练判别模型对答案打分,分数低的要求重写,确保回复准确、合规。
5.3.4 交互流程设计
AI销售助手可嵌入多种渠道:
官网在线客服
企业微信、钉钉等IM工具
销售侧边栏助手
客户发送消息后,系统自动触发RAG流程,几秒内完成检索和生成,实时响应客户。复杂问题支持多轮对话,系统跟踪对话状态,确保回复连贯、有针对性。
5.4 价值呈现
RAG驱动的AI销售助手在实际业务中带来了明显的提升。首先,效率提升最为直观。AI助手可以全天候响应客户咨询,无需人工值守,极大缓解了高峰期的压力。客户不再需要等待,问题能在几秒内得到解答。对于企业来说,这意味着可以用更少的人力,服务更多的客户。
体验优化同样重要。AI助手的回答基于最新的知识库,内容统一且准确,避免了人工答复时的主观偏差和信息遗漏。对于新入职的销售人员,AI助手也能作为随时可查的知识库,帮助他们快速熟悉产品和业务流程,缩短上手周期。
销售赋能是RAG系统的另一大亮点。AI助手不仅能解答客户问题,还能根据客户画像和历史行为,主动推荐合适的产品和服务。比如,客户曾多次咨询某款手机的功能,AI助手可以在合适的时机推送相关配件或升级方案,提升转化率。
知识沉淀则让企业的知识管理更加系统化。所有的产品资料、FAQ、销售话术和客户反馈都被结构化存储,形成统一的知识出口。企业可以随时更新知识库,确保AI助手的回答始终与最新政策和产品信息保持一致。
六、RAG的优势与挑战
6.1 优势
RAG系统的优势体现在多个层面:
降低幻觉概率:模型不再凭空作答,答案有据可查。
提升准确性:结合外部知识,覆盖面更广。
增强可控性:知识库可随时更新,模型输出更可控。
提升效率:自动化检索和生成,减轻人工负担。
个性化服务:结合客户历史,定制化回复。
多渠道适配:可嵌入官网、IM工具、移动端等多种渠道,灵活部署。
知识可追溯:每个答案都能追溯到具体的知识片段,便于溯源和纠错。
6.2 挑战
RAG系统在实际落地过程中也面临一些挑战:
数据质量要求高:知识库数据需准确、全面、及时更新。数据脏乱会直接影响检索和生成效果。
检索与生成协同难度大:各环节需紧密配合,任何一环掉链子都会影响结果。比如检索到的片段不相关,生成模型也难以给出正确答案。
多模态与复杂场景适配:文本、图片、表格等多种数据类型需统一处理。多模态检索和生成对系统提出更高要求。
系统扩展性与实时性:大规模数据下,检索和生成需保证速度和稳定性。向量数据库和大模型推理都要高效。
安全与合规:防止泄露敏感信息,确保输出内容合规。尤其在涉及客户隐私和企业机密时,系统要有严格的权限和内容过滤机制。
七、未来展望
RAG技术正从单一文本检索,向多模态、Agent化、知识图谱融合等方向发展。未来,RAG系统将更智能、更高效,能处理更复杂的业务场景。企业可根据自身需求,灵活选择RAG或微调等方案,构建最适合自己的智能助手。RAG不是万能钥匙,但在知识密集型场景下,已成为提升智能化水平的重要工具。
多模态RAG将支持文本、图片、表格等多种数据类型的检索和生成,满足更丰富的业务需求。Agent式RAG让系统具备自主决策能力,能根据对话上下文动态调整检索策略,逐步逼近最优答案。知识图谱RAG则通过结构化知识和推理能力,提升系统的逻辑性和可解释性。
未来,RAG系统还将与企业的业务流程深度融合,实现从知识管理、客户服务到智能决策的全链路智能化。企业可以通过持续优化数据质量、检索策略和生成模型,不断提升RAG系统的性能和用户体验。
结论
RAG技术为企业智能化转型提供了切实可行的路径。它通过检索与生成的结合,解决了大模型幻觉和知识瓶颈问题。在电商销售等场景中,RAG系统显著提升了客户响应效率和服务质量。未来,随着技术演进,RAG将与多模态、Agent、知识图谱等深度融合,助力企业构建更高效、可靠的智能体系。企业在落地RAG时,应关注数据质量、系统协同和合规安全,持续优化每个环节,才能发挥RAG的最大价值。
📢💻 【省心锐评】
RAG是AI应用的一大步,但不是唯一解。场景决定技术,微调有时更实用。未来,混合系统会更有前景!


评论