【摘要】评测揭示,OTA平台AI凭借数据、架构与交易闭环优势,在应用落地层面显著超越通用大模型,预示着垂直领域AI的胜利。

引言
人工智能在旅游行业的渗透,已从概念炒作进入了产品对决的深水区。近日,由北京第二外国语学院发布的国内首份《AI旅行助手评价体系》,如同一块投入平静湖面的巨石,激起了千层浪。评测结果清晰地指向一个结论,以飞猪“问一问”为代表的OTA(在线旅游平台)主导型AI应用,在综合评分上对通用大模型形成了近乎“碾压”的优势。
这一结果并非偶然。它深刻揭示了通用人工智能(AGI)在向专用领域渗透时面临的巨大挑战。当语言的流畅性与创造力,撞上旅游行业盘根错节的实时数据、复杂的交易链路和动态的服务场景时,一场关于“理论”与“实践”的较量便拉开了序幕。本文将从技术架构、数据壁垒、业务逻辑和用户体验四个层面,深度剖析专业OTA平台AI能够脱颖而出的底层原因,并探讨其对未来垂直领域AI发展的启示。
🎨 一、评测体系的建立与行业格局初探
%20拷贝-fejh.jpg)
任何技术竞赛都需要一个公允的裁判。这份《AI旅行助手评价体系》的发布,标志着行业告别了自说自话的混沌状态,首次拥有了统一的度量衡。
1.1 首个行业“度量衡”
该评价体系由学术机构组建专家团队构建,其权威性不言而喻。它并非简单地评估AI的对话能力,而是建立了一个更为复杂和贴近实际应用场景的多维模型。
《AI旅行助手评价体系》五大核心维度
这套体系的价值在于,它将评价的重心从“AI能聊什么”转移到了**“AI能办成什么事”**。这正是通用大模型与垂直领域AI应用的核心分野所在。
1.2 赛道上的四类玩家
评测报告将市场上的主流产品划分为四种形态,这有助于我们理解不同技术路线的特点与局限。
OTA主导的AI应用:例如飞猪“问一问”、携程“问道”。这类应用的核心优势在于其深植于现有业务生态,拥有海量的交易数据、供应链资源和成熟的服务体系。AI作为“大脑”,直接驱动业务执行。
泛生活类平台应用:例如支付宝出行助手、小红书“点点”。这类应用依托于巨大的用户流量和生活服务场景,AI旅行功能是其生态服务的一部分,侧重于场景的无缝衔接。
通用大模型:以文心一言、通义千问等为代表。它们拥有强大的自然语言处理和内容生成能力,知识面广,强项在于“出谋划策”,即内容规划。
领域综合智能体:这是一类更前沿的形态,旨在通过多个专用AI代理协作,完成复杂的跨领域任务。目前市场上的成熟产品较少,但代表了未来的发展方向。
1.3 行业普遍的“阿喀琉斯之踵”
专家团队一针见血地指出了当前行业的普遍痛点,“强于内容推荐,弱于执行落地”。
强于内容推荐:通用大模型可以基于互联网公开数据,快速生成一份看似详尽的旅行攻略,包括景点介绍、美食推荐、路线规划。这个过程俗称“种草”,本质上是信息的整合与再创作。
弱于执行落地:当用户拿着这份攻略去预订时,问题便接踵而至。攻略推荐的航班还有票吗?价格是多少?酒店还有空房吗?推荐的餐厅需要排队吗?这些涉及实时、动态、可交易数据的环节,是通用大模型的“盲区”。
这个“执行落地”的鸿沟,正是OTA平台AI构筑核心竞争力的战场。
🛠️ 二、“碾压”背后的技术架构与数据壁垒
近100分的差距,绝非一日之功。其背后是OTA平台在技术架构选型、数据资产积累和AI工程化能力上的长期沉淀。通用大模型如同一个博学的“通才”,而OTA的AI则是一个手握全套工具和实时信息的“专科医生”。
2.1 架构分野:通用LLM与垂直领域AI的根本差异
通用大模型与OTA平台的AI助手在底层架构上存在本质区别。
通用大模型架构:通常是基于Transformer的庞大预训练模型。其核心能力在于对海量无结构化文本数据的学习,从而掌握语言规律和世界知识。它的知识是静态的、概率性的。
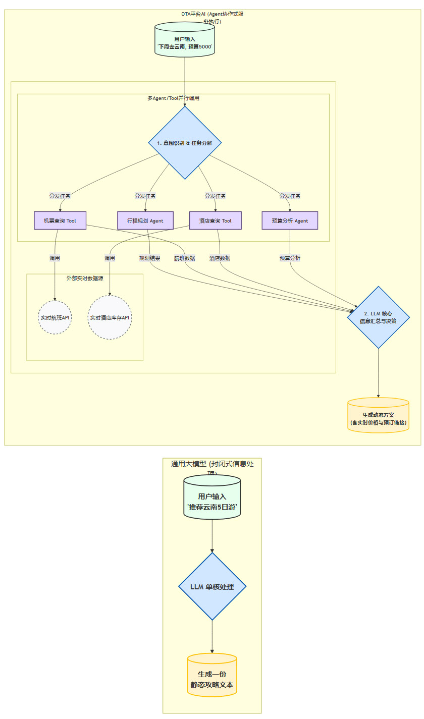
OTA平台AI架构:这是一种典型的**“LLM+Tools”或“Agent”架构**。它以一个或多个大语言模型为“认知核心”,但更关键的是,这个核心被一个庞大的、由各种专用工具和API组成的“工具箱”所包围。
我们可以用一个简化的Mermaid流程图来展示两者的工作流差异。

从上图可见,通用大模型的工作流是线性的、封闭的。而OTA平台AI的工作流是并行的、开放的,它将LLM的推理能力与外部世界的实时数据和执行能力紧密结合。
2.2 数据壁垒:不可逾越的“护城河”
如果说架构是骨架,那么数据就是血液。OTA平台AI的巨大优势,根植于其独有的、高质量的、结构化的数据资产。
OTA平台与通用大模型的数据资产对比
这种数据差异是致命的。通用大模型对“北京到上海的机票多少钱”这个问题的回答,只能是基于过去抓取到的网页信息给出一个模糊的、可能过时的价格范围。而飞猪“问一问”可以直接调用内部API,返回精确到具体航班、具体舱位、此时此刻的真实票价。这种确定性,是用户在旅行决策中最看重的价值。
2.3 多智能体系统(Multi-Agent System):模拟专家团队协作
飞猪“问一问”的另一个技术亮点是其多智能体(Multi-Agent)协作机制。它并非一个单一的AI在回答所有问题,而是将复杂的旅行规划任务拆解,交由不同领域的“专家Agent”协同处理。
行程规划Agent:负责设计合理的旅行路线和时间安排。
交通顾问Agent:专注于机票、火车票等大交通的查询与推荐。
酒店顾问Agent:根据用户偏好和地理位置,筛选合适的酒店。
预算师Agent:实时计算行程总花费,并根据用户预算进行动态调整。
本地玩乐Agent:推荐目的地的门票、一日游等碎片化产品。
主控Orchestrator:作为总指挥,负责理解用户初始意图,将任务分发给合适的Agent,并最终汇总所有Agent的结果,形成统一的、连贯的答复。
这种架构的优势在于:
专业性:每个Agent都可以使用专门的工具和模型进行深度优化,做得更专更精。
可扩展性:增加新的旅行服务(如签证、保险),只需开发新的Agent并接入系统即可,架构耦合度低。
效率:多个Agent可以并行工作,大幅缩短复杂查询的响应时间。
这套系统模拟了一个线下的旅行定制团队,为用户提供的是**“AI团队”服务**,而非单个“AI客服”,体验的深度和广度远超通用模型。
2.4 RAG的极致应用:从知识库检索到实时API调用
从技术实现上看,OTA平台的AI可以被视为**检索增强生成(Retrieval-Augmented Generation, RAG)**技术在垂直领域的极致应用。
传统的RAG是从一个静态的知识库(如PDF文档、网页集合)中检索相关信息,再交给LLM生成答案。而OTA平台的RAG,其“检索”对象发生了质变。
检索源的多样性:它不仅检索静态的攻略、游记,更重要的是实时调用API来“检索”动态数据,如航班库存、酒店价格、景点门票余量。
检索结果的结构化:API返回的是结构化的JSON数据,而非非结构化文本。这使得LLM在处理时更加精准,减少了信息损失和幻觉。
检索与执行的联动:检索到的不仅是信息,还可能是一个可执行的操作(如“预订”按钮的链接)。
可以说,OTA平台将RAG技术从一个“信息问答”工具,升级为了一个**“服务调度与执行”**的强大引擎。这正是其能够实现“执行落地”的技术根基。
🔗 三、交易闭环:从“纸上谈兵”到“所见即所得”
%20拷贝-ifmw.jpg)
如果说技术架构和数据是内功,那么交易闭环就是将内功转化为实战杀伤力的关键招式。这是OTA平台AI最坚固的壁垒,也是通用大模型短期内最难以逾越的天堑。
3.1 定义旅行场景下的“交易闭环”
交易闭环指的是用户从产生意图到完成交易的整个流程能够在一个平台内无缝完成。在旅行场景下,它至少包含以下几个关键节点。

这个流程看似简单,但每一步都依赖于稳定、高效、安全的后端服务体系。通用大模型只能完成第一步(生成方案),且方案内容是“推测”的,后续所有环节全部缺失。
3.2 交易闭环的技术实现挑战
构建这样一个闭环,需要克服众多技术挑战。
API集成与管理:需要与成千上万的航空公司、酒店集团、分销商的GDS(全球分销系统)进行API对接。这些API标准各异、稳定性不一,需要一个强大的API网关和适配层进行统一管理。
高并发处理:在节假日等出行高峰期,机票、酒店的库存查询和预订请求会形成巨大的并发流量。系统必须具备出色的弹性伸缩能力和高可用性,以保证服务的稳定。
数据一致性:用户的支付状态、订单状态、供应商的库存状态,必须在分布式系统中保持强一致性。这通常需要引入分布式事务、消息队列等复杂技术来保证。
安全与风控:支付环节涉及敏感的金融信息,必须符合PCI DSS等安全标准。同时,还需要强大的风控系统来识别和拦截欺诈交易、恶意刷单等行为。
这些能力是OTA平台花费十几年时间,投入巨额资金和人力才建立起来的。它们是深埋在冰山之下的庞大工程体系,是AI“大脑”能够指挥“四肢”完成动作的基础。
3.3 通用大模型的“闭环”困境
通用大模型尝试通过插件(Plugins)或Function Calling来弥补执行能力的不足,但在复杂的旅行交易场景下,这种方式显得力不从心。
缺乏可信的“工具”来源:通用大模型平台需要与第三方OTA签订合作协议,才能调用其预订API。这涉及到复杂的商业谈判、利益分配和数据安全问题。
流程的复杂性:旅行预订不是一次简单的API调用,它是一个包含多次交互、状态变更的复杂流程。通用大模型很难仅通过几次Function Calling来完美管理整个预订会话。
责任归属问题:如果通过通用大模型预订出错(如价格错误、预订失败),责任由谁承担?是模型提供方,还是工具提供方?模糊的责任边界阻碍了深度合作。
因此,通用大模型在旅行领域的应用,短期内仍将停留在“信息顾问”的角色,而无法成为“交易管家”。
🚀 四、服务全链路打通:从行前规划到行中陪伴
一个优秀的旅行助手,不应在用户踏上旅途的那一刻就“功成身退”。恰恰相反,“行中”服务是检验AI助手真实价值的终极考场。飞猪等头部OTA平台正在将AI能力从行前规划,无缝延伸至旅行途中的实时交互与服务,这标志着AI旅行助手正在从一个“规划工具”进化为一个“智能伴侣”。
4.1 多模态交互:打破输入的边界
传统的文本输入框正在被更自然、更高效的交互方式所取代。
语音输入与方言识别:在旅行途中,用户往往不方便打字。支持语音输入,特别是对国内多种方言进行优化的ASR(自动语音识别)模型,极大地降低了使用门槛。这背后需要针对旅游场景的特定术语(如地名、酒店品牌、航司黑话)进行声学模型和语言模型的微调。
图像输入成为新入口:**“拍照识万物”**功能是本次评测中的一大亮点。它将计算机视觉(Computer Vision, CV)能力与旅行场景深度融合,创造了全新的交互范式。
4.2 计算机视觉的应用:让摄像头成为“眼睛”和“导游”
“拍照识万物”和“拍照讲解”功能的技术链路,是多模态AI应用的典型范例。

这个流程的关键在于:
精准的识别能力:需要训练能够识别全球海量景点、地标、动植物、菜品甚至艺术品的CV模型。这背后是庞大的、经过精细标注的图像数据集。
高效的知识关联:识别出的物体ID必须能快速关联到后台的知识库。OTA平台多年积累的POI(Point of Interest)数据库、景点介绍、用户UGC内容,成为了这个环节最宝贵的“燃料”。
LLM的“润色”能力:直接返回知识库里的干瘪条目体验不佳。LLM在此处扮演了“金牌导游”的角色,它将结构化的知识点,用生动、有趣、符合上下文的语言组织起来,生成一段引人入胜的讲解。
这种**“CV识别 + 知识库检索 + LLM生成”**的组合拳,让AI助手真正具备了“看”和“说”的能力,将服务深度嵌入了用户的实时旅途体验中。
4.3 LBS与实时数据的融合:动态的“活”服务
行中服务的另一个核心是基于位置的服务(Location-Based Services, LBS)。AI助手结合用户的实时地理位置,可以提供高度情境化的动态服务。
旅行热力地图:通过整合海量用户的匿名定位数据,可以实时分析景区、商圈的人流密度,帮助用户避开拥堵,优化游览路线。
周边智能推荐(Geo-fencing):当用户进入某个特定区域(如一个购物中心或一个历史街区),AI可以主动推送该区域的特色店铺、优惠活动或历史典故讲解。
实时交通规划:结合实时路况数据,当用户查询从A点到B点的路线时,AI不仅能给出方案,还能在用户行进过程中,根据交通变化动态调整建议,甚至主动提示“前方拥堵,建议换乘地铁”。
这些功能让AI助手不再是一个被动应答的机器,而是一个能够主动感知用户环境变化、并提前预判用户需求的智能体。
📈 五、行业趋势与未来展望
%20拷贝-pstk.jpg)
此次评测结果不仅是一份排名,更是行业发展的风向标。它清晰地揭示了AI技术在垂直领域落地的核心逻辑,并预示了未来的竞争格局。
5.1 垂直AI的胜利:从模型参数到业务价值
过去一年,业界对大模型的关注点多集中在参数规模、推理速度等技术指标上。但此次评测结果宣告,在商业应用层面,单纯的模型能力已经不再是唯一的决胜因素。
“模型能力 × 数据闭环 × 业务场景 = 最终用户价值”
这个公式解释了OTA平台AI的成功。它们的胜利,是垂直领域AI的胜利。这一趋势预示着,未来在金融、医疗、法律、教育等专业领域,能够将AI技术与行业know-how、核心数据、业务流程深度绑定的玩家,将构筑起最坚固的竞争壁垒。通用大模型将更多地扮演“技术基座”或“能力供应商”的角色,而真正的行业变革,将由这些深耕行业的垂直AI应用来引领。
5.2 用户体验的终局:走向“自主智能体”
当前的AI旅行助手,无论多么智能,仍主要处于“人机交互”阶段,即响应用户的指令。未来的发展方向,将是**“自主智能体(Autonomous Agent)”**。
一个理想的未来旅行智能体,可能具备以下特征:
主动感知与规划:它能感知到你的航班延误,并在你察觉之前,自动为你查询备选航班、联系酒店推迟入住,并规划好新的机场交通方案。
跨平台执行能力:它不仅能在OTA平台内预订,还能帮你调用打车软件、预订餐厅、购买演出门票,真正实现跨应用、跨平台的任务执行。
深度个性化与情感连接:它了解你的旅行偏好,甚至能通过你的语气和措辞感知你的情绪,在你疲惫时推荐一个安静的咖啡馆,在你兴奋时建议一个热闹的夜市。
要实现这一步,需要AI具备更强的规划能力、记忆能力和更广泛的工具调用权限,这也是当前AI研究领域最前沿的课题之一。
5.3 通用大模型的演进路径
面对垂直AI的挑战,通用大模型不会坐以待毙。它们的演进路径可能包括:
构建更开放的生态:通过更强大、更标准化的API(如Assistant API),吸引海量的垂直领域开发者为其构建“插件”和“工具”,将自己打造成一个“AI操作系统”。
模型能力的垂直化增强:通过与行业头部企业合作,利用其脱敏的行业数据对基础模型进行微调,推出“旅游行业增强版”、“金融行业增强版”等专用模型。
收购与整合:直接收购在特定领域表现出色的AI应用公司,将其技术和数据融入自身体系。
未来的竞争,将是**垂直AI的“深度”与通用大模型“广度”**之间的博弈与融合。
结论
首份《AI旅行助手评价体系》的发布,为我们提供了一个绝佳的剖析样本。它清晰地展示了,当通用人工智能的浪潮拍向具体产业时,真正能站稳脚跟的,是那些能够将AI的“智”,与自身业务的“体”紧密结合的实践者。
飞猪“问一问”等OTA平台AI的领先,并非技术的偶然,而是战略的必然。它们凭借深厚的数据壁垒、成熟的交易架构、以及对业务场景的深刻理解,成功地将AI从一个“会聊天的玩具”锻造成了一个“能办事的工具”。它们回答了那个核心问题:AI如何为业务创造实实在在的价值?答案就是打通从信息到交易、从规划到服务的每一个环节,实现真正的“执行落地”。
这场评测标志着AI旅行助手告别了概念叙事,进入了价值兑现的新阶段。未来,通用大模型与垂直AI的竞合将持续上演,但无论技术路线如何演变,那个能为用户提供最无缝、最可靠、最智能的全链路服务的AI,终将赢得最终的胜利。
📢💻 【省心锐评】
通用大模型赢了面子,垂直AI赢了里子。当AI走出聊天框,能完成交易、解决问题的才是真正的生产力。

评论