【摘要】同声传译这类高价技能被AI快速压缩,暴露出一个事实,越标准化、越可复用的能力,越容易被模型学习并规模化复制。职业选择从押注专业转向经营独特性、信用与责任边界,才更接近长期可持续的生存方式。

引言
技术圈对岗位更替并不陌生。数据库取代手工台账,云平台替代机房运维,CI/CD吃掉大量重复发布动作。每一轮替代都遵循同一条规律,先被压缩的是可描述、可分解、可验收的工作单元。大模型把这条规律推进到内容、语言、设计、代码、咨询等白领密集区,很多人第一次感到不适,是因为它不再局限于体力活或重复劳动,而是逼近了过去被认为高门槛的“脑力活”。
罗振宇在跨年演讲里提到的同传案例很典型。过去同传的稀缺来自训练成本、临场压力、语境切换与专业术语积累,单日价格可以很高。但当AI翻译在延迟、术语一致性、领域适配、成本上形成组合优势,市场会很快把“语言转换”这件事重新定价,最先被挤压的是以标准流程交付为主的那部分价值。
更关键的是,这不是翻译行业的个案。会计的凭证归集、法务的合同初稿、程序员的样板代码、设计师的基础版式,乃至教育里的作业批改,都在被同一种能力侵蚀。把这股变化说成“会用AI的人淘汰不会用AI的人”太浅了。差距更可能来自一个更硬的东西,个体如何把自己从一致性产出里抽离出来,形成不可批量复制的责任结构与独特价值。
• 一、AI替代的技术底座为何会压平高薪岗位
%20拷贝.jpg)
1.1 从自动化到智能化,替代边界为何外扩
自动化时代替代的是固定规则。智能化时代替代的是可学习模式。两者的分界不在于任务难不难,而在于任务能不能被稳定表示为输入输出映射。大模型的突破让映射不再依赖人工特征工程,文本、语音、图像等非结构化输入也能被统一处理,导致替代的外沿突然扩到白领工作区。
把一个岗位拆成任务清单,会看到大量环节符合以下特征
第一是输入可获得,来自文档、对话、表格、语音或系统日志。第二是输出可验收,哪怕验收标准不完美,也能用近似指标做筛选。第三是样本可累积,越多人做过、越多历史材料存在,学习成本越低。第四是错误可容忍,允许小概率瑕疵通过后续流程纠偏。满足这四点的环节最容易被AI优先吃掉。
同声传译在过去被认为不满足这些条件,原因是临场语境与错误代价。但现实是大量会议的容错并不低。会议纪要、跨国沟通、线上培训等场景里,延迟和少量语病可接受,成本优势会先把“够用”的方案推到主流,剩下的高端小市场再慢慢被追赶。
1.2 同传为什么会成为标志性案例
同传的核心价值可以拆成三层
第一层是语言转换。第二层是术语与领域适配。第三层是临场风险控制与沟通策略。AI最先压缩的是第一层,随后用术语库、检索增强与上下文窗口扩展吃掉第二层。第三层短期仍需要人,但第三层的市场规模通常小于前两层,一旦价格体系重置,岗位数量会先被削薄。
很多人把“高薪”当成护城河。技术视角里,高薪往往只说明稀缺,不说明不可替代。稀缺的来源如果是训练成本或供给不足,只要出现可规模化的替代技术,价格就会出现断崖式重估。薪资高与抗替代不是一回事,抗替代更接近任务是否可被规模化表示与复制。
1.3 用一个工程化框架判断岗位风险
技术团队做架构评审会用分层与依赖图。评估岗位也可以用类似方法,把工作分成可学习层、可审计层、可追责层。可学习层最容易被替代,可追责层最难被替代。把岗位的价值重心从可学习层迁移到可追责层,是更现实的“抗替代”。
下面的表格给出一个偏工程的判断方式,用于把“焦虑”变成可操作的评估
这张表不提供“安全专业”,它提供一种更稳定的看法。AI会把可学习层的价格打薄,个体需要把自己的位置推向可追责层与高风险闭环里。
• 二、教育与专业为何进入快迭代,押注路线不再可靠
2.1 专业保质期变短的真实原因
过去专业保质期长,是因为知识更新慢,获取成本高。今天知识更新快,获取成本接近零。更要命的是,知识不再稀缺,稀缺的是把知识变成可交付结果的系统能力。高校课程如果仍以知识传授为主,很容易被“AI助教加项目实践”替代掉一大部分价值。
所谓专业保质期缩短,本质上是技能商品化速度变快。很多技能在市场里的生命周期被压缩成几个版本迭代。你花四年学到的“主流栈”,毕业时可能已经变成“维护栈”。这不是学生不努力,是供需机制改变。
2.2 学校慌的不是AI会答题,是评价体系失灵
技术圈理解这一点更容易。一个系统最怕的不是性能下降,而是监控失真。教育也是。作业、论文、考试这些评价信号被大模型污染后,学校很难确认“能力真的发生了”。这会逼着教育从“结果导向的分数”转向“过程可追溯的交付”,例如项目、实验记录、口试、现场协作与长周期作品集。
从家庭角度也一样。只盯成绩会越来越像追逐噪声。更稳的做法是把孩子的学习变成可见的产出,例如可复现的实验、可运行的程序、可解释的报告、可公开的演讲,这些产出不仅能证明能力,也能形成独特性沉淀。
2.3 家长的角色变化,从选路转向加独特性
很多家长在问“选哪个专业更安全”。这类问题在AI时代很难得到稳定答案。更可操作的方式,是把家庭当成一个小型孵化器,持续给孩子加三类东西
第一类是多样输入,接触不同的人与真实场景,扩大认知半径。第二类是明确交付,做完一个可验收的成果,而不是刷完一套题。第三类是规则共处,学会在边界里使用强工具。
这三类东西都指向同一个目标。逃离一致性不是反主流,而是减少可替代的同质化输出,把成长路径做出自己的纹理。
• 三、逃离一致性不是鸡汤,是一套可落地的能力工程
%20拷贝.jpg)
3.1 一致性为何会变成风险
一致性在工业时代是优势,意味着规模化与可替换。对个人而言,一致性意味着你和别人做得差不多,评价体系也围绕“平均水平”设计。AI出现后,一致性会变成风险。你和别人一样,意味着你的产出也更像训练集的一部分,更容易被模型覆盖。
一致性风险不是指个性表达,而是指工作结构。比如大量依赖模板、流程、规范、标准文书的岗位,会被更快压缩。你越依赖“我很熟练”,越危险。你越依赖“我能负责”,越稳。
3.2 用产品思维经营独特性
独特性不等于天赋,也不等于炫技。技术人更熟悉产品差异化的逻辑。一个产品的护城河通常来自数据、网络效应、品牌与切换成本。个人也类似,可以把独特性拆成四个可积累资产
第一是私域数据,来自你的项目记录、客户语境、失败复盘与经验库。第二是决策模型,面对不确定性你如何取舍。第三是信任关系,你在团队或客户那里的信用额度。第四是跨域组合,你把两件常见能力拼成少见的交付形态。
独特性最怕只停留在口号。更有效的方式是用“作品集”固化它。作品集不只属于设计师和程序员。销售可以有客户增长复盘,运营可以有实验报告,法务可以有条款风险清单与谈判策略,教师可以有课程迭代记录。作品集的价值在于可验证与可迁移,它让你的能力变成可审计资产。
3.3 给孩子手机这件事,技术视角看的是权限与审计
罗振宇分享的“给手机但设规则”,如果用工程语言解释,更像权限系统与审计机制。不是给或不给的问题,是如何控制最小权限、时间窗口与边界隔离。
把家庭规则写成一份轻量的使用协议,会比口头吵架更可执行
手机所有权归家长,孩子只有使用权。使用时间有固定窗口。设备不能进入卧室,避免无监管场景。每次使用前先用AI做一次学习或查询,把娱乐入口和学习入口绑定在一起。规则不是为了控制,而是为了让孩子形成一个稳定反射,遇到强工具先找边界,再谈自由。
技术人会理解,强系统必须配强治理。**孩子真正的独特性不在于更早接触设备,而在于更早学会与规则共处。**这种能力迁移到未来的新工具时,会变成更通用的安全感。
• 四、与AI协作的三种站位,决定你的长期价值层级
4.1 并肩型,把AI纳入你的交付流水线
并肩型是最多人会走的一条路。核心不是会几个提示词,而是把AI变成稳定的流水线节点。技术团队会关心输入规范、版本控制、评测门禁与回滚策略。个人也一样。
并肩型的关键动作有三类
第一是结构化输入,把需求写清楚,把上下文给够,把约束说透。第二是结果校验,建立检查清单,包含事实核查、引用来源、单位维度、边界条件。第三是复用沉淀,把高质量提示、模板与案例整理成自己的库,形成稳定产能。
并肩型的收益是效率提升,风险是同质化加剧。很多人会在这条路上越跑越快,最后发现跑进了同一个赛道,价格被打薄。并肩型要进一步上台阶,必须把产出推向更难复制的环节,例如问题定义、方案取舍与风险控制。
4.2 背锅型,把自己放在可追责层
背锅听上去刺耳,但它描述的是一种高价值位置。医疗、法律、金融、工程等领域,即使AI能给出建议,也需要有人对外承担责任。责任不是负担,它是价值的来源。因为能力可以被复制,信用很难被复制。
背锅型的核心能力不在产出内容,而在控制闭环
你需要理解合规边界,知道哪些能用AI,哪些必须人工。你需要构建审计链路,保留输入、模型版本、输出、修改记录与审批痕迹。你需要在组织里争取签字权与审批权,这些权力来自信任积累,不来自模型技巧。
对技术人来说,这相当于从开发转向架构治理与安全合规。对非技术人来说,这相当于从执行者转向负责人。信用无法平权,能扛责任的人会更稀缺。
4.3 上层型,把AI当作底座做整合与创造
上层型不是“更懂AI”,而是更懂系统。AI擅长生成与检索,不擅长在复杂约束下做价值判断,不擅长协调多方利益,不擅长为长期后果负责。上层型的工作是把这些能力补齐。
上层型常见于三类角色
第一类是产品与业务负责人,定义要解决的问题与成功标准。第二类是架构与平台负责人,整合工具链与数据链,建立可扩展的交付体系。第三类是跨界创造者,把技术、内容、渠道、组织能力拼成新形态交付。
罗振宇提到“舞台背后的技术我不全懂,但我能整合资源把事情做成”,这就是上层型的典型。你不需要掌握每个子系统的细节,但你要能定义目标、组装模块、控制风险、对结果负责。
下面用一张表把三种站位的差别落到可执行层面
很多人会在职业生涯里同时具备三种能力,但主站位会决定你的议价权。越靠近可追责与系统层,越不容易被压价。
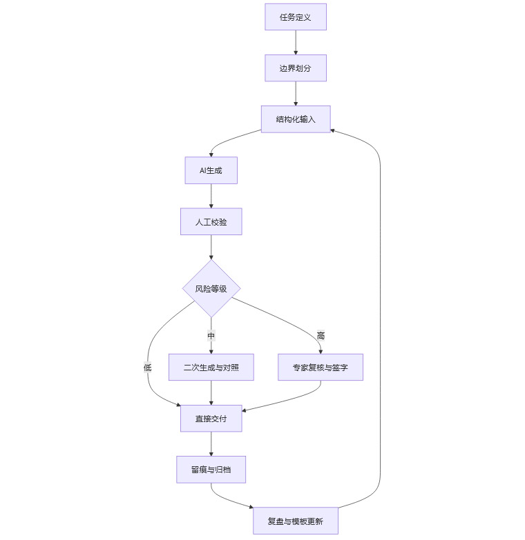
• 五、把AI引入工作与家庭的“闭环治理”,比学提示词更重要
%20拷贝.jpg)
5.1 人机协作要像上线系统那样做治理
企业上新系统会做需求评审、灰度发布、监控告警与事故复盘。个人用AI也需要类似机制,避免“好用就一直用”的无治理状态,最后在关键时刻翻车。
一个可落地的个人治理闭环可以拆成五步
定义任务边界,哪些可交给AI,哪些必须人做。建立输入规范,避免垃圾输入导致垃圾输出。建立校验清单,把事实核查与约束检查变成流程。保留审计记录,尤其是对外交付的场景。做周期复盘,更新提示模板与失败案例库。
下面给出一份更偏工程的流程图,便于在团队或家庭里讨论与落地

这个闭环里最值钱的节点是人工校验、风险分级、专家复核与签字。它们决定了你是否能进入背锅型与上层型的位置。
5.2 风险分级是人类价值的放大器
大模型在低风险场景可以大幅提效。问题在于,很多人把低风险经验带到高风险场景,导致事故。更稳的做法是做风险分级,把任务按出错代价切开。
可以用三档来做简单落地
低风险是内部草稿、灵感、结构整理。中风险是对内汇报、方案对比、一般性建议。高风险是对外承诺、合同条款、医疗建议、财务披露、重大决策。高风险任务必须有人工复核与责任人签字,AI只能作为参考来源之一。
这不是保守,这是工程纪律。纪律会变成你的信用资产,信用资产会变成你的议价能力。
• 六、21天AI学业的技术化改造,把学习变成可交付项目
6.1 学微积分不重要,重要的是你能用AI完成一段高强度学习闭环
罗振宇提到用AI学微积分,更像一个示范。技术圈看到的价值,是把学习当成项目来做。项目有范围、有里程碑、有验收,有复盘。这样做的结果是学习成果可迁移,学习过程可复制。
把21天拆成三个阶段更稳
第一阶段搭建知识地图,明确目标与前置条件。第二阶段做密集练习与错题归因,把“不会”变成“不会的类型”。第三阶段做输出交付,用一份讲义、一次讲解、一组题库或一个小工具把学习固化。
6.2 给出一个可执行的21天模板
以下模板偏技术化,适合放到Notion或语雀里执行。它的重点不是学什么,而是把学习变成产出。
孩子也可以用这个模板。选题不必高大上,可以是做一个英语演讲稿与反复打磨,可以是做一次小实验并写成报告,也可以是做一份家庭财务表并分析支出结构。关键是把产出留存,形成作品集的雏形。
6.3 作品集是对抗一致性最直接的手段
技术圈面试看GitHub,产品岗看PRD与增长复盘,设计看作品集。AI时代会把作品集的重要性推到更高。因为简历上的技能点更容易被AI伪装,作品集更难伪装,尤其是带过程记录、决策权衡与复盘的作品集。
作品集不需要华丽,但要有三样东西
背景约束要清楚。取舍理由要说得通。失败与修正要保留。做到这三点,你的独特性就会从描述变成证据。
结论
AI把职业安全感从“会什么”转移到“凭什么”。会什么容易同质化,凭什么来自责任、信用、系统能力与独特经验。标准化岗位会被快速压价,教育与专业也会被迫快迭代。更可行的策略是逃离一致性,把自己推向可追责层与系统层,建立人机协作的治理闭环,用项目化学习与作品集沉淀独特性。诺亚方舟不是某个专业或工具,而是你能持续产出差异化结果并承担后果的能力结构。
• 📢💻 【省心锐评】
AI会平权技能,不会平权信用。把自己从模板输出推到可追责闭环里,独特性才会变成长期议价权。

评论