【摘要】随着AI技术呈指数级增长,量化投资领域正迎来一场深刻的范式转移。传统量化分析师的角色正从“模型开发者”演变为“AI教练”,其核心职责转变为设计训练课程、设定优化目标与进行决策复盘。这一转型要求从业者具备更强的领域知识与批判性思维,并推动着顶级基金在组织架构上进行变革,以构建高效的人机共生体系。
引言
金融市场的跳动脉搏,向来由两种力量驱动,人性的贪婪与恐惧,以及冰冷的数学逻辑。长久以来,量化投资(Quant Trading)被视为后者的极致体现。一群被称为“宽客”(Quants)的精英,凭借深厚的数理功底和编程技巧,试图将市场的混沌无序,约束在严谨的模型和代码之中。他们是规则的制定者,是策略的建筑师。
但现在,棋局变了。以深度学习和强化学习为代表的AI技术,不再是传统工具箱里的又一件新工具。它更像一位新玩家,一位拥有超凡学习能力、能够自我进化的“新物种”。它能感知环境、自主决策,甚至发现人类从未想过的交易逻辑。面对这样一个强大的“伙伴”,顶级量化团队意识到,继续扮演“建筑师”的角色已然落伍。
一场深刻的角色革命正在悄然发生。曾经埋首于代码和公式的量化分析师,正纷纷转型为“AI教练”,甚至是“AI心理学家”。他们的工作不再是为机器编写每一个动作指令,而是去引导、塑造和理解一个日益强大的智能体。本文将深入剖析这一转型背后的逻辑,系统阐述“AI教练”的核心职责、所需的全新技能,并探讨桥水(Bridgewater)、千禧年(Millennium)等行业巨头如何通过组织变革,迎接这场人机共生的新浪潮。
🧠 一、角色变迁,从代码的建筑师到AI的引路人
%20拷贝.jpg)
传统量化分析师的世界,是一个由数据、模型和代码构筑的精密王国。他们的工作流程清晰而严谨,充满了确定性的美感。
1.1 昔日的“模型开发者”
在AI浪潮席卷之前,一个典型的量化分析师是规则的绝对制定者。他们的核心工作可以分解为以下几个步骤。
理论挖掘,从经济学、金融学文献或市场经验中寻找可能存在的“异象”(Anomaly),即Alpha因子。
数据验证,收集并清洗历史数据,用统计方法检验该因子的有效性和稳健性。
模型构建,将有效的因子组合成一个数学模型,用以预测资产价格的未来走向。
策略编程,使用C++或Python等语言,将模型逻辑转化为可执行的交易策略代码。
回测优化,在历史数据上模拟策略运行,不断调整参数,以期达到最优的风险收益比。
实盘部署,将优化后的策略接入真实的交易系统,并持续监控其表现。
在这个流程中,人类的智慧是策略的唯一源头。机器只是一个忠实的执行者,它严格按照人类预设的逻辑行事,不会多做一步,也不会少做一步。
1.2 今日的“AI教练”
AI,特别是强化学习(Reinforcement Learning, RL)的出现,彻底颠覆了上述模式。一个基于RL的交易智能体(Agent),其工作方式与传统模型截然不同。
它不需要人类预先定义好所有的交易规则。相反,它像一个初学下棋的孩子,通过在一个模拟的市场环境中不断试错来学习。它执行一次交易(Action),观察市场反馈(State Transition)和账户损益(Reward),然后根据这个结果调整自己的决策网络。经过数百万次甚至数十亿次的模拟训练,它能自主“悟”出一套复杂的、非线性的、甚至反直觉的交易策略。
面对这样一个能够自主学习的“伙伴”,量化分析师的角色必须改变。他们不再是手把手教机器如何做的“程序员”,而是变成了引导和塑造其成长的“教练”。
从规则制定者到系统引导者,这一转变是根本性的。人类不再是每一行交易代码的编写者,而是整个AI学习系统的设计者、引导者和监督者。AI能够自主感知市场环境、学习并优化策略,甚至生成人类未曾明确编程的决策逻辑。人类的工作,是确保这个强大的系统朝着正确的方向进化。
人机共生理念的形成,标志着AI不再被视为纯粹的工具。它是一个动态的、演化的、需要被理解和沟通的伙伴。量化分析师的角色也因此扩展为“AI教练”或“AI心理学家”,负责引导和优化AI的学习与决策过程,确保其行为与团队的宏观目标、风险偏好和伦理准则保持一致。
1.3 行业巨头的实践印证
这种角色转型并非纸上谈兵,而是顶级对冲基金正在发生的现实。
桥水基金(Bridgewater Associates),作为全球最大的对冲基金,早已将AI视为其投资流程的核心。创始人雷·达里奥(Ray Dalio)的“原则”(Principles)被数字化,并与AI系统结合,辅助决策。近年来,桥水更是推出了完全由AI驱动的基金,其业绩表现与顶尖的人类基金经理相比毫不逊色,甚至在某些市场环境下更优。这背后,是一支由传统宏观分析师和AI研究员紧密协作的“教练团队”。
千禧年基金(Millennium Management),以其独特的平台化“Pod Shop”模式闻名。平台为旗下数百个独立的投资团队(Pod)提供顶级的技术、数据和算力支持。在这种模式下,各个Pod的基金经理天然地扮演了“AI教练”的角色。他们利用平台提供的强大AI基础设施,训练和部署自己独特的AI交易系统,形成了一个庞大而多元的AI策略生态系统。
这些行业先驱的实践表明,从“开发者”到“AI教练”的转型,是量化投资行业适应技术变革、保持竞争优势的必然路径。
🎯 二、“AI教练”的核心职责,一部精心设计的养成手册
如果说AI是一个极具天赋的运动员,那么“AI教练”的职责就是为其量身打造一套从入门到精通的完整培养计划。这份计划的核心,可以概括为三大任务,它们环环相扣,共同决定了AI最终能达到的高度。
2.1 任务一,设计高质量的“训练课程”
AI的学习效果,直接取决于其“教材”的质量。教练的首要任务,就是为AI准备一套高质量、无偏见、信息丰富的“训练课程”,也就是训练数据。这远比传统的数据清洗和预处理要复杂得多。
2.1.1 精心的数据筛选与标注
在金融领域,原始数据充满了噪声、偏见和伪相关性。AI教练需要像一位经验丰富的编辑,对海量数据进行精心的筛选、甄别和标注。
避免数据偏见,金融数据中常见的偏见包括幸存者偏差(只看到成功存活下来的公司数据)、前视偏差(在决策时使用了未来才可能知道的信息)和样本选择偏差(训练数据无法代表未来的市场环境)。教练需要用专业知识识别并修正这些偏见,否则AI会学到错误的“历史经验”。
进行精准标注,对于监督学习或半监督学习任务,标注的质量至关重要。例如,在训练AI识别市场恐慌信号时,教练需要准确地将历史上由真实宏观危机(如2008年金融海啸)引发的抛售,和由短期流动性问题或技术性因素(如2010年闪电崩盘)导致的下跌区分开来。如果标注模糊,AI就可能在未来混淆这两种截然不同的市场状态,做出灾难性的决策。
2.1.2 防范致命的“AI幻觉”
大语言模型的兴起,让“AI幻觉”(AI Hallucination)这个词广为人知。在量化投资领域,这种“幻觉”同样存在且更加危险。AI模型,特别是复杂的深度学习模型,可能会在训练数据中“发现”一些看似稳定、实则纯属巧合的虚假关联,并将其奉为圭臬。
桥水基金在其公开材料中就曾明确指出这种风险。一个没有经过严格引导的AI,可能会“捏造”出某个宏观指标与特定股票收益之间的虚假因果关系,并以此为基础进行交易。这种基于幻觉的决策,在真实市场中不堪一击。
AI教练的职责,就是通过引入领域知识、设置逻辑约束、采用因果推断等方法,充当AI的“事实核查员”,最大限度地减少AI产生幻觉的可能,确保其学到的是真实、稳健的市场规律,而非随机噪声中的虚幻泡影。
下表清晰对比了传统数据处理与AI训练课程设计的区别。
2.2 任务二,设定正确的“比赛目标”
为AI准备好了教材,接下来就要告诉它“考试”的目标是什么。在强化学习中,这个目标由**奖励函数(Reward Function)**来定义。设计一个精巧的奖励函数,是AI教练工作的重中之重,其难度不亚于设计策略本身。
2.2.1 从单一目标到多维权衡
一个初级的想法可能是,将奖励函数直接设定为“收益最大化”。但这种简单粗暴的目标设定,几乎必然会训练出一个高风险、行为怪异的“偏科生”。它可能会进行全仓押注、过度频繁交易,或者利用模型的微小漏洞进行“奖励套利”(Reward Hacking)。
一个优秀的投资策略,必须在多个维度上取得平衡。AI教练需要将这些复杂的、有时甚至是相互冲突的目标,转化为一个清晰、可量化的奖励函数。
2.2.2 奖励函数的艺术与科学
设计奖励函数是一门艺术与科学的结合。教练需要不断进行实验,观察AI在不同奖励函数下的行为变化,并进行迭代调整。
例如,为了鼓励AI进行更平滑的交易,可以在奖励函数中加入一个惩罚项,该惩罚项与持仓变动的平方成正比。为了让AI更关注长期收益,可以采用贴现累计回报作为优化目标,给予近期奖励较高的权重,但也不忽视远期影响。
桥水的AI基金之所以能够成功,很大程度上就得益于其先进的算法能够将短期收益与长期风险进行有效平衡。这背后,正是其“教练团队”对奖励函数进行无数次精妙设计和反复调试的结果。
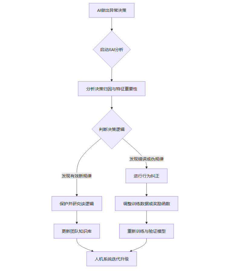
2.3 任务三,进行深度的“赛后复盘”
即使有了最好的教材和最明确的目标,AI在复杂的真实市场中,依然可能做出一些出人意料、甚至看似错误的决策。这时,AI教练需要扮演“AI心理学家”的角色,进行深入的“赛后复盘”。
2.3.1 打开“黑箱”,理解动机
许多先进的AI模型,如深度神经网络,其决策过程具有很强的“黑箱”特性。我们知道输入是什么,也知道输出是什么,但中间的决策逻辑却难以捉摸。当AI做出异常决策时,简单地否定它或强行修改其行为是危险的,因为这可能扼杀一个潜在的、超越人类认知的新发现。
教练需要借助**可解释性AI(Explainable AI, XAI)**的工具箱,去探究AI决策背后的“动机”。
特征重要性分析,使用SHAP、LIME等工具,分析在某一次具体决策中,哪些输入特征起到了最关键的作用。
注意力机制可视化,对于使用Transformer架构的模型,可以分析其在处理时间序列数据时,将“注意力”集中在了哪些历史时间点上。
反事实解释,通过模拟“如果某个输入特征发生变化,AI的决策会如何改变”,来推断其决策边界。
例如,当AI在某个重要宏观数据发布前突然大幅减仓,XAI工具可能会揭示,AI的决策主要基于近期市场微观结构(如买卖盘失衡)的微妙变化,而不是对宏观数据的直接预测。这个发现本身就极具价值。
2.3.2 “心理辅导”与行为纠正
在理解了AI的“思考逻辑”后,教练才能做出正确的判断。
如果是有效的发现,即AI洞察到了人类未曾注意到的市场规律,那么教练需要保护并强化这一行为,甚至将其提炼为新的投资逻辑,融入团队的知识库。
如果是错误的关联,即AI对噪声过度拟合,或者学到了某个特定时期的伪规律,那么教练就需要进行“心理辅导”和行为纠正。
纠正的方式不是粗暴地修改代码,而是通过调整“训练课程”或“比赛目标”。比如,可以在训练数据中增加更多类似场景的反例,或者在奖励函数中增加一个惩罚项,来抑制此类行为。
这个“决策-复盘-理解-纠正”的闭环,是人机共生体系能够持续进化的关键。它确保了AI的创造力得到释放,同时其行为始终处于人类的理解和掌控之中。
下面是一个简化的“赛后复盘”流程图。

通过这三大核心任务,AI教练将一个原始的、潜力巨大的AI模型,逐步培养成一个策略稳健、行为可控、能够与人类智慧协同作战的顶尖“交易员”。
💡 三、技能重塑,从精通编码到善于引导
%20拷贝.jpg)
角色的深刻变迁,必然带来对人才技能需求的根本性重塑。过去,一张顶尖量化分析师的名片上,往往印着“物理学博士”、“数学奥赛金牌”和“C++专家”等标签。但在AI教练的时代,这些“硬技能”虽然依旧是基础,却不再是决定性的核心竞争力。
3.1 新时代的人才画像
AI时代对量化人才的要求,已经从单一的数理和编程能力,扩展到更强调领域知识、批判性思维和复杂系统交互能力的复合型画像。
3.2 “提问”与“引导”成为新核心
在AI能够高效完成大量基础性分析和编码任务的今天,懂得如何向AI“提问”和“引导”,正成为比写代码本身更稀缺、更有价值的技能。
提问的艺术,一个好的问题,能够为AI的学习指明方向。
糟糕的提问,“给我写一个能赚钱的股票策略。” 这是一个模糊、无法执行的指令。
优秀的提问,“请训练一个交易智能体,让它在管理一篮子科技股时,能够在市场下跌期间,通过期权对冲将最大回撤控制在15%以内,同时在市场上涨期间,能捕获至少80%的指数涨幅。” 这是一个清晰、可量化、包含多重约束的“教练指令”。
引导的智慧,引导AI学习,需要深厚的领域知识。当AI在探索中遇到瓶颈时,教练需要给予“提示”。例如,提示AI关注某些特定的宏观变量,或者在训练环境中引入“黑天鹅事件”的模拟,以增强其应对极端风险的能力。
3.3 批判性思维是最后的防线
AI是一个强大的信息处理和模式识别引擎,但它没有常识,也缺乏真正的理解力。它可能生成看似完美、实则荒谬的策略建议。此时,人类的批判性思维就成了最后也是最重要的一道防线。
AI教练必须扮演AI输出的“最终裁决者”。面对AI给出的每一个结论,都要习惯性质疑。
这个相关性是因果关系,还是纯属巧合?
这个策略在历史上有效,是因为特定的市场环境吗?未来环境改变后它还会有效吗?
这个决策的逻辑链条是否完整?是否存在跳跃性的、无法解释的环节?
世界经济论坛的报告也预测,分析思维、创造性思维等认知技能,依然是未来职场的核心。在量化投资领域,这种批判性的认知能力,正是人相对于AI的核心价值所在。
教育界也正在发生类似的转变。优秀的教师不再是知识的灌输者,而是学生学习旅程的“智慧向导”,引导他们学会使用AI工具,并审慎地评估其输出。这与量化团队中“AI教练”的角色定位,不谋而合。
🏛️ 四、组织变革,构建人机共生的新架构
%20拷贝.jpg)
个体的角色转型和技能升级,需要组织层面的变革作为支撑。为了最大化人类智慧与AI算力的协同效应,顶级量化团队正在积极地调整其组织架构、人才战略和治理机制。
4.1 设立专门的“人机交互”团队
传统的组织架构,往往将量化研究员、软件工程师和数据科学家分置于不同部门,协作流程长,沟通成本高。为了适应AI教练模式,一种新的组织形式应运而生,即设立跨职能的“人机交互”或“人机协同”团队。
这样的团队通常包含以下角色。
AI教练/投资组合经理,拥有深厚的市场理解和领域知识,负责设定战略目标,设计奖励函数,并对AI的最终决策负责。
AI研究员/机器学习工程师,精通最新的AI算法和模型架构,负责实现、训练和优化AI系统。
数据工程师,负责构建高效、可靠的数据流水线,为AI提供高质量的“燃料”。
XAI专家,专注于开发和运用可解释性工具,帮助教练理解AI的行为。
桥水基金近年来的一个重要变革,就是将其研究团队中传统量化分析师与AI研究员的比例,从过去的8比2,调整到了接近5比5。这正是为了打破部门壁垒,让懂市场的人和懂算法的人坐在一起,共同扮演“AI教练”的角色。
4.2 多元化的人才战略与培养
新的组织架构需要新的人才。顶级基金正在积极吸纳具备AI、数据科学、金融、行为科学、甚至认知心理学等多元背景的人才。
同时,内部培养机制也在发生变化。
推动跨部门轮岗,让传统的基金经理去学习机器学习,也让AI专家去理解市场的复杂逻辑。
强调系统化思维培养,鼓励员工将整个“人-机”系统视为一个整体来思考和优化,而不是仅仅关注自己负责的那个模块。
4.3 创新的治理与文化机制
人机共生不仅是技术问题,也是管理和文化问题。如何建立人与AI之间的信任?如何在一个高度自动化的决策流程中界定责任?这些都需要创新的治理机制。
桥水的“双CEO+三CIO”联席领导机制,以及其著名的“极端透明”文化,强调集体决策和对错误的公开反思。这种文化非常适合人机协同,因为它鼓励团队成员公开讨论AI的“错误”或异常行为,而不是掩盖或忽视它们,从而促进整个系统的快速迭代。
千禧年的平台化模式,通过多团队的内部竞争与协作,形成了一个强大的进化压力。表现优异的“AI教练”及其AI系统会获得更多资源,反之则被淘汰。这种模式,如同一个大型的“进化算法”,驱动着整个平台的AI策略生态系统不断优化。
此外,随着业务的全球化,组织架构也需要兼具灵活性和本土化。桥水中国团队在管理上的本土化创新,也体现了其组织架构为适应不同市场环境而进行的灵活调整。
总而言之,从组织架构到人才战略,再到企业文化,顶级量化团队正在进行一场全面的、深刻的变革,其最终目的,就是构建一个能够让“AI教练”发挥最大价值的舞台,让人类智慧与人工智能真正实现无缝协同,共生共荣。
结论
我们正处在一个波澜壮阔的技术变革时代。AI驱动下的量化投资行业,正无可逆转地从“模型开发者”时代,迈向“AI教练”时代。这不仅仅是工作头衔的改变,更是一场涉及角色定位、核心技能、思维模式和组织形态的全方位革命。
在这场变革中,人类的价值并未被削弱。恰恰相反,它被提升到了一个更高的维度。从繁琐的编码和数据处理工作中解放出来的人类智慧,将更多地聚焦于提出深刻的问题、设定长远的目标、进行批判性的思考,以及对复杂系统进行宏观的引导。
顶级量化团队通过角色转型、技能升级和组织创新,正在积极拥抱这一趋势,努力最大化人类与AI的协同效应。未来,那些能够成功驾驭AI、引导AI成长的人才和团队,无疑将成为金融科技领域最为稀缺和宝贵的资源。人机共生,不仅是技术发展的必然方向,更是量化投资行业在未来保持活力、持续创新和高效发展的核心动力。
📢💻 【省心锐评】
AI不会抢走你的饭碗,但一个懂得如何执教AI的宽客会。别再执着于编写规则了,开始学习如何训练一个“心智”吧,哪怕它只是一个人工的。

评论