【摘要】RDA将运动数据封装为可交易资产,通过粉丝权益代币激活参与式经济。整合区块链与物联网技术,重塑体育产业价值链,推动从传统观赛向沉浸式互动演进。
引言
体育产业正处在一个深刻的数字化变革路口。传统的商业模式,无论是门票、转播权还是商业赞助,其增长都逐渐触及天花板。与此同时,新一代的数字原生粉丝群体对互动性、参与感和价值共鸣提出了前所未有的要求。在这一背景下,数据不再是赛事的副产品或用于复盘的辅助工具,它正在演变为一种核心的生产要素。真实数据资产(Real Data Asset, RDA)的技术范式应运而生,它旨在将无形的运动数据转化为可确权、可流转、可定价的数字资产,从而为体育产业开辟一片全新的价值蓝海。这不仅是一次技术升级,更是一场关于生产关系的重构,它将粉丝从被动的消费者,转变为生态的共建者与价值的分享者。
一、RDA:体育数据资产化的技术范式
%20拷贝.jpg)
1.1 体育产业的数字化拐点与数据价值重估
全球体育产业正经历着“规模扩容、结构升级、业态融合”的宏观趋势。根据行业数据,我国体育产业总规模已突破3.6万亿元,并设定了2030年超过7万亿元的宏伟目标。这种增长的背后,是赛事内容生产、分发和衍生消费模式的持续创新。过去,体育数据的价值主要体现在竞技分析和媒体报道层面,商业化路径狭窄。RDA的出现,标志着体育数据价值的根本性重估。它将数据从成本中心或支撑部门,提升为能够直接驱动商业模式创新的核心资产。
这种价值重估体现在两个层面。首先,数据的颗粒度与实时性得到了前所未有的提升。借助现代物联网技术,我们能够捕捉到运动员瞬时的心率波动、肌肉疲劳度、战术跑位等高维数据。其次,数据的可信度与所有权通过技术手段得以明确。区块链技术确保了数据从产生到流转的全过程不可篡改,为数据资产化奠定了信任基础。
1.2 RDA的核心构成与技术内涵
一个完整的RDA并非原始数据的简单堆砌,而是一个经过精心设计和封装的结构化数据包。它是一个融合了数据、元数据、权限和规则的复合体。
其核心构成要素通常包括:
数据净荷 (Data Payload):这是资产的核心,包含经过清洗和标准化的原始运动数据。例如,一名足球运动员在某场比赛中的跑动距离、冲刺次数、传球成功率等。
元数据 (Metadata):描述数据的数据。这部分至关重要,它包含了数据哈希值、数据来源(传感器ID、摄像头编号)、时间戳、采集环境(温度、湿度)、数据清洗与验证规则等信息,确保了资产的可追溯性与可验证性。
权限与授权逻辑 (Rights & Authorization Logic):定义了该数据资产的使用边界。例如,规定了哪些机构可以访问原始生理数据用于科研,哪些平台可以调用统计数据用于竞猜游戏,以及相应的授权期限和费用。
权益与分配合约 (Equity & Distribution Contract):这是RDA商业价值的核心。它通过智能合约的形式,预先定义了该数据资产产生的未来收益如何在运动员、俱乐部、粉丝、技术平台等相关方之间进行分配。
通过这样的封装,RDA将原本混沌、零散的数据,转化为了权责清晰、可编程的标准化资产,为后续的经济活动打下了坚实基础。
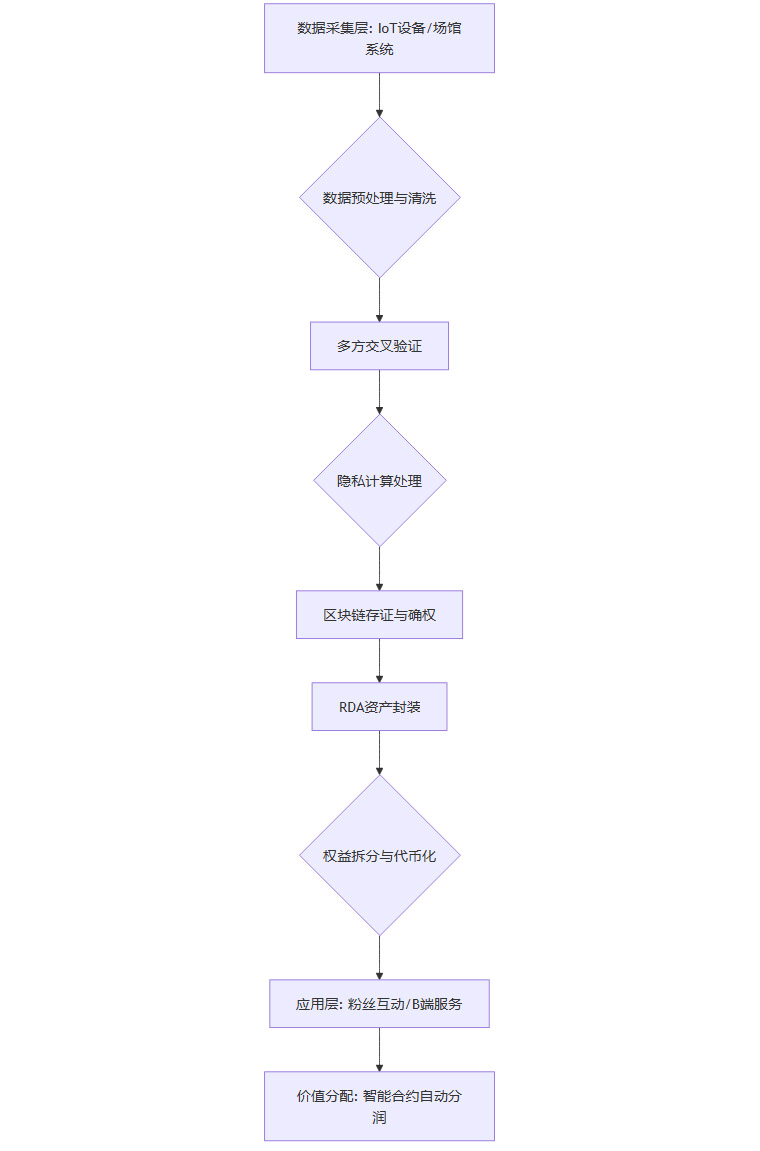
1.3 从数据到资产的价值跃迁路径
将体育数据转化为RDA,需要经历一个严谨的技术流程。这个流程确保了每一步的价值注入和信任构建,是整个体系得以运转的基石。我们可以将其拆解为以下几个关键阶段。
流程图:RDA生成与价值化流程

这个流程清晰地展示了数据如何从物理世界被捕获,经过一系列可信计算和密码学操作,最终成为能够在数字世界中流通并创造价值的资产。每一步都至关重要,共同构成了RDA的价值链。
二、技术架构:构建可信的体育数据资产体系
构建一个稳定、公平且高效的RDA生态,依赖于一个分层解耦、协同工作的技术架构。这个架构需要解决从数据源头到最终应用的全链路信任问题。
2.1 数据采集层:多源异构数据的可信输入
这是整个体系的“传感器官”,负责从物理世界捕捉高质量的数据。其技术挑战在于处理多源、异构、高并发的数据流,并保证源头数据的初始可信度。
可穿戴设备 (Wearables):集成IMU(惯性测量单元)、PPG(光电容积描记)等传感器的设备,可以实时监测运动员的心率、血氧、加速度、角速度等生理和运动学数据。这些设备需要具备数据加密和签名功能,确保数据在离开设备时就是真实且未经篡改的。
场馆视觉系统 (Venue Vision Systems):通过多机位高清摄像头阵列和计算机视觉(CV)算法,实现对运动员和比赛用球的无感追踪。这类系统能够生成精准的位置数据、跑动热图、战术阵型等高维战术数据。
赛事官方数据接口 (Official Data Feeds):由赛事组织方提供的官方统计数据,如得分、犯规、换人等。这些数据通常被视为基准事实,需要通过安全的API进行接入。
为了确保数据源头的可信,边缘计算扮演了重要角色。在靠近数据源的网关或设备上进行初步的数据清洗、格式化和加密签名,可以有效降低中心服务器的负载,并减少数据在传输过程中被攻击的风险。
2.2 数据共识与存证层:区块链的角色与实现
区块链是RDA体系的信任基石,它提供了一个不可篡改的分布式账本,用于记录数据资产的每一次生成、流转和授权。
技术选型考量:在技术选型上,需要权衡公有链和联盟链的利弊。
公有链(如Polygon, Solana):提供更高的去中心化程度和透明度,生态系统更成熟,适合直接面向C端粉丝发行资产。但可能面临性能瓶颈和较高的交易成本(Gas Fee)。
联盟链(如Hyperledger Fabric, FISCO BCOS):由多个授权节点共同维护,提供更高的性能、更低的成本和更好的隐私控制,更适合处理俱乐部、赞助商、数据服务商之间的B端数据交换和结算。
一种常见的架构是采用混合模型,即在联盟链上处理高频的数据存证和B端业务,再通过跨链桥将关键的资产信息锚定到公有链上,兼顾性能与公信力。
核心功能实现:
数据哈希上链:为避免将庞大的原始数据直接存储在链上,通常的做法是计算数据包的哈希值(如SHA-256),并将哈希值与元数据一同记录在区块链上。原始数据则存储在IPFS(星际文件系统)等分布式存储中。这种设计既保证了数据的不可篡改性,又兼顾了存储效率。
智能合约定义规则:资产的生命周期管理,包括所有权转移、使用授权、收益分配等核心逻辑,都通过智能合约来编码和自动执行。这消除了人为干预的可能,确保了规则的刚性执行。
预言机 (Oracle):为了将链下的真实世界数据(如比赛结果)安全地输入到区块链上,需要依赖去中心化的预言机网络(如Chainlink)。预言机从多个可信数据源获取信息,经过聚合和验证后,触发智能合约的相应条款,这是连接物理世界与数字资产世界的关键桥梁。
2.3 数据处理与隐私计算层
在数据变得越来越有价值的同时,其隐私和安全问题也日益凸显,尤其是涉及运动员生理健康的敏感数据。隐私计算技术是解决这一矛盾的关键。
最小化采集原则:在数据采集阶段,就应遵循“非必要不采集”的原则,明确数据使用的具体目的,避免过度收集。
数据脱敏与匿名化:对于公开发布或用于分析的数据,必须进行严格的脱敏处理,去除所有可能识别到个人的信息。
隐私计算技术的应用:
零知识证明 (Zero-Knowledge Proofs, ZKP):允许一方(证明者)向另一方(验证者)证明一个论断是正确的,而无需泄露除了“该论断是正确的”之外的任何信息。例如,俱乐部可以向赞助商证明某位球员的平均心率在某个健康区间内,而无需提供具体的心率数据曲线。
多方安全计算 (Multi-Party Computation, MPC):允许多个参与方在不泄露各自私有数据的情况下,协同完成某个计算任务。例如,多个数据分析机构可以联合训练一个伤病预测模型,而任何一方都无法获取其他方贡献的原始训练数据。
联邦学习 (Federated Learning):一种分布式机器学习技术,允许在本地设备上训练模型,只将加密后的模型更新参数上传到中心服务器进行聚合。这使得在保护各方数据主权的前提下,共同构建更强大的AI模型成为可能。
2.4 应用与服务层:API与生态接口
技术架构的顶层是应用与服务层,它通过标准化的API和SDK,将底层数据资产的能力开放给上层应用开发者,从而构建一个繁荣的生态系统。
应用层服务示例
一个设计良好的应用服务层,能够极大地降低开发者进入RDA生态的门槛,催生出超乎想象的创新应用,从而真正释放数据资产的价值。
三、经济模型:粉丝经济的激活与价值闭环
%20拷贝.jpg)
RDA的最终目的是构建一个能够自我驱动、持续增长的经济体。它通过重塑粉丝的角色,打通了“数据资产-互动玩法-收益分配”的价值闭环,实现了从传统观赛经济到深度参与经济的跃迁。
3.1 粉丝权益凭证(Fan Token)的设计与发行
粉丝权益凭证,通常被称为Fan Token,是连接俱乐部/运动员与粉丝的价值载体。它不仅仅是一个数字收藏品,更是一种可编程的、与现实世界权益挂钩的凭证。
权益设计:Fan Token所承载的权益是其核心价值所在。这些权益可以被设计为多层次、动态化的组合。
治理与决策权:持有者可以参与俱乐部的某些非核心决策投票,如票选球衣设计、主场进球后播放的歌曲、友谊赛的对手等。这种参与感能够极大地提升粉丝的归属感。
独家内容与体验权:解锁独家内容,如训练视频、球员采访花絮;获得优先购买门票、与球员见面的机会;参与独家的线上线下活动。
消费与折扣权:在购买官方商品、门票时享受折扣或专属优惠。
收益分享权(需谨慎设计):在合规前提下,将Token与俱乐部某些特定收入(如某款数字藏品销售收入)挂钩,持有者可以按比例获得分红。这部分设计必须严格规避证券化风险。
发行与流通:Fan Token通常通过首次粉丝发行(Fan Token Offering, FTO)的方式进行初始分发。发行后,可在二级市场上自由交易,其价格会受到球队表现、球员状态、市场情绪等多重因素的影响。这使得粉丝的情感投入第一次有了可量化的市场价值。行业内已有Chiliz平台与巴塞罗那、曼联等知名俱乐部的合作案例,通过发行粉丝通证,不仅加强了与全球球迷的联系,也为俱乐部开辟了新的收入来源,提前将部分预期收入变现。
3.2 创新应用场景的实现机制
RDA为体育互动娱乐开辟了广阔的想象空间,其核心在于利用实时、可信的数据驱动新的玩法。
数据驱动的实时预测市场:传统的体育竞猜往往只关注最终的胜负结果。基于RDA,可以开发出颗粒度更细、实时性更强的预测市场。例如,粉丝可以预测“未来五分钟内,某位前锋是否会完成一次射门”、“本场比赛跑动距离最高的球员是谁”。这些预测市场的赔率可以由智能合约根据实时数据动态调整,为粉丝提供持续的互动体验。
虚拟体育与模拟经营游戏:RDA可以作为虚拟体育游戏的核心数据源。玩家可以组建自己的梦幻球队,球队中虚拟球员的表现完全由其现实世界对应球员的RDA数据驱动。这使得游戏体验与现实赛况紧密相连,极大地增强了沉浸感。
运动员成长叙事权益化:可以将一名年轻运动员的成长数据打包成一个动态的RDA。粉丝可以通过购买其早期的数据资产,陪伴并见证其成长。当运动员达成某个里程碑(如首次入选国家队、赢得重要奖项)时,其RDA的价值可能会随之提升,早期支持者也能获得回报。这种模式将粉丝从旁观者变成了“数字星探”和“成长合伙人”。
3.3 价值分配:智能合约驱动的自动化分润
传统模式下,体育产业的收益分配链条长、透明度低。RDA与智能合约的结合,可以构建一个高度透明、自动化的价值分配网络。
当一笔基于RDA的交易发生时(例如,媒体购买了某场比赛的数据包,或粉丝在预测市场中下注),相应的资金会进入一个由智能合约控制的地址。合约会根据预设的分配规则,自动、即时地将收益分配给各个权益方,如运动员、俱乐部、赛事联盟、技术平台等。
智能合约分润示例(伪代码)
contract RevenueSplitter {
address payable athlete;
address payable club;
address payable platform;
function distribute(uint256 totalRevenue) public {
uint256 athleteShare = totalRevenue * 40 / 100;
uint256 clubShare = totalRevenue * 50 / 100;
uint256 platformShare = totalRevenue * 10 / 100;
athlete.transfer(athleteShare);
club.transfer(clubShare);
platform.transfer(platformShare);
}
}
这种自动化的分润机制,极大地降低了交易成本和信任成本,确保了价值分配的公平与高效,从而激励生态中的所有参与者持续贡献价值。
四、风险管理与合规路径
将真实世界的数据与金融属性的资产相结合,必然会引入一系列复杂的风险。一个成功的RDA生态,其稳健性不仅取决于技术架构的先进性,更取决于其风险管理和合规框架的完备性。若不能妥善处理这些挑战,整个体系将如同建立在沙滩之上。
4.1 数据操纵风险与多方验证机制
数据是RDA的生命线,其真实性是所有上层价值的基石。因此,防范数据操纵是风控体系的首要任务。风险点可能出现在数据链路的任何一个环节,从源头采集到链上确认。
攻击向量分析:
传感器欺骗 (Sensor Spoofing):通过物理或电子手段干扰可穿戴设备或场馆摄像头,输入伪造的数据。
中间人攻击 (Man-in-the-Middle Attack):在数据从采集端传输到处理中心的过程中,截获并篡改数据。
内部作恶 (Insider Threat):拥有数据管理权限的内部人员(如俱乐部数据分析师、平台运维人员)出于个人利益恶意修改数据。
预言机腐败 (Oracle Corruption):为区块链提供外部数据的预言机节点被少数实体控制,联合提交错误数据以操纵链上结果。
纵深防御策略:
数据交叉验证 (Cross-Validation):这是最基础也是最有效的防御手段。系统不应依赖单一数据源。智能合约在处理关键业务(如结算预测市场)时,必须要求来自多个独立、异构数据源(如光学追踪系统、可穿戴设备、官方数据Feed)的数据相互印证。只有当多个数据源的结论一致时,才确认该事件为真。
AI异常检测模型:部署机器学习模型,持续分析实时数据流。这些模型通过学习运动员的历史表现数据,能够建立起其个人的“行为基线”。一旦出现严重偏离基线且不符合运动逻辑的数据(如心率瞬间从80飙升到250),系统会自动标记为异常,并启动人工审查或暂时冻结相关资产的交易。
延迟结算机制 (Delayed Finality):对于高风险的互动场景(如虚拟投注),引入一个“结算冷静期”。在比赛事件发生后,相关合约不会立即结算,而是会等待一段预设的时间(如10分钟)。这个窗口期允许社区成员或监督节点对可疑数据提出质疑和挑战。挑战成功后,错误的结算可以被回滚。
去中心化预言机与声誉系统:采用去中心化的预言机网络,确保数据源的多样性。同时,为预言机节点建立一个基于质押(Staking)的声誉系统。节点需要质押一定数量的代币才能提供服务,如果提供恶意或错误数据,其质押的代币将被罚没(Slashing)。这种经济激励机制能够有效遏制节点作恶的动机。
4.2 隐私保护与数据主权
运动员的生理数据属于最敏感的个人信息之一,对其保护不当不仅会引发法律纠纷,更可能对运动员的职业生涯造成伤害。因此,在RDA体系的设计中,隐私保护必须是第一性原则。
数据主权的回归:Web3的核心理念之一就是将数据主权归还给个人。在RDA体系中,运动员应成为其个人数据的最终控制者。这可以通过**去中心化身份(Decentralized Identifiers, DIDs)和可验证凭证(Verifiable Credentials, VCs)**技术来实现。
运动员拥有一个由自己私钥控制的DID。
其各项数据资产(如某场比赛的心率报告)可以被封装成一个VC,由认证机构(如俱乐部或赛事方)签名。
运动员可以自主决定将哪些VC授权给哪些第三方使用,授权可以是细粒度的(如仅授权平均心率,而非完整曲线)、有时间限制的、并且随时可以撤销。
“可用不可见”的技术保障:前文提到的隐私计算技术是实现数据主权和商业价值平衡的关键。
零知识证明可以用于向外界证明运动员的某项数据符合特定条件(如“体能达标”),而无需暴露具体数值。
联邦学习允许多个俱乐部在不共享原始球员数据的情况下,联合训练出一个更精准的伤病预测模型,实现集体智慧的提升,同时保护各方的核心数据资产。
4.3 合规框架与渐进式落地策略
RDA及其衍生的Fan Token模式,游走在技术创新与金融监管的边缘地带。其面临的最大合规风险,是被认定为证券(Security)或涉及非法博彩(Gambling)。因此,一个清晰的合规框架和审慎的落地策略至关重要。
规避证券化红线:判断一个数字资产是否为证券,通常采用Howey测试等法律标准,核心在于是否构成“投资合同”,即是否存在“资本投入、投资于共同事业、期待利润、利润来自他人的努力”。为了规避这一风险,初期发行的Fan Token应强调用途(Utility)而非投资回报。权益设计应聚焦于会员服务、消费折扣、社区治理等非金融属性,避免直接与俱乐部财务收入挂钩或承诺分红。
划清与博彩的界限:数据驱动的预测市场极易触及博彩监管。合规的关键在于强调其“游戏”和“技能”属性,而非“概率”和“投机”。例如,可以将预测活动与免费的游戏内积分系统结合,积分可用于兑换虚拟商品或小额折扣,而不是直接的法币回报。同时,平台必须建立严格的KYC(了解你的客户)和AML(反洗钱)机制,并限制未成年人参与。
三步走落地路径:考虑到技术复杂性和合规不确定性,采取渐进式的落地策略是明智的选择。
RDA体育生态落地三阶段
这种分阶段推进的策略,允许项目方在风险可控的范围内逐步验证商业模式,积累用户和数据,并根据监管环境的演变动态调整其业务边界。
五、行业影响与未来展望
%20拷贝.jpg)
RDA范式对体育产业的影响是深远且结构性的。它不仅仅是引入了一项新技术,更是对产业价值链、商业模式和粉丝关系的彻底重塑。
5.1 价值链重组与商业模式升级
传统的体育产业价值链是线性的,从赛事IP方到转播商,再到终端观众,价值逐级传递和衰减。RDA则构建了一个网状的、多方共赢的价值网络。
运动员:从单纯的劳务提供者,转变为自身数据资产的所有者和经营者,开辟了新的收入渠道。
俱乐部/赛事方:从依赖门票和赞助的传统模式,升级为数据驱动的平台运营商,通过发行数字资产,实现了粉丝价值的深度证券化和流动性提升。
粉丝:从被动的消费者,转变为拥有决策权、共创权和潜在收益权的生态参与者,与所支持的球队形成了更深度的利益共同体。
赞助商:获得了更透明、可量化的营销回报评估体系。赞助活动可以直接与特定的RDA数据指标挂钩,实现精准的品效合一。
这种转变推动了产业模式从**“卖内容、卖广告”向“经营权益、经营社群”**的根本性升级。
5.2 市场前景与增长预测
伴随着2026年美加墨世界杯、米兰-科尔蒂纳丹佩佐冬奥会等一系列顶级赛事的到来,全球体育产业的数字化进程将显著加速。在政策支持和技术成熟的双重驱动下,体育数据资产化及其衍生的粉丝经济,正迎来爆发的前夜。
行业分析普遍认为,相关市场有望在2026年前后达到千亿元人民币级别。虽然具体的预测数字需要更权威和统一口径的数据支持,但增长趋势已是行业共识。电竞、数字藏品、体育会员服务、运动健康数据等细分赛道,均展现出强劲的增长动力。例如,电竞作为数字体育的原生产业,其市场规模预计在2026年将突破3000亿元,其成熟的虚拟道具和社区经济模式,为RDA在传统体育领域的应用提供了宝贵的借鉴。
5.3 终极愿景:体育作为可信数据经济的试验场
体育产业因其高关注度、强情感链接和相对清晰的数据场景,使其成为探索和实践可信数据经济的理想“试验场”。在体育领域成功验证的RDA模型、隐私计算技术和去中心化经济体系,其影响力将远远超出体育本身。
未来,这套技术和理念可以被复用到更广泛的领域。例如,个人的健康数据可以被封装成RDA,在保护隐私的前提下,授权给保险公司用于精算或授权给科研机构用于新药研发,个人则从中获得收益。艺术家的创作过程数据、科学家的实验数据,都可以通过类似的方式被资产化,从而激励创新,并构建一个更加公平、透明的数据价值分配体系。从这个角度看,RDA在体育赛事中的探索,不仅是在激活粉丝经济,更是在为整个数字文明的下一阶段——价值互联网,铺设一条坚实的道路。
结论
RDA范式为体育产业的数字化转型提供了一个系统性的解决方案。它通过将运动数据这一核心生产要素进行资产化封装,并借助区块链和智能合约构建起一套可信的价值流转与分配机制,成功地将粉丝从产业价值链的末端,提升到了生态共建的核心位置。这不仅为俱乐部和运动员开辟了全新的商业空间,更重要的是,它深度释放了粉丝经济的巨大能量,让情感投入得以价值化,让被动观赛升级为主动共创。
当然,前路并非坦途。技术成熟度、用户教育、特别是复杂的法律与合规问题,都是需要审慎应对的挑战。然而,从“内容-消费”到“资产-权益-共创”的范式跃迁已经开启。随着技术标准的完善和监管框架的明晰,RDA模式有望成为驱动体育产业在数字时代实现可持续增长的强大新引擎。
📢💻 【省心锐评】
RDA重构了体育产业的生产关系,将粉丝从观众席请到了董事会。数据不再是赛后复盘的报表,而是驱动价值共创与共享的可编程权益。

评论