【摘要】RDA通过将信用数据转化为可信、可流通的数字资产,重构了金融风控的数据供给侧,实现了从静态快照到动态实时评估的模式跃迁,显著提升了风险识别的精度与时效性。
引言
金融风险控制的核心,历来是一场围绕数据的博弈。传统风控体系高度依赖于静态、滞后且往往不完整的财务报表和央行征信记录。这种模式在处理信息透明的大型企业时尚可应对,但在面对缺乏标准抵押物、财务数据不规范的中小微企业时,则显得力不从心。其根本症结在于数据供给侧的质量瓶颈,即所谓的“垃圾进,垃圾出”(Garbage In, Garbage Out)。无论风控算法模型如何精妙,若输入的数据源头存在真实性、完整性和时效性的缺陷,评估结果的偏差便在所难免。
近年来,行业内的探索逐渐从单纯优化算法模型(需求侧)转向改造数据本身(供给侧)。RDA(Real Data Asset,真实数据资产)正是在这一背景下应运而生的范式革命。它并非一项单一技术,而是一套集成了区块链、隐私计算、物联网与法律架构的综合性解决方案。其核心思想是将原始、分散的数据资源,通过技术手段工程化地转化为权属清晰、真实可信、可计量、可流通的标准化数字资产。这一转变,从根本上解决了金融机构在风控实践中面临的数据孤岛、信息不对-称与信任缺失等核心难题,为风险评估精度的跨越式提升奠定了坚实基础。
一、 机制重构:从数据资源到可信资产的跃迁

RDA对金融风控的颠覆性影响,始于其对数据供给模式的根本性改造。它将风控的焦点从“如何分析数据”前置到了“如何确保数据可信”,通过一系列技术与机制的组合拳,完成了从原始数据到可信资产的惊险一跃。
1.1 数据供给侧的范式变革
传统的数据应用模式,更像是“数据采掘”。金融机构从各个渠道汇集数据,清洗、加工后投入模型使用。这个过程中,数据的真实性验证成本极高,且往往无法做到全时段、全链路的审计。RDA则引入了**“数据资产铸造”**的理念,它在数据产生之初就介入,通过技术手段赋予其“资产”属性,确保其在后续的生命周期中始终保持可信状态。
这种变革的本质,是将数据从一种不确定的“生产资料”升级为一种标准化的“金融要素”。当数据成为资产,其价值衡量、权属界定与合规流转便有了统一的框架,金融机构获取和使用数据的范式也随之改变。
1.2 核心技术支柱:构建信任的基石
RDA的可信度并非凭空而来,而是建立在坚实的技术底座之上。这些技术协同工作,共同构成了数据资产化的信任链条。
1.2.1 区块链与分布式账本技术(DLT)
区块链是实现RDA不可篡改性与可追溯性的核心技术。数据在上链前,会经过脱敏、清洗和结构化处理,随后其数据指纹(哈希值)、元数据(如来源、时间戳、权属信息)以及授权记录被广播到分布式网络中,并记录在区块上。
这个过程可以被形象地理解为为数据包裹上一层“数字资产外壳”。一旦上链,任何对原始数据的篡改都会导致哈希值的变化,从而被网络中的所有节点轻易识破。金融机构在调用数据时,只需核验链上记录的哈希值与数据提供方当前数据的哈希值是否一致,即可快速完成真实性验证。
下面是一个简化的RDA生成与验证流程:

通过这种机制,RDA实现了全流程的审计留痕,从根本上解决了传统数据共享模式下“口说无凭”的信任难题。
1.2.2 隐私计算技术(PETs)
数据的资产化流通必须以隐私保护为前提。RDA体系深度整合了隐私计算技术,以实现**“数据可用不可见”**。这意味着数据价值可以在多方之间流动与协作,但原始敏感信息始终保留在各自的控制域内。
联邦学习(Federated Learning):这是在多方联合风控建模中最常用的技术。例如,多家银行希望联合训练一个反欺诈模型,但又不愿共享各自的客户黑名单。通过联邦学习,各家银行可以在本地用自己的数据训练模型,仅将加密后的模型参数或梯度上传至一个聚合服务器进行整合,再将更新后的全局模型下发。整个过程原始数据不出库,有效规避了数据泄露和合规风险。
多方安全计算(Secure Multi-Party Computation, SMPC):适用于需要对多方数据进行联合计算的场景。例如,在评估一个供应链上下游企业的整体风险时,可以通过SMPC协议,在不暴露各企业具体经营数据(如利润率、库存周转天数)的情况下,计算出整个链条的关键风险指标。
可信执行环境(Trusted Execution Environment, TEE):通过硬件级别的安全隔离区(Enclave),确保数据和代码在计算过程中的机密性和完整性。数据被加密发送至TEE中进行计算,即使是服务器的管理员也无法窥探其内容,实现了计算过程的“黑盒化”。
1.2.3 物联网(IoT)与原生数据采集
为了从源头提升数据的可信度,RDA体系强调原生数据的采集。通过部署物联网传感器,可以直接捕获设备运行状态、仓储环境参数、物流轨迹等客观、难以伪造的物理世界信息。例如,在动产融资场景中,通过给抵押设备安装传感器,可以实时获取其开工时长、能耗、地理位置等数据。这些数据自动采集、加密传输并直接上链存证,形成了原生可信的RDA,其证明力远高于企业自行填报的生产报表。
1.3 资产化范式:确权、流转与治理
技术解决了“可信”问题,而机制则要解决“可用”和“可流通”的问题。RDA通过一套完整的法律与商业架构,将数据正式纳入资产管理的范畴。
1.3.1 数据确权与标准化
数据要成为资产,首先必须有清晰的权属界定。上海数据交易所等机构提出的RDA范式,要求数据资产必须满足来源可溯、权属清晰、价值可估、合规可控等认证标准。通过这一过程,数据被赋予了法定的资产属性,甚至可以作为一种新型资产类别被纳入企业的财务报表,即“数据入表”。这为数据作为信贷抵押物或授信依据提供了会计和法律基础。
1.3.2 “三权分置”的法律架构
为了促进数据的合规流通,RDA借鉴了成熟的资产管理理念,引入了**“三权分置”**的治理架构。该架构通过信托等法律工具,将数据相关的权利拆分为:
数据资源持有权:通常归数据原始主体(个人或企业)所有,体现了对数据的最终控制权。
数据加工使用权:授予数据处理方或金融机构,允许其在约定的范围内对数据进行分析和建模。
数据产品经营权:授予数据服务商,允许其将加工后的数据产品(如信用评分、风险指数)对外提供服务并获取收益。
下表对比了传统数据共享与RDA“三权分置”模式的差异:
1.3.3 API标准化与互操作性
数据资产若不能被便捷地调用,其价值便大打折扣。RDA体系强调API(应用程序接口)的标准化。通过定义统一的数据格式、调用协议和安全规范,使得金融机构可以像调用标准金融行情数据一样,将其风控系统与RDA服务平台无缝对接。这种**“在线可用”**的特性,是RDA能够真正嵌入业务流程、发挥实时风控价值的关键。
二、 精度提升:重塑风险评估模型与流程
RDA通过重构数据供给,直接作用于风控模型的核心输入,从而在多个层面系统性地提升了风险评估的精度。
2.1 数据质量的维度跃升
风控模型的精度上限,很大程度上取决于输入数据的质量。RDA在数据的真实性、完整性、动态性三大关键维度上实现了质的飞跃。
2.1.1 真实性与完整性
传统风控依赖的财报数据可能经过“财务优化”,而企业提供的订单、合同等也存在伪造风险。RDA通过区块链存证和多方交叉验证,提供了高置信度的可信数据。例如,一个企业的订单RDA,可能不仅包含了其自身的ERP数据,还交叉验证了其客户的付款记录、物流公司的运单信息以及税务系统的发票数据。这种多维数据的相互印证,极大增加了数据造假的难度,确保了模型输入源的真实可靠。
2.1.2 动态性与时效性
金融风险是动态变化的。依赖于季度或年度财报的静态评估,显然无法捕捉企业经营状况的实时波动。RDA则提供了高频、持续的数据流。金融机构不再是“定期体检”,而是可以为授信主体佩戴一个“24小时心率监护仪”。例如,通过分析企业的水电煤消耗数据、关键设备的运行时长数据、进出货物流数据等RDA,可以实时感知其生产经营的活跃度,及时发现潜在的风险信号。
2.2 从静态画像到动态风控
数据质量的提升,直接推动了风控流程从静态、离散的节点式管理,向动态、连续的过程化管理演进。
2.2.1 贷前审批的范式转变
在贷前审批环节,RDA为信审员和模型提供了超越传统征信的动态信用画像。银行不再仅仅依赖企业过去的信用记录和财务状况,而是能够基于其当前的真实经营数据进行判断。一家初创科技公司可能没有漂亮的财报和足值的抵押物,但其持续增长的用户活跃数据、健康的现金流入数据所形成的RDA,同样可以成为强有力的授信依据。这有效解决了中小微企业因“软信息”难以量化而导致的融资困境。
2.2.2 贷中监控与实时预警
贷中环节是传统风控的薄弱地带。RDA的实时数据流使得主动、前瞻性的贷中风险监控成为可能。金融机构可以设定一系列基于RDA的预警阈值。

这种机制能够在企业出现实质性违约行为之前数周甚至数月,就捕捉到经营恶化的早期信号,为银行采取风险缓释措施(如追加担保、调整额度)争取了宝贵的时间窗口。
2.2.3 贷后管理与资产处置
对于涉及动产或无形资产抵押的业务,RDA可以实现对抵押物价值的动态监控。例如,对于以一批存货作为抵押物的融资,可以通过集成仓库管理系统(WMS)和物联网传感器的数据,生成存货RDA,实时追踪其数量、状态和市场价格变化。一旦抵押物价值跌破警戒线,系统可自动预警,有效避免了传统模式下抵押物价值虚高或灭失的风险。
2.3 量化成效与实证分析
RDA在提升风控精度方面的价值,已在多个金融创新实践中得到验证。
案例一:中小企业“数易贷”
上海数据交易所联合多家银行推出的“数易贷”产品,是RDA赋能普惠金融的典型。该产品允许科技型、制造型中小企业将其在经营过程中产生的订单、物流、研发投入等数据,打包生成RDA,作为向银行申请信用贷款的核心依据。截至2024年初,该项目已促成超过7亿元人民币的授信额度,服务了数百家原本难以获得传统贷款的企业,且资产不良率显著低于同类传统信贷产品。案例二:农业供应链金融
在农业领域,农产品的价值评估和生产过程的风险监控一直是难题。有金融科技公司通过在农田部署物联网设备,采集土壤湿度、光照、作物长势等数据,并结合气象和市场交易数据,生成农产品的生长状态与估值RDA。应用该RDA后,农产品的估值偏差率从传统人工评估的20%以上降低至5%以内。银行基于此RDA发放的生产经营贷款,其坏账率相比传统模式降低了约15%。案例三:抵押品动态验证
某头部商业银行在对公业务中,针对其存量抵押品引入了RDA动态验证体系。通过API对接海关、物流平台、仓储系统等数据源,对抵押品(如大宗商品、在途货物)进行高频价值核验。试点结果显示,采用该体系后,相关业务的抵押品价值不足覆盖率下降了近3个百分点,因抵押品价值波动导致的新增不良率降低了0.8个百分点。
下表总结了这些案例中的关键成效:
这些实证数据清晰地表明,RDA通过改善数据质量和评估的动态性,能够直接转化为可量化的风控成效和商业价值。
三、 场景实践与产业赋能

RDA的理论优势最终需要通过在具体业务场景中的落地来体现。它并非一个孤立的技术工具,而是作为一种基础设施,赋能各类金融业务创新,尤其是在传统风控难以有效覆盖的领域。
3.1 中小微企业融资:从“抵押”到“信用”
中小微企业融资难,根源在于其缺乏标准化的硬资产抵押物,同时其经营数据(软信息)又难以被金融机构低成本、高效率地核实。RDA恰好切中了这一痛点,它将企业的动态经营数据转化为一种可信的、可量化的新型信用资产。
数据资产化替代传统抵押:一家轻资产的软件公司,其核心资产是代码、用户和合同。RDA可以将它的软件版本迭代记录、用户日活数据(DAU)、云服务消耗量、合同履约回款记录等转化为可信数据资产。银行基于这些能够反映企业真实经营活力的数据进行授信,摆脱了对厂房、设备等传统抵押物的依赖。
降低尽职调查成本:传统信贷的尽调成本高昂,需要客户经理进行大量的线下走访和材料审核。RDA通过标准化的API接口,将经过验证的数据直接推送到银行的风控系统中,将原本数周的尽调流程缩短至数小时甚至分钟级别,大幅提升了普惠金融服务的效率和可及性。
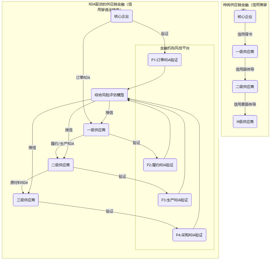
3.2 供应链金融:实现信用的全链条穿透
供应链金融的核心是围绕核心企业的信用,为其上下游的中小企业提供融资。传统模式下,信用传导往往只能触达一级供应商或经销商,更深层级的“毛细血管”则难以覆盖。RDA通过构建全链条的可信数据网络,实现了信用的多级穿透。

在这个模型中,核心企业下发的订单、一级供应商的生产进度、二级供应商的原材料采购等,都被转化为链上可验证的RDA。金融机构可以基于整个链条的真实交易背景和履约状态,对任意层级的供应商进行精准的风险评估和授信。信用不再仅仅依赖于核心企业的“担保”,而是建立在整个供应链真实、透明的业务流之上。
3.3 城市投资与基础设施风控
城市建设投资基金(城投债)等领域的风险评估,传统上依赖于地方政府的财政状况和信用评级。这种宏观评估方式难以反映具体项目的真实运营效益和现金流情况。RDA为此提供了微观层面的穿透式监管工具。
例如,一个由城投公司负责融资建设的智慧交通项目。可以通过部署车流量传感器、收费站ETC数据采集终端等物联网设备,将项目的实时车流量、通行费收入、高峰时段拥堵指数等数据生成RDA。金融机构或债券投资人可以通过访问这些RDA,动态评估项目的实际运营效益和现金流产生能力,从而更精准地判断其偿债能力,避免因项目“空转”或效益不达预期而引发的违约风险。
3.4 动态企业数据库与反欺诈网络
单个金融机构的数据视野总是有限的。RDA为构建跨机构、跨行业的动态风险数据库和反欺诈网络提供了技术基础。借助联邦学习等隐私计算技术,多家机构可以在不共享原始客户数据的前提下,共同维护一个基于RDA的风险知识图谱。
当一个欺诈团伙试图在多家银行申请贷款时,虽然他们在每家银行都呈现为“新客户”,但其在短时间内高频发起申请的行为模式,以及提交的经营数据RDA中可能存在的逻辑矛盾(如同一批货物在不同银行的抵押申请中出现),会被这个联合反欺诈网络迅速捕捉。这使得金融机构能够从单点防御升级为联防联控,大幅提升对团伙欺诈、多头借贷等复杂风险的识别能力。
四、 合规、隐私与监管友好
在数据被提升到资产高度的同时,对其合规性与安全性的要求也达到了前所未有的水平。RDA体系的设计从一开始就深度嵌入了合规与隐私保护的基因,旨在构建一个技术、法律与监管相协同的治理框架。
4.1 数据生命周期的合规闭环
RDA的合规性贯穿于数据从产生到销毁的全生命周期,确保每一个环节都有法可依、有迹可循。
4.1.1 授权与获取:遵循最小必要原则
所有纳入RDA体系的数据,其采集和使用都必须基于数据主体的明确、充分、自愿的授权。授权协议会清晰界定数据的使用目的、范围和期限,并记录在区块链上,不可篡改。这确保了数据调用的“师出有名”。
同时,RDA体系严格遵循**“最小必要原则”**。金融机构在进行风控评估时,只能申请访问与其评估目的直接相关的最少数据字段。例如,评估一家物流企业的还款能力,可能只需要其总运单量和平均回款周期,而无需获取具体的货物信息和客户名录。
4.1.2 流通与使用:技术锁定用途边界
数据的价值在于流动,但无序的流动是灾难。RDA通过技术手段为数据流通设置了“安全阀”。
用途绑定:通过智能合约,可以将数据的使用权限与特定的风控模型或业务场景绑定。一份被授权用于A银行信贷审批的订单RDA,无法被用于该行的精准营销,更无法被转授权给B银行使用。
“阅后即焚”:对于高敏感数据,可以设定“一次性使用”或“限时使用”的权限。金融机构在调用数据完成计算后,本地不留存原始数据,仅保留脱敏后的评估结果,从根源上杜绝了数据二次泄露的风险。
4.1.3 审计与追溯:面向监管的透明化
区块链的特性为监管提供了极大的便利。每一次数据的授权、调用、计算,都会在链上留下不可磨灭的数字足迹。监管机构可以作为一个特权节点接入网络,实时审计数据资产的流转情况,检查是否存在超范围使用、违规调用等行为。这种**“穿透式、实时化”的监管能力**,是传统数据治理模式无法比拟的,有效支撑了数据要素市场的健康有序发展。
4.2 潜在风险与治理框架
技术并非万能,RDA在带来机遇的同时,也伴随着新的治理挑战。一个成熟的RDA生态,必须正视并主动管理这些潜在风险。
过度画像与算法偏见:拥有更全面、更动态的数据,也可能导致对个人或企业的“过度画像”,甚至引发算法歧视。例如,模型可能因为某个企业位于某个被历史数据标记为“高风险”的区域,而给予其不公平的低信用评分。对此,需要引入模型可解释性(XAI)工具,定期对风控模型的公平性和偏见进行审计,并建立申诉与修正机制。
数据滥用与二次授权风险:尽管有技术限制,但仍需防范通过非技术手段(如内部人员违规操作)导致的数据滥用。这需要**“技术+管理”**双管齐下,建立严格的内部数据安全管理制度、权限分级和操作审计流程,并辅以严厉的问责机制。
技术与法规的动态平衡:数据资产化是一个新兴领域,相关法律法规仍在不断完善中。从业者需要保持对监管动态的高度敏感,主动参与行业标准的制定,确保技术创新始终在合规的轨道上运行。
五、 市场发展趋势与落地路径

RDA作为数字经济时代金融科技的重要基础设施,其市场前景广阔,正从概念探索期迈向规模化落地期。
5.1 市场规模与政策驱动
随着全球数字化转型的深入,数据要素的市场化配置已成为各国战略布局的重点。中国发布的“数据二十条”等一系列政策,明确了数据作为生产要素的地位,并大力推动“数据资产入表”工作。这为RDA的发展提供了强有力的政策东风。
市场预测显示,在政策与需求的双重驱动下,金融RDA相关市场的规模将迎来爆发式增长。预计到2026年,其市场规模有望达到1500亿元人民币。未来,数据资产的挂牌交易、质押融资、证券化将成为金融市场的新常态。
5.2 从数据资产化到风控产品化
RDA的最终价值,体现在其能否被便捷地集成到业务中,转化为标准化的风控产品。其发展路径呈现出清晰的层次递进关系:
阶段一:数据资产化。重点是解决数据的可信采集、确权存证和合规封装问题,形成标准化的RDA。
阶段二:风控模型化。基于海量的RDA,利用AI和机器学习技术,开发针对特定行业、特定场景的专业风控模型。
阶段三:服务产品化。将成熟的风控模型封装成标准的API服务,如“动态信用评分服务”、“供应链风险预警服务”等,供金融机构按需调用、按量付费。
阶段四:生态平台化。构建一个开放的数据资产与风控服务生态平台,连接数据提供方、技术服务商、金融机构和监管部门,实现价值共创与共享。
5.3 实践落地路线图
对于希望引入RDA体系的金融机构或企业,可以遵循一个循序渐进的落地路线图,以确保项目稳妥推进、风险可控。
结论
RDA的出现,并非对现有金融风控体系的简单修补,而是一次深刻的范式重构。它通过将信用数据资产化,从根本上解决了风控领域长期存在的“数据供给侧”难题。RDA的核心贡献在于,它建立了一套将原始数据转化为可信、可用、可流通的金融要素的工业化流程,使得风控模型得以摆脱低质量数据的束缚,真正释放其预测能力。
通过机制创新,RDA实现了数据可信、模型高效、合规可审计的闭环。在实践中,它推动了风控模式由静态快照向动态实时的演进,显著提升了风险拐点的预警时效,并为普惠金融、供应链金融等领域打开了新的想象空间。尽管在落地过程中仍面临合规、隐私和治理等多重挑战,但RDA所代表的方向——让数据以资产的形式安全、高效地服务于实体经济,无疑是数字时代金融发展的必然趋势。它正引领金融风控迈向一个更智能、更精细、更高频的动态新阶段。
📢💻 【省心锐评】
RDA的本质是风控的“供给侧改革”。它不卷算法,而是通过工程化手段,将不可信的数据源头,系统性地改造为可信的金融资产,从根本上提升了风险评估的确定性。

评论