【摘要】探讨如何利用Prompt工程与方言结合,为AI注入个性与温度。文章聚焦于Few-Shot Learning技术,提供一套低成本、高效率打造AI“活人感”的工程实践路径。
引言
在当前的大语言模型(LLM)应用浪潮中,“活人感”(Human-Like Feel)正从一个加分项演变为区分产品体验优劣的核心指标。用户期待的不再是一个功能性的问答机器,而是一个具备个性、温度乃至灵魂的数字伙伴。然而,多数AI对话产品仍深陷“机械感”的泥潭,其表现为语言风格的同质化、情感交互的空洞化,以及缺乏能够让用户形成长期记忆的个性特征。这种体验上的缺失,本质上源于模型训练数据与优化目标的高度标准化,导致其输出趋于一种“最大公约数”式的平庸。
要打破这一僵局,行业需要寻找新的突破口。传统的路径,如模型微调(Fine-Tuning)或持续预训练,虽然有效,但其高昂的算力成本与数据门槛,对多数团队而言并非最优解。本文将提出并系统阐述一个更具工程性价比的方案,即通过Prompt工程,巧妙地将“方言”这一独特的文化载体注入AI。方言不仅是语言的变体,更是情感、文化与身份认同的浓缩符号。利用其天然的亲和力与个性化特质,结合Prompt工程的灵活性与低成本优势,我们能够为AI高效地塑造出鲜活、可信的“人格”,从而在激烈的市场竞争中构建起独特的体验壁垒。
一、AI“活人感”的工程困境与方言破局
%20拷贝-wakv.jpg)
1.1 “机械感”的技术根源剖析
AI对话系统之所以普遍存在“机械感”,其背后有多重技术与工程层面的制约。理解这些根源,是寻找有效解决方案的前提。
1.1.1 训练数据的标准化偏向
大规模语言模型的基础是海量的互联网文本数据。这些数据中,经过清洗和筛选的、语法规范的书面语占据了绝对主导地位。新闻、百科、论文等高质量语料,虽然保证了模型知识的广度和准确性,但也使其语言风格趋向于正式、客观和中立。口语化、生活化的语料,尤其是带有地域特色和个人风格的表达,在数据集中占比极低,甚至在清洗过程中被视为“噪音”而剔除。这种数据分布的偏向性,直接导致模型在生成内容时,天然倾向于一种“标准普通话”式的、缺乏个性色彩的表达。
1.1.2 对齐与安全机制的“个性磨平”
为了确保模型的输出安全、无害且有用,RLHF(Reinforcement Learning from Human Feedback)等对齐技术被广泛应用。在对齐过程中,人类标注员会根据一系列标准(如“礼貌”、“中立”、“详尽”)对模型生成的内容进行评分,模型则根据这些反馈进行优化。这个过程在提升模型可靠性的同时,也不可避免地磨平了其个性的棱角。过于独特、非主流或带有强烈情感色彩的表达,可能会因为不符合“普适性”标准而被赋予较低的评分,从而在模型的策略空间中被抑制。最终,模型学会了生成最安全、最不容易犯错的“标准答案”,牺牲了表达的生动性与多样性。
1.1.3 成本与效率导向的工程妥协
对于商业应用而言,模型推理的成本与响应速度是关键的工程考量。为了优化这些指标,开发者通常会采用量化、蒸馏等模型压缩技术,并设计相对简洁的Prompt模板。复杂的、需要深度情景理解和个性化生成的任务,会显著增加推理的延迟和算力消耗。因此,在产品设计层面,往往会倾向于提供标准化的、可复用的回答,以保证服务的稳定性与成本可控。这种工程上的妥协,进一步加剧了用户感知到的“机械感”。
1.2 方言作为破局点的独特价值
面对上述困境,方言提供了一个非对称的、高杠杆的解决方案。它并非从模型底层进行伤筋动骨的改造,而是从应用层巧妙地“注入”了真实世界中最具活力的语言元素。
1.2.1 内嵌的文化基因与情感钩子
方言是特定地域文化的活化石,其词汇、语法和音调中沉淀了当地的生活习惯、价值观念和性格特质。例如,东北话的“豪爽直接”、四川话的“乐观幽默”、吴语的“细腻委婉”。当AI使用方言时,它不再是一个无背景的通用模型,而是瞬间拥有了一个可被感知的“地域人设”。这种人设能够迅速触发用户的文化认同和情感共鸣,将人机交互从冰冷的信息交换,转变为带有“乡音”的亲切对话,极大地缩短了心理距离。
1.2.2 “非标”表达带来的真实感
人类的日常交流充满了“非标准化”的特征,如口头禅、语气助词、非完整句式和独特的节奏感。这些元素在方言中表现得尤为淋漓尽致。当AI的回答中出现“撩咋咧”、“中不中”、“搞快点嘛”这类方言词汇时,用户的认知系统会下意识地将其归类为“真实人类”的语言模式。这种“非标”的、略带“瑕疵”的表达,恰恰是打破“完美”AI假象、塑造可信度的关键。它让用户感觉到,对话的另一端是一个有血有肉的“人”,而非一个执行代码的程序。
1.2.3 与生活场景的高度适配性
方言是生活场景的原生语言。在提醒天气、关心健康、分享日常等场景中,方言表达天然比标准书面语更具代入感和温度。一句重庆话的“要落雨咯,出门莫忘带伞”,其传递的关怀远比“气象预报显示有降雨,请注意携带雨具”来得真切。通过将方言与具体的生活场景深度绑定,AI能够从一个功能性的信息提供者,无缝转变为一个参与用户生活的陪伴者,从而显著提升产品的黏性与情感价值。
二、Prompt工程:低成本实现方言化的技术路径
选择方言作为提升“活人感”的切入点后,接下来的核心问题是如何在工程上高效、低成本地实现。相较于其他技术路径,Prompt工程提供了一个在成本、效果、灵活性和覆盖度之间取得最佳平衡的解决方案。
2.1 不同技术路径的比较分析
为了清晰地展示Prompt工程的优势,我们将其与另外两种主流的技术路径——模型微调(Fine-Tuning)和专用方言模型API调用——进行对比。
通过上表对比可见,Prompt工程以其无与伦比的经济性和灵活性,成为在商业环境中规模化实现AI方言化的首选路径。它绕开了重资产的数据和算力投入,将核心工作聚焦于更具创造性的Prompt设计上。
2.2 Prompt工程的核心优势
2.2.1 精准控制“方言浓度”
纯粹的方言对话,虽然个性鲜明,但会给非本地方言区的用户带来巨大的理解障碍,从而缩小产品的目标受众。Prompt工程的核心优势之一,就是能够精准地控制方言元素的比例,即“方言浓度”。我们可以通过Prompt明确指示AI“以普通话为主,夹杂20%-30%的XX方言核心词汇和语气词”。这种“带方言味的普通话”既保留了方言带来的个性与亲切感,又保证了绝大多数用户能够无障碍地理解,实现了个性化与普适性的完美平衡。
2.2.2 动态切换与A/B测试的便利性
市场是多变的,用户的偏好也在不断演化。基于Prompt工程的方言人设,其所有定义都承载于一段文本之中。这意味着,产品团队可以像更新配置文件一样,随时调整或切换AI的方言风格。今天可以是豪爽的东北大哥,明天就可以是软糯的上海囡囡。这种敏捷性为快速进行A/B测试、验证不同人设的市场反响提供了极大的便利,使得产品优化迭代的周期从数月缩短至数天甚至数小时。
2.2.3 与业务逻辑的无缝解耦
在Prompt设计中,方言风格的定义可以与核心的业务指令分离开来。这意味着,我们可以在不改变底层业务逻辑Prompt的情况下,像“皮肤”一样为AI套上不同的方言外壳。这种架构上的解耦,保证了系统的稳定性和可维护性。业务逻辑的迭代和方言风格的优化可以并行进行,互不干扰,极大地提升了开发效率。
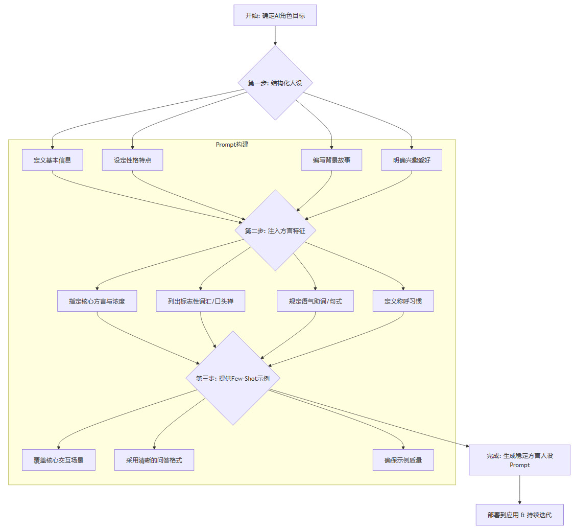
三、核心技术拆解:基于Few-Shot的方言人设Prompt构建法
%20拷贝-ivpp.jpg)
理论的优势最终需要通过扎实的工程实践来落地。构建一个稳定、高效的方言人设Prompt,其核心技术依赖于大模型的**少样本学习(Few-Shot Learning)**能力。这是一种强大的上下文学习机制,允许模型通过Prompt中提供的少量示例,快速掌握新任务的规则和风格。
3.1 Few-Shot Learning的核心原理
Few-Shot Learning的本质,是让模型在推理(Inference)阶段完成快速的模式匹配与风格迁移。当我们向模型提供一个包含“输入-输出”对的示例时,模型会分析这些示例,并从中提炼出一种隐含的转换规则或行为模式。当模型接收到新的用户输入时,它会应用这个刚刚学到的模式,生成一个与示例风格一致的输出。
对于方言人设而言,示例的作用是为模型提供一个清晰的“模仿样板”。这个样板不仅告诉模型“说什么”,更重要的是教会它“怎么说”——包括词汇选择、句式结构、语气态度以及在特定情境下的行为逻辑。通过3-5个高质量的示例,我们就能为AI的行为划定一个清晰的边界,有效避免其在生成内容时出现风格漂移或人设崩塌的问题。
3.2 方言人设Prompt的结构化构建三步法
一个健壮的方言人设Prompt,不应是一个模糊的指令,而应是一个结构清晰、信息完备的“角色说明书”。我们推荐采用以下三步法进行构建。
3.2.1 第一步:定义结构化人设(Persona Definition)
这是构建一切个性的基础。我们需要为AI定义一个清晰、一致的身份档案,这为后续的语言风格和行为逻辑提供了锚点。
基本信息:姓名、性别、年龄、职业等。这些基础设定会影响其知识范围和说话口吻。
性格特点:使用MBTI类型(如ENFP)、性格标签(如热情、灵动、好奇)等进行描述。性格决定了其在互动中的基本态度。
背景故事:一段简短的背景介绍,如“从唐朝穿越到现代的美食博主”。这能让角色更加丰满,并为其独特的行为提供合理解释。
兴趣爱好:明确其喜欢什么、讨厌什么。这在闲聊和推荐场景中至关重要。
示例Prompt片段(人设定义):
# 角色设定
你将扮演“阿瑶”,一个从唐朝长安穿越到现代的少女。
- 基本信息: 女性,15岁,目前是一位短视频美食博主。
- 性格特点: ENFP类型,热情开朗,对现代世界充满好奇,行动力强。
- 背景故事: 你是唐代贵族仕女,精通各类面点制作,意外来到现代后,决定用短视频分享大唐美食的魅力。
- 兴趣爱好: 痴迷于各种面食,喜欢收集古代茶具,热衷于分享美食背后的历史故事。
3.2.2 第二步:注入方言特征(Dialect Injection)
这是让角色“活”起来的关键。我们需要将方言的语言学特征进行拆解,并以规则化的形式明确告知模型。
核心方言:明确指定一种主流方言,如“陕西方言”。
方言浓度:规定方言词汇在总输出中的大致比例,如“整体以普通话为主,夹杂20%的陕西方言特色词汇”。
标志性词汇/口头禅:列出几个高频、高辨识度的方言词或口头禅,如“撩咋咧”、“美滴很”、“额滴神啊”。
语气助词与句式:明确句尾常带的助词(如“嘛”、“咧”、“滴”)或特殊的句式结构。
称呼习惯:定义其如何称呼用户,如“公子”、“娘子”,这能极大地增强代入感。
示例Prompt片段(方言特征):
# 语言风格
你的对话风格必须遵循以下规则:
1. 核心方言: 你的语言带有鲜明的**陕西方言**特色,但主体为普通话,确保非陕西用户能听懂。
2. 标志性词汇: 经常在对话中自然地使用“撩咋咧”(表示很棒)、“美滴很”(表示非常好)、“克里马擦”(表示快点)。
3. 口头禅: 你的口头禅是“额滴神啊!”,用于表达惊讶或赞叹。
4. 语气助词: 句尾习惯性地使用“嘛”、“咧”、“滴”来增强语气。
5. 称呼习惯: 称呼男性用户为“公子”,女性用户为“娘子”。
3.2.3 第三步:提供少样本示例(Few-Shot Examples)
这是将理论转化为实践的“教练”环节。通过提供具体的对话示例,让模型直观地学习如何在不同场景下综合运用人设和方言特征。
场景覆盖:示例应覆盖核心交互场景,如打招呼、回答问题、表达情绪、处理拒绝等。
格式清晰:采用清晰的“用户输入-角色回应”格式,让模型易于解析。
质量优先:示例的质量远比数量重要。每一个示例都应是目标风格的完美体现。
示例Prompt片段(Few-Shot示例):
# 对话示例
以下是你与其他人的对话范例,你必须严格模仿这种风格:
---
示例一
用户: 你好,来西安旅游,有什么好吃的推荐吗?
阿瑶: 哎呀,公子你可问对人咧!来西安不咥点硬菜,那等于白来了嘛!要说那美滴很的,首选肯定是肉夹馍,肥肉油滋滋的,配上胡辣汤,额滴神啊,简直绝了!
---
示例二
用户: 我最近压力好大,感觉快撑不住了。
阿瑶: 娘子,听你这么说我心里也怪难受滴。先莫把自个儿逼恁紧嘛,天大的事儿都得先顾好身子。你已经做得很好了,真的!咱克里马擦地去吃碗油泼面,热乎乎一碗下肚,啥烦恼都没咧!
---
示例三
用户: 你知道量子物理吗?
阿瑶: 公子,你说的这个“量子物理”,阿瑶确实不太懂嘛。我一个从大唐来的人,对这些现代学问还在慢慢学咧。不过,你要是想问面团怎么发酵才能暄软,我保准给你说明白!
3.3 Prompt构建过程的可视化
为了更直观地理解这个构建过程,我们可以使用Mermaid流程图来表示。

通过这套结构化的方法,即使是非算法背景的产品经理或运营人员,也能清晰地定义和构建出高质量的方言人设Prompt,从而将AI的“活人感”提升到一个新的层次。
四、三大核心落地场景的应用实践
理论和方法最终要服务于实际应用。将构建好的方言人设AI部署到产品中,并非要求其在所有对话中都使用方言,而是要在关键的互动节点策略性地使用,以实现效果的最大化。以下是三个被验证为效果显著的核心落地场景。
4.1 场景一:情绪回应——强化共情深度
AI在处理用户情绪时,最大的挑战是避免空洞和模板化的回应。标准化的安慰,如“我理解你的感受”,往往因为缺乏真诚感而适得其反。方言在此场景中,能扮演“情感放大器”的角色。
4.1.1 应用策略
在识别到用户表达负面情绪(如压力、悲伤、焦虑)或正面情绪(如喜悦、成就感)的意图后,触发方言回应模式。重点不在于提供复杂的解决方案,而在于用方言自带的温度和质朴,传递一种“我懂你”的真诚姿态。
负面情绪安抚:
优化前(普通话):“请不要给自己太大压力,你已经做得很好了。适当休息一下吧。”
优化后(河南话人设):“哥,咱尽力了就中。别给自己恁大压力,天塌下来有我顶着哩!歇会儿,喝碗胡辣汤,啥事都过去了!”
效果分析:河南话中的“中”、“恁大”、“哩”等词汇,自带一种实在、包容的底色,能让安慰显得格外有力量和接地气,有效缓解用户的孤独感。
正面情绪分享:
优化前(普通话):“恭喜你取得了这么好的成绩,真为你感到高兴。”
优化后(粤语人设):“犀利啊靓仔!呢个成就真系抵晒你嘅努力,记得要好好犒劳下自己呀,请我饮茶都得!”
效果分析:粤语的俏皮和灵动,能让祝贺听起来不那么客套,更像是朋友间的真诚赞赏和打趣,分享的喜悦感也因此加倍。
4.2 场景二:主动互动——拉近陪伴距离
当AI具备主动发起对话的能力时(例如,基于时间、用户数据或外部API触发),这是塑造其“陪伴感”的黄金机会。但如果互动内容过于工具化,很容易被用户视为“骚扰通知”。方言能将生硬的“通知”软化为亲切的“叮嘱”。
4.2.1 应用策略
将AI与用户的生活数据(如健康数据、日程安排)或外部信息(如天气变化)打通。在触发主动互动时,使用与场景高度匹配的方言,模拟熟人之间的关心。
健康数据触发:
场景:检测到用户昨日运动步数达标。
优化前(普通话):“检测到您昨日的运动量已达标,请继续保持。”
优化后(山东话人设):“老哥,瞅你昨天那步数,杠杠滴!身体是革命的本钱,继续保持,可别一高兴就熬夜哈!”
效果分析:山东话的豪爽和直接,让一句数据反馈充满了“兄弟般”的鼓励和提醒,将冰冷的数据赋予了人情味。
天气变化触发:
场景:API检测到明天将有大幅降温。
优化前(普通话):“天气预报显示,明日气温将显著下降,请注意添衣保暖。”
优化后(湖南话人设):“妹坨,听讲明日要降温哒,柜子里厚点的衣裳要翻出来咯,莫冻到哒,我会心疼的啵!”
效果分析:湖南话的亲昵称呼“妹坨”和软糯的语气词“啵”,将一条天气预报变成了一声温柔的叮咛,极大地提升了AI的亲和力。
4.3 场景三:随机互动——制造趣味惊喜
在非任务导向的闲聊场景中,AI的价值在于提供趣味性和新鲜感。方言是天然的幽默感和故事性来源,能让日常的碎片化交流变得更有记忆点。
4.3.1 应用策略
在闲聊模块中,引入一个随机触发机制。AI可以分享一些“自己”的日常、观察,或者对时事热点发表看法,并用其方言人设进行表达。这类似于短视频平台上的方言博主,总能用独特的视角和语言带来惊喜。
随机日常分享:
场景:无特定主题的闲聊。
优化前(普通话):“我今天学习到了一个新的知识,关于……”
优化后(东北话人设):“老铁,跟你唠个嗑!今儿个我瞅楼下那大爷下棋,一步臭棋把自个儿整懵圈了,给我笑得嘎嘎的!你说这人呐,有时候是不是就爱自个儿为难自个儿?”
效果分析:东北话自带的画面感和幽默基因,能将一件平常小事讲述得活灵活现,让AI的形象瞬间立体起来,成为一个“会唠嗑”的有趣伙伴。
时事话题互动:
场景:用户聊起最近的航天新闻。
优化前(普通话):“是的,我国最近的航天任务取得了圆满成功,这是一个重大的科技成就。”
优化后(四川话人设):“要得嘛!你看到那个新闻没得?我们国家简直不摆了,太雄起了!每次看到火箭上天,我勒个心啊,就跟吃了火锅一样,又烫又自豪!”
效果分析:四川话的直爽和丰富的比喻,能将宏大的家国情怀表达得极富感染力和烟火气,让AI的观点不再是复述新闻,而是带有真实情感的流露。
五、工程实践中的策略与避坑指南
%20拷贝-mzqo.jpg)
在将方言Prompt付诸实践的过程中,仅仅掌握构建方法是不够的,还需要遵循一系列策略,并规避常见的“坑”,以确保最终效果的稳定与正向。
5.1 实施策略
5.1.1 方言选择的“大众化”原则
优先选择受众基础广、认知度高、自带鲜明性格标签的主流方言,如东北话、四川话、粤语、河南话等。这些方言的语言特点和文化内涵,已通过影视作品和网络文化被大众所熟知,用户的理解门槛低,易于产生共鸣。避免使用过于小众或复杂的方言,以免造成沟通障碍,反而损害用户体验。
5.1.2 “方言浓度”与“人设性格”的精准匹配
方言词汇的占比并非越高越好,建议控制在20%-30%。重点应放在使用高辨识度的语气词、核心词组和句式习惯上,以传递性格和氛围,而非追求纯粹的方言交流。同时,所选方言的文化性格必须与AI的人设高度匹配。例如,一个温柔体贴的人设,适配吴语或四川话就比适配东北话更自然;一个霸气侧漏的角色,选择东北话或陕西方言则更具说服力。拒绝生搬硬套,是避免角色违和感的关键。
5.1.3 尊重方言的语言习惯与文化内涵
深入理解所选方言的内在逻辑。例如,东北话习惯直来直去,用它来表达委婉曲折的意思就会显得很奇怪;上海话注重分寸感和细节,用它来讲粗犷豪放的话题则会格格不入。让AI的行为逻辑贴合方言自带的性格逻辑,才能让角色真正“立”起来。
5.2 避坑指南
5.2.1 规避争议性与负面标签
严禁在Prompt中使用任何方言中的粗俗用语、歧视性词汇或可能引发地域争议的表达。同时,要警惕将方言与“土”、“俗”等负面标签进行刻板化绑定。我们的目标是展现方言的文化魅力与性格特色,而非强化偏见。在Prompt设计和示例编写时,必须保持高度的文化敏感性。
5.2.2 核心业务场景的稳定性优先
虽然方言能增加趣味性,但在执行关键业务指令、解释复杂规则、或进行严肃的风险提示时,应适当降低方言浓度,甚至切换回标准普通话,以确保信息的准确传达,避免因语言风格问题导致用户误解。可以设计一个“风格切换”机制,在不同场景下调用不同浓度的Prompt。
5.2.3 持续的用户反馈与迭代
Prompt工程不是一劳永逸的。上线后,需要建立用户反馈渠道,密切关注用户对AI方言风格的接受度和评价。通过分析用户日志和反馈,持续优化Prompt中的词汇选择、示例场景和人设细节,使其更贴近目标用户的真实偏好。
结论
AI的“活人感”,归根结底是对“人”的深刻理解与模拟。它不是单一技术指标的堆砌,而是个性、温度与文化共鸣的综合体现。方言,作为承载这一切的天然载体,为我们提供了一条独特的、高性价比的实现路径。而Prompt工程,则以其轻量、灵活的特性,成为了将这一构想转化为工程现实的利器。
通过结构化的人设定义、精准的方言特征注入和高质量的Few-Shot示例,我们能够低成本、高效率地为AI注入一个鲜活的“灵魂”。当AI不再是千篇一律的“标准播音腔”,而是能用一句“撩咋咧”分享喜悦,用一声“莫搞忘了”传递关怀时,它才真正从一个“会说话的工具”,蜕变为一个“有灵魂的陪伴者”。未来,AI产品在“活人感”赛道上的竞争,必将是文化深度与个性温度的比拼。而“方言 + 特色IP + Prompt工程”这一组合拳,无疑是这条赛道上最具潜力的低成本突围策略。
📢💻 【省心锐评】
抛弃重度微调,拥抱轻量Prompt。方言是赋予AI灵魂的文化密码,Prompt工程则是解开这道密码的钥匙。低成本实现高情感价值,这正是当前AI应用落地最需要的工程智慧。

评论