【摘要】OmniAgent通过“音频导航+智能体”架构,赋予AI主动规划与推理能力。它将音视频理解从被动信息融合,转变为高效、精准的主动式感知,显著提升了长视频与细粒度任务的准确性。

引言
长期以来,人工智能在音视频多模态理解领域面临一个根本性的挑战。传统的模型架构,无论其规模如何庞大,其处理方式本质上仍是一种被动的、全局性的信息灌输。它们试图将一段视频的所有视觉帧与音频流作为一个整体进行编码和融合,这种方法在处理短小、简单的片段时尚可应对,但在面对日益增长的长视频内容与需要细粒度推理的复杂问答时,其弊端便暴露无遗。信息过载导致计算资源严重浪费在无关片段上,而音视频之间微妙的时序与语义关联,也常常在“一锅端”式的处理中被稀释或丢失。
这种范式下的模型,更像是一个记忆力超群但缺乏分析能力的“数据容器”,而非一个具备推理能力的“智能分析师”。为了打破这一“算力围城”与“对齐鸿沟”,业界亟需一种全新的思路。西湖大学与蚂蚁集团联合提出的OmniAgent,正是对这一困境的直接回应。它并未选择在模型规模上进行无尽的军备竞赛,而是从根本上重塑了AI与多模态信息交互的方式。OmniAgent的核心思想,是将AI从一个被动的信息接收者,转变为一个主动的、具备规划与决策能力的智能体(Agent)。它模拟人类在理解复杂场景时“先听后看”、“抓主放次”的认知习惯,通过一套精巧的协同机制,让AI学会了如何主动地、有策略地去看与听。
❖ 一、范式困境:音视频理解的“算力围城”与“对齐鸿沟”

在深入OmniAgent的架构之前,我们必须首先清晰地认识到它所要解决的问题根源。传统音视频理解范式主要受限于两大核心瓶颈,即信息过载与跨模态对齐。
1.1 信息过载与“蛮力”处理的低效
一段数分钟的视频,其背后是成千上万的图像帧与连续的音频波形数据。传统模型为了所谓的“信息完整性”,往往不加区分地对所有数据进行高强度处理。
这种处理方式存在几个显而易见的问题。
计算资源浪费。视频中绝大多数内容与用户的特定问题无关。例如,当用户询问“视频中角色第一次提到‘计划’这个词时,他正在看什么?”时,视频中99%的画面与声音都是冗余信息。对这些信息进行编码与分析,是对计算资源的巨大浪费。
关键信息稀释。在海量数据的冲击下,真正关键的“信噪比”极低。重要的视觉线索或音频事件,很容易被淹没在大量背景信息中,导致模型在最终决策时“失焦”,无法准确捕捉到决定性的证据。
扩展性受限。随着视频长度的增加,数据量呈线性甚至指数级增长。这种“蛮力”处理方式的计算成本会急剧攀升,使得处理长视频(如电影、会议记录)变得不切实际,性能也会随视频长度显著退化。
1.2 跨模态对齐的“时空鸿沟”
音视频的理解,其精髓在于正确地将听觉信息与视觉信息在时间和语义上关联起来。一个声音事件必须对应到正确的画面,一句对话也必须与说话者的口型、表情和所处环境相匹配。
传统端到端融合模型试图通过注意力机制等方式隐式地学习这种对齐,但在复杂场景下常常力不从心。
时间戳对齐不稳。模型很难精确地将音频中的某个词或某个声音事件(如一声枪响)与视频中对应的具体某一帧或某几帧画面稳定地关联起来。这种不稳定性在需要精确定位的问答中是致命的。
语义上下文对齐困难。音视频的关联并非总是直接的“音画同步”。有时声音是画外音,有时画面是声音内容的补充或反讽。理解这种复杂的语义关系,需要超越简单的时序同步,进入更高层次的推理,而这恰恰是传统融合模型的短板。
下表总结了传统范式在不同场景下的主要挑战。
正是这些根深蒂固的瓶颈,使得AI在真正“理解”视频的道路上步履维艰。OmniAgent的出现,标志着解决思路从“如何更好地融合所有信息”转向了“如何智能地筛选和处理必要信息”。
❖ 二、范式革新:从“端到端融合”到“可规划智能体”
OmniAgent的范式革新,其本质是从一个静态的、一次性的“融合模型”演变为一个动态的、多步骤的“智能体系统”。这个智能体具备了规划、执行与反思的能力,将复杂的理解任务分解为一系列可控的感知行动。
2.1 核心哲学:“先推理,后感知”
传统模型遵循“先感知,后推理”的路径。它们首先将所有音视频数据编码成一个巨大的特征向量,然后在这个向量的基础上进行推理和回答。这种方式的弊端在于,感知过程是盲目的,推理过程则受限于前期感知所提取的信息质量。
OmniAgent颠覆了这一流程,提出**“先推理,后感知”(Reason First, Perceive Later)**的核心哲学。
接收任务与初步推理。当接收到一个用户问题时,智能体的大脑(一个大型语言模型)首先对问题本身进行分析和推理。它会判断,要回答这个问题,需要哪些类型的证据?这些证据可能出现在视频的哪个部分?是听觉线索更重要,还是视觉线索更关键?
生成行动计划。基于初步推理,智能体生成一个或一系列的行动计划。这个计划明确了接下来需要调用哪个工具、在哪个时间范围、以何种精度去“感知”信息。例如,计划可能是“首先,使用音频事件定位工具,找到‘玻璃破碎声’出现的时间戳;然后,调用高分辨率视频片段分析工具,检查该时间戳前后5秒的画面”。
执行感知行动。智能体根据计划,精确地执行感知任务,只获取与问题直接相关的信息。
整合证据并迭代。获取到信息后,智能体再次进行推理,判断现有证据是否足以得出结论。如果不足,它会生成新的行动计划,进行下一轮的感知,直到形成完整的证据链。
这种模式的转变,意味着AI不再是被动的数据接收器,而是一个主动的、目标驱动的信息搜寻者。
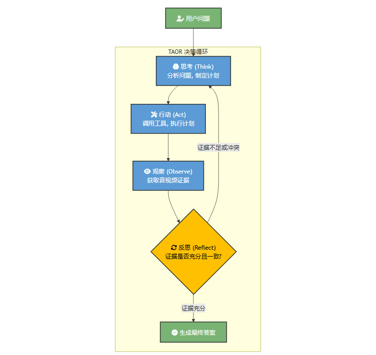
2.2 决策闭环:TAOR循环与一致性检查
OmniAgent的整个工作流程,可以被抽象为一个高效的决策闭环,即**“思考-行动-观察-反思”(Think-Act-Observe-Reflect, TAOR)**循环。这个循环是智能体能够进行复杂推理和动态调整的关键。
我们可以通过一个Mermaid流程图来清晰地展示这个过程。

这个循环的精髓在于**“反思”**环节。
充分性判断。系统会评估当前收集到的所有“证据”(如文字记录、图像帧、声音事件描述)是否足以构成一个逻辑完整的答案。
一致性检查。这是OmniAgent可靠性的重要保障。系统会主动检查不同模态的证据是否存在冲突。例如,如果音频工具识别出“人物A在说话”,但视频工具观察到该时间段内人物A的嘴巴没有动,系统就会标记这个冲突,并可能启动新的行动计划去核实,比如“检查是否存在画外音”或“重新分析该片段的说话人身份”。
通过TAOR循环,OmniAgent将一个复杂的、开放式的视频理解问题,转化为一系列具体的、可验证的子任务,大大提升了整个过程的可靠性与可解释性。
❖ 三、核心驱动力:音频引导的“粗到细”感知策略

如果说TAOR循环是OmniAgent的“骨架”,那么音频引导的“粗到细”(Coarse-to-Fine)感知策略则是其流淌的“血液”,是其实现高效信息筛选的核心驱动力。这个策略的灵感直接来源于人类的认知习惯。
3.1 模拟人类直觉:“闻声而视”
在观看视频时,人类的注意力并非均匀分布。我们的听觉系统像一个高效的预警和导航系统,会持续在后台处理声音信息。当听到一个关键的对话、一个特殊音效或一个预示情节转折的背景音乐变化时,我们的视觉注意力会立刻被引导到相关的画面区域。我们是“闻声而视”,而不是“逐帧扫描”。
OmniAgent巧妙地将这种人类直觉转化为算法策略。它认识到,音频信息通常比视频信息更具信息密度和索引价值。一段对话包含了丰富的语义,一个声音事件则直接标记了一个行为的发生。利用音频作为导航,可以极大地缩小需要进行高成本视觉分析的范围。
3.2 技术实现路径
“粗到细”策略的技术实现分为两个关键步骤。
粗粒度定位(Coarse Localization)。这一步的目标是利用计算成本相对较低的音频处理,快速在整个视频的时间轴上定位出若干个“高价值”的时间窗口。
基于语音。当问题涉及特定对话时,系统会使用自动语音识别(ASR)工具,将整个视频的音频转换为带时间戳的文本。然后通过文本检索,快速定位到相关对话发生的时间点。
基于声音事件。当问题涉及非语音声音(如门铃声、汽车鸣笛)时,系统会使用事件定位工具,扫描音频流,识别出特定声音事件及其发生的时间范围。
细粒度分析(Fine-Grained Analysis)。在确定了关键的时间窗口后,系统才会调动其强大的视频分析工具,对这些窗口内的视频片段进行高精度的“精读”。
提升采样率。系统会以比全局浏览高得多的帧率来采样这些片段,确保不会错过任何瞬时的视觉细节。
提升分辨率。在必要时,系统可以对关键帧进行高分辨率解码,以识别微小的物体或文字。
深度视觉问答。针对这些精选的片段,系统可以运行更复杂的视觉问答模型,进行深入的场景理解和关系推理。
3.3 实例剖析
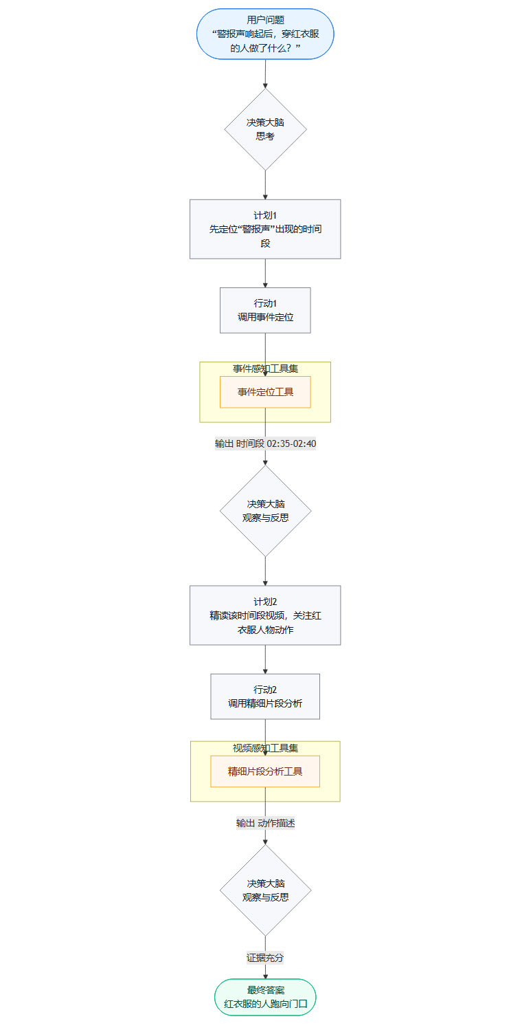
让我们回到之前的例子,“当某人说‘让我猜猜看’时,桌子左边的第一个物品是什么?”。OmniAgent的处理流程会是这样的:
思考。系统识别出这是一个需要结合音频定位和视觉识别的复合任务。
行动(粗定位)。调用ASR工具,在整段音频的转录文本中搜索“让我猜猜看”,找到其对应的时间戳,例如
[01:09.12 - 01:10.56]。观察。获得关键时间窗口
[01:09 - 01:11]。反思。仅有时间戳不足以回答问题,需要分析该时间点的画面。
行动(细分析)。调用高分辨率视频片段分析工具,对
[01:09 - 01:11]这个2秒的片段进行密集采样和分析。观察。从分析结果中识别出画面中的桌子,并定位其左边的第一个物品是“一个蓝色的杯子”。
反思。证据充分,形成最终答案。
在这个过程中,系统完全避免了对1分09秒之前和1分11秒之后的所有视频帧进行高成本分析,其效率提升是显而易见的。
❖ 四、系统解构:OmniAgent的智能工具箱与协同机制
OmniAgent的强大能力,源于其背后一个设计精良、分工明确的模块化“智能工具箱”。这个工具箱中的每个工具都是一个领域的“专家”,由中央的决策大脑统一调度,协同完成复杂的分析任务。这种架构体现了“系统层创新”的价值,即通过对现有能力的巧妙编排,实现1+1>2的效果。
4.1 模块化设计哲学
与试图构建一个无所不能的“巨无霸”单一模型不同,OmniAgent采用了模块化的设计哲学。这种设计带来了多重优势。
专业性。每个工具都可以选用在该特定任务上表现最强的模型,确保了子任务的处理质量。
灵活性与可扩展性。可以方便地替换或升级某个工具,而无需改动整个系统。未来也可以轻松地加入新的工具(如文字识别、传感器数据分析)来扩展系统的能力。
可解释性。由于每一步的行动和结果都与特定的工具有关,整个推理链条变得清晰可追溯,提升了系统的可信度。
4.2 三大核心工具集
OmniAgent的工具箱主要由三大类工具构成,它们共同构成了系统的多模态感知能力。
4.2.1 视频感知工具集
这套工具负责处理视觉信息,如同一个可以动态变焦的“智能摄像头”。
全局视频描述工具。用于快速浏览整个视频,以较低的采样率生成对视频整体内容、场景和风格的概括性描述。这对应了“粗读”阶段。
精细片段分析工具。这是进行“精读”的核心工具。它可以在指定的时间段内,以高帧率、高分辨率提取视频帧,并进行深度的视觉理解,如物体检测、关系推理等。
4.2.2 音频感知工具集
这套工具是系统的“顺风耳”,负责从声音中提取关键线索。
自动语音识别(ASR)工具。将视频中的全部语音转换为带精确时间戳的文本,是实现基于对话内容定位的基础。
全局音频描述工具。分析整段音频的特征,判断其氛围(如紧张、欢快)、类型(如对话、音乐、环境音)等,为高层语义理解提供背景。
音频问答(Audio QA)工具。能够针对特定问题,对某段音频进行深度分析,例如“这段背景音乐是什么风格?”。
4.2.3 事件感知工具集
这是OmniAgent的“独门秘籍”,也是实现高效音频引导的关键。它专注于从音频流中识别和定位离散的“事件”。
事件清单工具。快速扫描整段音频,列出其中包含的所有可识别的声音事件(如狗叫、敲门声、警报声),形成一份“声音日志”。
事件定位工具。根据用户指定的事件类型,精确地返回该事件在视频中发生的所有时间范围。这是系统进行快速导航的核心能力。
4.3 协同工作流
这三大工具集在中央决策大脑的指挥下协同工作。下面的Mermaid流程图展示了一个典型的协同办案流程。

这个流程清晰地展示了不同工具如何在一个统一的框架下被有序调度,各司其职,最终汇集证据,形成完整、可靠的答案。
❖ 五、实证效能:性能与效率的双重突破

一个新范式的提出,最终需要通过严谨的实验数据来验证其价值。OmniAgent在多个权威的音视频理解基准测试中,不仅在准确率上实现了对现有顶尖模型的显著超越,更在计算效率上展现了巨大的优势,成功打破了“高性能必然高消耗”的传统认知。
5.1 在关键基准上的卓越表现
研究团队在三个覆盖不同任务类型和数据领域的公开基准上对OmniAgent进行了全面评测。
5.1.1 Daily-Omni基准测试
这是一个综合性的音视频问答基准,考验模型对日常生活中各种场景的细粒度理解能力。
测试结果。OmniAgent取得了**82.71%**的惊人准确率。
性能对比。这一成绩远超当前最强的开源模型Qwen3-Omni-30B(72.08%)和顶级的闭源商业模型Gemini-2.5-Flash(72.7%)。近10个百分点的提升,在竞争激烈的人工智能领域,堪称一次巨大的飞跃。这表明OmniAgent的主动式感知策略,在处理需要精确音视频对齐的复杂问题时,具有压倒性的优势。
5.1.2 OmniVideoBench基准测试
该测试专注于长视频的理解能力,包含了时长从几分钟到数十分钟不等的视频,这对模型的效率和信息处理能力提出了极高的要求。
测试结果。OmniAgent在此项测试中达到了**59.1%**的准确率。
性能对比。其他主流开源模型的表现在该测试中普遍徘徊在30%左右。OmniAgent的性能几乎是它们的两倍。更关键的是,实验数据显示,随着视频长度的增加,传统模型的性能会出现断崖式下跌,而OmniAgent得益于其“先定位后精读”的策略,性能下降曲线要平缓得多,展现出处理长视频的强大鲁棒性。
5.1.3 WorldSense基准测试
这是一个跨领域的基准,涵盖了科技、文化、体育、影视等八个不同主题,旨在评估模型的泛化能力和常识推理能力。
测试结果。OmniAgent在八个领域的平均准确率达到了61.2%。
性能对比。同样,这一成绩也显著超越了所有参与对比的其他模型。这证明了OmniAgent的框架并非只适用于特定类型的视频,其主动规划和推理的核心机制具有很强的通用性,能够适应不同领域的知识和语境。
下表直观地展示了OmniAgent在核心指标上的领先地位。
5.2 效率收益:用更少的资源做更多的事
比准确率更令人印象深刻的,是OmniAgent在效率上的表现。传统观念认为,更高的准确率必然需要更大的模型和更多的计算。OmniAgent打破了这一“不可能三角”。
研究团队对模型在处理任务时所需的信息单元(tokens)数量进行了统计。信息单元的数量直接关联到计算成本和处理时间。
数据对比。在处理相同的视频问答任务时,传统方法平均需要处理18,600个信息单元。而OmniAgent平均只需要8,300个信息单元。
效率提升。这意味着,OmniAgent在将准确率提升10%以上的同时,计算成本反而降低了超过50%。
这一结果具有深远的工程意义。它表明,通过更智能的算法设计,我们可以在不无限堆砌硬件资源的前提下,实现模型性能的跃迁。这种“降本增效”的特性,为OmniAgent这类技术从实验室走向大规模商业化应用铺平了道路。其核心在于,OmniAgent将有限的计算预算,精准地投入到了与问题最相关的、信息价值最高的音视频片段上,避免了在海量冗余数据上的空耗。
❖ 六、应用前景与行业启示
OmniAgent所展示的能力,不仅仅是一次学术上的突破,它为多个行业的智能化升级描绘了清晰的蓝图。其核心的“按线索定位关键片段”的能力,恰好切中了许多现实应用场景的痛点。
6.1 垂直领域的应用落点
内容审核与安全。传统的审核系统常常因为无法理解上下文而产生误判或漏判。OmniAgent能够结合对话内容、背景声音和画面行为进行综合推理,例如,识别出一段看似正常的对话中隐藏的违规“黑话”,或者通过一声异常的撞击声快速定位到暴力行为画面,从而实现更智能、更精准的合规过滤。
智慧教育与知识管理。在在线教育场景中,OmniAgent可以自动分析课堂录像。它能根据老师的提问、学生的回答以及互动时的情绪变化,自动定位出课程的重点、难点和学生的疑惑点,并生成个性化的复习摘要或答疑集锦,成为一个不知疲倦的“智能助教”。
安防监控与应急响应。在安防领域,长时间的人工监控效率低下。OmniAgent可以7x24小时不间断地“听”和“看”。一旦检测到如玻璃破碎、异常争吵或呼救声等关键声音事件,系统会立即定位并调出相关画面的高清录像,推送给安保人员,将传统的被动查阅变为主动预警,极大缩短应急响应时间。
媒体制作与内容创作。对于视频剪辑师和内容创作者而言,从海量素材中找到想要的镜头是一项耗时耗力的工作。利用OmniAgent,创作者可以用自然语言下达指令,如“找到主角说出‘永不放弃’时,表情最坚毅的特写镜头”,系统能够快速、精准地从素材库中检索出所有符合条件的片段,极大地解放生产力。
智能客服与远程支持。在处理复杂的产品报修或技术支持时,用户可以通过视频展示问题。OmniAgent可以同时分析用户的语音描述和视频画面,例如,用户说“这里有异响”,系统能立刻定位到异响发生时对应的设备部位画面,为客服人员提供更直观、更全面的决策依据。
6.2 对多模态AI发展的深层启示
OmniAgent的成功,也为整个人工智能领域,特别是多模态AI的发展,带来了几点重要的启示。
系统层创新至关重要。AI的进步不应仅仅依赖于“大力出奇迹”式的模型规模扩张。通过巧妙的系统设计和模块编排,将多个现有模型的能力有机地组织起来,同样可以产生革命性的效果。OmniAgent的“编排层”本身就是其最关键的创新点。
Agent化是通往通用智能的必经之路。让AI具备主动规划、使用工具和自我反思的能力,是其从一个“模式识别器”进化为“问题解决者”的关键一步。Agent框架赋予了AI处理开放式、复杂任务的灵活性和鲁棒性。
人性化交互是未来的方向。OmniAgent的设计哲学深度借鉴了人类的认知习惯。未来的AI系统,应当更多地从理解和模拟人类的思维与交互方式中汲取灵感,这样才能创造出更自然、更高效、也更易于被人类理解和信任的智能系统。
❖ 七、边界、挑战与未来展望

尽管OmniAgent已经取得了令人瞩目的成就,但作为一项开创性的技术,它仍然存在一些现实边界,并面临着通往更广阔未来的挑战。
7.1 当前的边界与挑战
对工具链的依赖。目前的OmniAgent是一个由多个独立模型协同工作的系统。这种架构虽然灵活,但也带来了系统复杂性高、维护成本大、以及不同模块间可能存在性能瓶颈的问题。模块间的调用和数据传输也会引入额外的延迟。
实时处理能力。虽然其效率远超传统方法,但要实现真正的实时处理(例如,在直播流中进行分析),还需要在算法优化和硬件加速方面做更多的工作。当前的TAOR循环机制,其多步推理过程本身就需要一定的时间。
多模态的广度。系统目前主要聚焦于音视频两种模态。但在现实世界中,信息是多维度的。视频中的字幕、屏幕上的文字、乃至与视频同步的传感器数据(如在自动驾驶场景中),都是理解上下文的重要信息源。如何将更多模态无缝地整合进智能体的工具箱,是一个待解决的问题。
7.2 下一步的演进方向
面对这些挑战,研究团队也指明了清晰的未来演进路径。
迈向统一的端到端模型。长远的目标是将当前分散的工具能力,通过更先进的模型设计,内化到一个统一的、端到端的模型中。这样的模型将天生具备规划和多模态感知的能力,能够更高效、更一体化地完成任务,减少对外部工具的依赖。
极致的性能优化。通过模型蒸馏、量化、剪枝等技术,以及针对特定硬件(如GPU、NPU)的深度优化,持续降低模型的推理延迟,使其能够满足直播分析、实时对话等对响应速度要求极为苛刻的场景。
扩展感知维度。逐步将光学字符识别(OCR)、传感器数据融合等新工具加入到Agent的工具箱中,使其能够处理更丰富的多模态信息流,构建对世界更全面、更立体的理解。
增强创造与生成能力。目前的OmniAgent主要专注于“理解”。未来的版本可以探索赋予其“创造”的能力。例如,在理解了一段视频后,不仅能回答问题,还能根据要求自动生成视频摘要、剪辑出精彩集锦,甚至进行风格化的二次创作。
结论
OmniAgent的问世,不仅仅是音视频理解领域一次SOTA记录的刷新,更是一次深刻的范式革命。它用无可辩驳的实验结果证明,通过赋予AI主动规划、动态决策和策略性感知的能力,我们可以在不牺牲甚至提升准确率的前提下,大幅优化计算效率。其“音频导航+智能体”的核心思想,成功地将AI从被动的信息洪流中解放出来,使其成为一个懂得“抓重点”、会“提问题”、能“反复验证”的智能分析师。
这项工作为我们揭示了多模态AI发展的一条新路径,即从追求模型的“大而全”,转向追求系统的“智而精”。它所倡导的Agent化、模块化和人性化设计理念,不仅将深刻影响音视频处理的未来,也对自然语言处理、机器人技术乃至通用人工智能的探索,都具有重要的借鉴意义。虽然距离一个能够真正像人类一样无缝“理解世界”的AI还有很长的路要走,但OmniAgent无疑是这条漫漫征途上,一座意义非凡的灯塔。
📢💻 【省心锐评】
OmniAgent的核心是“智能”,而非“算力”。它用“侦探式”的主动推理取代了“蛮力”灌输,通过音频导航精准打击信息要害,实现了性能与效率的统一,这才是多模态AI落地的正确姿势。

评论