【摘要】揭示数据资产(RDA)的价值核心,系统阐述成本法、市场法、收益法三大估值模型,并剖析直接出售、订阅授权、收益分成三大商业变现路径,为数据持有者提供一套完整的价值评估与实现框架。
引言
数字浪潮席卷全球,数据早已不是冰冷的字节流,而是驱动商业决策、社会创新乃至经济增长的“新石油”。但一个尴尬的现实摆在面前,这桶“石油”虽然宝贵,却极难定价。我们习惯了为房产、黄金、股票这些标准化资产明码标价,但面对无形、易复制、价值飘忽不定的数据,传统的估值体系显得力不从心。企业坐拥海量数据,却如同守着一座无法开采的金山,其价值长期处于“薛定谔”状态,既存在又模糊。
为了打破这种“确权难、估值难、流通难”的僵局,一个名为**RDA(Real Data Assets,真实数据资产)**的新范式应运而生。以上海数据交易所为代表的机构,正力图通过区块链等技术,将那些与实体经济活动紧密绑定的运营数据,封装成可确权、可交易、可融资的标准化数字资产。这不仅仅是概念的革新,更是数据从“资源”到“资产”的决定性一跃。
这篇文章的目的,就是为你彻底厘清这个过程。我们将深入数据价值的迷雾,系统拆解当前为RDA“定价”的主流模型,并为你铺开三条清晰的商业变现路径。无论你是手握数据的企业决策者,还是关心个人数据价值的普通用户,读完本文,你将对“我的数据值多少钱”以及“如何让它变现”这两个问题,有一个全新的、可操作的认知。
一、估值迷宫 数据资产定价的五大行业痛点
%20拷贝.jpg)
在探讨如何估值之前,我们必须先直面一个根本问题,为什么数据资产的估值如此困难。它与我们熟知的任何传统资产都存在本质区别,其估值过程更像是在穿越一座充满变数的迷宫。行业共识指出了以下五大核心痛点。
1.1 场景依赖性极强 价值的“变色龙”
数据的价值并非一成不变,它是一个彻头彻尾的“变色龙”,其“颜色”完全取决于所处的“环境”,也就是应用场景。同一份数据,在不同场景下的价值可能相差成百上千倍。
举个具体的例子。一份详尽的城市物流车辆轨迹数据,包含时间、位置、速度、载重等信息。
在智能调度场景下,物流公司可以利用它优化配送路线,预计能将运输成本降低10%。这份数据的价值就与这10%的成本节约直接挂钩。
在供应链金融场景下,银行可以基于这份数据评估小微物流企业的运营稳定性和信用风险,从而决定是否发放贷款。此时,数据的价值体现在降低坏账风险和拓展信贷业务的收益上。
在商业地产选址场景下,零售商可以分析货车流向,判断区域商业活跃度,辅助新门店选址决策。这份数据的价值又与新店未来的潜在营收紧密相连。
传统评估方法往往采用一刀切的模式,完全忽略了这种场景差异,导致估值结果严重失真。数据价值的本质,是其在特定场景中解决特定问题的能力,脱离场景谈价值,无异于缘木求鱼。
1.2 时效性与动态性 价值的“冰淇淋”
数据价值就像夏日的冰淇淋,会随着时间的流逝而迅速“融化”。某些类型的数据,其价值衰减速度甚至以秒计算。
金融行情数据,一条股票的实时买卖盘信息,在一秒钟后可能就完全失去了交易价值。
用户行为数据,一个用户刚刚搜索“巴厘岛旅游”,此时向他推送机票酒店广告的价值最高。一天后,他可能已经预订完毕,数据的营销价值便大幅下降。
公共卫生数据,疫情爆发初期的病例流动轨迹数据,对于阻断传播链至关重要,价值连城。而当疫情得到控制后,其历史数据的价值则主要转向学术研究,应用价值锐减。
除了时间衰减,技术迭代和市场环境的变化也会动态影响数据价值。例如,随着AI算法的进步,过去被认为是“无用”的非结构化数据(如图像、语音),现在可能成为训练先进模型的宝贵燃料,价值倍增。传统静态的评估方法,根本无法捕捉这种“动态生长”或“快速衰减”的特性。
1.3 质量与合规敏感性 价值的“地基”
如果说场景和时效性决定了数据价值的上限,那么数据质量与合规性则构成了其价值的“地基”。地基不牢,价值的大厦随时可能崩塌。
数据质量,主要体现在准确性、完整性、一致性等方面。一份包含大量错误或缺失值的销售报告,不仅无法帮助决策,反而会误导管理层,做出错误的商业判断,产生巨大的负价值。在AI模型训练中,高质量的数据是模型性能的保证,而低质量的“垃圾数据”只会训练出“垃圾模型”。
数据合规性,在《网络安全法》、《数据安全法》、《个人信息保护法》等法规相继出台的背景下,合规已成为数据资产的生命线。一份包含敏感个人信息且未经脱敏或授权的数据,不仅无法交易,还可能给持有方带来巨额罚款和声誉损失。合规成本是数据价值的必要减项,不合规的数据,其市场价值直接归零。
因此,任何估值模型都必须将数据质量的量化评估和合规风险的审查,作为前置条件。
1.4 市场不成熟与可比性不足 价值的“孤岛”
市场法是资产评估的常用手段,其逻辑是“参考邻居家的房子卖了多少钱”。但这个方法在数据资产领域却常常失灵。
当前的数据交易市场仍处于非常早期的阶段,远未形成像股票或房地产那样公开、透明、活跃的交易环境。我们面临的困境是。
公开交易案例稀缺,大多数数据交易仍在私下以“项目制”进行,价格信息不透明。
缺乏标准化产品,数据资产的非标性极强,即使是同类数据,其采集方式、覆盖范围、时间跨度、质量标准都千差万别,很难找到一个真正“可比较”的参照物。
场景差异导致价格不可比,A公司为金融风控场景购买的数据,与B公司为市场营销场景购买的同类数据,其成交价可能天差地别,直接比较毫无意义。
这些因素使得数据资产在市场上如同一座座“孤岛”,难以建立有效的价格锚点,市场法的应用受到极大限制。
1.5 确权与流通难题 价值的“枷锁”
最后一个,也是最根本的痛点,在于数据资产的确权与流通机制尚不完善。数据易复制、难追溯的特性,使得“谁拥有数据”、“谁有权使用”、“谁有权收益”这些基本问题变得异常复杂。
企业内部,数据往往散落在不同的业务部门和IT系统中,形成“数据孤岛”和“数据烟囱”,权属不清,难以统一管理和运营。企业之间,出于对数据泄露和商业机密外泄的担忧,普遍不愿意共享或交易数据。
这种确权与流通的难题,像一把沉重的枷锁,将海量的数据资产牢牢锁在企业内部的“保险箱”里,无法进入市场流通,其经济潜力自然也无从谈起。RDA范式的提出,正是为了砸开这把锁。
二、庖丁解牛 RDA估值的主流模型与实战心法
面对上述重重难题,业界经过多年探索,逐步形成了一套“组合拳”式的估值方法论。这套方法论借鉴了传统资产评估的智慧,并针对数据资产的独特性进行了深度改造。它主要包括三大主流模型,并辅以更为精细化的场景评估法作为动态校准工具。在实践中,一个被称为**“12+4+X”的金准估体系**被一些专业机构采纳,它强调的正是根据不同场景,灵活组合多种方法的思想。
2.1 成本法(Cost-Based Valuation) “这盘菜花了多少钱?”
成本法是最直观、最基础的估值方法。它的核心逻辑非常简单,就是计算为了获得并维护这份数据,总共投入了多少成本。这就像计算做一道菜的成本,需要把买菜、水电煤、厨师工资都算进去。
2.1.1 核心逻辑
成本法的计算公式可以简化为。
数据资产价值 = 历史总成本 - 累计摊销/折旧
其中,历史总成本通常包括以下几个部分。
采集成本,购买外部数据、部署传感器、开发爬虫程序等费用。
存储成本,服务器、云存储、数据库等硬件和软件费用。
处理成本,数据清洗、去重、标注、脱敏等加工过程中的人力和计算资源成本。
合规成本,为满足法律法规要求进行的合规审计、隐私保护技术投入等。
维护成本,数据更新、备份、安全防护等日常运营费用。
2.1.2 优点与适用场景
成本法的主要优点在于计算相对简单,成本数据可追溯、可审计。它特别适用于以下场景。
企业内部数据管理,用于核算数据部门的投入产出,进行预算管理。
数据资产首次入表,在缺乏市场价格和未来收益预测依据的初期阶段,成本法为数据资产提供了一个最基本的入账价值。
非卖品或无直接收益的数据,例如用于支撑内部运营的基础数据。
2.1.3 局限性
成本法的局限性也极其明显。它最大的问题在于,完全忽略了数据作为生产要素的未来增值潜力。它只回答了“过去花了多少钱”,却没有回答“未来能赚多少钱”。
一条成本仅几厘钱的用户点击数据,在精准推荐系统中可能撬动百万元的销售额。一份投入十万元采集的行业研究数据,可能帮助企业避免一项千万元的错误投资。在这些情况下,成本法显然严重低估了数据的真实价值。它衡量的是数据的“投入”,而非“产出”。
2.2 市场法(Market-Based Valuation) “邻居家的同款卖多少钱?”
市场法试图通过寻找市场上的“参照物”来为数据定价。它的逻辑是,如果市场上存在与待评估数据相似的、已成交的数据资产,那么后者的交易价格可以为前者提供一个重要的参考基准。
2.2.1 核心逻辑
市场法的操作步骤通常是。
在公开数据市场、交易平台或行业报告中,寻找与待评估数据在类型、质量、时效性、应用场景等方面具有可比性的交易案例。
获取可比案例的成交价格。
根据待评估数据与可比案例在数据规模、稀缺性、质量、覆盖范围等维度的差异,设置调整系数。
数据资产价值 = 可比案例成交价格 × 调整系数
2.2.2 优点与适用场景
当市场条件具备时,市场法能够客观反映市场对数据价值的普遍共识,其估值结果更具公信力。它适用于。
标准化、高频交易的数据产品,例如标准化的API数据接口(天气、股价、企业工商信息等)。
存在活跃二级市场的领域,某些行业(如金融、营销)的数据交易相对活跃,更容易找到可比案例。
2.2.3 局限性
正如第一部分所分析的,市场法在当前数据要素市场中的应用面临巨大挑战。市场不成熟、案例不足、场景差异大、可比性弱是其主要硬伤。强行寻找“可比物”,很可能导致“橘生淮南则为橘,生于淮北则为枳”的估值谬误。
2.3 收益法(Income-Based Valuation) “它未来能帮我赚多少钱?”
收益法是目前最前沿、最受专业投资机构和数据买方青睐的估值模型。它将视角从“过去”和“现在”转向“未来”,直接将数据价值与其“未来赚钱的能力”挂钩。
2.3.1 核心逻辑
收益法的核心思想是预测数据资产在未来的经济生命周期内,能够带来的增量经济收益,并将其折算成当前的价值。这里的“增量收益”可以是直接的收入增长,也可以是成本的降低或效率的提升。
其基本公式是现金流折现法(DCF)。
数据资产价值 = Σ [ 未来每期增量现金流 / (1 + 折现率)^期数 ]
这个过程需要回答三个关键问题。
增量收益是多少? 这需要通过严谨的业务分析和模型测算。例如,通过A/B测试,对比使用和不使用某份数据时,广告转化率、用户留存率、生产次品率等核心业务指标(KPI)的变化,从而量化数据的贡献。
未来能持续多久? 这需要评估数据的经济生命周期,考虑其时效性、技术替代风险等因素。
折现率应该是多少? 折现率反映了未来收益的不确定性(风险)和资金的时间价值。数据资产的风险通常高于传统资产,因此折现率也应更高。
2.3.2 优点与适用场景
收益法最大的优点在于,它深刻揭示了数据作为生产要素的本质,将价值评估与商业实践紧密结合。它最适用于。
能产生稳定、可预测现金流的数据资产,例如用于精准营销、智能风控、降本增效等场景的数据。
数据授权使用或收益分成的交易模式,因为这些模式本身就基于数据带来的未来收益。
投资决策和企业并购中的数据资产评估,投资者最关心的就是数据未来的盈利能力。
2.3.3 局限性
收益法并非完美无缺。它的主要挑战在于对未来的预测具有高度不确定性。增量收益的测算、经济生命周期的判断、折现率的选取,都依赖于大量的假设和主观判断。如果假设偏离实际过大,估值结果可能失之千里。此外,它可能忽视数据在某些尚未预见的创新场景中的长期潜在价值。
2.4 场景评估法 动态校准的“精密仪器”
在三大主流模型之外,一种更精细、更动态的评估方法——场景评估法,正在实践中扮演越来越重要的角色。它并非一个完全独立的模型,而更像是对收益法在具体应用层面的深化和量化,是连接数据技术与业务价值的桥梁。
场景评估法的核心是**“场景驱动 + 贡献值量化”**。它不再笼统地估算一个“打包价”,而是将数据放入具体的业务流程中,通过多维度指标体系,动态衡量其贡献。
一个典型的应用案例是电商平台的智能推荐系统。
定义场景,场景是“首页商品信息流推荐”。
确定数据,待评估的数据是“用户近7日实时行为数据(点击、加购、收藏)”。
设计实验,采用A/B测试,将用户随机分为两组。A组(对照组)使用旧的推荐算法(不含实时行为数据),B组(实验组)使用新的推荐算法(含实时行为数据)。
量化贡献,在运行一段时间后,对比两组的核心业务指标。
业务指标,B组的**点击率(CTR)**比A组提升了3%,**转化率(CVR)提升了1.5%,最终带来的商品交易总额(GMV)**增量为每日50万元。
技术指标,新算法的响应时间、计算资源消耗等。
合规指标,数据使用是否符合隐私政策,是否引发用户投诉。
动态估值,基于每日50万元的GMV增量,就可以运用收益法,计算这份“用户近7日实时行为数据”在该场景下的现值。并且,这个估值可以随着算法的迭代和用户行为的变化而动态调整。
场景评估法将模糊的“数据价值”转化为一系列清晰、可衡量的业务指标,让估值过程变得透明、可证伪,极大地增强了估值结果的可信度。
2.5 估值模型的融合与选择
在实际操作中,单一的估值模型往往难以全面反映数据资产的价值。因此,融合多种方法进行交叉验证,是专业评估的通行做法。
下面这个表格清晰地展示了不同模型的特点和适用性。
选择哪种或哪几种模型,取决于评估目的、数据类型、交易模式和市场环境。
内部管理或首次入表,可首选成本法作为基础。
寻求市场化交易,若有条件,应优先尝试市场法,并以收益法作为核心定价依据。
进行数据授权或收益分成,则必须以收益法和场景评估法为核心。
一个成熟的估值报告,往往会以收益法为主,市场法为辅,成本法为参考,形成一个相互印证、逻辑自洽的价值区间。
三、从理论到实践 RDA的三大主流变现路径
%20拷贝.jpg)
为数据估值定价,最终目的是为了实现其商业价值。当数据通过RDA范式被确权和封装后,就为进入市场流通铺平了道路。目前,业界已经探索出三条清晰、可行的商业变现路径,它们分别对应着数据资产不同层次的权利让渡,满足了不同数据类型和商业需求。
3.1 直接出售(所有权转移) “一锤子买卖”
这是最彻底的变现方式,类似于卖房子,一旦交易完成,数据资产的所有权就从卖方完全转移到买方。卖方获得一次性的高额收入,但同时也永久失去了对该数据的控制权和未来的潜在收益。
3.1.1 运作模式
为了解决传统数据交易中“一手交钱,一手交货”后追溯困难、版权模糊的问题,新兴的技术手段被引入进来。
打包成标准化资产包,将特定的数据集(例如,某款游戏在2023年全年的玩家行为日志)进行清洗、整理、标注,并附上详细的数据字典和质量报告,形成一个标准化的产品。
铸造成NFT(非同质化通证),利用区块链技术,将这个数据资产包的所有权信息、元数据(描述数据的数据)、交易历史等铸造成一个独一无二的NFT。这个NFT就代表了该数据资产的“房产证”,其流转记录公开透明、不可篡改,极大地增强了交易的安全性和可信度。
3.1.2 适用场景与案例
直接出售模式特别适合那些价值相对固定、独特性强、无需持续更新的数据资产。
历史研究数据,例如某个特定历史时期的气象记录、社会调查数据。
版权类数据,如图片、音乐、影视作品的数字版权。一个典型的案例是视觉中国,它探索将其庞大的图片版权库与NFT技术结合,每一张图片的版权都可以被铸造成一个NFT进行交易,这不仅提升了版权资产的流动性,也为摄影师和创作者提供了新的变现渠道。
一次性的专有运营数据,企业可能出于战略调整,剥离某项非核心业务,并将其积累的历史运营数据一次性出售给收购方或行业研究机构。
3.1.3 优劣势分析
3.2 订阅授权(使用权许可) “开通会员,按期付费”
相比于“卖断”,订阅授权是一种更为灵活和主流的变现模式。数据持有者保留数据的所有权,仅仅向用户授予在特定时间、特定范围内的使用权。这就像视频网站的会员服务,用户按月或按年付费,以换取观看内容的权利。
3.2.1 运作模式
这种模式通常通过技术接口来实现。
API(应用程序编程接口),数据持有者将数据服务封装成标准的API接口。用户通过调用API来获取所需数据,平台则根据调用次数、数据量或订阅周期进行计费。这是目前最常见的数据服务形式。
数据平台/数据市场,数据持有者可以将自己的数据产品上架到如上海数据交易所等第三方平台。平台提供统一的接入、计费、安全和合规服务,数据持有者则可以专注于数据本身的质量和运营。
3.2.2 适用场景与案例
订阅授权模式是持续更新、需求广泛的数据服务的理想选择。
金融行情数据,券商和量化基金需要实时获取股票、期货的行情数据,通常会向数据服务商按年支付高昂的订阅费。
气象数据,农业、航空、保险等行业都需要精准的气象预报服务,会通过API订阅气象数据。
企业工商信息数据,天眼查、企查查等平台,通过向用户提供企业信息的查询和监控服务,收取会员年费。
交通流量数据,地图应用、网约车平台需要实时交通路况信息来优化导航和调度,它们会向数据提供商按需付费。
3.2.3 优劣势分析
3.3 计算结果分成(收益权共享) “数据入股,按劳分红”
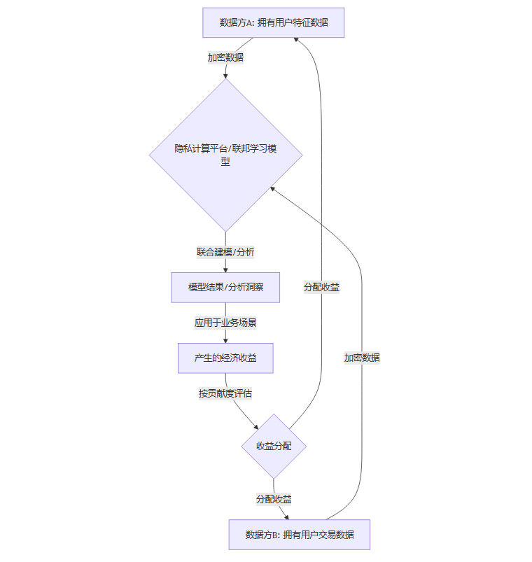
这是在保护数据隐私前提下,最具创新性和发展潜力的变现模式。在这种模式下,数据持有者提供的不再是原始数据,而是数据的计算价值。数据本身保留在本地或安全环境中,不发生物理转移,多方通过隐私计算、联邦学习等技术进行联合建模和分析,最终根据各自数据在模型产出中的贡献度来分享应用收益。
这种模式巧妙地实现了**“数据可用不可见”**,完美平衡了数据价值利用和隐私安全保护之间的矛盾。
3.3.1 运作模式
实现收益权共享的核心,是**隐私计算(Privacy-Preserving Computation)**技术。

如上图所示,多个数据持有方(例如,一家银行和一家电商平台)将各自加密后的数据输入到一个安全的计算环境中。在这个“黑箱”里,数据可以共同参与模型训练,但任何一方都无法窥探到另一方的原始数据。模型训练完成后,产生的收益(例如,通过联合风控模型减少的坏账损失)会根据一个预设的、可量化的贡献度评估算法(如沙普利值法)进行分配。
3.3.2 适用场景与案例
计算结果分成模式是多方数据协作、发挥数据协同效应的黄金法则。
金融风控,银行(拥有信贷数据)和电信运营商(拥有通信行为数据)可以进行联合风控建模,精准识别欺诈风险,共同分享降低坏账率带来的收益。
精准营销,品牌方(拥有商品信息)和社交媒体平台(拥有用户兴趣数据)可以联合建立用户画像模型,在不泄露用户隐私的前提下,实现广告的精准投放,并按转化效果分成。
医疗健康,多家医院可以在保护患者隐私的前提下,联合训练AI诊断模型,提高疾病诊断的准确率。国新健康的医保数据共享核赔模型就是一个典型案例,通过多地医保数据的协同分析,有效识别骗保行为,其潜在市场规模超过50亿元。
新能源资产证券化,协鑫能科将其旗下光伏电站的发电量、收益等运营数据进行RDA化,作为资产证券化(ABS)的基础资产。投资者购买该ABS产品,实际上是购买了未来电费的收益权。数据在这里成为了连接实体资产和金融市场的桥梁,为企业带来了每年约2亿元的新增融资。
3.3.3 优劣势分析
这三大路径并非相互排斥,而是可以组合使用。一个数据资产,可以将其历史快照数据打包出售,同时将其增量更新数据通过API提供订阅服务,并将其核心价值投入到多方计算中分享收益。
四、未来展望 RDA开启的万亿级市场
%20拷贝.jpg)
RDA范式的提出和实践,不仅仅是技术层面的创新,更是政策驱动、市场需求和技术成熟三者共振的结果。它正在为数据资产市场描绘一幅波澜壮阔的未来图景。
4.1 标准化与平台化趋势
数据资产化的最大障碍之一是非标性。未来,以上海数据交易所等国家级平台为核心,将大力推动RDA的标准化进程。这包括统一的数据质量标准、价值评估指引、交易合同范本等。当数据资产像股票一样有了标准化的“代码”和“财报”,其流动性将得到极大提升。
平台化则意味着交易将更加集中、高效和安全。数据交易所不仅是交易场所,更是集确权登记、估值定价、合规审查、清算结算于一体的综合服务枢纽,这将大幅降低数据交易的门槛和成本。
4.2 政策与制度的保驾护航
数据资产化离不开顶层设计的支持。从国家数据局的成立,到财政部发布《企业数据资源相关会计处理暂行规定》,允许数据资源“入表”,再到各地纷纷出台数据条例,一个完整的数据资产法规和制度体系正在加速形成。这些政策为RDA的估值、交易、融资和会计处理提供了坚实的法律保障,稳定了市场预期。
4.3 市场规模与应用场景的爆发
据权威机构预测,中国RDA市场规模正在快速增长,到2025年有望突破3000亿元人民币。放眼全球,数据资产的潜在价值更是高达10万亿美元以上。
随着RDA的成熟,其应用场景将远不止于交易。
数据资产质押融资,企业可以将经过评估和确权的RDA作为质押物,向银行申请贷款,盘活沉睡的数据资产。
数据信托与数据基金,专业的金融机构可以设立数据信托或基金,募集资金投资于高价值的数据资产包,让普通投资者也能分享数据经济的红利。
跨境数据支付与结算,在国际贸易中,附带RDA的货物可以实现更高效的清关和支付,数据本身成为一种新的支付凭证。
4.4 技术创新与风险并存
未来,区块链、物联网(IoT)、隐私计算、AI等技术的深度融合,将是推动RDA发展的核心引擎。物联网设备是数据的源头,区块链提供了确权和追溯的工具,隐私计算保障了流通的安全,而AI则是数据价值的最终“炼金炉”。
但同时,风险与机遇并存。政策的变动、技术的安全漏洞、以及数据滥用可能引发的伦理问题,都是RDA市场在发展过程中必须时刻警惕和应对的挑战。
结论
回到我们最初的问题,“你的数据值多少钱?”现在,我们有了一个更清晰的答案。它的价值不再是“纸上谈兵”,而是可以通过一套科学的估值模型(成本法、市场法、收益法、场景评估法)进行量化,并通过多元化的变现路径(直接出售、订阅授权、收益分成)转化为企业和个人的“真金白银”。
RDA范式,正是这场变革的催化剂和加速器。它通过技术和制度的创新,正在将数据从束之高阁的“资源”,转变为可以在市场中自由流动的“资产”。这不仅为企业开辟了全新的价值增长曲线,也为整个数字经济的发展注入了强大的新动能。
无论你是数据的所有者、使用者还是投资者,理解RDA的估值逻辑和商业模式,都将成为你在数字经济时代不可或缺的核心竞争力。这片由数据构成的“新大陆”已经展现在我们面前,而估值与变现,就是我们绘制这片大陆地图的罗盘和画笔。
📢💻 【省心锐评】
数据资产化,本质是认知与技术的双重突破。别再问数据值多少钱,该问你的数据能在哪个场景里,解决多大的问题。

评论