【摘要】Neuralink 宣布 2026 年启动脑机接口设备大规模生产和高度自动化植入手术流程,意味着脑机接口有机会从实验室样机和小规模临床试验,走向可复制的产业化路径。量产能力、手术自动化程度以及监管安全边界,将直接决定这一技术能否真正进入重度瘫痪患者的日常生活,也会重塑未来人机交互的技术栈与产业格局。

引言
马斯克在新年节点抛出的消息并不只是一次话题营销,而是给脑机接口行业立下了一个时间坐标。Neuralink 宣称公司将在 2026 年实现脑机接口设备的大规模生产,并把植入手术升级为更精简、几乎全自动化的流程,同时调整关键步骤,让电极丝直接穿过硬脑膜而不再切除硬脑膜。对一个仍处在早期临床阶段的侵入式脑机接口项目,这个说法意味着硬件、手术、算法、监管和商业模式都必须在短期内完成一次联动式升级。
从公开信息看,Neuralink 的目标用户仍是脊髓损伤等重度瘫痪患者。首批植入者已经能通过意念操作光标、玩游戏、上网和发帖,2024 年开启正式人体试验后,植入人数扩展到全球 12 名重度瘫痪患者,并在 6 月完成 6.5 亿美元融资,为冲刺量产和自动化铺路。外界更关心的是,从十几例临床到“量产级医疗设备”,中间那段工程化和验证链条究竟怎么走。
下面从技术架构、手术自动化、监管安全、产业化路径几个维度,把这次 2026 量产时间表拆开,结合脑机接口通用技术路线做一轮相对系统的拆解。
◆ 一、Neuralink 量产时间表与阶段划分
%20拷贝-osoc.jpg)
1.1 2026 年量产节点的含义
马斯克在社交媒体 X 上的表述,把 Neuralink 的近期工作分成两件事,一是实现脑机接口设备的“大规模生产”,二是把外科植入手术做成更精简、几乎全自动化的流程,同时采用新的硬脑膜穿刺策略。和传统消费电子不同,医疗植入设备的“量产”不仅是产能数字,还包含一整套工程和合规约束。
可以把 Neuralink 目前到 2026 年之间的阶段粗略拆成几步,用更工程化的视角看会更清晰。
Neuralink 在公开消息中强调“2026 年大规模生产”,更像是在宣告硬件工厂、供应链和手术机器人体系的工程化目标。是否真正形成大规模植入,还要看监管机构对安全性和有效性的认可,以及医院端是否准备好接住这套新系统。
1.2 面向重度瘫痪患者的应用定位
Neuralink 当前的临床研究面向重度瘫痪患者,目标很清晰,就是把脑信号转成稳定可控的数字输入,让患者重新拥有“操作计算机”的能力。已植入患者展示的能力主要集中在几类场景,这些其实就是第一代脑机产品的功能边界。
意念控制鼠标移动和点击
在屏幕键盘上输入文字
玩简单游戏和浏览网页
在社交平台发帖或回复内容
这些功能对外看起来像是“脑控电脑”,但对开发者的意义更直接,相当于新增了一种输入设备,只是输入源来自大脑的运动意图而不是手。只要系统能稳定输出二维光标坐标和点击事件,就可以通过上层软件适配为操作系统通用输入,从而接入几乎所有标准交互界面。
从产品定位看,Neuralink 现阶段更接近高端无障碍设备,在功能上和眼动仪、呼吸开关等设备处于同一类辅助输入工具,只是分辨率和响应速度潜力更高,侵入性和复杂度也高出很多。
1.3 从原型到产业化的关键差异
很多技术人在看 Neuralink 时容易把焦点放在电极数量、带宽或者算法层面,但从“能否在 2026 年量产”的角度看,几个更关键的差异是工程和流程相关的。
核心差异可以概括为几组对比。
马斯克提到“几乎完全自动化的手术流程”,实际指向一个更核心的目标,把极度依赖个人经验的高难度脑外科手术,转化为尽量多由机器人和标准流程控制的工业化过程。只有这样,量产出来的设备才有真实的落地空间,而不是停留在演示级项目。
◆ 二、脑机接口的硬件与信号路径
2.1 植入体结构与关键组件
从 Neuralink 对外公布的信息和专利来看,其植入设备整体结构可以分成三部分,电极丝阵列、内部芯片与封装系统、无线供电和通信模块。虽然具体参数版本会更新,但整体形态相对稳定。
电极丝阵列
由若干条极细的柔性电极丝组成,每条上分布多个电极接触点
通过自动化手术机器人插入大脑皮层表面下方的目标区域
直径远小于传统皮层电极针,目标是减小组织损伤和炎症反应
植入体芯片与封装
采集来自电极丝的微弱电信号
完成前端放大、滤波和模数转换
集成数据压缩和简单预处理逻辑
整体封装成类似硬币大小的圆片,嵌入颅骨开口内,与颅骨表面尽量平整
无线通信和供电
通过短距离无线链路把数据传到体外接收设备
使用感应充电或类似方案给植入体供电
目标是在不影响日常生活的前提下维持全天候工作
这种“高通道数电极阵列加无线片上系统”的架构已经成为新一代侵入式脑机设备的主流形态,和早期带有外露导线和笨重连接器的系统相比,更接近真正可长期植入的医疗器械形态。
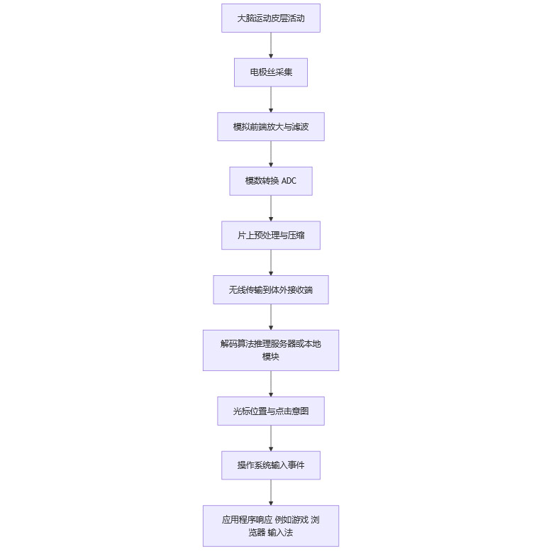
2.2 从神经元到屏幕指针的信号链路
为了更直观地理解 Neuralink 设备在系统层面的结构,可以把整个信号路径抽象成一个从“运动意图”到“屏幕动作”的流水线。虽然每家公司具体实现不同,但整体框架大致一致。
用一个简化的流程图表示整条链路。

从工程角度看,关键在三处,信号质量、电源与热管理、通信带宽与稳定性。电极丝过多会推高数据量,增加功耗和发热;带宽过小又会限制时间分辨率和控制精度。量产阶段必须锁定一个在安全、功耗、带宽和可用性之间的平衡点,而不是单纯追求通道数。
2.3 与传统侵入式脑机设备的对比
对比传统有线脑机接口设备,可以更清楚看出 Neuralink 这类新方案的技术方向。传统系统如 Utah array 等,多用于科研和实验性临床项目。
柔性电极本身也带来新问题,例如插入精度要求更高,长期机械稳定性和组织包覆影响更复杂。这也是 Neuralink 必须依赖自动化手术机器人的重要原因之一,没有高精度机械系统,很难稳定地插入这些细到接近毛发直径的电极丝。
◆ 三、自动化手术与硬脑膜穿刺策略
%20拷贝-eerr.jpg)
3.1 自动化植入手术的流程拆解
Neuralink 一直把手术机器人作为产品的一部分来设计,而不是仅作为一个工具。马斯克这次提到“更精简、几乎完全自动化”的植入流程,背后其实是要把传统开颅手术中的大量手工步骤,转化为机械臂和视觉系统可以重复执行的标准动作。
一个典型的自动化植入过程可以被拆分为多个阶段。
术前影像和规划
医生通过 MRI 和 CT 数据评估患者颅骨形态和大脑结构,确定需要覆盖的皮层区域。
规划颅骨开孔位置、大小,以及电极丝分布范围,形成手术机器人可用的坐标系。开颅与硬脑膜处理
机器人在医生监督下完成颅骨开孔,替换出一块骨片,为植入体预留空间。
在新的策略中,电极丝需要穿过硬脑膜而不是要求完全切除硬脑膜,这会改变后续步骤的顺序和器械形态。电极丝插入
机器人使用高倍率显微视觉识别血管位置,规划每一条电极丝的插入路径。
通过细针或专用插入机构把电极丝推入脑表面下方的目标区域,避开可见血管,分多批完成。植入体安放与封闭
电极丝全部就位后,植入体本体安放在颅骨开孔处,与颅骨边缘机械固定。
处理周围软组织并封闭切口,使植入体平齐头皮,便于日常佩戴和清洁。术后激活与标定
术后需要进行设备激活、通信测试和初步信号检查。
随着患者恢复,逐步进行解码模型训练和交互能力的标定。
在这个流程中,自动化难度最高的环节集中在电极丝插入和与硬脑膜、血管的空间关系处理。这直接关系到出血风险和组织损伤,同时也是影响长期信号质量的关键。
3.2 硬脑膜切除到穿刺的技术转向
马斯克特别提到一个重要变化,未来电极丝会直接穿过硬脑膜,而不是切除硬脑膜。硬脑膜是覆盖在大脑表面的一层坚韧结缔组织,在传统开颅手术中医生会在合适位置切开或者切除一部分,再暴露脑组织进行操作。
两种策略的对比如下。
从工程视角看,这一变化有几层含义。首先,手术机器人需要对硬脑膜的弹性和厚度有足够感知和补偿能力,否则很难在不损伤下方脑组织的前提下完成穿刺。其次,电极丝本身必须在柔软与刚度之间找到更窄的平衡窗口,既能顺利穿透硬脑膜,又不会在脑组织中形成过大应力集中。
此外,硬脑膜保留可能改善长期封闭性,减少脑脊液渗漏和感染风险,但同时也会影响电极在脑表面附近的稳定位置,这会反映在长期信号变化上。这部分需要大量动物和人体长期随访数据才能验证,Neuralink 在 2024 之后的临床扩展,很大概率会围绕这类工艺调整做迭代验证。
3.3 自动化对风险、成本和可及性的影响
马斯克提到“几乎完全自动化”的目标时,外界很容易把关注点放在技术炫酷程度上。实际上,从医疗服务角度看,自动化更关键的是三件事,风险可控、成本可估、供应可扩。
风险可控
自动化流程会强制要求手术步骤标准化,每一个动作都要有边界条件和监控指标。
对于脑外科这种复杂手术,标准化往往直接带来并发症率下降和结果差异收敛的好处。成本可估
机器人和标准耗材加入后,单次手术的直接成本不会立刻降低,但人工时间和术中不确定性会被压缩到更窄的范围。
这对医保定价和医院内部成本核算非常关键,只有成本可预期,医疗机构才敢在一定规模上推广。供应可扩
传统高难度脑外科手术高度依赖少数专家,自动化程度越高,对医生个人经验的依赖越低。
长期看会把可执行这类手术的医院数量从极少数顶级中心,扩展到更多区域性中心。
在 2026 年量产时间表下,Neuralink 需要证明的不只是手术机器人可以完成单例植入,而是要提供一整套对医院友好的技术与流程包,包括培训体系、远程支持、术前规划工具以及术后随访平台。这些部分在新闻中不显眼,但却是产业化能否真正落地的关键。
◆ 四、解码算法与软件栈的工程化
4.1 信号预处理与特征抽取
从大脑电活动到可用的控制信号,中间需要多层算法处理。Neuralink 并没有公开全部技术细节,不过结合公开论文与行业通行方案,可以推断其解码链路大致包含几个核心步骤。
信号预处理
带通滤波分离有用频段
抑制工频干扰和肌电噪声
处理电极漂移和慢变偏移
事件检测或功率特征
若以尖峰为主体,可以检测单个神经元放电事件
若以局部场电位为主体,可以提取频段能量和相位特征
特征降维与对齐
在通道数较高的情况下,需要做空间降维和特征压缩
把不同时间片的特征映射到统一的运动意图空间
对量产产品来说,算法不仅要算得准,还要算得稳,并且具备版本管理和在线更新能力。临床设备不能频繁以“研究性质”为由大改算法,算法版本和行为需要可追溯和可验证。
4.2 意图解码模型与在线学习
在控制光标、点击等场景下,常见的解码模型包括线性回归、卡尔曼滤波器、基于卷积与循环结构的神经网络等。近年来也有团队尝试把更复杂的深度网络用于连续运动解码。
可以把意图解码问题理解成一个连续控制任务。输入是多个电极通道在短时间窗口内的特征,输出是光标在下一个时间片中的速度或位移,以及是否触发点击等离散事件。模型既要有足够非线性表达能力,又要保证在患者状态变化时仍有鲁棒性。
在工程上,一个实用的策略通常包含两部分。
全局预训练模型
使用多个患者的历史数据训练基础模型,用于新患者早期阶段的解码。
这样可以减少初始标定时间,让患者更快体验到可用控制能力。个体化在线微调
在日常使用中,通过隐式或显式标注数据不断微调模型参数。
需要严格控制更新节奏和回滚机制,防止模型漂移导致控制体验突然变差。
这类在线学习能力对量产产品意义重大,因为脑组织与电极界面在术后数周到数月内会发生变化,早期表现良好的模型在几个月后可能需要重新校准。若没有顺滑的在线自适应机制,就会给患者带来反复学习成本。
4.3 从“信号解码”到“完整交互栈”
很多公开演示只展示到了“光标可以移动”这层,但作为实际产品,Neuralink 还需要在系统软件层面构建一整套从设备到应用的交互栈。
可以用分层的方式理解这套系统。
设备层
植入体硬件和体外接收设备,负责信号采集、预处理和传输。解码层
运行解码模型,把时间序列信号转换成标准控制变量,例如二维位移和点击概率。适配层
把控制变量映射为操作系统层面的标准输入事件,例如鼠标移动、左键点击、虚拟键盘按键。应用层
在浏览器、输入法、游戏等具体应用内,提供适配界面和交互优化策略,例如放大目标区域、增加容错时间窗等。
在量产阶段,适配层和应用层会越来越重要。同一个解码输出,如果在 UI 设计和交互策略上做更多针对性优化,患者的使用体验可以产生非常明显差异。这一层的工作更接近传统 HCI 设计,但会大量依赖对解码信号特性的理解。
从产业角度看,这也是第三方开发者可能进入的切入点,未来如果 Neuralink 公开 SDK 或 API,外部团队可以基于标准控制信号构建针对性更强的辅助应用。
◆ 五、监管、安全与伦理边界
%20拷贝-rkxd.jpg)
5.1 FDA 审批路径和临床试验进展
Neuralink 在 2022 年曾被 FDA 拒绝临床试验申请,原因主要围绕设备安全性、电池和导线移动风险、以及脑组织加热和长期稳定性等问题。经过一轮整改和补充数据后,在 2023 年获得早期可植入设备豁免许可,2024 年正式启动人体临床试验。
题目中提到的节点可以汇总到一个时间线里,有助于把监管节奏和技术演进对齐。
从监管视角看,每一个阶段都要求有对应的数据包和风险评估,才能继续申请更高层级的许可。Neuralink 如果想在 2026 年之前完成设备量产所需的关键认证,需要在接下来两年里积累足够多的人体数据,覆盖不同时间长度的随访结果,以及充分记录各种设备事件和并发症处理流程。
5.2 长期安全性与故障模式
侵入式脑机接口最大的风险来自长期植入。短期手术并发症可以通过改进流程和设备设计逐步降低,但长期问题更复杂,包括组织反应、电极失效和设备硬件故障等。
典型的长期风险与故障模式可以按几个类别来理解。
生物组织相关
脑组织对电极材料发生炎症反应,导致电极周围形成胶质瘢痕。
瘢痕会改变电极与神经元的距离,造成信号逐渐变弱或特性变化。机械与结构相关
头部日常活动会造成微小位移,植入体和电极丝之间出现拉扯。
长期应力积累可能导致部分电极丝断裂或接触不良。电气与热管理相关
长时间工作导致局部温升,需要确保温度在安全阈值之内。
电池老化或供电异常可能引发设备重启或不可用。软件与算法相关
解码模型随着时间和信号变化偏移,导致控制体验变差。
软件更新过程若缺乏回滚与验证机制,会引入新问题。
量产阶段的一个重要任务,在于建立标准化的故障分类和响应机制。每一类故障需有对应的检测方法、风险分级和处理策略,包括是否需要再次手术取出设备、如何在术前向患者解释这些风险,以及发生事件时的信息披露和协作流程。
5.3 数据安全与隐私问题
脑机接口涉及的数据,在敏感性上甚至高于传统医疗影像和基因数据。虽然当前应用主要解码运动意图和简单控制信号,但长期看,这些数据仍然需要在设计层面获得足够保护。
对量产设备而言,可以从几个方面考虑数据安全边界。
通信链路加密
植入体与体外接收设备之间的无线链路,应采用端到端加密机制。
即便攻击者捕获了无线信号,也难以直接重放或分析其中内容。数据脱敏与分级存储
区分可以用于算法优化的匿名信号数据和与身份高度绑定的临床记录。
对不同级别数据采用不同存储和访问策略,限制内部人员接触范围。设备控制权限
明确哪些操作可以远程进行,例如固件升级和参数调整,哪些必须在患者在场和医生确认下完成。
限制远程控制能力,避免出现“脑机接口被入侵控制”这种极端风险。法律与伦理框架
针对脑机接口制定数据使用与共享规则,明确禁止将原始神经数据用于本用途之外的商业挖掘。
在临床试验告知阶段,让参与者清楚了解其数据会以何种方式被使用和保护。
这些机制不会因为 2026 年是否量产而改变紧迫性。一旦脑机接口进入成规模部署阶段,数据安全就会从技术细节问题升级为社会结构层面的议题。
◆ 六、产业化挑战与落地场景展望
6.1 生产线、供应链与可靠性验证
Neuralink 把 6.5 亿美元的新一轮融资部分用于生产线与自动化系统建设,这是从实验室样机过渡到量产医疗设备绕不开的一步。和传统电子产品工厂不同,脑机接口设备生产线需要应对更苛刻的质量与可追溯要求。
可以对比几个关键工程环节。
量产意味着每一个植入体都有固定版本号、固件版本和完整生产记录,并能在数年后按序列号查到当时的生产批次和检测报告。这套体系构建成本远高于演示级设备,但对于医疗产品是硬性门槛。
6.2 医疗支付与商业模式
即使技术和法规全部到位,脑机接口是否能真正普及,还要看支付体系能否承受。当前这类手术与设备的成本较高,短期内更可能以少量高价值患者为主,类似某些高端心脏起搏器或脊髓刺激器的早期阶段。
商业模式上可以预期几个方向。
设备加一次性手术费用
患者支付或通过商业保险与医保报销植入设备与手术本身的费用。
厂商提供有限期保修和基础随访支持。长期服务订阅
对解码模型优化、云端存储和高级交互应用等收取服务费。
需要在设计上保证基本功能在不订阅的情况下也能稳定使用。与康复中心和医院联合方案
通过与康复机构合作,把脑机接口作为整体康复方案的一部分。
利用机构的专业资源承担训练与心理辅导,减轻单一产品的服务压力。
在 2026 年之前,Neuralink 更现实的目标是证明其设备在临床上具备足够高的“质量调整生命年”收益,也就是每花一单位医疗成本能带来多少有效生活质量改善。这是医疗支付方评估新技术是否值得承担的重要决策依据。
6.3 对开发者与产业生态的潜在意义
从技术论坛和开发者角度看,Neuralink 2026 量产若成真,影响不止于医疗领域,还会在交互技术和软件生态上打开一个新接口。长期看,有几个趋势值得提前关注。
新的输入设备形态
脑机接口可以被看作一种高延迟、低带宽但手自由的新型输入设备。
在需要长期持续输入但身体条件受限的场景,这种设备可能成为首选。操作系统与应用适配
操作系统有机会原生支持基于脑机接口的输入事件类型。
某些应用会针对性设计更大目标区域、更宽容时间窗和更智能的纠错逻辑。跨设备交互与无障碍标准升级
若脑机接口信号能通过标准协议输出,就可以加入现有无障碍技术体系。
不同厂商的辅助设备可以在同一协议层协同工作,降低集成成本。新职业与角色
类似现今的康复治疗师和职业治疗师,未来可能出现专门负责“脑机接口使用训练和调参”的技术类岗位。
这类岗位需要同时理解神经科学、软件配置和人机交互。
这些变化不会因为单一年份的量产节点瞬间发生,但一旦某个厂商证明这条路径在工程和商业上都可以跑通,后续跟进者和配套生态的增长速度往往会比想象中更快。
结论
Neuralink 把 2026 年设为脑机接口设备的大规模生产节点,并公开强调向几乎全自动化植入手术和新的硬脑膜穿刺策略转向,这本身是一种强烈的工程化信号。对一个仍处在早期临床阶段的侵入式设备来说,要在有限时间内打通材料、电路、算法、手术、生产与监管等一整条链路,需要的并不仅是技术突破,更是系统性工程能力与医疗产业协同能力。
从技术视角梳理这条路线,可以看到几条清晰的主线。柔性电极加无线植入体的硬件架构,配合高通道信号采集和深度学习解码模型,为脑机接口提供了足够的性能空间。自动化手术机器人和硬脑膜穿刺策略,则在安全性和可重复性之间寻求一个更工程化的平衡。监管路径和长期安全性验证,会在接下来数年持续影响产品形态和迭代节奏。
从产业视角看,量产真正要解决的,是如何把一次次“实验室级成功”转化为可被大多数医院和患者接受的“工程级可靠服务”。这不仅包括生产线、质控和供应链,也包括医生培训、支付体系和数据治理。如果 Neuralink 能在 2026 年前后完成这一轮收敛,脑机接口就有可能从前沿技术热点,变成少数高价值患者的日常工具,并逐步向更广泛的人机交互场景渗透。
未来几年,围绕脑机接口的讨论会越来越少停留在概念层面,而更多落在很具体的问题,例如某一类患者的功能改善程度,植入几年后的信号稳定性,以及医院能否在日常排班中安排出一台脑机手术机器人。这些问题的答案,决定了 2026 年的量产计划会成为一个转折点,还是又一次延迟兑现的承诺。
📢💻 【省心锐评】
Neuralink 把“炫技式脑洞”拉回到了工程和医疗的现实赛道,量产与自动化能否落地,接下来两年的人体数据和监管博弈会给出更清晰的答案。

评论