【摘要】提示工程极大释放了AI大模型的潜能,但也带来了前所未有的安全与价值错位风险。本文系统梳理了提示工程的主要风险类型、业务影响及多层次缓解策略,结合国际标准与企业实践,深入探讨了动态防御与持续校准AI价值观的必要性,为AI产品和业务负责人提供前瞻性、实操性的参考。
引言
在人工智能技术飞速发展的今天,提示工程(Prompt Engineering)已成为推动大模型能力落地的关键引擎。它不仅极大提升了AI系统的灵活性和适应性,更为各行各业带来了前所未有的创新机遇。然而,随着AI模型能力的增强,提示工程也暴露出一系列复杂且深远的风险。这些风险不仅关乎技术本身,更关乎企业的合规、用户的信任以及社会的整体价值观。如何在释放AI潜能的同时,驾驭提示工程带来的安全威胁与价值错位,成为每一位AI产品和业务负责人必须直面的核心课题。本文将以“驾驭提示工程的风险:动态防御安全威胁,持续校准AI价值”为主题,系统梳理提示工程的主要风险类型、业务影响及多层次缓解策略,结合国际标准与企业实践,深入探讨动态防御与持续校准AI价值观的必要性,力求为行业提供最具前瞻性和实操价值的参考。
一、提示工程的主要风险类型
%20拷贝-ofms.jpg)
提示工程的广泛应用极大释放了AI大模型的潜能,但也带来了前所未有的风险。主要风险可分为两大类:安全问题(主要源于恶意攻击)和错位问题(AI行为与人类意图或价值观偏离)。
1.1 安全问题:提示词被恶意利用
1.1.1 提示注入(Prompt Injection)
提示注入是当前AI安全领域最受关注的攻击方式之一。攻击者通过在用户输入或外部数据中植入恶意指令,覆盖或篡改开发者预设的系统指令,从而劫持模型行为。这种攻击方式的本质在于,AI模型难以区分“可信的开发者指令”和“不可信的用户输入”,一旦攻击者的指令更具体或更具诱导性,模型极易被劫持。
类型:
业务风险:
数据泄露
生成恶意代码
传播虚假信息
欺诈
品牌声誉受损
1.1.2 提示越狱(Jailbreak)
提示越狱是提示注入的一种特定形式,攻击者通过角色扮演(如“DAN模式”)、虚构情景(如“小说创作需描述犯罪过程”)等手法,绕过模型安全与道德护栏,迫使其生成被禁止的内容。这类攻击往往利用模型对上下文的敏感性,通过构造复杂的情景或角色设定,诱导模型突破原有的安全限制。
业务风险:
严重的法律和合规风险
平台被用于非法目的
对用户造成伤害
品牌形象受损
1.1.3 安全风险的缓解策略
面对日益复杂的安全威胁,业界普遍采用多层防御和系统性治理策略。以下为主要措施:
流程图:安全防御多层策略

1.2 错位问题:AI的“价值观”与人类不符
1.2.1 提示漂移(Prompt Drift)
提示漂移是指原本表现良好的提示词,因外部世界变化(如新产品、社会热点、用户需求变化)而性能下降。提示词本质上是静态的,而现实世界和用户需求却在不断变化。当输入数据分布与设计时不符时,模型的表现会逐渐恶化。
风险:
用户体验恶化
准确率下降
用户流失
商业价值受损
缓解策略:
持续监控和维护更新
定期用最新真实数据对提示词进行评估和迭代
1.2.2 偏见和刻板印象
大模型的训练数据源自互联网,难免包含性别、种族、地域等偏见。设计不当的提示词易触发并放大这些偏见。例如,询问“护士的典型形象”可能生成性别刻板印象。
业务风险:
产品因歧视性内容冒犯用户
引发公关危机
法律风险
缓解策略:
在提示词中明确反偏见指令(如“请确保回答公正,避免性别/种族刻板印象”)
使用中性语言,避免带有偏见色彩的词汇(如用“外卖员”代替“外卖小哥”)
提供多样化示例,覆盖不同人群和场景,主动引导模型打破刻板印象
1.2.3 不理解人类价值观
LLM本质上是概率内容生成器,难以真正理解复杂的人类价值观。面对伦理困境或模糊问题时,模型可能给出片面甚至有害建议。例如,销售AI可能将“照顾孩子”视为购买障碍并试图“清除”。
缓解策略:
AI应作为信息提供者和辅助决策工具
高风险场景需人类最终决策,确保判断和责任归属于人类
二、合规与信任建设
在AI技术快速演进的背景下,合规与信任建设成为企业可持续发展的基石。国际标准与法规、国家政策以及企业实践共同构建了AI治理的多维框架。
2.1 国际标准与法规
ISO 42001:要求企业建立AI全生命周期风险管理体系,涵盖算法公平性、数据安全、模型安全等方面。
GB/T 45654-2025:中国国家标准,强调AI系统的安全、可靠、公平与合规,推动企业建立完善的风险管理与合规体系。
2.2 国家政策
《全球人工智能治理倡议》:强调AI安全、可靠、公平、合规,要求防范算法歧视、数据泄露、技术滥用等风险,推动全球AI治理协同发展。
2.3 企业实践
企业在实际操作中,需建立常态化法律风险应对机制,完善合规体系,定期自查AI系统开发和使用过程,及时发现并整改不合规问题。通过透明性和公平性设计,增强用户信任。例如,微软等企业采用自动化红队测试工具进行多轮迭代、量化风险,覆盖提示注入、模型公平性、有害内容生成等维度,形成了动态防御与持续改进的闭环。
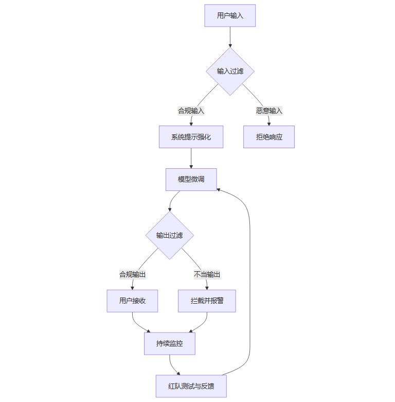
三、动态防御与持续校准的实践路径
%20拷贝-vjwv.jpg)
在提示工程的风险治理中,动态防御与持续校准是实现安全与价值对齐的核心路径。以下从技术、流程与组织三个层面,系统梳理实践要点。
3.1 技术层面:多层防御与智能监控
3.1.1 多层防御体系
输入/输出过滤:通过规则引擎、正则表达式、机器学习等手段,实时检测并拦截异常输入与输出。
系统提示强化与隔离:采用“三明治防御法”,将用户输入与系统指令严格隔离,减少指令被篡改的风险。
模型微调与安全微调:针对特定业务场景和已知攻击模式,持续优化模型参数,提升模型鲁棒性。
权限最小化:将AI定位为“建议者”或“草拟者”,关键操作需人工确认,防止AI越权执行高风险操作。
3.1.2 智能监控与红队测试
持续监控:部署自动化监控系统,实时分析模型输入输出,发现异常行为及时预警。
红队测试:组织专业团队或引入外部安全专家,定期开展对抗性测试,模拟真实攻击场景,量化风险并推动漏洞修复。
3.2 流程层面:全生命周期风险管理
需求分析阶段:识别潜在风险点,制定安全与合规目标。
设计与开发阶段:嵌入安全与对齐机制,确保提示词和系统指令的合理性与鲁棒性。
测试与上线阶段:开展多轮安全测试与红队演练,确保系统在真实环境下的安全性与可靠性。
运营与维护阶段:持续监控与动态更新,及时响应新出现的风险与挑战。
3.3 组织层面:合规治理与文化建设
合规体系建设:对标国际标准与国家政策,建立覆盖全流程的合规管理体系。
透明性与责任机制:明确AI系统的责任边界,建立透明的决策与反馈机制,增强用户信任。
多元化团队建设:引入多元背景的专家,提升系统对不同价值观和文化差异的敏感性与包容性。
四、案例分析与行业趋势
4.1 微软自动化红队测试实践
微软在AI安全治理方面的实践具有代表性。通过自动化红队测试工具,微软能够对AI系统进行多轮迭代、量化风险,覆盖提示注入、模型公平性、有害内容生成等多个维度。每一轮测试后,团队会根据发现的问题进行模型微调和系统优化,形成了动态防御与持续改进的闭环。这一实践不仅提升了AI系统的安全性,也为行业树立了标杆。
4.2 国际与国家标准的引领作用
ISO 42001、GB/T 45654-2025等标准的出台,为企业AI治理提供了明确的方向和操作指南。标准要求企业建立全生命周期的风险管理体系,涵盖算法公平性、数据安全、模型安全等关键环节,推动企业从被动应对转向主动治理。
4.3 行业趋势:从静态防御到动态治理
随着攻击手法的不断演进,单一的防御措施已难以应对复杂多变的安全威胁。行业正从静态防御转向动态治理,强调多层防御、持续监控与快速响应。未来,AI系统的安全与价值对齐将成为企业核心竞争力的重要组成部分。
五、未来展望与挑战
%20拷贝-wxsi.jpg)
5.1 技术创新与风险共生
AI技术的快速创新带来了前所未有的机遇,也伴随着复杂多变的风险。提示工程作为AI能力释放的关键环节,其安全与价值对齐问题将长期存在。企业需不断探索新技术、新方法,提升系统的自适应与自我修复能力。
5.2 合规与伦理的持续演进
随着AI应用的深入,合规与伦理问题日益突出。企业需密切关注国际标准与政策动态,及时调整治理策略,确保AI系统在创造经济价值的同时,践行社会责任与人类正义。
5.3 用户信任的重塑
用户对AI系统的信任建立在安全、透明与公平的基础之上。企业需通过技术创新、流程优化与文化建设,持续提升用户体验与信任度,为AI技术的可持续发展奠定坚实基础。
结论
提示工程不仅是技术创新,更是一项需要高度责任感的系统性实践。产品和业务负责人必须将安全与对齐作为产品设计和运营的核心原则,通过多层防御、动态治理、持续监控、红队测试和合规管理,确保AI技术在创造经济价值的同时,践行人类正义和社会责任。未来,随着AI技术的不断演进,提示工程的风险治理将更加复杂和多元,唯有持续创新与协同治理,方能驾驭AI的无限可能。
📢💻 【省心锐评】
驾驭提示工程风险,既需技术深耕,更需责任担当。安全与价值对齐,是AI落地的生命线。

评论