【摘要】当现实世界资产代币化(RWA)的浪潮涌向广阔的蓝色海洋,一场深刻的价值变革正在酝酿。通过将渔业资源、海洋能源等传统蓝色资产转化为可编程、可流转的数字通证,RWA不仅为海洋经济注入了前所未有的流动性,更在重塑其融资模式与可持续发展路径。此番探索深入剖析了蓝色资产代币化的核心机制、应用场景及其对海洋经济的深远影响,同时系统性地审视了其在复杂的全球监管与严苛的技术环境中面临的现实挑战,旨在为这场方兴未艾的蓝色金融创新提供一幅清晰的航海图。
引言
2025年,一个看似遥远的时间节点,却可能成为海洋经济发展史上的一个重要分野。现实世界资产代币化(RWA),这个在陆地金融世界搅动风云的新兴力量,正将目光投向那片占地球表面积71%的蓝色疆域。这不再是科幻小说的情节,而是正在发生的未来。渔业养殖权、海上风电场的未来收益、甚至是一片红树林吸收二氧化碳的能力,这些形态各异的“蓝色资产”,正被逐步解构、重组,并以数字代币(Token)的形式,进入全球资本的视野。
这股浪潮的背后,是海洋经济对新增长动能的迫切渴望。传统的海洋产业,如渔业、航运与资源开采,普遍面临着高投入、高风险、长周期的困境,传统的融资渠道往往显得力不从心。而RWA的出现,恰好提供了一种全新的解题思路。它试图用区块链的信任机器,将沉淀在深海中的巨大价值“激活”,使其能够被更精细地度量、更高效地流转。
这趟航行并非一帆风顺。当数字代码试图锚定波涛汹涌的现实世界,当金融创新触碰到错综复杂的全球监管网络,一系列严峻的挑战也随之浮出水面。本文将带您潜入这片蓝海,从RWA的核心技术逻辑出发,详细拆解其如何赋能渔业、海洋能源与蓝碳等关键领域,并深入探讨这场变革对海洋经济可持续发展的战略意义。更重要的是,我们将直面那些无法回避的监管迷雾与技术瓶颈,力求客观、全面地勾勒出蓝色资产代币化的机遇与风险。
一、🌊 RWA的魔力之触 蓝色资产的数字化新生
%20拷贝.jpg)
RWA的本质,并非凭空创造价值,而是价值的数字化发现与重构。它像一个转换器,将物理世界中那些流动性差、难以分割的资产,转化为区块链上标准化的、可编程的数字凭证。对于海洋经济而言,这意味着一个全新的价值释放通道正在被打开。
1.1 RWA的核心机制拆解
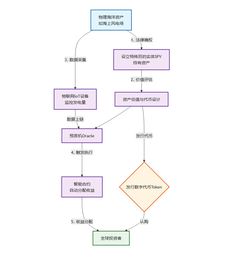
要理解RWA如何作用于海洋资产,首先需要拆解其运作流程。这个过程通常涉及法律、金融与技术的精密结合,可以概括为以下几个关键步骤。
资产筛选与法律构建
首先,需要选择具备稳定现金流或明确价值预期的优质海洋资产。这可以是正在运营的海上风电场、拥有合法捕捞权的远洋船队,或是一片经过认证的红树林碳汇。随后,项目方通常会设立一个特殊目的实体(SPV),这个实体在法律上持有该物理资产的所有权或收益权,从而实现风险隔离。资产评估与代币化
专业的第三方机构会对资产进行价值评估。基于评估结果,SPV将资产的所有权或未来收益权“映射”为一定数量的数字代币。每一个代币都代表了对底层资产的一份权益。数据上链与智能合约部署
这是确保透明与信任的核心环节。通过在海洋资产上部署物联网(IoT)设备(如水质传感器、风力发电机组监控器),资产的实时运营数据被采集并传送给预言机(Oracle)。预言机作为连接链下世界与链上世界的桥梁,将这些可信数据写入区块链。同时,项目方会部署智能合约,这些预设了规则的代码将自动处理收益分配、利息支付等操作。发行与流通
最后,这些承载着资产价值的代币通过合规的平台向全球投资者发售。投资者购买代币后,便可根据智能合约的规则,定期获得来自海洋资产产生的收益。同时,这些代币还可以在二级市场上进行交易,为投资者提供了退出渠道。
我们可以通过一个简化的流程图来更直观地理解这个过程。

这个机制的核心优势在于资产的碎片化与管理的自动化。它将原本动辄数十亿投资门槛的海上风电项目,拆分成了普通人也能参与的“数字股份”,并通过代码强制执行收益分配,极大地提升了效率与透明度。
1.2 渔业与养殖业的变革 传统产业的价值重塑
渔业与水产养殖业是海洋经济中最古老的组成部分,但其融资模式却相对传统。RWA的介入,正为这个行业带来新的想象空间。
1.2.1 养殖权的代币化
想象一下,一个大型深海养殖场的经营者需要资金来扩大规模、升级设备。在传统模式下,他可能需要通过复杂的银行贷款或股权融资。而通过RWA,他可以将养殖场未来三年的部分收益权进行代币化。
资产端 养殖场安装了水下摄像头、水质传感器和自动投喂系统。这些IoT设备实时收集养殖密度、水温、溶氧量、饲料消耗等数据。
上链端 数据通过预言机上链,为全球投资者提供了一个透明的“云养鱼”窗口。他们可以清晰地看到养殖场的运营状况,评估投资风险。
融资端 养殖户通过出售代表收益权的代币,提前锁定了未来几年的运营资金。这笔钱可以用来购买更先进的养殖工船(例如,像“国信1号”这样的巨型养殖平台),或是投入到鱼苗的选育研究中。
投资端 投资者购买代币后,智能合约会根据养殖场最终的销售收入,按比例自动将利润分配到投资者的数字钱包中。
这种模式不仅解决了养殖户的资金难题,还通过数据透明化,倒逼产业进行标准化和智慧化升级,提升了整个行业的资源利用效率。
1.2.2 海产品库存的流动性解决方案
除了养殖权,高价值的海产品库存(如冷冻金枪鱼、鲍鱼)同样可以被代币化。这类似于供应链金融,但区块链的加入使其更加高效和可信。当一批海产品入库后,其仓单信息、检验检疫证明、温度监控数据都可以被记录在链上,并生成对应的RWA代币。贸易商或加工企业可以通过质押这些代币来获得短期融资,盘活了积压在仓库里的流动资金。
1.3 海洋能源的融资新篇章 从重资产到轻投资
海洋能源,特别是海上风电,是实现“碳中和”目标的关键路径,但其巨大的前期投入常常让许多资本望而却步。一个大型海上风电场的投资额可达数百亿元,建设周期长,投资回报慢。RWA为此类重资产项目提供了一种创新的融资范式。
以协鑫能科将其分布式光伏电站资产代币化的成功案例为参照,我们可以预见海上风电RWA的运作模式。协鑫能科通过在新加坡设立的SPV,将其在中国境内的光伏电站未来产生的电费收益权打包,发行了数字证券,成功募集了2亿元资金。这个过程不仅融资周期缩短了50%,还为投资者提供了年化6%-8%的稳定收益。
将此模式平移至海上风电领域,其优势显而易见。
例如,广东汕尾正在推进的“海上风电+海洋牧场”融合项目,规划年产值超千亿元。如此巨大的项目,完全可以将其中的一部分,比如某个风机阵列未来五年的发电收益,或者海洋牧场一部分的渔获收益,进行RWA代币化。这不仅能吸引全球的绿色能源投资者,还能让更多关注海洋生态的人参与进来,形成一个共建共享的良性循环。
1.4 “蓝碳”的价值发现 生态资产的金融化路径
“蓝碳”是指由海洋生物(如红树林、海草床、盐沼)捕获和储存的碳。这些海洋生态系统是地球上最高效的碳汇之一,其固碳能力远超陆地森林。然而,如何将这种生态价值转化为可持续的经济激励,一直是个难题。
RWA为此提供了可行的解决方案。
碳汇核证与代币化
首先,由权威机构对一片红树林或海草床的年固碳量进行科学核算与认证,生成碳信用额。生成蓝碳代币
这些经过认证的碳信用额可以作为底层资产,通过RWA模式生成“蓝碳代币”。每一个代币代表了一定数量(例如一吨)的二氧化碳减排量。市场交易与价值实现
有减排需求的企业(如航空公司、能源公司)可以在公开市场上购买这些蓝碳代币,以抵消自身的碳排放。交易所得的资金,则可以通过智能合约,直接返还给负责这片红树林保护与修复的社区或机构。
这种模式的意义在于,它为生态保护行为赋予了直接的、可量化的市场价值。过去,保护红树林可能更多依赖于政府拨款或公益捐赠。现在,通过RWA,保护者可以通过出售碳汇获得持续的经济收入,从而更有动力去维护和扩大这些宝贵的蓝色碳库。例如,一些沿海地区已经开始探索贝藻类养殖的蓝碳交易,目标是到2025年修复1.2万公顷的滨海湿地。RWA的引入,无疑将加速这一目标的实现。
通过以上应用场景的剖析,我们可以看到,RWA并非一个孤立的技术,它更像一种催化剂,正在与海洋经济的各个层面发生化学反应,从根本上提升资源的配置效率和价值发现能力。
二、💡 超越技术 蓝色资产代币化的深远意义
%20拷贝.jpg)
如果说RWA的技术机制是“术”,那么它对海洋经济可持续发展和融资模式的重塑,则是更深层次的“道”。蓝色资产代币化的意义,远不止于融资效率的提升,它正在为整个蓝色经济的未来航向提供新的动力。
2.1 驱动可持续发展的蓝色引擎
蓝色金融是近年来全球可持续金融领域的重要分支,其核心目标是引导资金流向那些能够促进海洋健康、可持续利用海洋资源的产业。然而,理想与现实之间总有差距。如何确保资金真正“向善”,如何量化投资的环境效益,一直是蓝色金融面临的挑战。
RWA为此提供了强有力的工具。
增强的透明度与可追溯性
当一笔投资通过RWA代币进入一个海上风电项目或一个海洋保护区修复项目时,其资金流向和项目进展是记录在区块链上的,公开透明且难以篡改。投资者不再仅仅是看到一份年度环境、社会及管治(ESG)报告,而是可以通过链上数据,实时追踪他们投资的项目到底减少了多少碳排放,修复了多大面积的海草床。这种**“所见即所得”的透明度**,极大地增强了投资者的信心,特别是对于那些注重社会责任的机构投资者。强化企业的环境责任
RWA模式将企业的环境表现与其融资能力直接挂钩。一个在海洋保护方面做得更好的公司,其相关的蓝色资产(如绿色船舶、可持续渔业认证)在进行RWA融资时,可能会因为更低的风险和更高的社会认可度,而获得更低的融资成本和更高的估值。这形成了一种正向激励,促使企业将可持续发展从宣传口号落实到日常运营中。例如,中国天楹的蓝色债券项目,募集资金用于支持海上风电和光伏发电,预计年减排二氧化碳超过4万吨。如果该项目未来通过RWA进行再融资,其明确的减排数据将成为吸引全球绿色资本的有力证明。赋能新型蓝色金融产品
基于RWA,可以设计出更多创新的蓝色金融工具。例如,可以发行一种与特定海域珊瑚礁健康指数挂钩的“珊瑚债”代币。当通过保护行动使珊瑚礁覆盖率提升时,代币的持有者可以获得额外的收益。这使得金融工具本身就内嵌了生态保护的目标,实现了经济回报与环境效益的统一。
2.2 打破融资壁垒 全球资本的蓝色航道
海洋产业的“三高”特征——高投入、高风险、长周期——天然地构筑了高耸的融资壁垒。一个深海油气勘探项目,或是新一代LNG动力船的建造,其资金需求动辄百亿,非一般金融机构所能承受。这导致海洋经济的融资渠道相对狭窄,严重依赖政策性银行贷款和少数大型产业资本。
RWA通过其**“去中心化”和“碎片化”**的特性,为打破这一壁垒提供了可能。
降低投资门槛,激活全球长尾资本
RWA可以将一个价值10亿美元的海水淡化厂项目,拆分成1000万份价值100美元的代币。这意味着,一个远在瑞士的环保主义者,一个新加坡的年轻白领,都可以用自己的闲散资金,投资到他们看好的中国沿海的某个蓝色项目中。这极大地拓宽了资金来源,将全球范围内亿万中小投资者的“长尾资本”汇聚起来,形成一股强大的资本洪流。打破地域限制,实现资产与资本的全球匹配
对于中国的优质海洋资产而言,RWA为其对接全球资本市场搭建了一条高效的数字化通道。过去,一个内陆省份的投资者很难参与到沿海省份的海洋牧场项目中。一个中国的海洋科技初创公司,也很难直接从硅谷的风险投资人那里获得小额投资。RWA打破了这种地理和制度上的隔阂,使得资产和资本能够跨越国界,实现最优匹配。这对于缓解国内涉海企业,特别是中小企业的“融资难、融资贵”问题,具有重要的现实意义。提升资产流动性,降低投资风险
传统海洋项目投资,一旦投入,往往需要等待数年甚至十数年才能看到回报,期间资金被长期锁定,流动性极差。RWA代币可以在全球化的二级市场上进行7x24小时的交易。投资者如果急需用钱,或者判断项目前景发生变化,可以随时出售手中的代币,从而有效管理自己的投资组合,降低了长期投资的流动性风险。这种流动性的提升,反过来又会吸引更多原本因担心资金被套牢而犹豫不决的投资者入场。
2.3 提升透明度与估值效率 重塑市场信任基石
信任是金融的基石。在传统金融市场中,信任的建立依赖于复杂的法律合同、严格的监管体系和声誉卓著的中心化机构(如银行、评级机构)。这个体系虽然有效,但成本高昂且效率低下。
RWA利用技术手段,试图构建一种成本更低、效率更高的信任机制。
数据驱动的动态估值
海洋资产的价值并非一成不变。渔业产量会因季节和管理水平而波动,海上风电场的发电量会随风力资源而变化。传统模式下,对这些资产的估值往往是静态的、滞后的。而RWA结合物联网技术,可以实现数据驱动的动态估值。链上实时更新的运营数据,为市场提供了一个公允的、动态的价值参考,使得资产估值更加科学、高效。减少信息不对称,保护投资者利益
信息不对称是金融市场中投资者的天敌。项目方可能比投资者更了解资产的真实状况,从而产生道德风险。RWA通过将关键信息上链,强制性地向所有代币持有者公开,极大地减少了信息不对称。投资者可以基于同样的信息集做出决策,这在很大程度上保护了中小投资者的利益,有助于建立一个更加公平、健康的市场环境。代码即法律,降低履约风险
智能合约的引入,将许多原本需要人工执行的合同条款,变成了自动执行的代码。例如,当海上风电场收到电网公司支付的电费后,智能合约可以被触发,自动按照预设的比例,将收益分配给每一个代币持有者的地址。这种“代码即法律”的特性,排除了人为的干预和违约风险,显著降低了交易的履约成本和信任成本。
总而言之,蓝色资产代币化不仅是一种融资工具的创新,更是一场深刻的生产关系变革。它通过重塑信任机制、优化资源配置、强化正向激励,为海洋经济迈向更可持续、更普惠、更高效的未来,提供了坚实的技术底座和广阔的想象空间。
三、礁石与暗流 蓝色RWA航程中的现实挑战
%20拷贝.jpg)
尽管蓝色资产代币化的前景如同一片广阔的星辰大海,引人遐想,但从概念的灯塔驶向大规模应用的彼岸,航程中布满了现实的礁石与暗流。任何试图用数字代码去锚定和重塑物理世界的努力,都必然会遭遇来自现有法律框架和技术边界的巨大阻力。对于RWA这艘新船而言,前方的考验尤为严峻。
3.1 监管的迷雾 全球合规的“百慕大三角”
RWA面临的最大不确定性,源自全球范围内碎片化且不断演变的监管环境。它就像一个法律上的“百慕大三角”,充满了未知与风险,任何项目方都必须小心翼翼地航行,否则便有触礁沉没的危险。
3.1.1 全球监管的“拼图游戏”
目前,全球尚未形成一套针对RWA的统一监管标准。各国金融监管机构基于自身的法律体系和风险考量,采取了截然不同的态度,导致项目方面临着“多国合规叠加”的困境。
美国的证券法“达摩克利斯之剑” 美国证券交易委员会(SEC)倾向于使用豪威测试(Howey Test)来判断一种代币是否构成“证券”。一旦被认定为证券,其发行和交易就必须遵守联邦证券法的严格规定,包括繁琐的注册程序和信息披露要求。这对追求高效、灵活的RWA项目构成了巨大挑战。
欧盟的MiCA法案框架 欧盟推出的《加密资产市场法规》(MiCA)是全球首个针对加密资产的综合性监管框架,为RWA的合规提供了一定的清晰度。但它同样设置了严格的发行方资质、资产储备和投资者保护要求,合规成本不菲。
不同法域的冲突 一个RWA项目,其底层资产可能在中国,SPV注册在开曼群岛,技术团队在新加坡,而投资者遍布全球。这意味着该项目可能需要同时满足中国、开曼、新加坡、美国、欧盟等多个法域的法律要求,其复杂性和成本可想而知。这种监管的割裂状态,严重限制了蓝色资产的全球无缝流通。
3.1.2 中国内地的“红线”与“变通”
在中国内地,金融监管环境对代币的发行与交易持有极为审慎的态度。任何形式的公开代币融资(ICO)和虚拟货币交易都被明令禁止。这为RWA在境内的直接落地划下了一条不可逾越的“红线”。
因此,寻求RWA融资的内地项目方,必须设计出极为复杂的跨境法律架构,在现有法律体系的框架内“嵌入式”发展。
3.1.3 香港的“桥头堡”角色与挑战
香港正积极打造全球虚拟资产中心,其相对开放的监管政策为内地蓝色资产RWA出海提供了一个重要的“桥头堡”。然而,这并非一条坦途。
两地法律衔接 内地与香港的法律体系存在巨大差异。如何确保在香港发行的RWA代币,其所代表的内地资产权益能够得到有效法律保障和强制执行,是一个核心难题。
尽职调查的高标准 香港监管机构对RWA底层资产的真实性、权属清晰度、估值公允性要求极高。对于产权界定本就复杂的海洋资产而言,完成一套符合香港标准的尽职调查报告,工作量巨大。
3.2 技术的暗礁 链上与链下的“锚定”难题
如果说监管是外部的枷锁,那么技术上的挑战则是RWA与生俱来的内部矛盾。其核心在于,如何确保链上的数字符号能够与链下波涛汹涌的现实世界,实现分秒不差、价值对等的强力锚定。一旦这个“锚”发生松动,整个RWA的信任大厦便会岌岌可危。
3.2.1 物联网与预言机 脆弱的“信息脐带”
RWA的透明度高度依赖于从物理世界采集数据的物联网(IoT)设备和负责传输数据的预言机。这条“信息脐带”在复杂的海洋环境中显得尤为脆弱。
恶劣环境的考验 海洋环境的高盐、高湿、强风浪特性,对传感器的稳定性和耐用性提出了极高的要求。一个部署在深海养殖网箱上的水质传感器,或是一个安装在海上风机上的振动监测器,其发生故障、被腐蚀或是在台风中损毁的概率远高于陆地。
数据孤岛与信号盲区 广阔的远洋和深海区域往往是通信信号的盲区。如何确保远洋渔船或深海勘探平台的数据能够稳定、低延迟地传输上链,是一个巨大的技术和成本挑战。
预言机的安全风险 预言机是中心化的数据中继站,它本身可能成为被攻击的薄弱环节。如果预言机被黑客操纵,向智能合约喂送了虚假数据(例如,伪造的发电量数据),智能合约将会基于错误信息进行错误的收益分配,从而引发灾难性后果。
3.2.2 资产确权与估值的“深水区”
与产权清晰的城市房地产不同,海洋资产的权属界定和价值评估要复杂得多,这给RWA的初始环节带来了巨大困难。
确权的模糊地带 海域使用权、渔业捕捞权、航道通行权等,其法律属性和边界界定本身就存在模糊之处。如何将这些动态的、甚至带有公共产品属性的权利,清晰地打包注入一个SPV,并在法律上做到无懈可击,是一项艰巨的工作。
估值的动态难题 如何公允地评估一片红树林的未来碳汇价值?如何预测一个海洋牧场未来五年的生物量增长?这些资产的价值受到自然环境、气候变化、市场需求等多重动态因素的影响,缺乏标准化的估值模型。估值逻辑的不透明,会直接影响投资者的信任和代币的定价。
3.2.3 流动性的幻觉与市场信任的构建
许多人认为“代币化=高流动性”,但这往往是一种幻觉。资产上链只是提供了流动性的技术可能性,真正的流动性来源于市场的深度、广度和信任。
“流动性黑洞”风险 如果一个蓝色资产RWA项目,其底层资产质量不高,或者信息披露不充分,那么即使代币化了,也可能无人问津,在二级市场上毫无交易量,最终沦为“流动性黑洞”,投资者无法退出。
信任的脆弱性 市场信任的建立是一个漫长的过程,但其崩溃可能就在一瞬间。一旦出现一个RWA项目因数据造假或资产暴雷而失败,就可能引发市场的“塔西佗陷阱”,投资者会对所有同类项目产生怀疑,导致整个赛道的信任危机。
为了应对这些技术挑战,业界也在探索解决方案,例如构建更为去中心化和抗审查的预言机网络,以及采用“两链一桥”(即联盟链负责资产端合规监管,公有链负责资产端全球流通,通过跨链桥连接)这样的混合架构,试图在合规与效率之间找到平衡。但这些探索仍处于早期阶段,距离成熟应用还有很长的路要走。
结论与展望
RWA与蓝色金融的结合,无疑为古老的海洋经济开启了一扇通往未来的窗。它以一种近乎重构生产关系的方式,为盘活沉睡的蓝色资产、拓宽产业融资渠道、驱动可持续发展提供了革命性的创新路径。通过将海洋资源进行数字化、碎片化和全球化流转,RWA不仅有望显著提升资本配置效率,更在推动海洋经济向着更绿色、更普惠、更高质量的方向转型,成为激发海洋领域“新质生产力”的重要支撑。
然而,我们也必须清醒地认识到,这艘满载希望的巨轮,正航行在一片机遇与挑战并存的复杂海域。严苛的全球监管壁垒与深刻的技术“锚定”难题,是其前行道路上无法回避的两座冰山。
展望未来,蓝色资产代币化的健康发展,绝非单一技术或单个项目的单兵突进,而是一项需要多方协同的系统性工程。它呼唤着更具前瞻性的顶层设计,需要监管机构、产业方、技术公司与法律专家共同参与,探索建立一套既能严守风险底线、又能鼓励创新的蓝色金融标准体系。同时,持续的技术迭代、强化的风险管理机制和彻底的信息披露制度,将是构筑市场长期信任的基石。
只有当监管的灯塔足够明亮,技术的船身足够坚固,市场的航道足够畅通,RWA才能真正成为赋能海洋经济创新与可持续繁荣的强大引擎,将深海资源的巨大价值,安全、高效地带到我们面前。
📢💻 【省心锐评】
RWA不是点石成金的魔法,而是价值发现的放大镜。蓝色资产的未来,不在于炒作概念,而在于能否用可信数据锚定真实价值,并穿透监管的迷雾。技术是船,合规是帆,缺一不可。

评论