【摘要】工信部明确AI玩具发展框架,以供需适配重塑市场,以技术创新驱动产业升级,以安全标准筑牢信任基石,推动行业迈向高质量发展。
引言
AI玩具,已不再是传统意义上的儿童玩伴。它正迅速演变为一个集成了前沿人工智能、物联网(IoT)、多模态交互与边缘计算技术的复杂智能终端。当大语言模型(LLM)的“灵魂”被注入硬件躯壳,这个赛道便从消费电子的边缘地带,一跃成为衡量技术落地与商业化能力的核心场域。
近日,工业和信息化部(工信部)的正式发声,为这个高速增长但略显混沌的市场划定了清晰的航道。其提出的**“供需适配、创新驱动、安全护栏”**三位一体的指导方针,并非简单的产业政策,而是一份写给从业者的技术与架构路线图。它标志着AI玩具产业的发展逻辑,正从野蛮生长的“技术炫技”阶段,转向以市场需求为牵引、以技术创新为引擎、以安全可信为底座的成熟发展期。
本文将从技术架构师的视角,深度拆解工信部此次释放的信号,剖析其背后对AI玩具产品形态、技术栈选型、产业链协同以及安全治理体系所带来的深刻影响。我们将探讨,这“三支箭”如何共同作用,塑造下一代智能玩具的技术内核与产业生态。
🧩 一、供需适配:从技术驱动到市场牵引的架构重塑
%20拷贝-heor.jpg)
工信部将**“促进消费品供需适配性”**置于首位,这是一个关键的信号转变。它要求技术架构的设计起点,必须从“我们能实现什么功能”转变为“市场和用户真正需要什么”。这种转变,正深刻地重塑着AI玩具的技术栈与产品架构。
1.1 需求侧的范式变迁
AI玩具的成功,前提是精准定义并满足用户的深层需求。当前,其需求侧正呈现两大核心变迁:用户群体的全龄化解构与功能角色的多维演进。
1.1.1 用户群体的全龄化解构
传统玩具的用户画像极为聚焦,主要面向儿童。但AI技术打破了这层壁垒,将用户群体拓展至“老、中、青、幼”四个象限。不同群体对产品的技术需求截然不同,这要求架构设计必须具备高度的灵活性和可扩展性。
表1:不同用户群体的技术需求解构
这种全龄化的覆盖,意味着单一的技术方案无法包打天下。平台型企业需要构建一个可配置、可裁剪的AI技术中台,能够根据不同的产品线,灵活组合语音、视觉、LLM等原子能力,快速响应不同细分市场的需求。
1.1.2 功能角色的多维演进
AI玩具的角色正在从单一的“玩伴”(Playmate)向复合型的“智慧伙伴”(Intelligent Partner)进化。这种进化并非功能的简单堆砌,而是对产品核心价值的重新定义。
教育伙伴 (Educational Partner)
这要求AI玩具不仅仅是知识的灌输者,更是学习兴趣的激发者。技术上,需要实现一个闭环的自适应学习系统。知识图谱构建:将K12教育内容结构化,形成知识图谱。
用户画像与知识追踪:通过交互数据,实时评估孩子对知识点的掌握程度(Knowledge Tracing)。
动态内容推荐:基于评估结果,通过强化学习算法,动态推荐最适合当前水平的学习内容或游戏。
正向反馈激励:设计游戏化的激励机制,维持学习动力。
情感伴侣 (Emotional Companion)
模拟“共情”是技术上的巨大挑战。当前主流的实现路径是基于多模态情绪识别与生成。输入:通过分析用户的语音语调(声学特征)、面部表情(视觉特征)和对话文本(语义特征),综合判断其情绪状态。
处理:对话管理系统(Dialogue Manager)根据识别出的情绪,选择预设的安抚、鼓励或共情策略。
输出:通过TTS生成带有相应情感的语音,并驱动硬件(如灯光、动作)做出匹配的表达。
必须强调,这里的“情感”是模拟而非真实,其核心伦理边界在于“陪伴”而非“操纵”,技术设计必须坚守这一底线。
创造力引擎 (Creativity Engine)
AIGC技术的融入,让玩具从内容的消费者变成了与用户共创内容的工具。例如,一个AI故事机可以根据孩子给出的几个关键词(如“公主”、“恐龙”、“巧克力”),实时生成一个逻辑自洽的短篇故事。这背后需要一个经过特定领域(如童话故事)微调的、具备强大上下文理解能力的LLM,并对生成内容的安全性、价值观进行严格过滤。
1.2 供给侧的技术栈适配
面对需求侧的深刻变革,供给侧的技术架构必须做出精准适配。端云协同的混合架构、多模态感知融合、以及可持续运营的内容生态,成为当前AI玩具技术架构的三大支柱。
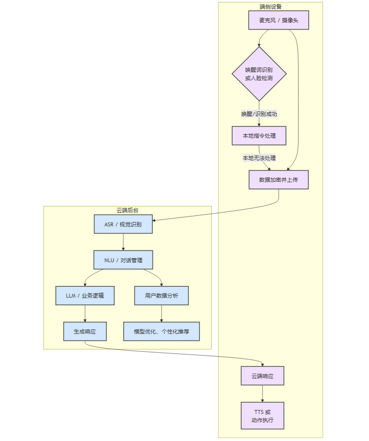
1.2.1 端侧智能与云端协同的混合架构
在AI玩具的场景下,纯云端或纯端侧的方案都存在明显短板。混合架构成为必然选择,其关键在于合理的算力分配与数据流转设计。
端侧(On-Device AI)
运行任务:高频、低延迟、隐私敏感的任务。例如,唤醒词识别(Keyword Spotting)、基础指令词识别、本地图像处理(如人脸检测)、传感器数据预处理。
技术核心:依赖低功耗的AI芯片(NPU),如瑞芯微、联发科、晶晨等厂商提供的SoC。模型需要经过量化、剪枝、蒸馏等轻量化处理,以在有限的算力(通常小于2 TOPS)和内存(几十到几百MB)下高效运行。
优势:响应速度快、保障基本功能在断网下可用、用户隐私数据不出设备。
云端(Cloud AI)
运行任务:高复杂度、需要海量数据和算力的任务。例如,复杂的自然语言理解(NLU)、开放域对话生成(LLM推理)、用户行为分析、模型训练与更新。
技术核心:依赖公有云或私有云提供的强大算力(GPU/TPU集群)。通过API形式为设备端提供服务。
优势:能力上限高,可快速迭代模型,实现复杂智能。
AI玩具端云协同架构:

这个架构的核心在于定义清晰的端云边界。一个优秀的架构设计,应该让用户在体验上几乎感受不到这种切换。例如,简单的指令“播放音乐”在端侧完成,而开放式提问“恐龙为什么会灭绝”则无缝交由云端处理。
1.2.2 多模态感知融合的技术实现
AI玩具的交互体验,很大程度上取决于其对环境和用户意图的综合理解能力。这需要将来自不同传感器的信息进行有效融合。
数据源:
语音:用户的指令、对话内容、声纹、情绪。
视觉:人脸、表情、手势、周围物体、绘本文字。
运动:通过陀螺仪、加速度计感知识别被拿起、摇晃、跌落等状态。
触摸:通过触摸传感器感知用户的抚摸、拍打。
融合技术:
早期融合(Early Fusion):在输入层面对原始数据进行拼接,然后送入一个统一的模型进行处理。优点是能端到端学习,但实现复杂,模型庞大。
晚期融合(Late Fusion):各个模态分别进行处理,在决策层面对各自的结果进行融合(如投票、加权)。优点是模块化,易于实现和扩展。
混合融合(Hybrid Fusion):结合上述两者,是目前更实用的方案。例如,语音和文本可以进行早期融合以更好地理解语义,再将其结果与视觉识别出的情绪进行晚期融合,最终决定AI玩具的回应策略。
一个典型的融合场景:当摄像头检测到孩子皱着眉头(视觉),同时麦克风捕捉到其声音低沉(语音),系统会综合判断孩子可能处于负面情绪,即使其对话文本本身是中性的。此时,对话系统会优先采用安抚策略。
1.2.3 可持续运营的内容生态与OTA体系
现代AI玩具的商业模式已从“一次性硬件销售”转向“硬件+内容+服务”的长期运营模式。这要求技术架构必须具备强大的可运营性。
内容分发网络(CDN):所有的故事、歌曲、课程等内容都应部署在CDN上,确保全球用户都能快速、稳定地获取。内容需要标签化、结构化,便于后台进行个性化推荐。
OTA(Over-the-Air)更新体系:这是产品的生命线,用于分发功能更新、安全补丁和算法模型升级。一个健壮的OTA系统必须包括:
安全验证:固件必须经过签名验证,防止恶意刷机。
差分升级:只下载更新的部分,节省带宽和电量。
灰度发布:先向小部分用户推送,验证稳定性后再全量发布。
回滚机制:升级失败或出现严重问题时,能安全回退到上一个稳定版本。
总而言之,工信部强调的“供需适配”,在技术层面,就是要求我们构建一个以用户为中心、数据驱动、端云协同、可灵活演进的复杂系统。 这对传统的玩具制造商提出了极高的技术挑战,也为科技企业切入该赛道提供了绝佳的契机。
🔬 二、创新驱动:技术融合与产业链协同的双轮引擎
%20拷贝-kngi.jpg)
工信部提出的**“创新驱动”,不仅指向单一技术的突破,更强调技术融合与产业链协同**这两个维度。AI玩具的竞争力,不再仅仅取决于其搭载的AI模型有多先进,而在于能否将AI与硬件、内容、IP等要素进行深度耦合,并在一个高效协同的产业链中快速迭代。
2.1 技术融合的深度与广度
AI玩具的创新,本质上是多项技术交叉融合的产物。当前,几个关键的技术融合方向正在定义下一代产品的形态。
2.1.1 AI + IP:从授权贴牌到原生智能
IP(知识产权)是玩具产业的灵魂。传统的“IP+玩具”模式,大多停留在外观授权的浅层阶段。而“AI+IP”则要求将IP的性格、世界观、故事线深度植入AI模型的“灵魂”中。
技术实现路径:
构建IP专属知识库:将IP相关的所有资料(如动画剧本、漫画、角色设定集)进行结构化处理,构建一个专属的向量数据库。
模型微调(Fine-tuning):使用该知识库对基础大模型进行微调,使其回答问题时,能严格遵循IP的世界观和角色设定。
RAG(Retrieval-Augmented Generation):在推理时,先从IP知识库中检索最相关的信息,再将其作为上下文(Context)注入Prompt,引导LLM生成符合IP设定的回答。RAG相比微调,成本更低,且知识更新更灵活。
声音与形象克隆:利用声音克隆(Voice Cloning)和数字人技术,生成与IP角色完全一致的语音和虚拟形象,实现“形神兼备”。
案例分析:奥飞娱乐的“AI+IP”战略
奥飞娱乐手握“超级飞侠”、“喜羊羊与灰太狼”等大量知名IP。其成立AI玩具事业部,并与高校建立联合实验室,其核心技术攻关方向就是如何将这些IP的内在价值,通过AI技术转化为独特的交互体验。例如,一个“喜羊羊”AI玩具,当被问及“如何对付灰太狼”时,它的回答必须符合喜羊羊聪明、善良的人设,而不是给出一个通用的、暴力的解决方案。
2.1.2 AI + AR:打破物理与数字的边界
增强现实(AR)技术与AI的结合,能够创造出虚实融合的沉浸式体验,极大地拓展了玩具的可玩性。
技术栈构成:
SLAM(Simultaneous Localization and Mapping):允许设备实时理解自身在物理空间中的位置和姿态,并将虚拟物体稳定地“锚定”在真实环境中。
图像识别:识别特定的玩具、卡片或绘本页面,作为触发AR内容的标记物(Marker)。
AI交互:用户不仅能看到虚拟角色,还能通过语音与其进行智能对话。
案例分析:星辉互动娱乐的沉浸式产品
星辉互动娱乐推出的融合AR与AI的产品,其典型玩法是:孩子将玩具车放在地板上,通过手机或平板的摄像头,可以看到一条虚拟赛道出现在客厅里,玩具车在赛道上飞驰。孩子可以通过语音指令,让虚拟的赛车手AI进行超车、加速等操作,甚至可以与AI赛车手进行简单的赛况交流。这种模式将物理玩具的操作感与数字内容的丰富性完美结合。
2.1.3 AI + IoT:构建以玩具为中心的智能生态
将AI玩具作为家庭物联网的交互中枢,是另一个重要的创新方向。玩具不再是一个孤立的设备,而是连接其他智能家居设备的桥梁。
实现架构:
统一的连接协议:支持Matter、Zigbee、Wi-Fi、蓝牙Mesh等主流IoT协议,确保能与不同品牌的智能家居设备互联互通。
意图识别与设备控制API:AI玩具的NLU系统需要能够理解用户的控制意图(如“我有点热”),并将其转化为对具体设备(空调)的控制指令(降低温度)。
场景联动引擎:支持用户自定义场景。例如,当孩子说“我要睡觉了”,AI玩具可以自动执行一系列操作:关闭主灯、打开小夜灯、播放摇篮曲、拉上智能窗帘。
这种融合,极大地提升了AI玩具在家庭场景中的使用价值和用户粘性,使其从“玩具”属性向“家庭助手”属性延伸。
2.2 产业链的协同与重构
AI玩具的复杂性决定了任何一家企业都难以包揽所有环节。一个高效协同的产业链成为创新的基础保障。当前,产业链正呈现出**“玩具企业转型 + 科技企业跨界”**的二元结构,并围绕几个关键节点进行深度协同。
表2:AI玩具产业链核心环节与代表企业
案例分析:实丰文化与百度智能云的合作
这是一个典型的“中游+上游”的协同模式。实丰文化拥有强大的玩具设计、制造和渠道能力,但缺乏底层AI技术积累。百度智能云则拥有领先的文心大模型和语音、视觉技术。双方的合作,使得实丰文化能够快速推出具备先进AI能力的“AI魔法星”等产品,而百度也找到了其AI技术落地的绝佳场景。这种**“技术+IP+制造”**的协同,大大缩短了产品的研发周期,降低了创新门槛。
国产供应链的独特优势
东北证券的研报指出了国产AI玩具的核心竞争力所在:
成本优势:依托以汕头澄海为代表的成熟玩具产业集群,国产AI玩具在模具、注塑、组装等环节拥有全球领先的成本控制能力。
迭代速度:完整的供应链使得从设计到量产的周期极短,能够快速响应市场变化,进行小批量、多批次的快速迭代。
研发周期:国内工程师红利与敏捷开发模式,使得软件和算法的迭代速度同样领先。
这种**“深圳的AI算法 + 东莞的硬件方案 + 澄海的生产制造”**的高效协同体系,构成了中国AI玩具产业在全球竞争中的坚固壁垒。
🛡️ 三、安全护栏:构建技术、标准与治理的信任基石
%20拷贝-efyx.jpg)
当AI玩具成为家庭的“新成员”,其安全性便成为用户最核心的关切。工信部将**“安全兜底”作为三大支柱之一,明确了产业发展的红线。一个完整的安全护栏,必须覆盖数据隐私、内容安全、网络安全**三大维度,并建立在技术、标准、治理相结合的立体防御体系之上。
3.1 数据隐私:从被动合规到主动防护
AI玩具作为数据采集的入口,其隐私保护是重中之重,尤其涉及到儿童这一敏感群体。
3.1.1 遵循“数据最小化”原则
这是隐私保护的第一原则。系统设计时,必须明确:
只收集必要数据:仅收集实现核心功能所必需的数据。例如,一个故事机如果不需要视觉交互,就不应该配置摄像头。
端侧处理优先:尽可能在设备端完成数据处理。如前文所述,简单的指令识别、人脸检测等,都应在本地完成,避免原始音视频数据上传云端。
数据脱敏与匿名化:对于必须上传云端进行分析的数据(如用于改善模型的用户行为数据),必须进行严格的匿名化处理,去除所有可识别个人身份的信息(PII)。
3.1.2 全生命周期的数据安全管理
数据的安全贯穿其采集、传输、存储、处理、销毁的全过程。
采集:必须通过清晰、易懂的方式(如首次开机引导)向用户(监护人)明确告知将收集哪些数据、用于何种目的,并获得其显式同意。
传输:所有端云之间的数据传输,必须使用TLS/SSL等加密协议,确保数据在传输过程中不被窃听或篡改。
存储:云端存储的用户数据必须进行高强度加密,并对访问权限进行严格控制。敏感数据(如人脸特征值)应与普通业务数据隔离存储。
处理:建立严格的数据访问控制策略和审计日志,确保只有授权人员才能在必要时访问用户数据。
销毁:当用户注销账户或设备报废时,必须提供彻底清除其个人数据的功能。
3.2 内容安全:构建适龄、可控的内容过滤体系
AI玩具,特别是具备AIGC能力的玩具,其输出内容的安全性至关重要。必须防止其生成暴力、色情、或不符合主流价值观的内容。
技术过滤机制:
输入端过滤:对用户的输入(Prompt)进行安全审查,拒绝不当的引导性提问。
输出端审核:在LLM生成内容后,再经过一个独立的、轻量级的安全审核模型进行二次过滤,拦截潜在的风险内容。
敏感词库与黑名单:维护一个动态更新的敏感词库,对输入和输出进行匹配过滤。
价值观对齐:通过RLHF(Reinforcement Learning from Human Feedback)等技术,确保AI模型的价值观与社会主流价值观保持一致。
内容适龄化设计:
系统应支持设置不同的年龄模式。在低龄模式下,对话内容、故事风格、知识科普的深度都应进行相应调整,确保内容符合该年龄段儿童的认知水平和心理特点。家长监护功能(Parental Control):
必须提供功能强大的家长端App,允许家长:查看玩具的使用日志和对话摘要。
设置使用时长限制。
自定义内容黑白名单。
管理玩具的网络访问权限。
3.3 网络安全:加固设备的系统与连接防线
联网的AI玩具,本质上是一个IoT设备,同样面临着被黑客攻击的风险。
系统安全加固:
安全启动(Secure Boot):确保设备只能加载经过官方签名的固件,防止被刷入恶意系统。
权限最小化:操作系统内的各个进程应以最小权限运行,限制攻击者在获得单个进程控制权后的横向移动空间。
定期安全审计与漏洞扫描:对固件进行定期的第三方安全审计,及时发现并修复漏洞。
通信安全:
设备身份认证:每个设备都应有唯一的身份标识和密钥,在连接云端时进行双向认证,防止伪造设备接入。
API接口安全:所有对外的API接口都必须进行严格的认证和授权,防止被非法调用。
建立安全应急响应机制:
企业需要建立一套完整的安全漏洞披露和应急响应流程。一旦发现严重漏洞,能够通过前述的OTA体系,快速向所有设备推送安全补丁。
工信部强调将“适时研究制定相关标准”,这预示着未来AI玩具的安全将不再是企业的“可选项”,而是必须遵守的“强制项”。 相关企业应提前布局,将安全设计(Security by Design)和隐私设计(Privacy by Design)的理念,深度融入产品的整个研发流程中。
结论
工信部的此次发声,为AI玩具产业的发展描绘了一幅清晰的蓝图。它所强调的**“供需适配、创新驱动、安全护栏”**,并非三个孤立的政策指令,而是一个相互关联、层层递进的有机整体。
供需适配是方向盘,它要求技术的发展必须紧密围绕真实的用户价值展开,避免陷入自娱自乐的技术空转。这驱动着产品架构向着更加灵活、个性化和场景化的方向演进。
创新驱动是发动机,它鼓励通过技术融合与产业链协同,不断突破现有产品的边界,创造出全新的交互体验和商业模式。这为AI+IP、AI+AR等前沿探索提供了政策支持,也巩固了中国在全球供应链中的核心优势。
安全护栏是刹车系统,它为高速发展的产业划定了不可逾越的红线,确保技术创新始终在可信、可控的轨道上运行。这不仅是对消费者的负责,更是产业长期健康发展的基石。
从技术架构师的视角看,这“三箭齐发”的背后,是对AI玩具从业者提出的更高要求。我们不仅要懂算法、懂硬件,更要懂用户、懂市场、懂安全、懂生态。未来的竞争,将是综合能力的竞争。
西南财经大学教授吴垠的判断点明了产业的宏观趋势:在人口结构变化等因素影响下,传统玩具行业面临增长瓶颈,而AI化是实现“量价齐升”、穿越周期的关键路径。在政策的精准护航、企业的持续攻坚和市场的强劲驱动下,中国AI玩具产业正迎来从“规模增长”到“质量提升”的战略转型期。这不仅关乎一个行业的兴衰,更关乎“中国智造”在全球智能消费赛道中话语权的争夺。对于身处其中的技术人而言,这既是挑战,更是前所未有的机遇。
📢💻 【省心锐评】
工信部此举,意在为AI玩具的狂飙突进安装“导航”与“刹车”。技术从业者需从“功能实现”转向“价值创造”,将安全与体验置于架构设计的核心,方能在这条千亿级赛道上行稳致远。

评论