【摘要】供给过剩正倒逼消费行业回归经营常识。本文从人口、品类、渠道、技术与资本五大切面,系统拆解2025年消费市场的底层逻辑,揭示由效率与集中度驱动的结构性机会。
引言
2025年的中国消费市场,表面波澜不惊。消费分级、情绪价值、银发经济等概念被反复咀嚼,似乎已难觅新意。然而,表层的喧嚣之下,一场深刻的结构性变革正在发生。行业正从追逐“风口”的叙事狂热,转向以经营常识为内核的理性周期。供给全面过剩的宏观背景,如同一个高压反应釜,正在催化企业核心能力的重塑。
本文的目标并非重复市场共识,而是试图穿透现象,从五个相互关联的切面,系统性地梳理消费行业的技术脉络与商业逻辑演进。我们将探讨人口结构如何定义了需求的边界与函数,品牌如何在过剩供给中通过提升“集中度”破局,渠道如何在新旧模型的挤压下重构价值,以及“看不见的AI”如何成为驱动企业穿越周期的底层引擎。最终,这一切都将反映在资本市场的价值标尺上。这不仅是对2025年的展望,更是一份关于如何在存量博弈时代构建确定性增长的技术路线图。
📌 一、需求原点:作为第一性原理的人口结构
%20拷贝-fvrx.jpg)
消费行为的起点与终点,始终是人。脱离对人口结构及其分布的深刻理解,一切商业模式与技术应用都无异于空中楼阁。在当前阶段,将人口作为消费需求的第一性原理进行拆解,其重要性远超以往。这意味着我们需要从宏大叙事转向对数据模型的精细化构建与应用。
1.1 从“对标日本”到构建“社会折叠”数据模型
过去,将中国市场简单对标日本“第四消费时代”的分析框架,存在一个根本性的模型缺陷。日本社会自上世纪70年代便形成了以“全民中产”为基础的相对扁平化结构。而中国的现实是典型的“社会折叠”结构,其复杂性远超单一线性发展模型。
这种折叠性体现在多个维度。首先是地理与城乡的折叠,中国拥有近五亿的农民人口,广袤的县域、乡镇市场与一线城市的需求函数截然不同。其次是收入与圈层的折叠,不同收入水平、教育背景、信息获取渠道的人群,形成了无数个平行且难以相互理解的“消费宇宙”。
因此,技术团队面临的核心挑战,不再是应用一个普适的全国用户画像,而是构建一个能够反映“社会折叠”特征的多维用户分层模型。
1.1.1 用户分层的数据维度扩展
传统的用户画像往往基于年龄、性别、地域等基础人口统计学数据,以及交易行为数据。但在折叠社会模型中,必须引入更深层次的变量。地理颗粒度下钻:模型需要从“省-市”级别下钻到“区-县-乡镇”级别,并结合当地的人均可支配收入、产业结构、物流基础设施覆盖率等宏观经济指标。
信息渠道权重:用户主要的信息来源是抖音、快手、小红书,还是本地生活社群、线下口碑,这个权重因子直接影响了营销触达与转化效率的建模。
消费决策因子:不同圈层的用户,其消费决策的核心驱动力差异巨大。模型需要能够识别是价格敏感型、品质追求型、社交认同驱动型,还是便利性优先型。
1.1.2 分区模型的建立与应用
基于上述多维数据,企业可以构建动态的“分区增长模型”。这意味着**“全国一套打法”的策略必须被摒弃**。例如,华莱士、蜜雪冰城等品牌的成功,本质上是其商业模型与技术系统高度适配了下沉市场的消费函数。他们的选址模型、供应链半径、产品定价、加盟商管理系统,都是围绕特定分区市场的用户行为和成本结构来设计的。技术上,这要求企业具备强大的数据中台能力,能够整合并处理来自不同区域、不同渠道的异构数据,为前端业务部门输出定制化的市场洞察与决策建议。例如,A区域市场可能适合推行大包装、高性价比的家庭分享装产品,而B区域市场则更适合小规格、高频次的即时消费品。这种决策必须由数据驱动,而非依赖经验。
1.2 “不涨价的消费升级”的技术解构
一个普遍的误判是,将当前市场的理性消费趋势简单归结为“消费降级”。这忽略了消费者在核心需求层面从未放弃对“更好”的追求。未来十年的主线,更准确的定义是**“不涨价的消费升级”**。这种升级并非体现在价格标签的跃升,而是体现在一系列由技术驱动的价值维度上。
1.2.1 配方与品质升级
消费者愿意为更健康的配料(如0糖0脂)、更优质的原材料、更透明的生产过程支付合理的溢价。这背后需要强大的供应链管理与溯源技术。通过区块链、物联网(IoT)等技术,品牌可以实现从原料采购到生产加工再到终端销售的全链路透明化,将“品质”从一个营销概念,转化为可验证的数据。1.2.2 规格与场景设计
升级体现在产品规格对细分场景的精准匹配上。例如,针对一人食场景的小份量预制菜、针对办公室下午茶的独立小包装零食。这要求企业具备C2M(Customer-to-Manufacturer)的能力,通过分析海量的用户行为数据,洞察潜在的场景需求,并快速反馈到产品设计与生产环节。柔性生产线的技术改造是实现这一目标的基础。1.2.3 交付效率与服务体验
更快的履约速度、更便捷的退换货流程、更专业的客服响应,这些都是服务体验升级的重要组成部分。这依赖于高效的仓储物流系统(WMS/TMS)、智能的客服机器人、以及全渠道的会员服务体系。将服务体验数据化,并纳入产品整体价值评估模型,是技术团队的重要工作。1.2.4 降低试错成本
直播电商、社区团购等模式的兴起,本质上是为消费者提供了更低的试错成本。通过主播讲解、邻里推荐,消费者在购买前获得了更丰富的信息,降低了决策风险。品牌方需要思考如何利用技术手段,如AR试妆、虚拟试穿、在线产品3D展示等,进一步降低用户的尝试门槛。
📌 二、供给破局:集中度的红利与“伪品类”的陷阱
在供给端,市场的主要矛盾已从“供给不足”转变为“有效供给不足”与“同质化供给过剩”。在这样的背景下,企业的增长逻辑必须从外延式的品类扩张,转向内生式的效率与品牌心智提升。核心关键词是**“集中度”**。
2.1 结构性机会:在“有品类没品牌”的赛道做深
中国消费市场的许多类目呈现一个典型特征,即市场规模巨大,但品牌格局极其分散。消费者对品类有明确认知,但无法在第一时间联想到一个或两个绝对的领导品牌。这就是“有品类没品牌”的赛道,也是未来最大的结构性机会所在。
2.1.1 机会识别的数据驱动方法
如何系统性地发现这类赛道?技术团队可以建立一个市场机会评估模型,量化分析以下指标。市场规模与增速(TAM/CAGR):通过行业报告、电商平台销售数据、第三方监测数据,评估品类的基本盘与增长潜力。
品牌集中度(CRn):计算品类前N名品牌的市场份额总和。CR4低于30%的品类,通常意味着品牌格局分散,存在整合机会。
搜索指数分析:对比品类关键词与头部品牌关键词的搜索量。如果品类词搜索量远大于任何单一品牌词,说明用户“认品类不认品牌”。
社交媒体声量(SOV):分析社交平台上关于该品类的讨论,评估头部品牌的声量占比与用户心智占有率。
例如,西式糕点面包、细分功能性调味品、部分速冻食品(如手抓饼、披萨)、肉干肉脯等,都符合上述特征。
2.1.2 从“上新”到“大单品”的战略回归
在供给过剩时代,无休止地推出新品(打“机海战术”)正在成为一种战略陷阱。它会稀释营销资源、复杂化供应链管理、并模糊品牌在消费者心中的定位。相反,打造拥有高复购率和强品牌辨识度的“超级大单品”,成为提升集中度的关键路径。技术在其中的作用是,通过数据分析找到最大公约数的需求,并持续优化单品。这包括对用户反馈进行情感分析、通过A/B测试优化产品口味与包装、利用销售数据预测补货周期等。一个成功的大单品,是品牌与渠道谈判的最强议价权。
2.2 渠道端的“做减法”:SKU收缩与效率博弈
供给过剩的压力最终会传导至渠道端。无论是线下的商超卖场,还是线上的电商平台,都在不约而同地“做减法”。其背后的商业逻辑是,有限的货架(或流量位)必须分配给周转效率最高、利润贡献最大的商品。
2.2.1 渠道的效率诉求
渠道方评估一个SKU的核心指标包括:动销率:在一定时间内,有销售记录的SKU占总SKU的比例。
坪效/坑产:单位面积或单个流量位产生的销售额。
库存周转天数:越短越好,意味着资金占用成本低。
毛利贡献:该SKU为渠道带来的直接利润。
品牌方需要建立一套渠道数据监控与分析系统,实时追踪自身产品在不同渠道的上述指标表现。当数据亮起红灯时,需要快速反应,调整营销策略或优化产品组合。
2.2.2 品牌方的应对策略
面对渠道的“减法”,品牌方必须用更强的单品效率来换取生存空间。这意味着,品牌需要向渠道证明,我的大单品能为你带来更确定的销售额和更低的运营复杂度。技术上,品牌可以通过数据共享,为渠道提供更精准的销售预测,协助渠道进行库存管理,从而形成“效率联盟”。
2.3 警惕“伪新品类”的价值陷阱
市场上每年都会涌现大量看似新颖的“新品类”,但其中绝大多数是“伪品类”。它们往往缺乏坚实的消费共识,最终昙花一现。
2.3.1 “伪品类”的特征识别
边界模糊,可无限分裂:例如去年一度火热的“中式养生水”,其配方组合可以无限发散(红豆薏米、玉米须、金银花等),导致产品形态极其分散,无法形成统一的品类认知。
缺乏代表性标杆:与无糖茶有“东方树叶”这样的绝对标杆不同,“伪品类”中没有一个能够定义品类的领导品牌。
技术门槛低,易于复制:当一个概念兴起,渠道自营品牌和大量白牌厂商会迅速跟进,用极低的价格冲击市场。
2.3.2 恶性循环的形成
“伪品类”的诞生往往伴随着热度炒作,但很快会陷入恶性循环。由于缺乏共识和品牌领导,价格战成为唯一的竞争手段。渠道自营和白牌将价格打穿,导致利润空间极度微薄。品牌方没有足够的利润进行研发投入和品牌建设,最终整个品类被“做散”、“做烂”,从热度走向内卷。椰子水品类的发展路径,在一定程度上也体现了这种“劣币驱逐良币”的风险。对于企业而言,在进入一个新品类之前,进行审慎的技术与市场评估至关重要。需要判断这究竟是一个能够沉淀为长期需求的真品类,还是一个转瞬即逝的营销概念。
📌 三、渠道重构:从价值链博弈到服务与效率整合
%20拷贝-faum.jpg)
消费行业的渠道结构正在经历一场深刻的重塑。传统的、基于信息不对称和区域壁垒的模式正在瓦解,取而代之的是一个更加扁平、数据驱动、服务导向的新生态。
3.1 经销商的转型阵痛:从“价差模型”到“服务模型”
长期以来,经销商的核心利润来源于进销价差。其商业模式建立在“信息不对称”和“区域壁垒”两大基石之上。然而,这两大基石正在被技术和商业模式的演进所侵蚀。
3.1.1 “双重挤压”的成因
经销商正面临来自品牌方和终端的双重挤压。品牌DTC(Direct-to-Consumer)化:品牌方通过自建电商、小程序、社交媒体账号等,越来越多地直接触达消费者。这不仅是为了提升销售额,更是为了获取宝贵的一手用户数据。
终端直采与小单化:大型KA卖场、区域连锁便利店,甚至一些社区夫妻店,都倾向于绕过经销商直接向品牌采购,以获取更低的进货价。同时,数字化工具的普及使得终端门店可以实现小批量、高频次的订货,进一步削弱了经销商的库存“蓄水池”功能。
控价与防窜货技术:品牌方为了维护全国统一的价格体系,越来越多地采用数字化手段(如一物一码)来监控商品流向,严防跨区域窜货。这直接压缩了经销商利用区域价差套利的空间。
3.1.2 向“服务商”角色的演进
在价差收入锐减的背景下,经销商的未来在于转型为专业的“品牌服务商”。其价值不再是简单的货物搬运,而是提供一系列精细化的、本地化的运营服务。仓配服务:提供高效的本地仓储和“最后一公里”配送服务,尤其是对即时零售等新业态的履约支持。
终端维护:包括产品陈列、海报张贴、货架整理、临期品管理等。
营销执行:在本地协助品牌方落地促销活动、地推、试吃试饮等。
数据反馈:收集并向品牌方反馈一线的销售数据、竞品动态、消费者意见等。
这种转型对经销商提出了更高的要求。它需要从一个贸易型公司,转变为一个运营型、甚至科技型的公司。投资建设小型的仓配中心、采用数字化的SFA(销售人员自动化)系统来管理地推团队、使用数据分析工具来优化配送路线,都将成为经销商的核心竞争力。
3.2 电商的平台期与即时零售的变量
线上渠道同样面临增长瓶颈。根据国家统计局数据,实物商品网上零售额的同比增速已从2020年的14.8%逐年放缓。传统电商平台的流量红利见顶,获客成本持续攀升,行业亟需新的增长刺激。
3.2.1 即时零售的机遇与挑战
“万物到家”的即时零售被寄予厚望,它满足了消费者对“快”和“便捷”的极致追求。然而,要使其成为真正意义上的“渠道第二曲线”,仍需克服诸多技术与商业模式上的挑战。我们可以用一个流程图来拆解即时零售的运作逻辑及其中的关键节点。

履约成本:骑手成本是即时零售最大的开支之一。如何通过智能调度算法优化配送路径、提高人效,是降低履约成本的关键。
供给组织:与传统电商的大仓模式不同,即时零售依赖于分布式的本地供给。如何对数量庞大的线下门店进行数字化改造,实现库存实时在线、拣货路径最优,是一个巨大的工程。
高频刚需场景:目前即时零售的高频场景仍主要集中在生鲜、药品、应急快消品等。如何拓展更多高频场景,提升客单价,是其能否规模化盈利的前提。
利益结构:平台、商家、骑手、消费者之间的利益分配机制仍在探索中。过高的平台抽佣会抑制商家的参与意愿,而补贴一旦停止,用户留存又面临考验。
即时零售的未来,取决于能否通过技术手段和模式创新,持续优化效率,跑通单位经济模型(Unit Economics)。
📌 四、技术引擎:“看不见的AI”与数据闭环的构建
技术在消费行业的应用,正在从前端的“营销噱头”向后端的“效率基石”深度渗透。真正能够帮助企业穿越周期、构建护城河的,并非那些让消费者直接感知的“看得见的AI”,而是那些在后台默默优化每一个业务环节的“看不见的AI”。
4.1 B端AI:从不确定性中寻找确定性
消费零售的本质,是在不确定的市场需求与有限的资源之间,寻求最优的匹配效率。B端AI的核心价值,就是利用数据和算法,在高度不确定性的环境中,为企业的经营决策提供确定性的支撑。
4.1.1 智能需求预测
传统的销售预测多依赖于历史数据和人工经验,难以应对市场的瞬息万变。现代的需求预测模型,则是一个融合了多维变量的复杂系统。数据输入层:除了历史销售数据,模型还会整合天气预报、宏观经济指标、社交媒体趋势、平台大促日历、竞品营销活动、甚至本地的节假日与事件等海量数据。
算法模型层:采用时间序列分析(如ARIMA)、机器学习(如XGBoost, LightGBM)乃至深度学习(如LSTM)等算法,对多维数据进行建模,捕捉复杂的非线性关系。
预测输出层:输出的不再是一个笼统的数字,而是精细到SKU × 门店 × 天级别的动态预测销量。
以快时尚品牌ZARA为例,其强大的供应链响应能力,正是建立在精准的需求预测之上。当AI模型监测到某个城市未来一周将持续高温,且社交媒体上关于“防晒衣”的讨论热度激增时,系统会自动调高该城市门店防晒衣品类的需求预测,并触发向该区域仓库的补货指令。
4.1.2 动态库存与智能分仓
精准的预测是前提,高效的库存管理是执行。AI在库存管理中的应用,主要体现在两个方面。智能补货(Safety Stock & Reorder Point):AI模型会根据每个SKU在不同门店的预测销量、当前库存水平、在途库存、以及供应商的供货周期,动态计算出最优的安全库存水位和补货点。这确保了在满足95%以上服务水平(即顾客想买时有货)的前提下,最大限度地降低整体库存持有成本。
分仓与调拨:对于拥有全国多级仓库网络的企业,AI可以扮演“中央调度大脑”的角色。它会根据各区域的销售预测和物流成本,决定新到货品在不同仓库间的分配比例。当某个区域出现超卖或滞销时,系统会自动生成跨区域的库存调拨建议,实现全国一盘货的动态平衡。
像阿里云、京东物流等云服务商和物流科技公司,提供的智能仓储管理系统(WMS),已经将这些能力产品化,大大降低了中小企业应用AI的门槛。
4.1.3 动态定价与精准营销
在营销端,AI的应用同样深刻。动态定价:基于商品的生命周期、库存深度、竞品价格、用户敏感度等因素,AI可以为不同渠道、不同时段的商品制定差异化的价格策略,以实现整体利润最大化。
精准投放:通过构建精细的用户画像(RFM模型、用户标签体系等),AI可以将广告预算精准地投放给最有可能转化的潜在客群,大幅提升ROI。
个性化推荐与会员运营:在电商平台和品牌私域中,AI驱动的推荐引擎和自动化营销工具(MA),可以为每个用户提供千人千面的商品推荐和互动体验,提升用户粘性与复购率。
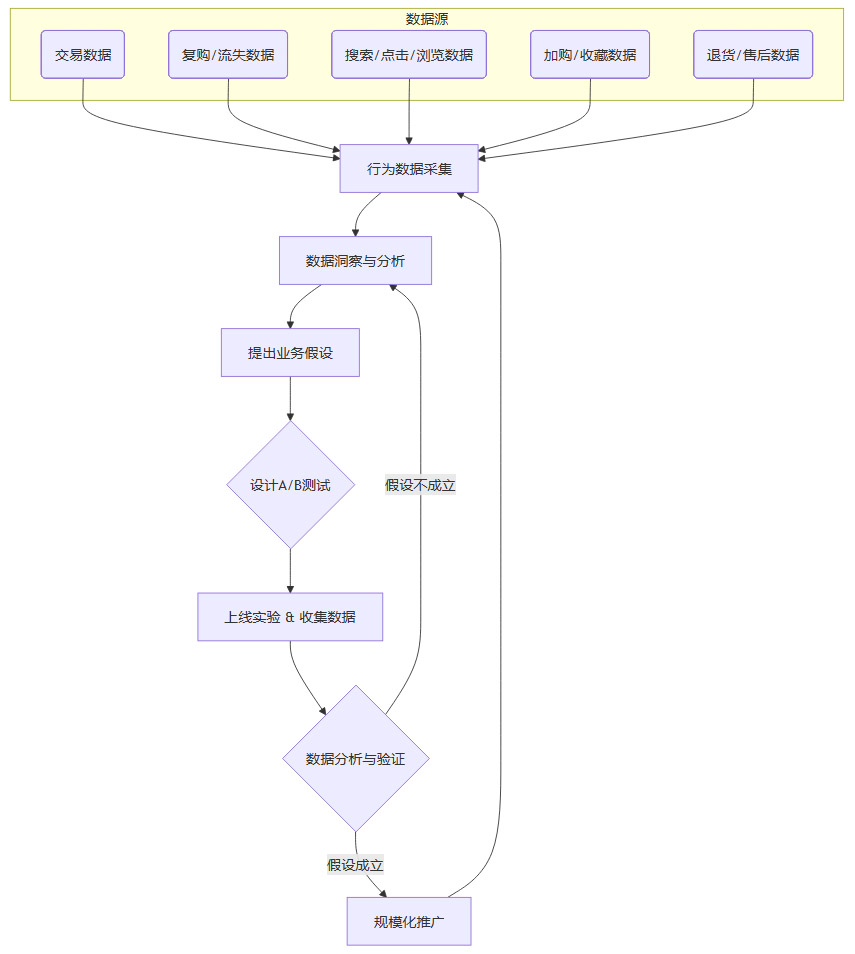
4.2 消费者研究的范式迁移:从“访谈”到“行为数据”
传统的消费者研究方法,如焦点小组访谈、问卷调查等,其局限性日益凸显。最大的问题在于,消费者的“所说”与“所做”之间,往往存在巨大的鸿沟。在匿名的网络环境中,这种偏差被进一步放大。
4.2.1 “噪音”的干扰
幸存者偏差:在社交媒体上积极发声的,往往是极度满意或极度不满意的少数用户,他们的观点并不能代表沉默的大多数。
“云评测”现象:很多对产品评头论足的人,甚至都不是产品的真实用户。
“口嫌体正直”:一些用户虽然在口头上抱怨,但身体却很诚实,复购行为依然稳定。
过度依赖这些定性的、充满噪音的“看法”数据来做决策,极易导致战略误判。
4.2.2 构建基于行为数据的决策闭环
更可靠的研究范式,是以用户的真实行为数据为核心,构建一个“洞察-假设-验证-迭代”的决策闭环。
例如,通过分析发现,某款产品的用户在浏览详情页时,普遍在配料表区域停留时间最长。基于此,可以提出假设:“在主图上突出展示‘0添加’的卖点,可以提升点击率和转化率”。然后,设计A/B测试,将50%的用户流量导入旧版主图(A组),50%导入新版主图(B组)。通过对比两组的点击率、转化率等核心指标,就能科学地验证这个假设是否成立。
这种基于行为数据的、可量化的、可验证的决策流程,正在取代依赖直觉和定性访谈的传统模式,成为现代消费品公司的核心竞争力之一。
📌 五、资本视角:从“风口叙事”到“确定性溢价”
%20拷贝-nbup.jpg)
资本市场的态度,是行业冷暖最直接的晴雨表。经历了2021年前后的“过山车”行情,消费行业的投融资逻辑已经发生了根本性的转变。
5.1 从“热潮”到“理性解冻”的周期复盘
回顾过去五年,消费投资的周期性特征极为明显。
2021年及以前(热潮期):新消费概念盛行,“一碗面估值30亿”的案例屡见不鲜。资本追逐的是**“概念的新颖性”和“增长的想象空间”**。投资逻辑的核心是烧钱换市场份额,赌的是未来能够形成垄断或网络效应。
2022-2023年(失速与冰冻期):随着一批明星新消费公司上市后表现不佳,以及宏观环境的变化,资本市场迅速降温。烧钱模式难以为继,大量早期项目因无法获得后续融资而陷入困境。
2024-2025年(理性回暖期):市场情绪有所回暖,但驱动力已截然不同。二级市场上,蜜雪冰城、泡泡玛特、老铺黄金等公司的强劲表现,向一级市场传递了一个清晰的信号:资本开始为真正的“确定性”支付溢价。
5.2 投资逻辑的重塑:硬实力指标取代PPT
如今,投资人评估一个消费项目的标尺,已经从“动听的故事”转向了一系列可量化、可验证的“硬实力”指标。
一个典型的例子是,过去投资人可能会问“你的产品解决了什么痛点?”,而现在他们更关心**“你的单店模型多久能回本?可复制性有多强?”**。这种转变,要求创业者必须从第一天起就关注经营的本质,用扎实的数据和健康的模型来证明自己的价值。
结论
2025年的中国消费行业,正站在一个告别喧嚣、回归常识的十字路口。供给过剩的时代背景,既是挑战,也是一次彻底的压力测试,它将筛选出那些真正具备核心竞争力的企业。
总结来看,行业的演进脉络清晰可见。需求端,对人口“折叠社会”的深刻洞察,是制定一切战略的起点,“不涨价的消费升级”成为未来十年的主旋律。供给端,增长的红利不再来自品类的无限扩张,而是来自在成熟赛道中提升“集中度”,打造超级大单品。渠道端,价值链正在重构,无论是经销商还是电商平台,都必须向服务与效率要增量。技术端,“看不见的AI”正成为驱动后端效率革命的核心引擎,数据闭环能力成为企业的护城河。最终,资本端也用脚投票,为经营的“确定性”而非“想象力”定价。
对于身处其中的从业者而言,这意味着必须抛弃对“风口”的幻想,将目光聚焦于内部,苦练基本功。谁能更深刻地理解用户,谁能打造出效率更高的供应链,谁能构建起更敏捷的数据驱动决策体系,谁就将在下一轮周期中脱颖而出。这或许是一个更艰难,但也更激动人心的时代。
📢💻 【省心锐评】
消费行业的未来,不再是模式创新的魔法,而是效率优化的科学。增长的答案,隐藏在人口结构、供应链效率和B端AI这些“看不见”的底层逻辑之中。

评论