【摘要】本文剖析了潜在隐式视觉推理(LIVR)方法,该方法通过“潜在标记”与“视觉瓶颈”机制,迫使多模态模型摆脱语言依赖,在内部视觉空间中自主学习并执行复杂的视觉推理任务。

引言
近年来,大型多模态模型(LMMs)在理解和生成图文内容方面取得了长足进步。然而,在看似强大的能力背后,一个根本性的架构瓶颈限制了它们迈向更高阶的视觉智能。主流模型在处理图像时,本质上仍在执行一种“看图说话”的转译任务,即将视觉信息编码并投影到语言模型擅长的文本空间中,再进行后续的推理。这种模式虽然直观,却也为模型的视觉能力套上了一副无形的枷锁。
当任务需要精细的空间关系理解、抽象的风格判断或跨图像的特征对应时,语言的离散性和描述性不足便暴露无遗。大量的视觉信息在“翻译”过程中被压缩、简化甚至丢失,导致模型在许多视觉密集型任务上表现平平。
为了打破这一僵局,来自加州伯克利大学、Xero公司及MIT-IBM Watson AI Lab的研究团队(包括Kelvin Li、Chuyi Shang等人)提出了一种名为潜在隐式视觉推理(Latent Implicit Visual Reasoning, LIVR)的全新方法,其研究成果已发布于arXiv预印本平台(论文编号:arXiv:2512.21218v1)。LIVR的核心思想极具颠覆性,它不再试图优化“翻译”过程,而是通过巧妙的结构设计,引导模型在内部开辟一个专用的“视觉工作台”,学会直接用视觉表征进行思考和推理。本文将深入剖析LIVR的设计哲学、核心机制、实验表现及其对多模态技术未来走向的深远影响。
🌀 一、现状与困境:被语言束缚的视觉智能
%20拷贝-bgfz.jpg)
在深入LIVR之前,我们必须清晰地认识到当前主流多模态架构所面临的共同困境。这个困境源于其设计的根基,即语言模型在整个推理链路中的绝对主导地位。
1.1 LLaVA-style 架构的内在局限
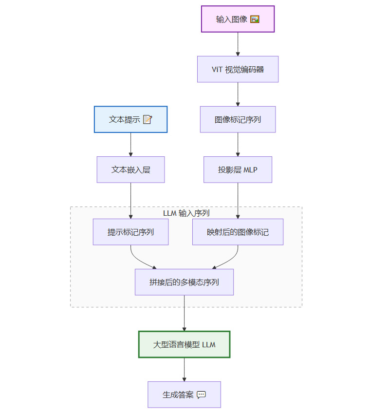
当前,以LLaVA为代表的架构已成为多模态领域的事实标准。其工作流程可以概括为一条单向的信息流,即图像信息被强制“降维”以适应语言模型的处理范式。
这个流程通常包含以下几个步骤:
视觉编码:使用一个预训练的视觉编码器(如ViT)将输入图像转换为一系列特征向量,这些向量被称为图像标记(Image Tokens)。
空间投影:通过一个可训练的投影层(通常是MLP),将这些来自视觉空间的图像标记映射到与语言模型词嵌入相同的维度空间。
文本化融合:将投影后的图像标记与用户输入的文本提示(Prompt Tokens)拼接在一起,形成一个统一的序列。
语言模型推理:将这个混合序列送入大型语言模型(LLM)中。从这一刻起,所有的计算和推理都完全在语言模型的框架内进行,模型基于整个序列的上下文生成最终的文本答案。
我们可以用一个流程图来更直观地展示这个过程:

这个架构的本质,是将视觉问题强行转化为一个语言问题。图像标记在进入LLM后,其身份就从视觉特征转变成了需要被语言模型理解和解释的“特殊词汇”。整个推理过程,实际上是LLM在学习如何用语言逻辑去组织和解读这些“伪文本”信息。
1.2 语言偏见:信息压缩的代价
将连续、高维的视觉信息压缩到离散、抽象的语言空间,必然会产生严重的语言偏见(Language Bias)。这种偏见导致了两个层面的信息损失。
首先是细节损失。许多视觉概念本质上是“只可意会,不可言传”的。例如,两幅画作在艺术风格上的差异,可能体现在笔触的力度、色彩的微妙过渡和构图的整体和谐感上。这些信息很难用有限的词汇精确描述。当模型被迫将这些特征映射到语言空间时,大量细腻的纹理、光影和风格信息就被平均化或直接丢弃了。
其次是结构损失。复杂的空间关系是视觉推理的核心。比如,在解决一个几何拼图问题时,人类可以直接在脑海中进行视觉上的旋转、平移和匹配。但对于LLaVA-style模型,它必须先将拼图碎片的形状、缺口的位置等信息“翻译”成类似“一个带有凹口的L形蓝色块”这样的文本描述,然后再基于这些描述进行逻辑推理。这种间接的方式不仅效率低下,而且在处理复杂或非典型的几何结构时极易出错。
1.3 性能瓶颈的实证
这种架构层面的局限性,直接导致了现有LMMs在众多视觉密集型任务上的性能不佳。研究团队在九大类需要深度视觉理解的任务上进行了广泛测试,发现传统模型普遍表现不理想。这些任务可以大致归为以下几类:
结构与空间推理:如拼图补全、物体定位。这类任务要求模型对物体的几何形状和空间布局有精确的理解。
计数与对应:如视觉计数、视觉/语义/功能对应。这类任务需要模型在单张或多张图像之间建立准确的元素映射关系。
抽象概念理解:如艺术风格分类、视觉相似度判断、相对反射率比较。这类任务超越了简单的物体识别,要求模型理解更高级、更抽象的视觉概念。
在这些任务上,模型的失败往往不是因为无法识别图像中的物体,而是因为它们无法在非语言的维度上进行有效的推理。这清晰地表明,语言模型的主导地位,已经从多模态融合的桥梁,变成了视觉能力进一步提升的瓶颈。
🌀 二、破局之道:LIVR 的核心设计哲学
面对上述困境,以往的改进思路大多是在现有框架内进行修补,例如提供更精细的标注(显式监督)或生成辅助图像。这些方法治标不治本,未能触及问题的根源。LIVR则另辟蹊径,其设计哲学是一次彻底的范式转变。
2.1 理念革新:从“翻译”到“思考”
LIVR的核心理念可以概括为:停止将所有信息都翻译成语言,让模型在最合适的表征空间内解决问题。这意味着,视觉问题就应该在视觉空间(或一个专为视觉推理设计的内部空间)里解决。模型不应该被迫将一个几何拼图问题转化为一个逻辑文字题,而应该被赋予直接进行“视觉心像”操作的能力。
为了实现这一目标,LIVR的设计遵循两个基本原则:
不人为定义中间步骤:研究者不预设模型应该关注什么视觉特征(如边缘、颜色),也不规定它应该生成什么样的中间表示(如分割图、深度图)。这种做法避免了引入人类偏见,也使得方法具有更强的任务通用性。
通过结构设计引导自学:LIVR不直接“教”模型如何进行视觉推理,而是通过改造模型的内部信息流路径,创造一种环境,迫使模型为了完成最终任务,不得不自己“进化”出一套高效的视觉推理机制。
2.2 潜在隐式视觉推理 (LIVR) 的定义
基于上述理念,LIVR被定义为一种潜在的、隐式的视觉推理框架。
潜在(Latent):指的是推理过程发生在一个由模型自主学习的、人类无法直接解读的潜在空间中。这个空间由一组专门的“潜在标记”承载。
隐式(Implicit):指的是推理步骤不是由外部监督信号明确定义的,而是作为解决下游任务的副产品,在模型内部隐式地涌现出来。
LIVR的目标,是构建一种任务无关的、可迁移的底层视觉思考能力。一旦模型掌握了这种能力,它就可以将其应用于各种不同的视觉任务,而无需为每个任务都设计一套专门的解决方案。
🌀 三、LIVR 的两大核心机制
%20拷贝-qxyw.jpg)
为了将上述设计哲学转化为可行的技术方案,LIVR引入了两个相互依存的核心机制:潜在标记(Latent Tokens)和视觉瓶颈(Visual Bottleneck)。这两个机制协同工作,共同构成了LIVR的骨架。
3.1 潜在标记 (Latent Tokens):模型的视觉草稿纸
潜在标记是LIVR在模型内部开辟的专属“视觉工作台”。它们是一组特殊的、可学习的向量,被插入到模型的输入序列中。
3.1.1 定义与功能
在技术实现上,潜在标记被添加到模型的词汇表中,并在输入时与文本提示和图像标记拼接在一起。假设我们使用 N 个潜在标记,那么模型的输入序列就变成了:[文本提示, 潜在标记_1, ..., 潜在标记_N, 图像标记_1, ...]。
这些标记的核心功能,是充当一个动态的、高维度的信息缓冲区。模型可以在Transformer的自注意力机制下,自由地向这些标记中“写入”从图像中提取的、经过整合的视觉信息,也可以在生成答案时从这些标记中“读取”已经处理好的推理结果。它们就像一本模型随身携带的、用于视觉思考的“草稿纸”。
3.1.2 核心特性
潜在标记具有几个关键特性,使其区别于传统的视觉或文本标记:
随机初始化:它们不像词嵌入那样与特定词汇绑定,也不像图像标记那样直接来自视觉编码器。它们从随机值开始,其具体含义完全由模型在训练过程中根据任务需求自行塑造。
内容不可知:人类无法预知一个潜在标记具体编码了什么信息。它可能代表了物体的空间关系,也可能代表了图像的整体色调,甚至可能是多种信息的复杂组合。其内容是动态且与上下文相关的。
任务驱动学习:潜在标记学到什么,完全取决于什么信息对于解决下游任务最有用。这种端到端的学习方式,确保了其承载的信息是高效且相关的。
3.1.3 作用
通过引入潜在标记,LIVR为模型提供了一个独立于语言空间的、专门用于复杂视觉信息处理的“中间地带”。所有零散的、难以用语言描述的视觉线索,都可以在这里被整合、抽象,并转化为对最终决策有用的高层表征。
3.2 视觉瓶颈 (Visual Bottleneck):强制学习的“关卡设计”
仅仅在模型中添加一些额外的可学习参数(潜在标记)是不够的。模型在训练时有可能会“偷懒”,选择忽略这些新标记,继续沿用“图像直连语言”的旧路径。为了确保模型必须学会并依赖这本“视觉草稿纸”,LIVR设计了视觉瓶颈这一强制性训练机制。
3.2.1 机制原理
视觉瓶颈的实现非常巧妙,它通过在Transformer的自注意力计算中引入一个注意力掩码(Attention Mask)来控制信息流。在特定的训练阶段,这个掩码会执行一项严格的规则:禁止答案部分的标记(Answer Tokens)直接关注(attend to)原始的图像标记(Image Tokens)。
这意味着,当模型需要生成答案时,它无法直接从原始图像中获取信息。所有来自图像的视觉证据,都必须先被模型在之前的计算层中“读取”,并将其精华“写入”到潜在标记中。然后,答案标记只能通过关注这些已经“写好笔记”的潜在标记,来间接获取必要的视觉信息。
3.2.2 训练目标
这种设计创造了一个信息传递的“瓶颈”或“关口”。原始图像信息就像是原材料,潜在标记是加工车间,最终答案是成品。视觉瓶颈机制强制所有原材料必须经过车间加工,才能用于生产成品。
这个过程迫使模型回答两个关键问题:
应该从图像中提取什么信息? 由于“草稿纸”的容量有限(潜在标记数量固定),模型必须学会识别和提取对当前任务最关键的视觉特征。
如何高效地组织这些信息? 模型必须学习如何将提取出的特征以一种紧凑、有序的方式编码到潜在标记中,以便后续生成答案时能够轻松解码和使用。
3.2.3 效果
通过这种强制性的信息流重定向,视觉瓶颈确保了潜在标记不会沦为冗余参数。它驱动模型积极地利用这个新的内部工作空间,从而在解决问题的过程中,自发地学习到一套有效的视觉抽象和推理策略。这正是LIVR实现“隐式学习”的关键所在。
🌀 四、精心设计的训练策略与架构细节
拥有了核心机制后,如何通过训练将其潜力完全激发出来,是LIVR成功的另一个关键。研究团队为此设计了一套两阶段训练法,并对架构中的诸多细节进行了精细调校。
4.1 两阶段训练法:从抽象到融合
为了让模型既能掌握高度抽象的视觉推理能力,又不失对原始图像细节的感知,LIVR采用了一种循序渐进的两阶段训练策略。
4.1.1 阶段一:视觉瓶颈训练
这是模型学习核心视觉推理能力的阶段。在这一阶段,视觉瓶颈机制被严格执行。模型被置于一个信息受限的环境中,被迫完全依赖潜在标记来完成所有视觉任务。这个过程好比是在“负重训练”,旨在最大限度地锻炼模型对视觉信息进行抽象、编码和整合的能力。通过在多种任务上进行这样的训练,潜在标记逐渐学会了承载一套通用的、可迁移的视觉表征。
4.1.2 阶段二:联合优化训练
在模型已经通过第一阶段掌握了利用潜在标记进行推理的基础能力后,训练进入第二阶段。在这一阶段,视觉瓶颈被放宽,即答案标记被允许同时关注原始图像标记和潜在标记。
这个阶段的目标是实现抽象能力与细节感知的融合。模型现在可以利用潜在标记中已经形成的高层视觉概念进行宏观指导,同时也可以直接从原始图像标记中拾取完成任务所需的细粒度信息。这种协同工作模式,使得模型在最终推理时既有“大局观”,又不失“像素级”的精确度,从而进一步提升性能和稳健性。
4.1.3 策略平衡
实验证明,两个阶段的时长比例对最终效果有显著影响。研究团队发现,将大约40%的训练步数分配给第一阶段,60%分配给第二阶段,可以取得最优的平衡。过短的第一阶段无法让潜在标记充分学习,而过短的第二阶段则不利于模型学会如何将抽象表示与原始细节有效结合。
4.2 架构与实现细节
除了宏观的训练策略,LIVR的成功也离不开对微观实现细节的考量。
这些看似微小的设计决策,共同确保了LIVR框架能够在实际训练中高效、稳定地收敛,并最终学习到强大的视觉推理能力。
🌀 五、实证效果:跨任务的全面性能跃升
%20拷贝-jkks.jpg)
理论的优雅最终需要通过实验的严苛检验。研究团队在一系列极具挑战性的视觉密集型任务上,对LIVR方法进行了系统性评估。实验结果不仅验证了LIVR的有效性,更揭示了其在处理特定类型问题时拥有的巨大优势。
5.1 九大视觉任务的压倒性优势
为了全面评估LIVR的能力,实验覆盖了九种不同类型的视觉任务,这些任务对模型的视觉推理能力提出了从低到高的不同要求。实验在多个不同的基础模型(如LLaVA-1.5, InternVL-Chat, Qwen-VL-Chat等)上进行,以验证方法的普适性。
结果显示,应用LIVR后,模型在所有九个任务上的性能几乎都获得了提升,不存在明显的性能下降情况。这表明LIVR学到的能力是通用且有益的,而非以牺牲某些能力为代价换取另一些能力的提升。
下表总结了LIVR在部分代表性任务和模型上的性能提升情况:
从数据中可以观察到几个关键现象:
普遍增益:LIVR在所有任务上都带来了“无负收益,普遍有增益”的积极效果,证明了其方法的稳健性。
在抽象推理任务上优势尤为显著:在功能对应和拼图补全这类需要高度抽象和结构化推理的任务上,LIVR带来的性能提升最为巨大。例如,在功能对应任务中,模型需要理解“茶壶的把手”和“咖啡杯的把手”在功能上的相似性,尽管它们的形状可能完全不同。这种抽象概念极难用语言描述,而LIVR让模型自主学会了编码这种功能性特征,从而实现了超过27个百分点的惊人提升。
多任务学习能力:在将多个任务混合进行多任务学习的场景下,LIVR同样表现出色,证明其学到的视觉表示具有很强的跨任务泛化能力。
5.2 与前沿方法的直接对比
为了进一步凸显LIVR的优势,研究团队将其与另一种代表性的视觉推理增强方法Mirage进行了直接比较。Mirage的核心思想是为模型生成一些辅助性的视觉图像(如突出边缘的图像)来帮助推理。
对比结果显示,LIVR的性能远超Mirage。这种差距的根源在于两者设计哲学的根本不同:
Mirage 依赖于人类预先定义什么样的辅助信息是“有用的”。这种方法依然受限于人类的先验知识和偏见,且难以泛化到那些我们不知道该提供何种辅助信息的全新任务上。
LIVR 则完全数据驱动,它不依赖任何人工设计的中间目标,仅通过控制信息流,让模型在端到端的学习中自主发现对任务最有用的内部表征。这种方式不仅避免了人为偏见,也赋予了模型更强的适应性和泛化能力。
🌀 六、深入机制:是什么让 LIVR 如此有效?
LIVR取得的成功引出了一个更深层次的问题:模型内部究竟发生了什么?为了回答这个问题,研究团队进行了一系列精巧的消融实验和可视化分析,试图揭开潜在标记背后的工作奥秘。
6.1 机制的有效性验证
一系列对照实验清晰地证明,LIVR的性能提升确实来源于其核心机制,而非简单的参数增加。
潜在标记的必要性:如果移除潜在标记,但保留视觉瓶颈(即简单地限制信息流),模型的性能提升非常有限。这说明,光有“约束”是不够的,还必须为模型提供一个专门用于信息处理的“工作空间”。
视觉瓶颈的必要性:反之,如果只添加潜在标记,但不施加视觉瓶颈约束,模型的性能与基线模型几乎没有差异。注意力分析显示,在这种情况下,模型会倾向于“忽略”这些新增的标记。这证明,必须通过“强制”手段,才能驱动模型去学习和利用这个新的推理路径。
潜在标记作为信息载体的证明:研究者设计了一个极限测试。在推理时,强制模型只能通过潜在标记“看到”图像(即重新启用视觉瓶颈掩码)。结果,经过LIVR训练的模型在这种严苛条件下依然能维持很高的准确率(70.49%),而对照模型则骤降至接近随机猜测的水平(43.44%)。这无可辩驳地证明,潜在标记确实已经学会了编码和承载解决任务所需的丰富视觉信息。
注意力权重分析:通过分析答案标记对不同输入标记的注意力权重,可以发现,LIVR训练后的模型,其答案生成过程对潜在标记的关注度(平均权重0.076)显著高于对照模型(0.028)。这从数据上直观地表明,模型确实在“参考”这本视觉草稿纸来构建答案。
6.2 可视化分析:洞见 AI 的“视觉思维”
如果说数据证明了LIVR的有效性,那么可视化分析则为我们提供了一个难得的窗口,去窥探AI在进行视觉推理时的“思维过程”。通过可视化潜在标记在处理不同任务时,其注意力主要集中在图像的哪些区域,研究者发现了一些与人类认知惊人相似的策略。
计数任务:在计算图像中奶牛数量时,不同潜在标记的注意力热点会依次、不重叠地覆盖图像中的每一头奶牛,仿佛在用手指逐一清点。
拼图任务:当面对一个缺失了一块的拼图时,潜在标记的注意力会高度集中在缺口的边缘轮廓和周围的纹理上。同时,它也会在候选碎片中寻找具有相似边缘和纹理特征的那个,其关注模式与人类解决拼图时的策略高度一致。
对应任务:在寻找两张不同摩托车图片中的对应部分时,潜在标记会展现出一种“同步聚焦”的行为。例如,一个潜在标记可能会同时关注第一张图的车把和第二张图的车把,另一个则同时关注两张图的前轮。这表明,潜在标记学会了跨图像识别和匹配语义上或功能上等价的部分。
抽象任务:在艺术风格分类这类更抽象的任务中,潜在标记的注意力不再局限于特定的物体,而是分散在能够体现风格的全局特征上,如笔触的方向性、色块的分布模式、以及构图的整体平衡感。
这些可视化结果雄辩地证明,LIVR并没有学习一套固定的、死板的规则,而是根据任务的不同,灵活地调用和组合其内部学到的多种视觉分析“子程序”。它学会的不是“知识”,而是“如何看”的方法论。
🌀 七、影响与展望:迈向真正的多模态智能
%20拷贝-lbvq.jpg)
LIVR的提出,其意义远不止于一项性能优越的新技术。它为多模态AI的未来发展路径,提供了一种极具启发性的新范式和深刻的哲学思考。
7.1 对工程与应用的影响
从工程角度看,LIVR具有极高的实用价值:
低侵入性与易集成:它无需对现有LMMs的骨干网络进行大规模修改,只需添加少量潜在标记和注意力掩码控制,使其能够方便地集成到各种主流模型中,作为一种即插即用的性能增强模块。
低数据成本:LIVR的训练不依赖任何额外的、昂贵的中间步骤标注(如边界框、分割掩码),降低了数据准备的门槛和成本。
这些特性预示着LIVR有望在不久的将来,被广泛应用于对视觉推理能力要求极高的现实场景中,例如:
自动驾驶:帮助车辆更精准地理解复杂的交通场景和预测其他参与者的行为意图。
医疗影像分析:让AI能够识别和关联影像中人类医生可能忽略的、与疾病相关的微妙模式。
机器人视觉:提升机器人在非结构化环境中进行物体抓取、导航和交互的能力。
7.2 对理论研究的启示
在理论层面,LIVR的成功支持了一种更先进的多模态智能构想:一个成熟的AI系统,应该能够在内部维护和协同多个不同的表征空间,并在最合适的空间内执行相应的推理任务。
未来的多模态模型,可能不再是将一切信息都“翻译”成文本的单一中心化结构,而是一个更加分布式的系统。在这个系统中,视觉推理在专门的视觉空间中进行,语言推理在文本空间中进行,或许还会有专为物理交互或声音模式设计的空间。模型的最终智能,将来自于这些不同模态的“专家”在内部高效协作、共同决策的能力。LIVR正是朝着这个方向迈出的坚实一步。
7.3 局限与未来方向
当然,LIVR也并非完美无缺,仍有一些开放性问题有待探索:
可解释性:潜在标记虽然高效,但其内部编码的信息对于人类来说是一个“黑箱”。如何提升这些潜在表示的可解释性,将是未来一个重要的研究方向。
规模扩展性:当前实验主要集中在中等规模的模型上。将LIVR的思想扩展到更大规模的模型(如千亿参数级别)和更复杂的开放世界场景中,其表现如何,仍需进一步验证。
跨模态应用:LIVR的核心思想——通过强制瓶颈学习隐式表示,是否可以被推广到其他模态,如音频、视频甚至更抽象的数据类型,是一个充满想象力的探索方向。
结论
LIVR通过引入“潜在标记”作为模型的内部视觉草稿纸,并利用“视觉瓶颈”这一巧妙的强制训练机制,成功地将多模态模型的视觉推理能力从“语言描述”的枷锁中解放出来。它不再依赖于将视觉信息翻译成文本,而是引导模型自主学习一套在内部潜在空间中直接进行视觉思考和推理的强大能力。
在九大类视觉密集型任务上的全面性能提升,以及与现有方法的显著优势,证明了LIVR范式的有效性和先进性。更重要的是,它为我们揭示了通往更高阶多模态智能的一条可能路径:构建一个能够在多个表征空间内协同工作的、真正意义上的“思考机器”。LIVR的出现,或许正是这场从“感知”到“认知”深刻变革的序章。
📢💻 【省心锐评】
LIVR的核心是“逼”AI放弃语言依赖,在内部开辟“视觉草稿纸”自学推理。它不是优化“翻译”,而是重构“思考”方式,让AI真正开始用眼睛想问题,而非仅仅用嘴巴描述眼睛看到的东西。

评论