【摘要】揭示蚂蚁链如何通过创新的“两链一桥”架构,驱动现实世界资产(RWA)的数字化变革。文章深度剖析其从资产可信上链到全球合规流通的全链路解决方案,展现技术如何为万亿级市场构建信任与效率的基石。
引言
现实世界资产(RWA)通证化,正成为连接物理世界与数字经济的下一座关键桥梁。将房产、债券、碳信用额甚至艺术品等有形或无形资产转化为区块链上的数字代币,这背后蕴藏着一个万亿级的庞大市场。这个市场的核心诉求很简单,就是提升资产流动性、降低交易成本、拓宽融资渠道。
但是,理想与现实之间总隔着几座大山。一座是信任之山,如何确保链上的数字凭证真实对应链下的实体资产?另一座是合规之山,资产的跨国界流转如何满足不同司法管辖区的严苛监管?最后一座是效率之山,如何承载未来可能出现的海量、高频交易?
蚂蚁集团旗下的核心技术品牌蚂蚁链,给出了一个颇具想象力且脚踏实地的答案。它没有选择单一技术路径的修修补补,而是构建了一套名为**“两链一桥”**的系统性创新架构。这套架构并非空中楼阁,而是蚂蚁链多年技术沉淀与产业实践的结晶。它试图从根源上解决RWA面临的信任、合规与效率三重难题,为实体资产的全球化流通铺设一条安全、高效的“数字高速公路”。
这篇文章将带你深入这套架构的内部,从蚂蚁链的技术底座出发,层层剖析其核心优势,并最终聚焦于“两链一桥”如何巧妙地将资产端与资本端连接,驱动RWA模式的真正落地。
⛓️ 一、信任基石的崛起:蚂蚁链的技术版图
%20拷贝.jpg)
要理解“两链一桥”的创新,必须先了解它脚下的基石。蚂蚁链并非一个单纯的区块链技术品牌,而是一个融合了区块链、人工智能物联网(AIoT)、智能风控等多种前沿技术的综合性信任科技平台。它的目标非常明确,即成为数字经济时代的“信任新基建”。
蚂蚁链的技术实力在全球范围内都处于领先地位。其区块链专利申请和授权量连续多年位居世界第一,这不仅仅是数量的堆砌,更是其在底层核心技术上持续投入的体现。平台的设计目标从一开始就瞄准了大规模商业应用,并深度参与全球技术标准的制定,主导了包括区块链隐私保护、跨链互操作在内的多项IEEE国际标准。
1.1 关键发展里程碑
蚂蚁链的今天,是多年战略布局和技术深耕的结果。回顾其发展历程,可以看到一条清晰的脉络,尤其是在跨链和开放性上的前瞻性布局,为今天的RWA架构奠定了基础。
2016年,蚂蚁链正式启动区块链底层技术的自主研发,这是所有故事的开端。
2018年,当行业多数参与者还在探索单链应用时,蚂蚁链已率先布局跨链技术,预见到“万链互联”的未来。
2019年,推出ODATS跨链协议,将跨链互操作的构想转化为具体的技术产品。
2020年,品牌正式升级为“蚂蚁链”,确立了其作为蚂蚁集团核心科技品牌的战略地位。
2023年,将核心跨链技术AntChain Bridge开源,并正式发布专为RWA设计的“两链一桥”架构,标志着其技术能力与产业应用的深度融合进入新阶段。
⚙️ 二、硬核驱动力:蚂蚁链的核心技术解构
蚂蚁链的强大能力,源于其在多个核心技术领域的持续创新与突破。这些技术模块共同构成了一个有机整体,为上层应用提供了坚实支撑。
2.1 高性能与极致可扩展性
大规模资产上链和交易,对区块链的性能是巨大的考验。蚂蚁链通过创新的共识算法和高效的数据结构设计,实现了金融级的处理能力。为了更直观地展示其性能水平,我们可以看下面的量化指标。
在系统可靠性方面,蚂蚁链的架构支持同城灾备和环境隔离。这意味着即使部分节点或区域出现故障,整个网络依然能够稳定运行,保障了金融级应用所需的高可用性。
2.2 隐私计算与铜墙铁壁般的安全保障
资产和交易数据的隐私与安全,是RWA业务的生命线。蚂蚁链构建了多层次的安全防护体系。
底层安全。它结合了密码学、安全硬件以及自研的分布式密钥算法,从基础层面保障了密钥和数据的安全。
隐私计算技术。蚂蚁链自研了HyperEnclave TEE(可信执行环境)技术,为计算过程提供了一个硬件级别的“安全沙箱”。更重要的是,它在**零知识证明(ZKP)**技术上取得了突破,能够实现数据的“可用不可见”。这意味着,多方可以在不暴露各自原始数据的前提下,共同完成计算并验证结果的正确性。这项技术已获得中国信通院“可信隐私计算”的权威评测证书,确保了链上数据在整个生命周期内的隐私与可验证性。
2.3 跨链互操作与“万链互联”的愿景
区块链世界不应该是一个个数据孤岛。蚂蚁链的跨链布局始于2018年,并最终形成了以开源项目AntChain Bridge为核心的互操作性解决方案。
这个跨链桥的设计极具开放性。它不仅支持与主流公链、其他联盟链等异构链的连接,还能与央行数字货币(CBDC)、SWIFT等国际金融基础设施实现对接。这种广泛的互操作能力,是实现资产全球化流转的关键。
2.4 智能合约与自动化履约引擎
智能合约是实现资产自动化管理和交易的核心。蚂蚁链的智能合约引擎具备以下特点。
多语言支持。支持Solidity、WASM等多种主流开发语言,并提供了高性能的JIT/AOT技术,降低了开发门槛。
确定性执行。其确定性执行引擎能够实现毫秒级的事务处理,确保合约在任何节点上执行的结果都完全一致。
自动化能力。通过智能合约,可以实现资产收益的自动分配、融资租赁的自动履约和分账等复杂业务逻辑,极大地提升了效率,降低了人为操作风险。
2.5 物联网与数实孪生的闭环
这是蚂蚁链最具特色的技术优势之一,也是解决RWA“信任之山”的利器。它通过**“区块链+IoT”**的深度融合架构,为每一个上链的实体资产创建一个动态的“数字孪生体”。
设备指纹认证。通过为物联网设备分配唯一的、不可篡改的链上身份,确保数据来源的真实性。
实时数据上链。物联网设备采集的资产状态、运营数据等信息,可以实时加密上链,确保数据的不可篡改和可追溯。
AI辅助验真。结合人工智能算法,对上链数据进行交叉验证和异常检测,有效防止数据欺诈,进一步提升了链上资产与现实资产的动态一致性。
2.6 内置的合规性与普惠化成本
合规是金融创新的前提。蚂蚁链从设计之初就内置了合规模块。
自动化合规。集成了KYC/AML(了解你的客户/反洗钱)、司法存证等功能,可以自动对接权威数据源进行身份验证,确保所有操作符合监管要求。
低成本运营。通过优化共识机制和数据压缩技术,显著降低了链上交易和存储的成本,使得中小企业也能负担得起区块链应用,实现了技术的普惠化。
🌍 三、从蓝图到现实:蚂蚁链的广泛产业实践
%20拷贝.jpg)
技术最终要服务于产业。蚂蚁链的技术优势并非停留在纸面上,而已在超过80个应用场景中落地生根,推动了各行各业的数字化升级。这些丰富的实践经验,为其在RWA领域的创新奠定了坚实基础。
供应链金融。在传统模式下,核心企业的信用难以传递到供应链末端的中小企业。蚂蚁链通过将订单、仓单、运单等关键信息上链,打破了数据孤岛,实现了多方数据的可信流转。这使得中小企业可以凭借真实的交易数据获得融资,融资效率大幅提升,风险显著降低。
政务服务。浙江省的区块链电子票据平台,让患者就医后的报销流程从数天缩短至几分钟。杭州的区块链电子印章,让企业开办、合同签署等流程实现了全程在线化、无纸化,极大优化了营商环境。
司法存证。杭州互联网法院率先采用司法区块链,将电子证据从生成、存储到提交的全过程上链固化。长三角司法链则连接了公证处、鉴定中心等多个节点,构建了全链路可信的电子证据体系,显著提升了审判效率和司法公信力。
文化与体育数字化。从数字藏品的发行,到杭州亚运会的数字火炬手活动,再到赛事门票的链上防伪溯源,蚂蚁链展示了区块链在提升用户体验和保护知识产权方面的巨大潜力。
新能源与RWA探索。这是蚂蚁链在RWA领域的早期成功实践。它构建了全球最大的新能源设备区块链平台,已有超过1200万台充电桩、光伏板等设备上链。通过“区块链+IoT”技术,实时记录设备的发电量、使用状态等数据,并以此为基础发行绿色资产通证进行融资。投资者可以清晰地看到底层资产的真实运营情况,年化收益可达7%-9%,而项目方的募资效率提升了数倍。
跨境贸易结算。在与合作伙伴的试点项目中,蚂蚁链实现了数字人民币与境外稳定币的自动兑换(AXON)。这使得跨境贸易的结算时间从传统的3天缩短至惊人的10分钟,手续费也降至0.1%,极大地提升了国际贸易的资金周转效率。
这些案例的丰富性,一方面证明了蚂蚁链技术的通用性和稳定性,另一方面也为其处理复杂的RWA业务积累了宝贵的合规经验和场景理解。
🌉 四、“两链一桥”:RWA创新模式的架构深潜
有了坚实的技术底座和丰富的产业经验,蚂蚁链针对RWA,特别是跨境RWA的痛点,推出了“两链一桥”这一创新架构。这个架构设计的核心思想是**“隔离风险,连接价值”**。
4.1 宏观设计:一个清晰的“合规双轨制”
“两链一桥”由三个核心模块组成,它们在功能和部署地域上各有侧重,协同工作。

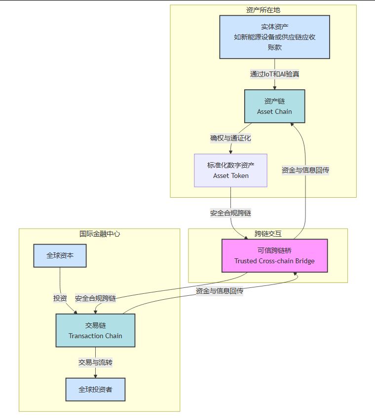
4.2 资产链:数字孪生体的“出生地”
资产链是整个流程的起点,它的核心任务是将实体资产转化为可信的、标准化的链上数字资产。
它部署在资产所在地,严格遵守本地的法律法规。通过前面提到的**“区块链+IoT+AI”**技术,资产链为每一个实体资产建立了动态的数字孪生档案。例如,一个充电桩的电压、电流、使用时长等数据会实时上链。一家企业的应收账款,其对应的合同、发票、物流信息也会被交叉验证后上链。
在这个阶段,KYC/AML、司法存证等合规模块会深度介入,确保资产来源的合法性和所有权的清晰。完成所有验证和确权后,资产链通过智能合约,将这些经过标准化的资产“铸造”成通证(Token)。
4.3 交易链:全球流动性的“交易所”
交易链是面向全球投资者的开放市场。它通常部署在香港这样的国际金融中心,这里的金融法规更加开放,能够吸引全球资本。
这条链的核心是性能和隐私。它基于蚂蚁链十万级TPS的底层架构构建,能够支持大规模、高频的资产交易和流转,并实现秒级确认。同时,它利用零知识证明(ZKP)等企业级隐私保护技术,确保参与方的交易信息和商业策略不被泄露,满足金融机构对隐私的严苛要求。
全球的合格投资者可以在这条链上购买、交易这些资产通证,从而为实体资产注入了前所未有的流动性。
4.4 可信跨链桥:连接两地的“海关与安检”
如果说资产链和交易链是两个独立的“经济特区”,那么可信跨链桥就是连接它们之间唯一的、受严格监管的“口岸”。
它的作用远不止是技术上的数据传递。它是一个智能化的合规网关。当资产通证需要从资产链转移到交易链时,必须经过跨链桥的多重验证。这包括对资产合规性的再次校验、对接收方身份的验证等。
跨链桥采用分布式密钥算法和多重加密技术,确保资产在跨链过程中的安全,防止被篡改或双花。它支持原子交换,保证资产的转移和资金的支付要么同时成功,要么同时失败,不会出现资产丢失的中间状态。
更重要的是,这座桥还能与CBDC、SWIFT等金融基础设施对接,确保资金的跨境流动同样安全合规,满足全球反洗钱和反恐怖主义融资(AML/CFT)的监管要求。
4.5 架构背后的逻辑与行业意义
“两链一桥”的设计,体现了对RWA业务深刻的理解。
专业化分工。资产链专注于解决“资产真不真”的信任问题,交易链专注于解决“钱怎么来、资产怎么转”的流动性问题。各司其职,效率更高。
合规风险隔离。通过物理和逻辑上的隔离,将资产的确权和合规审查放在资产所在地完成,将开放的金融交易放在国际金融中心进行。这种设计最大限度地降低了跨境业务的合规风险。
全流程监管。所有关键操作,包括资产上链、跨链转移、交易流转等,都可以同步到司法链或监管节点,便于监管机构进行实时审计,有效防范洗钱、非法集资等金融风险。
以朗新新能源1亿元的跨境融资项目为例,超过1200万台新能源设备在内地的资产链上完成数据可信上链和通证化,然后通过跨链桥在香港的交易链上向国际投资者募资,整个募资效率提升了5倍。投资者获得的7%-9%的年化收益,也是通过智能合约在链上自动分配的,透明且高效。
🏛️ 五、共建价值网络:生态与行业影响力
%20拷贝.jpg)
一个强大的技术平台,离不开一个繁荣的生态系统。蚂蚁链深谙此道,并积极推动生态的开放与共建。
开放联盟链。它降低了企业和开发者上链的门槛,让更多中小企业也能享受到区块链技术带来的红利,推动了能力的普惠化。
开发者生态。蚂蚁链提供多语言支持、丰富的开发工具和活跃的开发者社区,帮助开发者快速构建创新的去中心化应用(DApp)。
DAO治理与数据要素市场探索。在更前沿的领域,蚂蚁链也在探索通过分布式自治组织(DAO)和治理代币激励,与生态伙伴共同建设数据价值网络,推动数据要素的安全、合规流转和价值释放。
这些生态建设的努力,也巩固了其市场领导地位。根据国际数据公司(IDC)的报告,2023年蚂蚁链在中国BaaS(区块链即服务)市场的份额达到26.5%,已连续四年位居第一。
🚀 六、前路与思考:挑战与星辰大海
“两链一桥”为RWA的未来描绘了一幅清晰的蓝图,但前行的道路依然充满挑战与机遇。
技术上,需要持续推进隐私计算、跨链互操作、AI与区块链的深度融合,以应对更复杂的资产类型和交易场景。例如,如何为非标准化的知识产权(IP)、艺术品等进行更精准的估值和通证化,将是下一个技术高地。
合规上,全球对数字资产的监管政策仍在不断演变中。蚂蚁链需要积极响应全球监管动态,尤其是在助力香港等地建设全球数字金融基础设施的过程中,如何平衡全球市场的开放性与不同司法管辖区的主权监管要求,将是一个需要长期探索的课题。
产业化上,尽管已有成功案例,但RWA的行业渗透率仍有巨大提升空间。如何进一步优化产品体验,降低应用门槛,让更多传统行业的实体资产能够顺畅地进入数字世界,是推动产业深度融合的关键。
结语
从最初解决产业信任难题,到如今为全球资产流通构建基础设施,蚂蚁链的进化路径清晰而坚定。它凭借高性能的区块链底座,融合隐私计算、跨链、物联网与AI等多元技术,构建了一套强大的信任科技体系。
“两链一桥”架构,正是这套体系在RWA领域的集中体现。它不是一个单一的技术突破,而是一个集技术、合规、商业模式于一体的系统性解决方案。通过资产链、交易链和可信跨链桥的精妙协同,它创新性地化解了RWA在资产真实性、全球流动性与跨境合规性上面临的三重挑战。
这不仅为实体经济的数字化转型提供了强大的新动能,也让我们看到了一个更高效、更透明、更普惠的全球数字经济新阶段的曙光。万物皆可“链”的时代,或许比我们想象的更近。
📢💻 【省心锐评】
蚂蚁链的“两链一桥”不是在玩概念,而是用工程化的思维,给RWA这匹狂野的“黑马”套上了合规的“缰绳”和高效的“马鞍”。它让资产数字化不再是空中楼阁,而是真正能跑起来、能创造价值的产业实践。

评论