【摘要】探讨eVTOL超越“零排放飞行”的环保理念,深入分析其从设计制造到退役回收的全生命周期碳足迹,并聚焦动力电池与碳纤维复合材料的绿色循环技术,为实现真正的可持续城市空中交通提供系统性方案。
引言
当人们谈论电动垂直起降飞行器(eVTOL),脑海中浮现的往往是科幻电影般的场景,飞行器安静地穿梭于摩天大楼之间,不留下一丝尾气。这幅“零排放飞行”的图景,无疑是eVTOL最吸引人的绿色标签。但是,这只是故事的一部分。一个真正的绿色产品,它的环保承诺不能仅仅停留在使用的瞬间。它的生命,从一块矿石的开采、一束纤维的编织开始,到最终化为尘土或重获新生的那一刻结束。
要实现真正的可持续发展,我们必须将目光从天空中拉回地面,用一把名为全生命周期评估(Life Cycle Assessment, LCA)的放大镜,审视eVTOL从“摇篮”到“坟墓”的每一个脚印。这趟旅程,远比想象中复杂。它关乎材料的选择、制造的能耗、运营的电力来源,更关乎它“安息”之后,那些高科技材料能否得到体面的归宿。本文将深入剖析eVTOL全生命周期的碳足迹构成,重点探讨其两大核心部件——动力电池与碳纤维复合材料的绿色回收与循环利用之路,探索如何通过源头设计与技术创新,让eVTOL真正实现从诞生到终结的全面绿色化。
一、🔬 碳足迹的显微镜:解构eVTOL的全生命周期
%20拷贝-lxjt.jpg)
要管理碳排放,首先得精确地度量它。生命周期评价(LCA)就是我们手中的那把标尺。它不是一个模糊的概念,而是一套严谨的科学方法论,帮助我们量化一个产品从原材料获取、生产、使用到废弃处理的全过程中,对环境产生的各种影响。
1.1 方法论与标准框架
进行eVTOL的碳足迹评估,需要遵循国际与国内公认的标准,确保评估结果的科学性、可比性和透明度。这就像做一道严谨的科学实验,必须有明确的规则和流程。
表1:eVTOL全生命周期碳足迹评估核心标准与概念
对于eVTOL制造商而言,这不仅仅是做一份环保报告。更重要的是,可以借鉴成熟的汽车行业经验,建立一套全价值链的碳管理体系。这意味着企业内部需要建立碳基线盘查机制,能够主动从复杂的供应链中采集碳数据,甚至将“碳”作为一种成本,引入到设计和采购的决策模型中,形成内部的碳定价机制。只有这样,减碳才能从一句口号,变成驱动企业优化运营的内生动力。
1.2 制造阶段的“碳热点”
eVTOL的制造车间,虽然看起来干净整洁,却是其生命周期中碳排放最密集的阶段。其中,两个关键部件的生产过程构成了主要的“碳热点”。
1.2.1 碳纤维复合材料(CFRP)的“能量代价”
为了让eVTOL飞得更高、更远、更节能,极致的轻量化是设计的核心追求。碳纤维复合材料(CFRP)凭借其“比铝轻、比钢强”的优异特性,成为了当仁不让的主角。在典型的eVTOL结构中,CFRP的重量占比可以轻松达到60%至80%,遍布机身、机翼、旋翼桨叶等关键承力部件。
但是,这种高性能材料的诞生伴随着巨大的能量消耗。

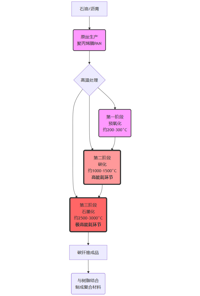
图1:碳纤维生产工艺流程及其能耗热点
上图清晰地展示了碳纤维的生产过程。从原丝(主要是聚丙烯腈,即PAN)的制备,到经历数千摄氏度高温的碳化和石墨化处理,每一步都需要消耗大量的电力。如果生产这些电力的来源是化石燃料,那么制造CFRP的过程就会产生惊人的间接碳排放。
更棘手的是,目前eVTOL普遍使用的热固性CFRP。这种材料一旦通过加热固化,其内部的树脂分子会形成稳定的三维网状结构,就像生鸡蛋被煮熟,无法再变回液态。这使得它在生命终结时,回收变得异常困难,回收过程本身也需要很高的能耗,而且回收得到的再生纤维性能会大打折扣。这为eVTOL的“身后事”埋下了一个巨大的环境隐患。
1.2.2 动力电池的“资源账本”
如果说CFRP是eVTOL的“骨骼”,那么动力电池就是它的“心脏”。电池的制造环节,是其碳足迹的另一个主要来源,这本“账本”上记录的不仅是能源消耗,还有对全球资源的依赖。
表2:动力电池关键材料及其环境与供应链影响
电池的碳足迹,很大程度上取决于其上游供应链的清洁程度。如果在矿产开采、材料提纯和电池组装的每一个环节,都能提高绿色电力的使用比例,并积极掺入回收再生的高价值金属,那么电池制造的碳强度将得到显著降低。这需要整个产业链的协同努力。
1.3 运营阶段的“绿色变量”
eVTOL在运营阶段最大的优势,就是实现了飞行的“零终端排放”。没有了燃油发动机的轰鸣和尾气,城市上空将变得更加宁静和清洁。
但是,实际的碳足迹并非绝对为零。它取决于一个关键变量,为eVTOL充电的电力来自哪里。如果电网中的电力主要由燃煤发电厂提供,那么eVTOL的运营只是将碳排放从城市上空转移到了发电厂的烟囱。反之,如果电网中风能、太阳能等可再生能源的占比足够高,eVTOL的运营才能称得上是真正的低碳。
此外,轻量化设计在这里再次显示出它的价值。得益于CFRP等先进材料的应用,eVTOL的机身更轻,飞行所需的单位能耗也更低。这意味着,在相同的飞行任务下,它消耗的电能更少,间接产生的碳排放也随之减少。同时,高效的电池健康管理(BMS)和智能的绿色充电策略(例如,在电网负荷低、可再生能源发电量大的时段充电),也能进一步优化其运营阶段的碳表现。
最后,运维与寿命管理也是一个不容忽视的方面。采用模块化、易于维修的设计,可以方便地更换受损部件而非整个模块,减少备件的生产和运输。通过数字孪生等技术进行预测性维护,可以减少非计划停场,提高飞行器的使用效率,这些都能有效降低其全生命周期中的隐含排放。
1.4 退役回收阶段的“终极考验”
当一架eVTOL结束其服役生涯,它所面临的“安息”问题,是对其全生命周期绿色承诺的终极考验。两大核心部件的处理方式,决定了它是成为一堆难以处理的工业垃圾,还是可以循环利用的“城市矿产”。
碳纤维复合材料的困境,如前所述,传统热固性复材的回收是一个世界性难题。简单的填埋或焚烧,不仅浪费了宝贵的碳纤维资源,还可能释放有害物质,造成二次污染。
动力电池的风险与机遇,一块退役的动力电池,如果处置不当,其内部的重金属和电解液可能泄漏,对土壤和水源造成严重污染,甚至引发火灾和爆炸。但换个角度看,它又是一座宝库,蕴藏着大量高价值的金属资源。
如何破解这两大难题,将废弃物转化为资源,是eVTOL产业实现闭环、走向可持续发展的关键所在。接下来的章节,我们将深入探讨这两大挑战的解决方案。
二、🔋 动力电池的“重生之路”:从梯次利用到高值回收
随着新能源汽车和eVTOL产业的爆发式增长,未来十年我们将迎来一个前所未有的“退役电池潮”。如何为这些“退休”的电池找到一个体面的归宿,已经从一个远虑变成了近忧。幸运的是,行业已经探索出一条清晰的双轨并行路径,“梯次利用”和“材料再生”,让电池的价值在生命终结后得以延续。
2.1 梯次利用,赋予电池“第二春”
当动力电池的容量衰减到其初始容量的80%以下时,它便无法再满足eVTOL对高能量密度、高放电倍率和极致安全性的严苛要求。但这并不意味着它就一无是处。此时,它仍然保留着相当可观的剩余容量,完全可以在一些对性能要求不那么苛刻的场景中“再就业”,开启它的“第二职业生涯”。
2.1.1 “降维打击”的应用场景
梯次利用的本质,是一种“降维应用”。将从高标准应用场景退役下来的产品,用于标准较低的场景,从而最大限度地延长其使用寿命。
表3:动力电池第一生命周期与第二生命周期(梯次利用)应用对比
一个典型的成功案例是中国铁塔公司。他们大规模采购梯次利用的磷酸铁锂电池,来替代传统的铅酸电池,作为全国数百万个通信基站的备用电源。这不仅解决了退役电池的出路问题,还因为梯次电池更长的循环寿命和更好的性能,降低了基站的长期运营成本。对于电网侧的大型储能电站而言,使用梯次电池可以显著降低储能系统的初始投资成本,使其在经济上更具可行性,从而推动可再生能源的消纳。
2.1.2 挑战与破局之道
尽管梯次利用的前景广阔,但要实现规模化、产业化应用,仍需克服一系列技术和管理上的挑战。
一致性与筛选难题,退役电池来自不同的制造商、不同的批次,甚至在不同的eVTOL上经历了不同的使用工况。它们的健康状况(SOH)、剩余容量(SOC)、内阻等关键参数千差万别。如何快速、准确、低成本地对海量退役电池进行检测、筛选和分组,确保重组成电池包后各单体之间具有良好的一致性,是梯次利用的首要技术瓶颈。
安全性的再评估,电池在第一生命周期中可能经历了各种未知的应力、振动和温度变化,其内部结构可能已经发生了一些不易察 chiffres的退化。如何评估这些“身经百战”的电池在第二生命周期中的安全性,防止热失控等事故发生,需要建立一套比新电池更为严格和复杂的安全评估与监控体系。
全生命周期追溯体系的缺失,一个理想的系统应该能追溯到每一块电池从出厂、装机、运营、退役到梯次利用的全过程数据。这需要一个强大的电池护照或区块链平台来记录所有信息。目前,这样的体系仍在建设中,数据孤岛现象普遍存在,给梯次利用的责任界定和风险管控带来了困难。
为了破解这些难题,行业正在加速制定统一的检测评级标准,开发更智能的自动化拆解和分选设备,并利用大数据和人工智能技术对电池的剩余寿命和安全风险进行更精准的预测。
2.2 材料再生,挖掘“城市矿产”
对于那些健康状况不佳,无法进行梯次利用,或者已经结束了第二生命周期的电池,它们的终点站就是再生利用工厂。在这里,它们将被“吃干榨尽”,变身为宝贵的工业原料,完成生命的最后一次循环。这个过程,被形象地称为挖掘“城市矿产”。
2.2.1 主流回收技术路径
电池的再生利用,核心目标是高效、环保地回收其中的锂、钴、镍、锰等高价值金属。目前,工业上主要采用两种技术路径。
表4:主流动力电池回收技术对比
目前,湿法冶金是中国乃至全球的主流技术路线,因为它能够实现对各种有价金属的“一网打尽”,经济效益和资源效益都更高。通过湿法冶金,从废旧电池中回收金属的成本,通常比从原生矿石中开采和冶炼要低30%以上。
2.2.2 不可估量的战略意义
大规模开展动力电池的材料再生,其意义远不止于经济层面。
保障国家资源安全,中国是全球最大的新能源市场,但锂、钴、镍等关键电池金属的储量并不丰富,对外依存度很高。例如,超过80%的钴和70%的锂需要进口。建立强大的国内回收产业,就等于在国内开辟了稳定、可控的“第二矿山”,能够极大地缓解资源瓶颈,保障新能源产业链的供应链安全。
推动产业闭环与碳减排,将回收的金属再次用于新电池的制造,可以形成一个**“电池-产品-再生-电池”的闭环系统**。与使用原生矿产相比,使用再生材料可以显著降低电池生产过程中的能源消耗和碳排放。据测算,每回收一吨三元锂电池,可以减少超过4吨的二氧化碳排放。
为了引导和规范这个新兴产业的健康发展,中国政府已经出台了《新能源汽车废旧动力电池综合利用行业规范条件》等一系列政策和标准,扶持“白名单”企业,打击“小作坊”式的非法回收,推动整个行业向着规模化、规范化、高值化的方向迈进。
三、🕸️ 破解复合材料的“死结”:从回收技术到源头创新
%20拷贝-pxpk.jpg)
如果说动力电池的回收是一道复杂的应用题,那么碳纤维复合材料(CFRP)的回收,在过去很长一段时间里,更像是一道无解的哥德巴赫猜想。传统热固性CFRP的回收难题,是整个航空航天和高性能工业领域共同面临的“阿喀琉斯之踵”。但现在,随着新材料科学的突破和“为回收而设计”理念的兴起,我们终于看到了破解这个“死结”的曙光。
3.1 传统回收技术的瓶颈与探索
对于已经固化的热固性CFRP废料,我们想要做的就是一件事,将价值连城的碳纤维从已经“固化成石”的树脂基体中毫发无损地拯救出来。这听起来简单,做起来却异常困难。目前,全球范围内探索的技术路径主要有以下几种。
表5:碳纤维复合材料回收技术路径对比
从上表可以看出,每种技术都有其适用场景和局限性。机械法虽然简单,但属于“降级回收”,价值有限。热解法是当前的主流,在欧洲和日本已经有公司实现了商业化运营,但其能耗和纤维性能的轻微损失仍是待优化的方向。化学法是未来的希望,它能最大程度地保留纤维的价值,但如何降低成本、解决溶剂回收和环境影响问题,是其走向大规模应用前必须跨越的门槛。
总的来说,对热固性CFRP的回收,始终是一种“亡羊补牢”式的被动措施。我们能否换一个思路,从问题的源头入手呢?
3.2 源头革命:拥抱热塑性复合材料(TPC)
既然热固性材料的“不可逆”特性是回收困难的根源,那么最彻底的解决方案,就是用一种本质上可逆的材料来替代它。于是,**热塑性复合材料(Thermoplastic Composites, TPC)**走上了历史舞台。
与热固性材料煮鸡蛋般的化学变化不同,热塑性材料的变化更像是融化巧克力。
热固性(Thermoset),加热时发生不可逆的化学交联反应,固化后形成稳定的三维网络结构,无法再次熔化。
热塑性(Thermoplastic),由线性的高分子链构成,加热时软化熔融,冷却后固化成型,这个过程是物理变化,可以反复进行。
正是这种“可反复熔融”的特性,赋予了TPC与生俱来的可回收性。当含有TPC的eVTOL部件报废后,处理流程变得异常简单。

图2:热固性与热塑性复合材料回收路径对比
如上图所示,TPC的回收路径显然更短、更高效。通过简单的机械破碎和加热重塑,回收率可以轻松超过90%,而再生纤维的强度保留率也能达到85%以上。这不仅大大降低了回收的难度和能耗,还使得再生材料能够被重新用于制造高性能的结构件,实现了真正意义上的“闭环回收”。
除了优异的可回收性,TPC还带来了其他制造上的优势。
快速成型,TPC的固化过程是物理冷却,通常只需要几分钟,而热固性材料的固化则需要数小时的烘烤,这意味着生产效率可以大幅提升。
可焊接性,TPC部件之间可以通过热焊接技术连接,取代了传统的胶接或铆接,不仅减轻了结构重量,还简化了装配和拆解过程,为未来的维修和回收提供了便利。
优异的韧性,TPC通常具有比热固性材料更好的抗冲击性能和损伤容限,这对于需要承受复杂载荷和潜在冲击的eVTOL来说,是一个重要的安全加分项。
当然,TPC的推广也并非一帆风顺。目前,其原材料成本相对较高,且其在高温下的性能稳定性(蠕变性)相较于某些高性能热固性材料仍有差距。更重要的是,航空领域对材料和工艺的认证体系极为严格和保守,热固性复合材料经过几十年的应用,已经积累了海量的数据库和成熟的认证规范。TPC作为“后起之秀”,要获得同等的“信任状”,还需要时间和大量的数据积累。
尽管如此,从波音、空客等传统航空巨头,到全球各大eVTOL初创公司,几乎所有人都将TPC视为未来发展的必然趋势。欧盟的“地平线欧洲”(Horizon Europe)等科研计划已经投入重金,资助TPC在eVTOL等未来飞行器上的应用研究。
3.3 “为回收而设计”的更高境界
拥抱TPC是源头设计的一大步,但“为回收而设计”(Design for Recycling)的理念远不止于此。它是一种系统性的思维方式,要求设计师在画下第一笔图纸时,就要为产品的最终归宿做好规划。
可解聚/可重塑树脂体系,除了TPC,科学家们还在研发新型的“智能”热固性树脂。这些树脂在常规条件下表现出热固性材料的优异性能,但在特定的触发条件(如特定的化学试剂、光照或温度)下,其交联网络可以被“解锁”,实现按需解聚,从而轻松回收纤维。
可拆解的连接设计,在结构设计上,尽量采用易于拆卸的连接方式,避免永久性的胶接。模块化的设计不仅便于维修,也使得在报废时可以轻松地将不同材料的部件(如金属件、复合材料件、电子元件)分离开来,为后续的分类回收创造条件。
生物基材料的探索,使用从植物等可再生资源中提取的原料来制造树脂基体(生物基树脂)或增强纤维(如亚麻纤维),可以从根本上减少对化石资源的依赖,降低材料生产阶段的碳足迹。
数字孪生与智能材料,通过在结构中植入传感器,结合数字孪生模型,可以实时监控eVTOL在服役期间的健康状况,精确预测其剩余寿命。这不仅能提升安全性,还能避免过早报废造成的资源浪费。自修复材料的研发,则有望让微小的损伤在飞行中“自愈”,进一步延长部件的使用寿命。
四、📈 建立全价值链的绿色管理体系
%20拷贝-fjjz.jpg)
技术创新是点上的突破,而要实现eVTOL全生命周期的绿色化,则需要构建一个覆盖全价值链的管理体系,将减碳目标融入到企业运营的方方面面,实现线上的贯通和面上的协同。
4.1 碳数据,新时代的“数字底座”
没有数据,管理就是一句空话。eVTOL企业需要建立一个强大的产品碳足迹(PCF)核算机制和供应链碳数据平台。这个平台就像一个“碳账本”,精细地记录着从一颗螺丝钉到一个完整机翼,其背后隐藏的碳排放。
这个“数字底座”的作用是多方面的。
设计决策支持,在设计阶段,工程师可以在多种材料或工艺方案之间进行选择时,除了考虑成本、重量、性能,还可以将“碳足迹”作为一个关键的量化指标进行比较。例如,使用再生铝合金替代原生铝,或者使用TPC替代热固性CFRP,其减碳效益可以被精确计算出来,为决策提供依据。
供应链管理,企业可以对一级、二级甚至更上游的供应商提出碳数据要求,将供应商的碳表现纳入采购评估体系。这会形成一种压力传导机制,激励整个供应链共同走向绿色低碳。
产品环境声明,拥有精确、可验证的碳足迹数据,企业可以向客户、投资者和监管机构提供透明的产品环境声明(EPD),这在未来日益严格的环保法规和绿色消费趋势下,将成为一个重要的市场竞争力。
4.2 设定清晰的减排抓手与路线图
有了数据基础,企业就可以设定具体、可衡量的减排目标(KPI),并规划出清晰的实施路线图。
表6:eVTOL全生命周期减排关键抓手与路线图
这条路线图不是一成不变的,它需要根据技术的发展、市场的变化和政策的引导进行动态调整。但它为企业提供了一个清晰的前进方向,确保减碳行动能够有条不紊、步步为营地推进。
总结
eVTOL的绿色征途,是一场超越“零排放飞行”表象的深刻变革。它要求我们将视野从运营的天空,延伸到制造的工厂和回收的车间,用全生命周期的标尺去衡量其真实的环保价值。
这条路充满了挑战。动力电池的梯次利用需要我们建立起精密的筛选标准和追溯体系;碳纤维复合材料的回收,则倒逼我们从材料科学的源头进行革命性的创新,拥抱热塑性材料和“为回收而设计”的理念。这不仅仅是技术问题,更是一场涉及整个产业链的系统性工程,需要标准制定者、材料供应商、飞机制造商、运营商和回收企业携手共进。
但我们有理由保持乐观。每一次技术的突破,每一项标准的完善,都在为eVTOL的绿色闭环添砖加瓦。当未来的某一天,一架eVTOL在结束其光荣使命后,它的电池被用于点亮社区,它的机身被熔融重塑成下一代飞行器的部件,那一刻,我们才可以说,我们真正实现了城市空中交通的可持续发展。这幅“从摇篮到安息”的绿色画卷,才是eVTTOL带给人类未来城市最宝贵的礼物。
📢💻 【省心锐评】
别只盯着天上飞的,eVTOL的环保大考在地下。电池回收和复材循环是硬核门槛,搞不定这两样,所谓的“绿色飞行”就是一句空话。

评论