【摘要】在线社交深陷“滑动疲劳”与信任危机,其根源在于线上模式与现实亲密关系建立逻辑的错位。通过构建一个由安全、生态、画像、互动四大模块组成的AI Agent矩阵,可以系统性地重构用户旅程,实现从低效连接到“灵魂共鸣”的质变,本文将提供一套可操作的构建蓝图。
引言
一个普遍的场景正在上演。用户花费半小时精心构筑自己的线上人设,却在接下来的一周里,如流水线工人般机械地处理着系统推送的海量卡片。偶尔,“匹配成功”的烟花带来短暂的多巴胺,但点开聊天框,面对熟悉的“你好”,却只剩下前所未有的疲惫。
这种“连接的快感”与“互动的无力感”之间的巨大割裂,已成为在线社交领域的最大症结。一个危险的悖论正在形成:连接的效率越高,建立亲密关系的能力似乎就越低。
这篇文章旨在提供一份深度分析与构建蓝图,探讨如何利用AI Agent技术,从根本上重构在线社交的产品逻辑。它不是回顾某个产品的故事,而是一份面向未来的战略构想,为所有致力于解决“有效社交”难题的同行,提供一套系统性的、可操作的解决方案。
💔 一、在线社交的结构性困境与市场现状
%20拷贝.jpg)
从商业数据上看,在线约会无疑是一个巨大的成功。但在这片繁荣之下,一场深刻的价值危机正在酝酿。财务数据的持续增长与用户满意度的急剧下降,形成了一个显著的“价值-体验鸿沟”。
1.1 繁荣表象下的市场数据
全球在线社交和约会市场规模持续扩大,展现出强劲的商业潜力。然而,庞大的用户基数也意味着更复杂的体验问题。
1.2 用户体验的三重困境
尽管市场繁荣,但用户的真实体验却不容乐观。可以将其归纳为三个核心困境。
1.2.1 滑动疲劳与情感倦怠
“左滑右滑”的设计,借鉴了赌博中的“间歇性强化”机制,通过不确定的匹配奖励让用户保持高度参与。但副作用是巨大的。看似无穷无尽的个人资料流,实际上触发了“选择悖论”,导致用户陷入决策瘫痪和肤浅判断。用户心中总有一种“下一个可能更好”的感觉,这使得他们难以对任何一个潜在对象进行深入投入。
这种模式已将寻找情感连接这一社交活动,异化为一种无偿的、情感消耗巨大的数字化劳动。一项惊人的数据显示,高达79%的Z世代用户表示经历过“约会应用倦怠”,他们将这种体验形容为一份与高要求工作无异的“第二份工作”。
1.2.2 信任危机与真实性缺失
信任是社交的基石,而在线上,这块基石正在被严重侵蚀。平台充斥着各种侵蚀信任的负面行为,让用户变得更加戒备,减少在每次互动中的情感投入。
资料不真实 高达**61%**的用户认为平台上的个人资料是经过精心策划和不真实的。
信息欺骗 21%的用户承认在年龄等关键信息上说过谎。
负面行为泛滥 用户普遍遭遇“鬼魂行为”(Ghosting)、“照骗”(Catfishing)和“爱情轰炸”(Love Bombing)等伤害性体验。
1.2.3 商业模式与用户目标的背离
这可能是最根本的问题。现有主流社交产品的商业模式,其盈利点并非源于用户的成功(找到伴侣并离开平台),而是源于用户的挫败感和由此产生的持续付费行为。
平台通过设计“战略性摩擦点”,在用户最沮丧的时刻推送付费升级选项。比如,限制每日“喜欢”次数,或在用户“新手红利期”后刻意降低其曝光度。这种将盈利建立在“摩擦”之上的模式,与用户的最终目标完全背道而驰。
这个巨大的价值鸿沟,正是产品创新者的战略机遇所在。
🤔 二、第一性原理思考:现实亲密关系为何难以线上迁移?
要构建真正有效的AI社交产品,必须摒弃“用户想要什么功能”的浅层思考,转而追问一个更根本的问题。为什么现实中的亲密关系建立过程,在线上会如此水土不服?
答案在于,现实与线上的社交模式存在根本性的错位。
这种模式的错位,导致了三个结构性的顽疾,也是必须解决的核心“病根”。
2.1 “表达的降维打击”
从鲜活个体到苍白标签。现实中,通过一个人的语气、神态、谈吐和讲述的故事来认识他。这些是高维度的、动态的信息。线上,却被迫用“爱电影/爱美食/爱旅行”这种高度抽象、毫无区分度的标签来概括自己。这种表达上的降维,直接导致了个人资料的肤浅和真实性的缺失。
2.2 “信任的算法鸿沟”
从直觉共鸣到数据猜疑。现实中,对一个人的好感,往往源于一种“就是感觉对了”的直觉共鸣。这种直觉建立在丰富的现场信息之上。线上,算法的“黑盒”推荐,让人无法建立这种直觉信任。用户只会猜疑“它为什么推给我?”,而不是感受“我们为什么合拍?”。
2.3 “互动的能量赤字”
从自然开场到社交博弈。现实中,共同的“场域”(比如朋友的婚礼、公司的团建)为我们提供了无数自然的开场白。线上,每一次“开口”都像是一场精心算计的博弈,充满了不确定性和被拒绝的风险。这直接导致了普遍的破冰焦虑和“你好-在吗-吃了没”的单一互动模式。
诊断出这三大“病根”,产品的使命便呼之欲出。用AI技术,在线上模拟“高信息浓度、低频、场域化”的真实社交感知,实现表达的升维、信任的重构、以及互动能量的补充。
🛠️ 三、AI Agent矩阵:构建下一代社交产品的技术蓝图
%20拷贝.jpg)
单点功能的优化,比如AI选照片,不足以解决系统性问题。需要的是一个贯穿用户全生命周期的“AI Agent矩阵”。其产品哲学应该是 AI should be a companion, not a judge (AI应该是一个伙伴,而非裁判)。它不替用户做决定,而是为用户提供更丰富的信息和更低的行动门槛。
以下是一套完整的、可操作的构建蓝图。
3.1 整体系统架构
一个现代AI社交产品的架构,可以分为数据层、Agent层、应用层和用户层。AI Agent矩阵是连接数据与应用的核心引擎。

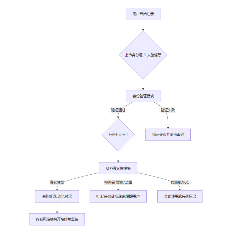
3.2 🛡️ 模块一:守门员与巡逻员 Agent (Trust & Safety)
目标:从源头和过程两方面建立并维护社区的信任与安全基石。
3.2.1 核心组件
身份验证模块 (Identity Verification Module)
技术栈:人脸识别模型 (如
FaceNet,ArcFace)、活体检测技术 (如静默活体、动作活体)、OCR技术。功能:强制用户进行“人证合一”验证,确保身份真实性。
资料真实性模块 (Profile Authenticity Module)
技术栈:计算机视觉模型 (如
CLIP用于图文匹配)、图像溯源技术、AI生成内容检测模型 (AIGC Detector)。功能:分析用户上传的照片,识别过度美颜、网络盗图、AI生成图片,并进行打标或提醒。
内容风控模块 (Content Moderation Module)
技术栈:基于
BERT或ERNIE的文本分类模型、多模态内容审核模型、动态风险画像系统。功能:7x24小时实时巡查对话、动态、评论,自动处理违规内容,并对异常行为用户(如短时大量打招呼)进行标记和监控。
3.2.2 核心工作流程:新用户注册与验证

可操作性建议:
冷启动策略:初期可接入第三方成熟的KYC(Know Your Customer)和内容审核服务,以降低自研成本和风险。
内部策略:可以引入一个内部使用的“AI颜值评估”模型。这并非为了制造外貌歧视,而是在冷启动和匹配策略中,作为调节因子,确保不同外貌水平的用户都能获得合理的曝光和匹配机会,避免“马太效应”。
3.3 📈 模块二:生态运营官 Agent (Ecosystem Health)
目标:超越服务单个用户,从宏观上调控整个平台的生态健康,解决冷启动和供需失衡问题。
3.3.1 核心组件
虚拟用户生成与管理模块 (Bot Generation & Management Module)
技术栈:LLM (用于生成逼真资料和对话脚本)、GAN/Diffusion Model (用于生成高质量头像)、行为模拟脚本。
功能:构建一个高质量、多样化的“AI虚拟用户库”(Bot Pool),用于填充推荐池和激活沉默用户。
非对称匹配漏斗模块 (Asymmetric Matching Funnel Module)
技术栈:协同过滤、深度学习推荐模型 (如
DeepFM,Wide & Deep)、强化学习 (用于动态调优)。功能:设计一个“女性优先”的匹配算法。男性能否被推荐给女性,其权重高度依赖于他是否符合目标女性群体的偏好画像。
用户价值评估模块 (User Value Assessment Module)
技术栈:用户行为序列分析 (如
LSTM)、用户分层模型 (如RFM变种)。功能:动态评估用户价值(如资料完善度、互动礼貌度、受欢迎程度),并自动给予高价值用户更多曝光、优先推荐等正向激励。
3.3.2 核心工作流程:非对称匹配

可操作性建议:
Bot的伦理:必须明确告知用户可能与AI互动,或在服务条款中清晰说明。Bot的核心目的是改善初期体验,而非欺骗。
权重动态调整:
w1, w2, w3等权重应通过A/B测试和强化学习模型进行动态优化,以最大化核心指标(如女性用户的次日留存率)。
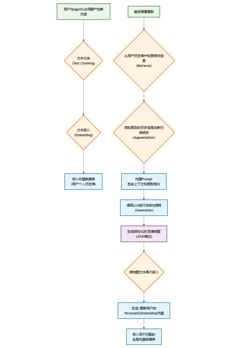
3.4 🧠 模块三:灵魂侧写师 Agent (Deep Profiling)
目标:放弃传统的填表式画像,通过无意识的真诚表达,构建深度的、动态的、可解释的用户灵魂画像。
3.4.1 核心组件
开放式对话采集模块 (Open-ended Dialogue Module)
技术栈:LLM驱动的闲聊机器人 (Chatbot)。
功能:提供一个名为“AI Dating AgentCat”的AI伙伴,鼓励用户进行无压力、无目的的开放式对话。
动态画像提取与生成模块 (Dynamic Profile Extraction & Generation Module)
技术栈:RAG (检索增强生成) 框架 (如
LangChain,Dify)、文本嵌入模型 (如M3E-Base,BGE-M3)、多模态模型。功能:从非结构化的对话文本中,实时提取和总结用户的性格特质、价值观、兴趣偏好等深层信息。
个性化嵌入向量模块 (Personality Embedding Module)
技术栈:NLP模型、向量数据库 (如
Milvus,Pinecone,ChromaDB)。功能:将生成的“灵魂档案”转化为一个高维数学向量(
PersonalityEmbedding),作为后续匹配的核心依据。
3.4.2 核心工作流程:从聊天到画像的生成
这是整个系统的技术核心,其流程如下:

可操作性建议:
Prompt Engineering:
H步骤中的Prompt至关重要,需要精心设计,指令LLM从对话中提取MBTI倾向、沟通风格、幽默感、价值观(如对家庭、事业的看法)等特定维度的信息。成本控制:画像更新可以采用混合触发机制。轻量级的标签更新可以实时进行,而调用大型LLM进行深度总结的重量级更新可以离线或低频(如每天一次)进行,以平衡成本和实时性。
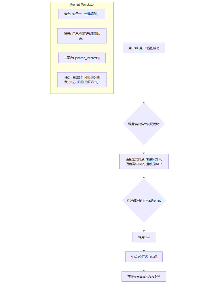
3.5 🎬 模块四:金牌编剧 Agent (Interaction Enhancement)
目标:解决“开口难”和“尬聊”问题,通过AI辅助,提升对话的质量和趣味性。
3.5.1 核心组件
共鸣锚点发现模块 (Resonance Anchor Discovery Module)
技术栈:向量相似度计算、关键词提取。
功能:在两个用户匹配成功后,通过对比他们的“灵魂档案”或
PersonalityEmbedding,快速找出共同点(如都喜欢某部冷门电影、都有相似的旅行经历、价值观相近)。
破冰剧本生成模块 (Icebreaker Script Generation Module)
技术栈:LLM、Prompt Engineering。
功能:基于“共鸣锚点”,动态生成多个不同风格(幽默、文艺、脑洞)的开场白或小剧场剧本。
3.5.2 核心工作流程:AI破冰小剧场

可操作性建议:
用户选择权:生成的开场白应作为“建议”而非“代发”,最终选择权和修改权必须交给用户,以保证真实性和用户主权。
持续对话辅助:除了破冰,该Agent还可以在对话进行中,根据上下文推荐相关话题或有趣的互动方式,持续为对话注入能量。
📊 四、衡量AI Agent的用户体验与商业价值
4.1 超越虚荣指标,定义新的北极星
传统社交应用的北极星指标(NSM)如日活跃用户(DAU),衡量的是粘性而非成功。对于旨在促成有效连接的产品,需要重新定义NSM。
一个更合理的NSM应该是:“有意义对话开启数”(Number of Meaningful Conversations Initiated)
该指标可以被量化定义为:一次对话中,双方的交谈回合超过10条信息,并且对话的情感分析得分为正向。这个NSM直接反映了AI Agent的核心任务——帮助用户绕过肤浅的互动,开启真诚的交流。
4.2 构建清晰的投资回报率(ROI)框架
向管理层或投资者证明AI功能投入的价值,需要一个清晰的ROI框架。
基本公式:ROI = (投资收益 - 投资成本) / 投资成本 × 100%
商业案例推演:
“通过投资50万美元开发AI Agent矩阵,若能在90天内将用户流失率降低15%,并将高级会员转化率提升5%,则预计在未来12个月内可带来约150万美元的额外收入,实现200%的投资回报率。”
⚖️ 五、未来趋势与伦理护栏:AI社交的边界与责任
%20拷贝.jpg)
5.1 关系科技(RelTech)的演进
AI Agent正从助理向伴侣角色演化。虚拟关系市场的估值已达数十亿美元,并正以惊人的速度增长。但这引发了关于人类连接未来的深刻问题。AI在帮助人们对抗孤独的同时,也带来了“共情能力萎缩”和情感依赖的风险。
5.2 必须内置的伦理护栏
AI Agent的应用必须建立在坚实的伦理和合规框架之上。
算法偏见:在现有用户数据上训练的AI模型,可能会延续甚至放大社会中已存在的关于种族、年龄、外貌等的偏见。必须主动投入资源进行偏见检测和缓解。
数据隐私:AI Agent需要访问用户最私密的对话数据,这带来了巨大的隐私风险。必须严格遵守如GDPR、PIPL等法规,在数据使用上保持透明,并采用差分隐私、联邦学习、同态加密等隐私增强技术(PETs)来保护用户数据。
情感操纵:必须明确AI“助理”与为了提升用户粘性或商业变现而进行情感“操纵”的界限。创造不健康情感依赖是一个严肃的伦理红线。
5.3 对产品领导者的最终建议
赋能,而非替代:最成功、最符合伦理的AI Agent,应该是那些增强用户建立真实连接能力的产品,而不是试图伪造个性或完全取代用户本身。
拥抱透明(XAI):不要将算法隐藏在黑箱之后。利用可解释性来建立信任,并赋予用户做出更明智决策的能力。
重新定义产品成功:摒弃那些奖励无意识滑动的指标。将产品成功与用户的成功——即建立高质量的连接——对齐。
从第一天起建立伦理框架:主动应对偏见、隐私和用户福祉等问题。这不仅是合规要求,更是在一个信任缺失的市场中,建立核心产品和品牌差异化的关键。
结语
回归到最初的问题,在线社交为何让人疲惫?
或许是因为,在追求效率的互联网世界里,人们被剥夺了太多“慢慢来”的权利。慢慢了解一个人、慢慢找到共同话题、慢慢开启一段关系。
本文提出的AI Agent矩阵蓝图,正是尝试用AI,把这种“慢”的权利,重新还给用户的探索。通过AI来处理海量信息、匹配深层灵魂、打破互动僵局,最终将用户从繁杂无效的社交劳动中解放出来,让他们能把宝贵的精力,专注于感受“人”本身。
技术的终极意义,是让人们更好地成为人。
📢💻 【省心锐评】
AI不是解决孤独的万能药,却是拆解“效率至上”社交困境的手术刀。真正的成功,不是更高的DAU,而是用户带着微笑卸载你的App。

评论