【摘要】AI产品体验正从工具效率转向关系共创。信任、掌控与协作成为定义新一代智能产品的核心设计范式,重塑人与智能体的互动本质。
引言
生成式AI技术的发展,正在驱动数字产品经历一场深刻的范式革命。我们长期遵循的“工具思维”——以提升任务效率为核心——正在被一种全新的“关系逻辑”所取代。当AI不再仅仅是被动执行指令的程序,而是具备理解、判断与表达能力的智能体时,人机交互的本质便从单向操作,演变为双向共创。
体验设计的焦点,也随之从传统的可用性、易用性,转向了更深层次的信任建立、情感共鸣与协作创新。产品的核心竞争力,不再单纯取决于模型参数或算力规模,而在于它能否与用户建立一种可持续、可信赖的伙伴关系。本文将系统性地拆解这一转变,深入探讨AI产品体验中的用户角色重塑、核心设计机制,以及其背后的战略意义。
一、 体验范式迁移:从工具效率到关系共创
%20拷贝-sdxi.jpg)
人机交互范式的演进,始终伴随着技术能力的跃迁。从命令行到图形界面,再到移动触摸,每一次变革都旨在降低交互成本。生成式AI带来的,则是交互关系本身的重构。
过去的数字产品,其本质是人类能力的延伸。它们是固化的流程与功能集合,用户是绝对的主导者。而AI智能体,则更像一个具备能动性的协作者。它能够理解模糊的意图,进行推理,并主动生成内容。这种变化,要求我们必须重新审视产品设计的底层逻辑。
为了更清晰地理解这一迁移,我们可以从几个关键维度进行对比。
这种从“可用效率”到“关系共创”的转变,并非简单的功能叠加,而是一场彻底的思维重构。它要求产品设计者从机械的流程优化师,转变为复杂人机关系的架构师。
二、 用户角色的重塑与差异化体验路径
在新的关系范式下,“用户”不再是一个同质化的概念。根据任务目标的清晰度、用户自身的领域知识成熟度,用户在与AI互动时,会自然地呈现出三种典型的角色画像。为这些不同角色提供差异化的体验路径,是AI产品设计成功的关键。
2.1 掌控型用户 (The Controller)
2.1.1 角色定义与核心诉求
这类用户通常是领域专家、决策者或内容主创。他们目标明确,逻辑性强,对任务有成熟的框架和思路。他们使用AI的核心诉求是提升执行效率与精度,而非寻求方向性指导。他们期望AI是一个“高效的辅助者”,而不是一个越俎代庖的“黑箱代理”。决策自主权和过程可解释性是他们最关心的体验要素。
2.1.2 AI 期望
高效助手:精准执行指令,完成细节填充、数据处理、内容打磨等工作。
透明工具:每一步操作都应可见、可理解、可追溯。
忠实执行:严格遵循用户的框架和约束,不进行计划外的“自由发挥”。
2.1.3 设计重心
针对掌控型用户,设计的核心是强化掌控感与透明度。
推理过程透明化:提供可视化的推理路径或逻辑链条。例如,ReasonGraph通过图表形式展示大模型的推理过程,让用户清晰看到AI“如何思考”。
过程可控性:在任务执行的任意节点,提供中断、回退、修正的机制。这形成了一个“安全回路”,确保用户始终拥有最终控制权。
参数可调性:开放关键参数的调节选项,如内容生成的创造性、严谨性、输出风格等,让用户可以根据需求“校准”AI的行为。
依据与置信度标注:对AI生成的内容,特别是涉及事实和数据的部分,明确标注信息来源或给出置信度评估,帮助用户快速判断结果的可靠性。
2.2 协同共创型用户 (The Collaborator)
2.2.1 角色定义与核心诉求
这类用户通常具备深厚的领域经验和创造力,如设计师、研究员、作家等。他们不满足于AI的简单响应,而是希望与AI进行高频互动和灵感碰撞。他们的需求已从“工具辅助”升级为“同台合奏”,追求一种共情与高效并存的体验。AI在这里扮演的是思考加速器、灵感触发器和内容润色官的角色。
2.2.2 AI 期望
灵感伙伴:能够理解模糊的创意,并提供多样化的视角和可能性。
智能润色:在用户已有草稿的基础上,进行优化、扩展或风格转换。
上下文感知:具备强大的上下文记忆能力,能够在多轮对话和修改中保持思路连贯。
2.2.3 设计重心
设计的重点是构建一个灵活、高效的共创空间。
模块化内容单元:将AI生成的内容以可独立编辑、重组的模块呈现,而非大段的静态文本。这极大地提升了二次创作的灵活性。
即时反馈与动态微调:提供高响应的反馈机制,如即时建议、内容微调、双栏编辑对比等,让用户可以与AI进行快速迭代。
强上下文记忆:支持跨任务、跨会话的上下文理解,让AI能够记住用户的偏好、历史版本和特定术语。
版本对比与管理:在密集的人机互动中,清晰地展示不同版本间的差异,并支持一键采纳或合并修改,降低协作成本。iOffer.AI、Notion AI等产品在这方面进行了大量探索。
2.3 AI 主导型用户 (The Novice)
2.3.1 角色定义与核心诉求
这类用户通常是任务领域的初学者,对目标和执行路径相对陌生。他们高度依赖AI的引导作用,核心诉求并非效率最大化,而是获得安全感与指导性。他们希望AI能像一位耐心的导师,在“被支持”的同时,也保留随时可以接管的自主权。降低认知负荷和缓解操作焦虑是关键。
2.3.2 AI 期望
可靠向导:提供清晰的流程指引,帮助厘清问题边界。
智能模板:提供高质量的模板或预设选项,降低启动门槛。
容错环境:允许犯错,并提供友好的纠正和解释。
2.3.3 设计重心
设计的关键在于构建温和而可靠的引导机制与容错友好的交互环境。
引导式对话与流程模板:通过“意图识别 + 引导式流程”帮助用户逐步明确需求。例如,办公自动化工具可以通过提问的方式,引导用户完成一份复杂的报告框架。
任务分步拆解:将复杂任务拆解为一系列简单、可管理的小步骤,每一步都提供清晰的解释和选项。
渐进式披露:根据用户操作的进度,逐步展示更高级的功能或信息,避免信息过载。
惯性防错设计:对于可能产生严重后果的操作,提供二次确认或撤销机制,让用户敢于尝试。
这三种用户角色并非固定不变,同一个用户在不同任务场景下,其角色也可能发生切换。因此,一个优秀的AI产品体验,应当能够动态识别用户当前的角色意图,并灵活地提供与之匹配的交互模式。
三、 构建信任与协作的核心设计机制
%20拷贝.jpg)
要支撑上述差异化的用户体验,我们需要在产品底层构建一套全新的设计机制。这套机制不再仅仅关注界面元素,而是深入到人机关系的内核,围绕掌控感、意图对气、协作空间、信任机制等多个维度展开。
3.1 掌控感设计:构建透明的“安全回路”
AI越强大,用户对其“边界感”与“可控性”的需求就越强烈。掌控感不仅是心理安全的保障,更是信任建立的基石。如果用户感觉自己被一个无法理解的“黑箱”所控制,焦虑和抵触便会产生。
3.1.1 推理与依据可视化
让AI的“思考过程”变得可见。这不一定需要展示复杂的算法细节,而是通过更直观的方式呈现。
逻辑链条展示:用自然语言或流程图,解释AI得出某个结论的关键步骤。
数据来源链接:对生成内容中的关键信息,提供可点击的溯源链接。
影响因子高亮:当用户调整参数时,实时高亮显示该参数对结果的可能影响。
3.1.2 置信度标注
AI的输出并非永远100%准确。诚实地向用户传达不确定性,反而能赢得信任。
高、中、低置信度标签:对生成内容的可靠性进行分级标注。
模糊或争议提示:当AI识别到信息存在多种解释或争议时,主动向用户说明。
3.1.3 任意节点中断与回退
这是保障用户最终控制权的核心机制。用户必须能够在任务的任何阶段暂停、修改或完全重启,而不用担心被系统“绑架”。这个机制就像一个物理世界中的“急停按钮”,是安全感的底线。
3.1.4 参数与偏好可调
将一部分AI的决策权交还给用户。通过开放风格、语气、信息密度、数据源范围等偏好设置,让用户感觉AI是为“我”服务的,而不是一个固化的程序。
3.2 意图对齐升级:从“听懂指令”到“读懂动机”
智能不等于理解。如果AI仅能机械地执行字面指令,而无法洞察用户真实的、深层的目标,那么它就永远停留在“指令驱动”的初级阶段。智能时代的体验竞争,本质上是“谁更懂用户意图”的竞争。
3.2.1 长期上下文与个性化画像
真正的理解,建立在长期记忆之上。
跨会话记忆:AI应能记住用户在过去互动中表达的偏好、使用的术语、甚至纠正过的错误。
动态用户画像:基于用户的历史行为和偏好,动态学习和调整建议策略。例如,一个银行智能助手,在识别到用户近期频繁浏览理财产品后,应主动切换到“财富顾问”模式,而不是继续停留在简单的客服问答模式。
3.2.2 多模态输入融合
用户的意图,并不仅仅通过文字表达。
行为即输入:用户的点击、选择、拖拽、停留时长等操作行为,都是意图信号。AI应能捕捉这些信号,并与语言指令结合,进行更精准的判断。
多感官融合:融合文本、语音、图像等多种输入渠道,可以极大降低用户的表达摩擦,让AI更全面地理解复杂场景。
3.2.3 智能体角色切换
根据识别到的用户意图,AI应能灵活切换自身的“角色”和沟通模式。它可以是严谨的数据分析师,也可以是充满创意的头脑风暴伙伴,或是循循善诱的导师。这种角色自适应,是意图对齐的高级表现。
3.3 共创空间搭建:超越对话框的协作范式
协作体验是AI产品走向成熟的标志。理想的协作关系中,用户负责定义方向和价值判断,AI负责生成、验证、优化和学习。要实现这一点,设计必须超越传统的“一问一答”式对话框,构建一个灵活、开放的“智能协作空间”。
3.3.1 模块化与可溯源内容
将AI生成的内容进行结构化拆解,是实现高效协作的基础。
内容即对象:每个段落、图片、数据图表都是一个可独立操作的对象,支持拖拽、重组、替换和评论。
版本可追溯:所有重要的生成版本都应被记录,并支持与当前版本进行差异对比,方便用户审阅和回滚。
3.3.2 实时共编机制
实现人与AI在同一个工作区内的同步编辑。当用户修改某一部分时,AI能够即时感知,并对相关联的其他部分提出智能调整建议,形成“人机合奏”的动态节奏。
3.3.3 差异化建议
AI不应只提供单一的“最优解”,而应提供多种备选方案,并解释各自的优劣。这保留了用户的决策权,同时拓宽了用户的思路。
3.4 引导与容错:满足“被支持且可接管”的心理需求
针对新手用户,体验设计的核心是建立安全感。
模板与预设:提供高质量的起点,帮助用户快速越过“空白页恐惧”。
引导式流程 (Scaffolding):通过一系列问题或选项,将用户的模糊想法,逐步具象化为可执行的任务。
误操作防护:对关键或不可逆的操作进行二次确认,并提供易于发现的撤销功能。
3.5 信任机制:明确边界,避免“黑箱焦虑”
信任是所有关系的基础,人机关系也不例外。
明确边界与数据使用说明:清晰告知用户AI的能力边界、数据来源以及隐私政策。
可解释输出与风险提示:对AI的输出,尤其是预测性或建议性的内容,提供简明的解释,并对潜在风险进行提示。
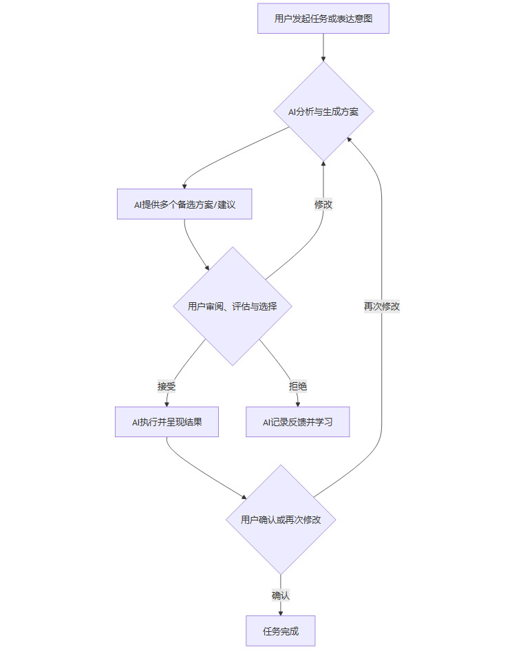
3.6 主动性边界:设计“最小必要主动性”
AI的主动性是一把双刃剑。过度主动会让用户感到被侵犯和失控。设计的核心原则是**“最小必要主动性”**。AI应在恰当的时机提供建议,但必须让渡最终的控制权,确保关键决策由人类最终裁决。
我们可以用一个流程图来表示这种健康的决策关系。

在这个闭环中,用户的审阅与决策(D和G)是不可或缺的关键节点。AI的角色是赋能决策,而非替代决策。
3.7 品牌人格与语气:强化长期关系
一个一致、谦逊、可预测的AI形象,有助于用户建立稳定的心理模型,强化长期关系与忠诚度。AI的沟通语气应与其品牌定位和用户期望相匹配,避免忽冷忽热、反复无常。
四、 AI 体验的度量与迭代
传统的体验度量体系,在AI时代面临失效。我们需要建立一套新的评价指标,并设计与之匹配的迭代闭环。
4.1 重构评价指标:从点击转化到关系深度
以点击率、转化率、页面停留时长为核心的传统指标,无法衡量AI体验的质量。我们需要将信任、掌控感、共创效率等关系指标提升为一等公民。
这些新指标,更能反映AI产品是否真正与用户建立了健康的协作关系。
4.2 双轨驱动的闭环迭代
AI产品的迭代,是模型策略与界面体验的协同演进。这需要一个双轨并行的反馈采集与驱动机制。

隐式反馈:用户的实际操作行为,如重写提示、采纳建议、复制内容等,是最真实的反馈信号。
显式反馈:用户主动给出的评价,如点赞/点踩、评分、问卷等,是最直接的反馈信号。
将这两种反馈结合,同时驱动后端模型策略的优化(如基于人类反馈的强化学习RLHF)和前端交互体验的迭代,才能形成一个高效、完整的进化闭环。
五、 体验即战略:关系护城河与伦理基石
%20拷贝-pths.jpg)
当大模型技术日趋成熟,算力成本持续下降,技术本身的壁垒正在被快速拉平。在这样一个“算法趋同”的时代,什么才是AI产品真正的、可持续的护城河?
答案是体验。
5.1 体验作为新的护城河
体验在这里,不再是锦上添花的装饰,而是核心能力的“翻译器”和“放大器”。它承担着双重使命:
翻译:将复杂的、抽象的模型能力,转化为用户直观可感、易于使用的操作体验。
放大:通过构建深度的信任与协作关系,将一次性的技术调用,放大为长期的用户忠诚与生态依赖。
一个与用户建立了深度信任关系的AI产品,其用户迁移成本极高。因为用户托付的不仅仅是任务,还有自己的工作习惯、偏好数据和长期积累的上下文。这种基于关系的粘性,远比基于功能的粘性更为牢固。
5.2 合规与伦理:信任的底座
讨论信任,无法回避合规与伦理。隐私保护、数据安全、算法偏见、内容可追溯性等问题,必须被内嵌到产品设计的每一个环节中,而不是作为事后补救的附加项。
设计时考虑隐私 (Privacy by Design):在产品架构初期就引入隐私保护机制。
算法公平性审计:定期对模型的输出进行偏见检测和校准。
内容生成可追溯:为关键内容的生成过程提供日志和溯源信息。
这些伦理基石,是用户愿意开启一段长期信任关系的前提。任何有损信任的行为,都可能导致关系的瞬间崩塌。
结论
AI时代的产品创新,已进入“体验为王,关系为本”的新纪元。我们正从创造更聪明的工具,转向培育能共生的伙伴。未来的竞争,不再是模型参数的军备竞赛,而是对人、对任务、对协作关系的深度理解。
以用户的多元角色为锚点,系统性地构建透明可信、灵活协作、深度理解的AI产品体验,将成为定义行业领先者的决定性因素。设计者需要从界面工程师,转变为人机关系的架构师。因为AI的终极创新,是理解人的极致。
📢💻 【省心锐评】
技术趋同,体验为王。AI产品的终局,是构建可信、可控、共生的伙伴关系,而非制造更聪明的工具。真正的护城河,是与用户共创的深度信任。

评论