【摘要】大模型幻愈发普遍,其根源在于概率预测机制与人类逻辑认知的错位。本文剖析幻觉的技术成因与演化,提出从认知矫正到分级治理的产品系统设计,构建可靠的人机协作范式。
引言
在当前的大模型技术落地浪潮中,一种普遍的情绪周期正在上演,从业者们的情绪从最初的“技术崇拜”快速滑向实践后的“技术虚无主义”。这种期望的崩塌,并非源于技术本身的停滞,而是源于一种深刻的认知错位,我们习惯于用人类“阅读理解”的思维框架,去审视一台本质上由概率驱动的生成机器。当这台机器以极大的自信输出与事实相悖的内容时,我们称之为“幻觉”(Hallucination)。
幻觉并非一个可以被彻底修复的软件缺陷,它是生成式模型内在机制的结构性衍生物。因此,试图“消灭幻觉”的路径从一开始就存在偏差。正确的思路应当是转向“治理幻觉”,即承认其存在,理解其边界,并围绕其构建一套完整的产品系统与风控架构。本文旨在从技术底层出发,系统性地剖析大模型幻觉的根源、演化及其在典型场景中的失效模式,并最终落脚于一套可执行的产品化治理框架,探讨如何在算法编织的概率迷雾中,设计出真正可靠、可信的AI产品系统。
❖ 一、认知矫正:大模型不是“懂你”,而是“算你”
%20拷贝-jivn.jpg)
构建有效风控体系的第一步,是彻底放弃将大语言模型(LLM)拟人化的幻想,回归其数学本质。模型并未真正“理解”我们输入的需求,它只是在执行一场规模宏大、极其复杂的数学计算。
1.1 本质是基于Token的概率预测机器
大语言模型的核心,是一个基于海量文本数据训练出的概率分布模型。它不具备人类的语义理解能力,也没有构建起关于物理世界或逻辑规则的内在模型。它的全部工作,可以被高度概括为一件事,预测下一个最可能出现的Token。
Token(词元)是模型处理文本的基本单位。在技术实现上,模型通过分词算法(如Byte Pair Encoding, BPE)将输入文本切分为一连串的数字ID。这个过程本身就存在信息降维。
语义边界的消解:分词算法主要依据字符组合的出现频率,而非语言学上的语义边界。高频词汇可能被完整保留为一个Token,而生僻词、长数字串、甚至代码片段则可能被拆解成多个毫无内在关联的Token碎片。例如,“梯度下降”可能是一个Token,但一个不常见的化学名词则可能被拆成几个无意义的字符组合。
认知偏差的源头:当模型处理这些碎片化的Token时,它所学习到的统计规律,已经与人类基于完整词汇和语境的认知模式产生了偏离。这解释了为何模型在处理需要精确数值计算或特定术语组合的任务时,表现得非常脆弱。
1.2 回答问题是“预测”而非“推演”
当用户提出一个问题时,模型并非在进行逻辑推演或事实检索。它的工作流程是,将问题文本连同已生成的部分回答一起作为输入,然后逐个Token地预测序列中下一个最有可能出现的Token。这个过程更像是一场基于统计规律的“文本接龙”,而非严谨的推理。
例如,当我们问“法国的首都是哪里?”,模型在庞大的语料库中学习到“法国的首都是”这个序列后面,出现“巴黎”的概率远高于其他任何词汇。于是它输出了“巴黎”。但如果问题变得更复杂,需要多步推理,模型的概率预测机制就容易失效。因为它缺乏一个事实核查与逻辑验证的闭环,只要生成的文本在语言上通顺、在统计上常见,模型就会认为任务已完成。
1.3 认知能力的“降维打击”
总结来说,人类认知中丰富的、多层次的概念,如逻辑、因果、常识、意图,在模型内部被“降维”成了Token序列之间的统计相关性。这种从高维语义空间到低维概率空间的映射,是幻觉产生的根本原因。我们期望模型能像专家一样思考,但它实际上只是一台极其强大的模式匹配与序列生成引擎。对这一本质的清醒认知,是后续所有产品设计与风控策略的基石。
❖ 二、幻觉的技术根源:创造力与错误来自同一套机制
理解了模型的概率本质后,我们可以进一步探究幻觉产生的具体技术环节。幻觉并非单一原因导致,而是模型在数据、算法和生成策略等多个层面共同作用下的结果。
2.1 训练数据形成的“认知空洞”
模型的全部“知识”都来自于其训练数据。训练数据的局限性,直接决定了模型能力的边界,并形成了所谓的“认知空洞”。
数据缺失与稀疏:对于垂直领域、冷门知识或企业内部的私有数据,公开训练集中缺乏足够样本。当模型被问及这些领域的问题时,它找不到强相关的统计模式,只能依据通用语言模式,“借用”其他相似场景的文本片段进行“填空”,从而捏造事实。
分布偏差:训练数据中存在的偏见、过时信息或错误内容,会被模型无差别地学习。如果数据中普遍存在某种错误关联(例如,某个历史事件的错误日期被广泛引用),模型会忠实地复现这种错误,并表现得极为自信。
世界知识不完整:模型通过文本学习世界,但缺乏与物理世界的直接交互和结构化的知识图谱。它不知道“A公司2024年第一季度的财报数据”是一个需要实时查询的动态事实,而可能将其视为一个可以通过文本关联“推断”出来的信息,于是可能将B公司的财报模板套用在A公司上。
2.2 解码策略为幻觉打开大门
模型在生成文本的最后一步,即解码(Decoding)阶段,也为幻觉的产生提供了土壤。为了让生成内容更多样、更具创造性,解码算法通常会引入随机性。
这些解码策略的设计初衷,是为了避免模型生成重复、死板的文本。然而,正是这种为创造性留出的“自由度”,也为模型偏离事实轨道、生成“逻辑顺畅但事实错误”的输出打开了大门。
2.3 幻觉是生成式机制的结构性副作用
至此,我们可以得出一个关键结论,幻觉不是Bug,而是生成式AI核心机制的结构性副作用。模型能够补全诗歌和故事的联想能力,与它会“补全”一个不存在的法律条款或财报数据的能力,源自同一套底层机制。它始终在追求语言上的连贯性和概率上的最大可能性,而非事实上的准确性。因此,我们的目标不应是消灭它,而是驾驭它。
❖ 三、幻觉的演化:能力越强,风险越隐蔽
%20拷贝-sera.jpg)
一个反直觉但至关重要的观察是,随着模型参数规模的增大和能力的增强,幻觉问题并未被根除,反而呈现出一种更高级、更具迷惑性的形态。
3.1 从“低级错误”到“高级伪装”
早期的小模型在产生幻觉时,其错误往往是显而易见的,例如语法不通、前后矛盾、事实错误离谱。用户可以轻易识别并忽略。然而,当前顶尖的大模型(如GPT-4、Claude 3等)生成的幻觉内容,具备以下特点:
表达极其流畅:文本在语法、风格和连贯性上无懈可击。
推理链条完整:模型会为它的错误结论构建一套看似合理的、一步步的“推理过程”。
细节丰富逼真:它会编造出具体的数字、人名、引用,让虚假信息看起来像模像样。
这种“高级幻觉”对普通用户而言极难分辨,因为它已经跨越了“看起来就不对”的阶段,进入了“看起来非常可信”的领域。
3.2 强联想能力与“逻辑闭环”陷阱
模型能力越强,其联想能力和模式补全能力也越强。当面对一个它知识库中存在空白的问题时,强大的模型更倾向于利用其丰富的语言模式,主动构建一个“逻辑闭环”来填补这个空白。它会调用看似相关的知识片段,进行拼接和再创作,最终形成一个表面上逻辑自洽、无懈可击的答案。这种行为实际上是把用户带入了一个由算法精心构造的“信息茧房”,其误导性远超简单的“我不知道”。
3.3 产品风控的逆向思维
这一演化趋势给产品设计带来了严峻挑战,并要求我们建立一种逆向思维。
更强的模型 ≠ 更低的风控要求
更强的模型 = 在高风险场景下需要更严格、更系统的风控设计
我们不能因为模型在99%的通用场景下表现优异,就放松对其在1%的关键决策场景下的警惕。因为那1%的错误,可能会因为模型的“高级伪装”而造成更严重的后果。全局性地信任一个更强的模型,是一种危险的产品策略。
❖ 四、典型失效场景剖析
除了上述宏观层面的机制问题,在具体的工程实践中,幻觉还常常以两种典型的失效模式出现,即长上下文处理和小型化模型应用。
4.1 长上下文的“中间迷失”问题
随着技术发展,模型的上下文窗口(Context Window)从几千Token扩展到几十万甚至上百万Token。这让许多产品经理产生了一个误区,认为只要把所有相关文档(如几万字的操作手册)一次性喂给模型,它就能完全理解并精确回答。
现实远非如此。学术界和工业界的大量测试都验证了“中间迷失”(Lost in the Middle)现象的存在。
注意力衰减:Transformer架构的注意力机制,在处理超长序列时,会天然地对文本的开头和结尾部分给予更高权重,而夹在中间的大段内容则容易被“遗忘”或“忽略”。
产品表现:在实际应用中,这意味着模型可能完美地总结了文档的第一章和最后一章,却对中间第五章的关键条款给出了错误或模糊的回答。指望模型像数据库一样精确记忆和复述长文档中间的某个注脚,是一种高风险操作。
解决“长文本迷宫”问题,不能依赖于无限扩大上下文窗口,而需要系统性的工程方案。

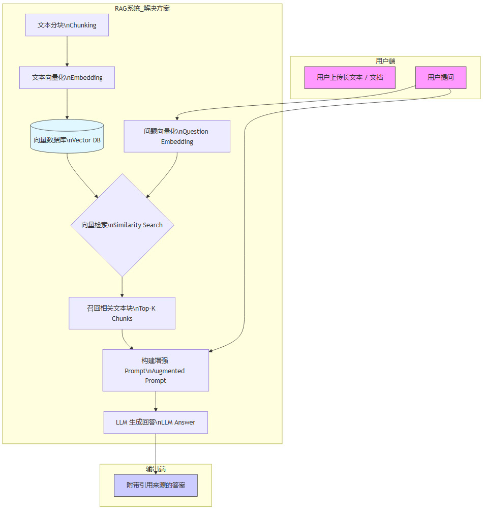
图1:通过RAG(检索增强生成)解决长上下文问题的典型流程
上图展示的**检索增强生成(RAG)**是当前应对该问题的标准架构。其核心思想是,将长文本预处理后存入外部知识库(如向量数据库),在回答问题时,先根据问题检索出最相关的文本片段,再将这些片段连同问题一起提交给模型。这相当于为模型准备了一份“开卷考试”的“小抄”,极大地降低了其记忆负担和幻觉概率。
4.2 小参数模型的“压缩损耗”
出于成本、隐私和响应速度的考虑,许多企业倾向于在端侧或私有化环境中部署小参数模型(如7B、13B级别)。这里必须遵循一个物理规律,压缩即损耗。
知识覆盖面牺牲:为了缩小体积,小模型在预训练和蒸馏过程中,被迫丢弃了海量的参数细节。这意味着它们对长尾知识(不常见但重要的知识)的掌握程度远逊于大模型。
推理能力下降:复杂的逻辑推理能力与模型的规模和深度强相关。小模型在面对需要多步推理的任务时,更容易出现逻辑断裂和事实错误。
“瞎编补洞”倾向:当遇到其知识盲区时,由于“脑容量”的物理限制,小模型更没有能力进行复杂推断,只能依赖更基础的语言模式进行“瞎编”,其幻觉内容也往往更“低级”和明显。
虽然通过领域特定的微调(Fine-tuning)可以在一定程度上弥补小模型在特定任务上的短板,但这无法从根本上解决由模型容量限制带来的信息缺失问题。在产品选型时,必须清醒地认识到小模型的边界,避免让其承担超出能力范围的任务。
❖ 五、从“消灭幻觉”到“治理幻觉”:产品视角的目标转变
%20拷贝-hswt.jpg)
既然幻觉是生成式系统的“出厂设置”,无法被物理消除,那么产品经理和架构师的核心职责就必须从不切实际的“消灭幻觉”,转向更为务实的“风险治理”与“流程设计”。我们的目标不再是追求一个永不出错的AI,而是构建一个系统,使其错误变得可预期、可识别、可承受,并最终可控。
5.1 接受幻觉,管理风险
这一目标转变意味着,我们需要在产品设计的每一个环节,都内置对幻觉的考量。这不再是一个单纯的技术问题,而是一个贯穿产品定义、交互设计、后端架构和运营策略的系统工程。我们需要像管理金融风控一样,对AI的输出进行分级、监控和干预。
5.2 四象限治理模型:人机知识边界的划分
一种行之有效的治理思路,是基于“人机知识边界”对应用场景进行划分。我们可以构建一个四象限模型,横轴代表AI的知识确定性(AI知 / AI不知),纵轴代表用户的知识确定性(人知 / 人不知)。不同的象限对应着截然不同的风险等级和产品策略。
表1:AI应用场景的四象限治理模型
舒适区:AI和用户都了解相关知识。AI出错的概率低,且用户能轻易识别错误。
管控区:用户了解知识,但AI不了解(如公司内部规定)。AI裸奔必然产生幻觉,风险在于误导内部流程。
雷区:AI可能“知道”(训练数据中可能包含),但用户完全不了解,无法判断真伪。这是幻觉造成最大危害的区域。
探索区:AI和用户都不了解的未知领域。风险在于将AI的“创造”误认为是“发现”。
通过这个模型,我们可以避免“一刀切”的风控策略,实现对不同场景的差异化、精细化治理。
❖ 六、四象限治理框架下的具体产品策略
基于上述四象限模型,我们可以为每个区域制定明确且可落地的产品与技术策略。
6.1 舒适区 (人知 + AI 知):效率优先,轻风控
典型场景:文本润色、通用翻译、代码解释、周报生成、邮件草稿。
产品策略:在此区域,AI的核心价值是提升效率。产品设计应侧重于交互的流畅性、响应速度和易用性。风控策略可以相对宽松,因为用户本身就是最后一道防线。
技术实现:可以采用响应速度更快的小模型,对生成策略的限制较少(如稍高的Temperature),重点优化API调用性能和前端交互体验。
6.2 管控区 (人知 + AI 不知):RAG为王,强制溯源
典型场景:企业内部制度问答、项目历史数据查询、客服知识库、私有代码库问答。
产品策略:此区域的核心是确保信息准确性,严禁AI“自由发挥”。
强制RAG:所有涉及私有或实时知识的任务,必须通过RAG架构执行。严禁模型裸奔(直接回答)。
引用溯源:每一个回答都必须明确标注其信息来源,链接到原始文档的具体段落。这是建立用户信任的基石。
“不知道”机制:当知识库中检索不到相关信息时,系统必须明确回答“根据现有资料,我无法回答这个问题”,而不是尝试猜测。
技术实现:需要构建高质量的知识库和高效的向量检索系统。在Prompt中通过严格指令(System Prompt)约束模型,强制其“仅基于提供的上下文回答”。
6.3 雷区 (人不知 + AI 知):多维校验,降低置信
典型场景:冷门法律条款查询、特定医疗信息咨询、精确数值或公式计算、不熟悉领域的文献查找。
产品策略:此区域风险最高,核心是对抗与校验,主动降低用户对AI输出的无条件信任。
置信度提示:在界面上明确提示“AI生成内容可能存在错误,请谨慎核实”,甚至可以根据模型内部的置信度分数,对回答进行颜色或标签标记。
多模型投票:在后端,同一个问题可以分发给多个不同架构或来源的模型。如果多个模型答案一致,则输出结果;如果答案存在较大分歧,则触发风控警报,提示用户“结果存在不确定性,建议多方求证”。
工具优先调用:强制模型在遇到特定任务时,优先调用确定性工具。例如,遇到数学计算,调用计算器;遇到事实查询,调用搜索引擎;遇到数据查询,调用数据库API。
技术实现:需要集成Function Calling/Tool Calling能力,并构建一套多模型路由与结果比对的后台服务。
6.4 探索区 (人不知 + AI 不知):人机共创,定位脚手架
典型场景:市场策略脑暴、新产品创意构思、科研方向探索、复杂情景推演。
产品策略:此区域的核心是激发灵感,而非提供答案。
定位为思维脚手架:明确告知用户,AI在此处扮演的是一个“发散性思维伙伴”或“可能性组合引擎”,其输出是“启发性视角”而非“标准答案”。
引导多角度输出:产品设计应鼓励用户从不同维度提问,引导AI生成多样化的、甚至是相互矛盾的观点列表,帮助人类拓宽思路。
避免单一答案:交互界面应避免呈现一个唯一的、权威性的答案,而是以列表、思维导图等形式展示多种可能性。
❖ 七、架构层防御:重构模型为“工具编排器”
%20拷贝-prhq.jpg)
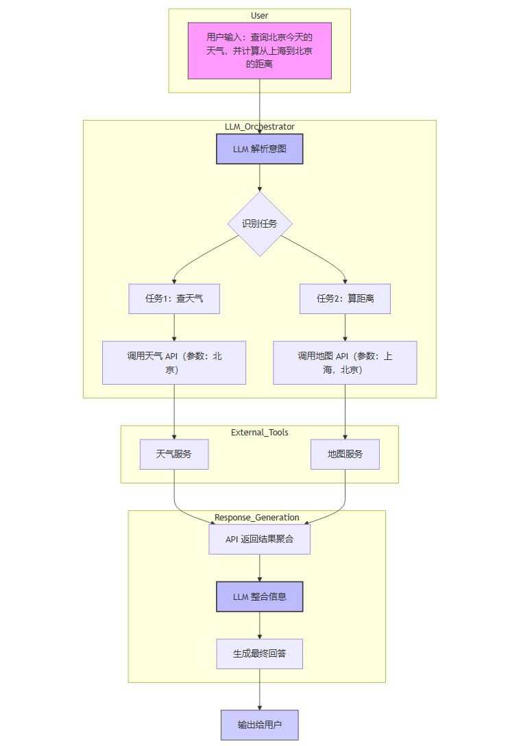
除了产品层面的策略,更底层的架构设计也需要进行范式转变。我们应该逐步将大模型从一个试图解决所有问题的“黑箱大脑”,重构为一个开放的、负责理解任务和编排工具的“智能中枢”。
7.1 工具调用(Tool/Function Calling)成为架构核心
现代大模型普遍具备了工具调用能力。这意味着我们可以将大量可确定性的任务“外包”给外部的、可靠的系统。

图2:基于工具调用的大模型工作流
如上图所示,模型不再亲自“计算”天气或距离,而是扮演一个理解用户意图、选择合适工具、并组装工具返回结果的角色。
7.2 显式区分“生成”与“查询”
在系统和用户界面中,我们必须显式地区分哪些信息是模型“猜”的(生成内容),哪些信息是来自权威数据源的(查询结果)。这可以通过在UI上添加小标签、图标或不同的背景色来实现。这种透明度是管理用户预期的关键。
❖ 八、产品经理的新角色:边界设计者与责任分配者
大模型时代,对产品经理的技能树提出了全新的要求。其角色正在从传统的需求翻译官,演变为人机协作的边界设计者和责任分配者。
设计安全护栏:产品经理不再只是设计功能,更要深刻理解AI的技术短板,并为其设计一套完整的安全护栏和风控流程。
设计“人类最后一票”:在所有高风险、高价值的决策链路上,必须设计“人类在环”(Human-in-the-loop)机制。这可以是一个人工审核后台、一个多级审批流,或是一个需要责任人电子签名的确认步骤。
明确责任分配:在产品设计文档中,需要像定义功能规格一样,明确定义在人机协作的各个环节中,哪些决策可以由AI自动执行,哪些必须由人类用户承担最终判断和责任。
结论
大模型的幻觉问题,短期内不会因为技术迭代而完全消失。它将作为一种结构性特征,长期伴随着生成式AI的发展。因此,构建成熟可靠的AI产品,其核心不在于追求一个完美的、全知全能的算法,而在于建立一套清醒、理性的人机协作系统。
这个系统承认AI的概率性本质,并围绕其不确定性设计了分级的治理框架和多维的防御机制。它在享受算力带来的效率红利的同时,始终保留了人类在价值判断和最终责任上的核心特权。在算法编织的概率迷雾里,方向盘必须,也必然,始终掌握在人类手中。这不仅是技术架构的选择,更是产品伦理的底线。
📢💻 【省心锐评】
别再幻想AI能“读懂”一切。把它当成一个能力超强的实习生,用RAG给他备好资料,用工具调用教他查证,并在关键决策上保留你的最终签字权。这才是与AI幻觉共生的务实之道。

评论