【摘要】2025年AI创业已告别demo炫技,转向流程战争。成功的关键不再是模型大小,而是能否深耕垂直场景、解决真实痛点,并以轻量化、可部署的方案融入客户业务,实现可量化的价值闭环。
引言
2025年已过大半。
回望过去几年,AI创业的叙事经历了过山车般的起伏。2022年,大模型如同一道惊雷,点燃了所有人的想象力。2023年,“百模大战”的硝烟弥漫,似乎谁拥有一个更强的模型,谁就掌握了未来。到了2024年,资本狂飙突进,无数“GPT+”项目如雨后春笋般涌现。
但潮水退去,才知道谁在裸泳。
到了2025年,市场的风向彻底变了。曾经凭一个炫酷demo就能拿到千万融资的时代一去不复返。一批“融资即终点”的项目,在烧完最后一笔钱后,已经悄无声息地从市场上消失。资本变得前所未有的审慎与理性,他们的目光不再停留在华丽的技术参数上,而是穿透PPT,直抵商业本质——流程落地与价值闭环。
AI创业的生死线,被无情地拉到了现实世界。
本文深度融合了对2023至2025年间数十个AI项目兴衰成败的复盘,我们不谈空泛的理论,只剖析真实的案例。我们将一起探究那些倒在黎明前的项目共同踩中了哪些致命的坑,更要学习那些成功逆袭、穿越周期的幸存者,究竟掌握了怎样的自救法则。这不再是一场关于模型的战役,而是一场关乎流程的战争。
一、 🕳️ 死亡谷回响:三大误区构筑的创业坟场
%20拷贝.jpg)
许多雄心勃勃的AI项目,最终都成了创业死亡谷中的一块墓碑。它们的墓志铭上,往往刻着相似的字眼。这些失败并非偶然,而是源于对数据、场景和模型这三大基石的普遍性误判。
1.1 数据壁垒:无米之炊的空中楼阁
数据,是驱动AI模型的燃料。即便到了技术飞速发展的2025年,数据质量和可获取性依旧是AI项目落地的第一堵,也是最高的一堵墙。一份广为流传的Gartner报告指出,高达85%的AI项目最终走向失败,其根源直指数据的不准确和固有偏见。
1.1.1 医疗AI的“数据困境”
医疗行业是AI应用最具想象力的领域之一,却也是数据壁垒最高的领域。
你一定听过那些“AI医疗文书自动生成”项目。它们的愿景很美好,宣称能通过大模型,将医生从繁琐的出院小结、门诊记录撰写工作中解放出来。
但现实冰冷刺骨。
一家位于北京的AI医疗初创公司,在获得天使轮融资后,团队满怀激情地投入研发。他们很快发现,理想与现实之间隔着一条无法逾越的鸿沟。国内的顶级三甲医院,对患者数据隐私的保护达到了极致,数据脱敏的要求极高。更致命的是,不同医院、不同科室的病历和文书系统各自为政,缺乏统一的数据结构。
项目方耗费了半年时间,才艰难地与一家医院达成试点合作。但他们能获取的数据,仅限于某个内科的日常文书,且经过了严格的脱敏处理,大量关键信息丢失。这套数据集根本无法支撑模型的有效微调,更谈不上建立精准的反馈机制。由于不具备横向扩展性,项目最终陷入停滞。2024年底,这家公司被迫彻底转型,去做“医疗知识图谱咨询”,AI产品的梦想就此终结。
1.1.2 跨行业的普遍难题
医疗行业的困境只是一个缩影。在教育、工业、保险等同样具有高价值数据但壁垒森严的行业,类似的悲剧反复上演。
没有真实、高质量、可持续的数据闭环,AI模型就像一台没有燃料的超级跑车,引擎再强大,也只能在原地轰鸣,永远冲不出起跑线。AI创业的第一课,不是算法,而是如何合法、合规、高效地获取并治理数据。
1.2 场景错位:功能正确,但无人问津的“伪需求”
AI创业的第二个死亡高发区,是创造了大量“功能正确,但使用频率极低”的产品。它们在技术上或许无懈可击,但在商业上却一败涂地。
1.2.1 AI文档助手的集体沉寂
2023年,随着大模型能力的爆发,“AI文档助手”成为创业热点。这类产品通常主打上传一份PDF或Word文档后,AI能自动总结、回答提问、甚至生成新的内容。
初期,用户的好奇心被点燃,纷纷尝鲜。但新鲜感过后,产品的后台数据却惨不忍睹。
一家知名FA(财务顾问)机构发布的数据揭示了残酷的现实。2023年下半年,国内追踪的13家AI文档助手类初创公司中,超过60%的项目月活跃用户(MAU)不足千人,而日活跃用户与注册用户的比例(DAU/Registered Users)更是普遍低于1%。
一位早期用户的话一针见血:“我第一次用的时候觉得很惊艳,它总结得又快又好。但问题是,我并没有一个固定的工作流程需要每天用它来总结文档。偶尔用一下可以,但它并没有成为我工作中不可或缺的一部分。”
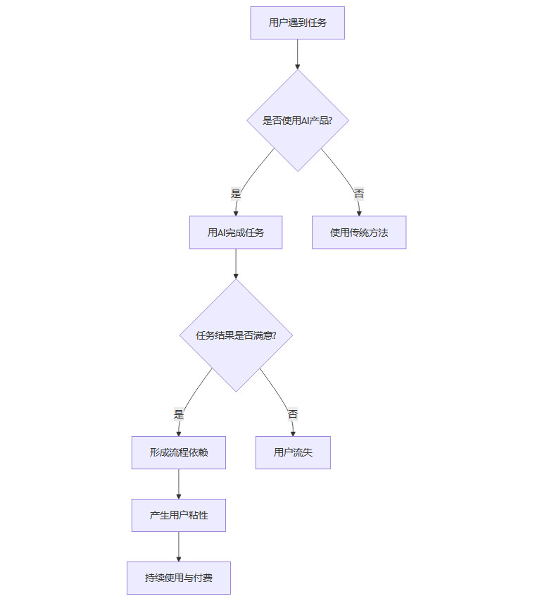
这背后暴露了一个核心问题,仅靠“功能型AI”无法承载持续的用户价值。一个成功的产品需要构建一个完整的用户行为闭环。

图1:用户价值闭环示意图
AI文档助手们成功地完成了C(用AI完成任务)这一步,但在E(形成流程依赖)上集体失败了。它们只是一个“一次性”的工具,而不是一个能嵌入用户工作流的“伙伴”。
1.2.2 “抱抱窝”的教训:从源头就错了
更极端的案例是2025年初失败的AI情侣社交项目“抱抱窝”。创始人团队在复盘时坦言,项目的立项仅仅基于几年前的一份大学生问卷,认为情侣之间存在用AI增进感情的“市场需求”。
他们没有进行任何小规模的付费测试,也没有与目标用户进行深入访谈,就直接组建了一个以兼职为主的团队,闭门造车。产品上线后,功能看似“有趣”,比如AI情书生成、纪念日提醒、虚拟形象互动等,但用户根本不买账。情侣间的真实互动和情感交流,远非几个AI功能所能替代。
由于缺乏真实的用户反馈,产品无法进行有效的迭代。最终,这个项目在无人问津中悄然下线,成为“伪需求”创业的典型反面教材。没有经过真实场景验证的需求,都是海市蜃楼。
1.3 模型错配:挥舞着屠龙刀去切菜
为合适的任务选择合适的工具,是工程学的基本常识。但在AI创业的浪潮中,许多团队却在这个基本问题上犯了错,导致模型能力与业务需求严重脱节。
1.3.1 “高射炮打蚊子”的AI销售助理
2024年,一个AI销售助理项目获得了千万级天使轮融资,在当时备受瞩目。其产品设计初衷是利用强大的大模型,辅助销售人员打电话、撰写销售话术、智能跟进线索。
产品上线后,团队却收到了大量负面反馈。客户(销售团队的管理者)抱怨最多的不是AI的对话能力,而是“准不准”、“有没有漏掉记录”、“反应太慢”。
深入分析后发现,问题出在技术选型上。团队为了追求“技术先进性”,采用了开源大模型加上自研RAG(检索增强生成)的复杂架构。这个架构的特点是:
性能过重:对于销售场景,大部分需求只是精准地从CRM系统中提取客户信息、在通话后生成结构化的拜访记录。这并不需要千亿参数大模型的复杂推理能力。
部署低效:复杂的模型架构导致私有化部署周期长,维护成本高。
成本高昂:无论是API调用费用还是自部署的算力成本,都远超客户预期。
客户真正需要的,可能只是一个能与CRM无缝对接、快速提取关键信息、辅助生成标准化记录的轻量级系统。而这个项目提供的,却是一个成本高昂、性能不稳定、偶尔还会“AI幻觉”的“机器人”。最终,客户反馈“比我手下的人工助理还慢”,项目于2025年初被迫终止开发。
1.3.2 “套壳”的脆弱性:Manus AI的速败
另一个极端是技术壁垒过低。Manus AI项目就是一个例子。该项目在宣传中号称拥有自研的核心AI能力,但实际上只是对第三方API进行了简单的封装,即所谓的“套壳”。
初期,凭借激进的营销和对市场需求的模糊承诺,项目获得了一定的关注。但当竞品出现,或者当客户要求更深度的定制化和私有化部署时,其技术上的脆弱性便暴露无遗。由于没有核心技术壁垒,产品功能极易被复制,且无法满足企业客户对稳定性和安全性的高要求。最终,Manus AI因营销双标和技术空心化而迅速失败。
模型选择的误区
AI创业,不能简单地想“我要用上大模型”,而应该从业务的终点反向思考:“我是否真的需要模型?如果需要,我需要一个什么样的模型?”这个问题的答案,决定了项目的生死。
1.4 团队与流程:被忽视的内部崩塌
除了技术层面的三大误区,团队协作和项目流程的失效,也是导致失败的重要原因。
“抱抱窝”项目团队的内部问题便是一个警示。一个以兼职为主的松散团队,成员之间缺乏高效沟通,更没有建立起一套收集和响应用户反馈的敏捷流程。产品开发完全是“闭门造车”,自然无法适应市场的快速变化。
而缺失付费测试和市场调研是伪需求高发的根源。许多团队沉浸在自己的技术构想中,想当然地认为市场会为之买单,却跳过了最关键的验证环节。
一个AI创业项目,不仅是技术的集合,更是一个商业实体。 缺乏严谨的商业验证流程和高效的团队协作机制,再好的技术也只是空中楼阁。
二、 🤺 绝地反击:幸存者的逆袭法则
%20拷贝.jpg)
在AI创业的死亡谷中,并非只有墓碑。同样有一批项目,它们或曾濒临绝境,或从一开始就选择了与众不同的道路,最终成功穿越周期,活了下来,并且活得很好。它们的打法,没有惊天动地的颠覆式创新,反而充满了务实、专注和对商业本质的回归。
2.1 拼流程深度:从“功能大全”到“流程利刃”
成功的逆袭,往往始于一次果断的“收缩”。与其做一个功能繁多但样样不精的“瑞士军刀”,不如做一把能切开特定流程痛点的“手术刀”。
2.1.1 Spellbook的华丽转身
来自硅谷的创业公司Spellbook,就是这一打法的绝佳范例。
2023年初,Spellbook也曾一度陷入增长停滞。他们最初的定位是“法律AI助手”,试图服务所有法律从业者,支持各类法律文书的撰写、审查和修改。这个定位听起来市场广阔,但实际效果却是客户群体太分散,使用场景太浅。无论是诉讼律师、公司法务还是知识产权顾问,都能用一下,但都用不深。
面对困境,Spellbook的团队做出了一个极为关键的决策:收缩业务,深耕垂直。
他们放弃了做“万能法律AI”的幻想,将所有资源聚焦于一个极其细分的领域——并购与投资类合同。这不仅仅是功能的删减,更是对业务流程的深度挖掘。
场景聚焦:只做并购与投资相关的合同,如股权协议(SHA)、投资条款书(Term Sheet)、资产购买协议(APA)等。
客户细分:根据客户类型(如初创企业创始人、风险投资机构VC、企业法务)提供截然不同的模板和条款建议库。
流程融入:产品不再是一个独立的写作工具,而是深度集成到律师事务所和企业法务部现有的合同管理流程中,成为流程的一部分。
这种“只做一个流程,但做深、做重、做闭环”的思路,带来了惊人的回报。2024年底,Spellbook获得了包括Y Combinator在内的数千万美元新一轮融资,客户续费率高达89%。
B端客户,尤其是高价值的企业客户,他们购买的从来不是一个“新工具”,而是一个能优化现有流程、提升效率、降低风险的“解决方案”。拼广度不如拼穿透力,这已成为AI to B领域的共识。
2.1.2 “氛围编程”与垂直深耕的力量
“氛围编程”(Ambient Programming)的理念,以及Base44等平台的成功,同样印证了垂直深耕的巨大潜力。它们不是试图用AI取代程序员,而是将AI能力无缝嵌入到开发流程的特定环节,如代码审查、测试用例生成、文档自动化等,从而在不改变开发者核心工作习惯的前提下,大幅提升效率。
Base44平台通过专注于特定编程语言和框架的AI辅助,获得了极高的开发者粘性和估值。这再次证明,AI的价值不在于“颠覆”,而在于“融入”。
2.2 做轻量模型:从“模型炫技”到“部署实用”
另一条清晰的逆袭路径,是从对大模型不切实际的迷恋中清醒过来,转向追求更实用、更经济的轻量化方案。
2.2.1 AI客服的“降维打击”
2024年,一家AI客服创业公司的转型故事在业内广为流传。
他们起初的方案非常“主流”,直接集成GPT-4的API,为企业客户提供多语言、高智能的客服辅助。但很快,客户的抱怨接踵而至。
“慢”:API调用存在网络延迟,对于需要即时响应的客服场景,零点几秒的延迟都可能让用户感到不耐烦。
“贵”:对于客服这种高并发、长对话的场景,GPT-4的API调用成本是一笔巨大的开销,许多中小型企业难以承受。
“数据留不住”:企业客户对于将自己的用户对话数据上传到第三方平台普遍存在安全顾虑。
面对这些无法回避的现实问题,团队果断放弃了“追新”,转而拥抱“实用”。他们选择了当时已经相当成熟的开源模型LLaMA,并在此基础上进行微调。新的解决方案呈现出完全不同的特性。
AI客服公司转型前后对比
正是因为新的方案具备了模型轻、部署快、训练快、成本低的特点,完美契合了中型企业“既要又要还要”的实际需求。2025年,这家公司被一家头部的电商SaaS服务商成功收购,成为了其“客服中台智能化模块”。
这个案例雄辩地证明,在企业级市场,AI落地拼的不是模型的通用能力有多强,而是“你能不能在客户的IT环境里跑得快、改得快、维护得起”。
2.2.2 小模型革命的到来
产业AI正在掀起一场“小模型革命”。在许多流程清晰、任务明确、重复性强、隐私敏感的场景中,经过精调的小模型,其表现甚至优于通用大模型。
小模型的优势是全方位的:
成本低:训练和推理所需的算力成本呈指数级下降。
响应快:模型体积小,推理速度快,能满足实时交互的需求。
易部署:可以轻松部署在本地服务器甚至边缘设备上,解决了数据隐私问题。
更可控:针对特定任务进行微调,能有效减少“AI幻觉”,输出结果更稳定可靠。
对于广大AI创业者而言,这意味着机会的大门正在被重新打开。不再需要拼算力、拼参数,而是可以利用开源的小模型,聚焦于场景和数据,创造真正的商业价值。
2.3 盯死痛点:从“亮点功能”到“止痛良药”
最后一类成功的逆袭,是把炫酷的“AI新能力”,用来解决困扰行业已久的“老问题”。它们的产品可能看起来没那么“性感”,但却像一把钳子,精准地夹住了客户的痛点。
2.3.1 财税AI的价值回归
2023年,一家财税AI项目也曾走过弯路。他们最初主打的功能非常“AI原生”,比如“自动生成财务语音播报”、“AI老板日报”等,试图用一种新颖的方式向管理者呈现财务数据。
然而,市场反响平平。老板们并不需要一个花哨的AI来读报表,他们有更专业的财务总监。这些“亮点功能”只是锦上添花,而非雪中送炭。
在与客户的反复沟通中,团队终于找到了真正的痛点。企业,尤其是中大型企业,在日常的财务流程中,最头疼的是合规风险。于是,他们将产品方向180度大转弯,从“数据呈现”转向“风险预警”。
新的产品聚焦于在企业记账和报销的实时流程中,利用AI识别潜在的风险点:
违规开票:发票抬头、税号、经营范围是否匹配?是否存在虚开、代开嫌疑?
重复报销:同一张发票是否在不同时间、被不同员工提交报销?
税率异常:商品或服务的税率是否符合国家最新政策?是否存在错用税率的风险?
费用异常:某个部门或个人的招待费、差旅费是否在短期内出现异常飙升?
这些功能看起来远没有“AI老板日报”那么炫酷,但它们真真切切地为企业解决了问题。每一条预警,都可能为企业避免一笔罚款,或堵上一个管理漏洞。
客户不仅愿意为这个“AI风控顾问”买单,还主动要求接入更多的账务数据源,希望AI能看得更全、管得更宽。到2025年,这家公司在港股上市企业中成功落地了超过10家客户,单客户的年费(ARR)超过30万元。
这个案例深刻地揭示了一个道理:AI的最佳定位,很多时候不是“加一点聪明”,而是“少出一点错”。在B端市场,止痛的价值,永远高于提供快感。
2.3.2 AI广告平台的精准切入
AI广告平台的案例也遵循了同样的逻辑。大型品牌拥有充足的创意团队和预算,但广大的中小品牌,其核心痛点是创意产能不足和试错成本高昂。
该AI广告平台没有去挑战顶级创意公司,而是聚焦于为中小品牌快速、低成本地生成大量广告素材(如图片、文案、短视频脚本)。通过AI,一个品牌可以在一天内生成上百个不同版本的广告创意,并进行小范围投放测试,快速找到效果最好的方案。
它解决的不是“创意不够惊艳”的问题,而是“连尝试的机会都没有”的问题。通过大幅压缩成本和提升效率,它为中小企业打开了过去只有大公司才能玩得起的精细化营销大门。
三、 🧭 航向未来:2025年AI创业的新罗盘
%20拷贝.jpg)
经历了狂热、迷茫与洗牌,AI创业的航道正变得前所未有的清晰。活下来的玩家和新入局的勇者,都需要一个新的罗盘来指引方向。这个罗盘不再指向遥远的技术奇点,而是指向客户身边最真实的商业价值。
3.1 从Demo战役到流程战争
2025年的AI创业,其主战场已经发生了根本性转移。
曾经,创业者们在投资人面前比拼的是谁的demo更炫酷,谁的故事更宏大。那是一场关于想象力的“Demo战役”。而现在,竞争的核心已经变成了“流程战争”。
企业客户的决策者们,早已对天花乱坠的技术名词感到疲惫。他们提出的问题越来越具体,越来越实际。
你的AI能帮我的团队节省多少工时?
它能将我们的生产线次品率降低几个百分点?
它能多大程度上规避我们面临的合规风险?
它能否提升我们销售团队的线索转化率?
这些问题的答案,无法在demo中找到,只能在客户的真实业务流程中被验证。AI的价值,必须以可量化的业务指标来衡量。未来成功的AI产品,不再是技术展示品,而是企业运营机器中一个稳定、高效、不可或-缺的齿轮。
3.2 小模型崛起,场景化落地
如果说大模型是AI时代的“核武器”,那么小模型就是精准制导的“特种部队”。2025年,产业AI的主旋律,正是由小模型奏响的场景化落地乐章。
这场“小模型革命”的兴起,为广大创业者带来了福音。它意味着AI应用的门槛正在被大幅降低。创业者不再需要为高昂的算力成本和复杂的部署难题而头疼,可以将更多精力投入到对业务场景的理解和对数据的深耕上。
小模型在企业级应用中的优势,正在被越来越多的客户所认可。它们在流程清晰、重复性强、隐私敏感的场景中,展现出比通用大模型更强的竞争力。成本低、响应快、易于本地化部署,这些特性让小模型成为企业拥抱AI时,最现实、最主流的选择。
3.3 商业模式创新,价值共生
随着AI与业务流程的深度融合,商业模式也在发生深刻变革。
传统的软件授权(License)模式或简单的API按次调用模式,正在被更先进的模式所取代。其中,“效果付费”(Pay-for-Performance)模式越来越受到企业客户的青睐。
AI招聘工具,可以按照成功入职的人数收费。
AI销售线索推荐系统,可以根据最终成交的订单金额进行分成。
AI节能方案,可以从为客户节省的电费中获取收益。
这种模式,要求AI服务商与客户的业务成果深度绑定,形成一个“价值共生”的利益共同体。它不仅是AI服务商对自身产品价值的终极自信,也是赢得客户信任的最有力武器。
同时,生态共建和分层服务成为中小企业降低AI接入门槛的关键。平台型公司提供基础的AI能力和开发工具,而广大的垂直领域创业者,则可以基于这些平台,开发出针对特定场景的轻量化应用,共同构建一个繁荣的AI应用生态。
3.4 资本理性化,数据与场景为王
资本市场也完成了自己的进化。投资人们的尽职调查报告中,关于“模型参数”的篇幅越来越少,而关于“客户反馈”、“数据闭环”和“单位经济模型”(Unit Economics)的分析则越来越多。
他们更看重一个早期项目是否已经拥有了清晰的客户画像,是否跑通了最小可行产品(MVP)的商业验证,是否具备了获取和处理行业数据的独特能力。
“融资即终点”的泡沫故事,已经成为所有人的前车之鉴。投资人希望看到的是一条清晰、可持续的商业化路径,而不是一个需要无限烧钱才能实现的遥远梦想。对于2025年的AI创业者来说,快速证明自己的商业化能力,比任何宏大的技术叙事都更加重要。
结论与黄金法则
走过喧嚣,回归本质。2025年AI创业的黄金法则,可以被浓缩为三个词。
稳定、融入、不断进化。
稳定,意味着AI的输出必须是可靠和可预测的,最大限度地减少错误和“幻觉”,成为业务流程中值得信赖的一环。
融入,意味着AI产品必须像水一样,无缝地渗透到客户现有的工作流和IT环境中,而不是增加一个新的、孤立的操作步骤。
不断进化,意味着AI必须能够从真实的业务数据中持续学习,形成一个正向的反馈飞轮,让产品随着客户的使用而变得越来越“聪明”,越来越有价值。
技术浪潮来了又去,但企业客户的根本需求从未改变。他们永远在寻找能帮助自己节省时间、降低风险、提升决策质量的解决方案。
未来的AI创业者,必须摒弃对技术的盲目崇拜和“自我感动式”的创新,将目光牢牢锁定在真实的流程、切实的痛点和可持续的价值上。用数据和客户的真实反馈来驱动产品的每一次迭代。
唯有如此,才能在这场从Demo战役转向流程战争的残酷竞争中,活下来,并走得更远。
最后,如果你正走在AI创业的路上,不妨停下来,问自己三个问题。
我的客户有没有一个高频、重复、有明确痛点的工作流程,值得AI去介入?
在这个流程中,AI是否真的能做得比人更好,或者显著地更快、更便宜?
我设计的功能,是真正融入了客户的真实流程,还是只是新增了一个“可有可无”的操作?
想清楚这三个问题,或许比写出下一行代码更重要。
📢💻 【省心锐评】
别再迷信大模型了。真正的护城河,是用你的AI,在客户的业务流程里,挖得比任何人都深。

评论