【摘要】现实世界资产(RWA)代币化正以前所未有的速度重塑全球金融格局。截至2025年,RWA市场规模已实现爆发式增长,吸引了传统金融巨头与科技企业的深度布局,并为个人投资者打开了新的机遇之门。
引言
一个全新的金融纪元正在悄然拉开序幕。它的核心,并非诞生于云端的虚无代码,而是植根于我们触手可及的现实世界。这就是现实世界资产(Real-World Assets, RWA)代币化。它正在将古老的金融逻辑与前沿的区块链技术熔于一炉,试图构建一个更高效、更透明、更普惠的全球资本市场。
想象一下,一栋摩天大楼的所有权、一片光伏电站的未来收益、甚至一幅传世名画,都可以被精确地分割成无数份数字凭证,在全球网络上7×24小时自由流转。这不再是科幻小说的情节,而是正在发生的变革。
截至2025年9月,这场变革的声势已然浩大。全球链上RWA的资产规模已然突破295亿美元,这背后是超过200家发行商的涌入,以及无数投资者的瞩目。从华尔街的贝莱德、高盛,到亚洲的金融中心香港、新加坡,再到科技领域的蚂蚁数科、Chainlink,几乎所有敏锐的参与者都已下场布局。
这篇文章,将带你深入这场变革的核心。我们不仅会审视其惊人的市场增长,更会剖析驱动这一切的参与主体、技术基石与资产类型。同时,我们也将直面横亘在前行路上的技术瓶颈、监管迷雾与市场信任挑战。这不仅是一份市场观察报告,更是一幅描绘未来金融基础设施的蓝图。
📈 一、市场全景扫描:指数级增长的背后
%20拷贝-lqom.jpg)
RWA市场的发展并非线性爬坡,而是呈现出一种近乎指数级的爆发态势。短短数年间,它从一个仅限于小圈子探讨的晦涩概念,迅速成长为全球金融科技领域最炙手可热的赛道。理解其增长的规模、速度与广度,是把握整个趋势的第一步。
1.1 规模与速度的双重震撼
数字是衡量市场热度最直观的标尺。RWA市场的各项核心指标,都在清晰地展示其惊人的扩张速度。
首先,是资产总规模的飞跃。 截至2025年,全球链上RWA的总锁仓价值(TVL)已经稳稳站在295亿美元的关口之上。回顾三年前,这个数字尚不足其五分之一。这种增长曲线,在任何一个成熟的金融市场中都极为罕见,它标志着市场已经越过了早期验证阶段,进入了规模化扩张的快车道。
其次,是参与者的广泛涌入。 市场的繁荣离不开建设者。RWA发行商的数量从寥寥无几激增至超过211家,资产持有者的数量也突破了31万人。这表明RWA不再是少数几家机构的“独角戏”,一个由发行方、技术方、投资方、合规方共同组成的生态系统正在快速形成。
更重要的是,未来的想象空间巨大。 当前的数百亿美元规模,或许仅仅是冰山一角。主流金融机构与市场分析平台普遍给出了极为乐观的长期预测。一个普遍的共识是,到2030年,全球RWA市场规模有望冲击16万亿美元。这个数字并非凭空臆想,它背后是对全球数百万亿传统资产存量进行数字化改造的巨大潜力。如果RWA真能成为下一代“金融基础设施”,那么16万亿美元的预测甚至可能偏于保守。
下面这张表格,可以更清晰地展示RWA市场的增长态势与未来预期。
1.2 增长的核心驱动力
RWA市场的爆发并非偶然,它是宏观环境、技术成熟与市场需求三者共振的结果。
1.2.1 宏观环境的“东风”
近年来,全球宏观经济环境为RWA的崛起提供了绝佳的土壤。在持续的加息周期中,传统金融市场的无风险利率走高,尤其是美国国债,成为了极具吸引力的“收益洼地”。这使得将高信用的国债代币化,并引入到链上世界,成为一件既安全又能提供稳定收益的事情。对于习惯了高风险波动的加密原生用户和寻求稳定收益的DeFi协议而言,代币化的美国国债无疑是完美的底层资产和抵押品。
1.2.2 DeFi世界的“内在渴求”
去中心化金融(DeFi)在经历了野蛮生长后,逐渐暴露出其内在的脆弱性。过度依赖加密原生资产作为抵押品,导致系统充满了高波动性和顺周期风险。市场一直在寻找能够穿越牛熊、提供稳定价值支撑的优质资产。RWA,特别是高信用的主权债券和私人信贷,恰好满足了这一需求。它们如同“压舱石”,为庞大的DeFi乐高世界提供了前所未有的稳定性。
1.2.3 传统金融的“效率焦虑”
对于传统金融体系而言,效率低下、流程冗长、中间环节过多等问题由来已久。一笔跨境支付、一次资产证券化发行,往往需要数天甚至数周的时间,涉及多个中介机构,成本高昂。区块链技术所带来的7×24小时清算、原子化交收、智能合约自动化执行等特性,直击传统金融的痛点。RWA正是将这些技术优势应用于实体资产的完美载体,它为传统金融机构提供了一条通往“降本增效”的数字化转型之路。
🏛️ 二、巨头入场:金融与科技的双重奏
如果说早期的RWA探索更多是加密原生团队的“单打独斗”,那么如今的市场则是一场金融巨头与科技企业联袂出演的“双重奏”。一方手握海量资产与深厚牌照,另一方则掌握着实现这一切的底层技术。它们的深度参与,共同构成了RWA市场专业化、机构化的核心图景。
2.1 金融巨擘的战略棋局
华尔街的巨头们从不轻易下注,但一旦出手,便意味着赛道的核心价值已经得到确认。它们并非简单地“拥抱”RWA,而是将其作为未来金融战略的关键一环进行深度布局。
2.1.1 贝莱德(BlackRock)的标杆之作
全球最大的资产管理公司贝莱德,无疑是RWA机构化进程中最具标志性的参与者。其推出的贝莱德美元机构数字流动性基金(BUIDL),在短短几个月内就吸引了超过29亿美元的资金,一举成为规模最大的代币化国债基金。
运作模式 BUIDL的运作逻辑清晰而稳健。投资者通过合规的KYC/AML(了解你的客户/反洗钱)审查后,将美元兑换成BUIDL代币。这些资金被投资于一个由短期美国国债、回购协议等高流动性现金等价物组成的资产池。BUIDL代币的价值与1美元挂钩,并且其产生的收益会以新的代币形式,每日自动分配给持有者。
战略意义 BUIDL的成功,不仅在于其规模,更在于它为行业树立了一个合规、透明、高效的RWA产品标杆。它证明了将顶级金融机构的信用与区块链技术相结合,能够创造出极具吸引力的链上原生收益产品。
2.1.2 其他巨头的多元探索
除了贝莱德,其他金融巨头也从不同角度切入RWA赛道,形成了一幅多元化的探索版图。
这些金融巨头的入场,带来的不仅仅是资金和资产,更重要的是信任背书和合规经验。它们将传统金融市场中历经百年沉淀的风险管理、资产定价、法律合规等专业能力,注入到新兴的RWA领域,为行业的长期健康发展奠定了坚实基础。
2.2 科技企业的底层赋能
如果说金融机构是RWA舞台上的“主角”,那么科技企业就是搭建这个舞台、并确保演出顺利进行的“幕后英雄”。它们提供的底层技术,是连接现实世界与数字世界的桥梁,是确保资产数据可信、流转顺畅、收益自动分配的关键。
2.2.1 蚂蚁数科的“两链一桥”架构
作为国内领先的科技企业,蚂蚁数科在推动实体资产上链方面,提出了一套颇具代表性的解决方案——“两链一桥”。
资产链(Asset Chain) 这是一条专门用于记录和管理物理世界资产数据的联盟链。例如,一个光伏电站的发电数据、一个充电桩的充电记录,都可以通过物联网(IoT)设备实时采集,并加密存储在资产链上。这条链的核心是确保源头数据的真实可信、不可篡改。
权益链(Rights Chain) 这是一条用于发行、流转和核销RWA代币的公有链或联盟链。它承载着资产的价值表示,即RWA代币。
跨链桥(Bridge) 它是连接资产链和权益链的关键枢纽。通过隐私计算技术(如可信执行环境TEE),跨链桥可以在不泄露底层敏感数据(如电站的具体位置、用户的充电习惯)的前提下,对资产链上的数据进行可信的计算和验证(如计算总发电量、总充电收益),并将结果安全地传输到权益链,作为RWA代币收益分配的依据。
这套架构的精妙之处在于,它既利用了联盟链在数据管控和性能上的优势,又借助了公有链在资产流通和生态兼容性上的长处,同时通过隐私计算解决了商业数据保护的核心痛点。蚂蚁数科已将此方案应用于协鑫能科的光伏电站、朗新科技的充电桩等新能源RWA项目中,成功实现了资产可信上链与收益自动分配。
2.2.2 Chainlink与预言机技术
RWA的核心挑战之一,是如何确保链下世界的真实信息(如资产估值、利率、商品价格)能够被安全、准确地反馈到链上的智能合约中。这就是预言机(Oracle) 的用武之地。
Chainlink作为预言机赛道的龙头,其去中心化预言机网络(DON)在RWA领域扮演着至关重要的角色。
数据喂价 对于代币化的黄金或房地产,其链下市场价格是不断变化的。Chainlink网络通过聚合来自多个独立、信誉良好的数据源的价格信息,形成一个高度可靠的链上价格摘要,供DeFi协议用于借贷清算、衍生品定价等。
储备金证明(Proof of Reserve, PoR) 对于由法币或国债支持的RWA,如何向市场证明其储备充足且真实?Chainlink的PoR服务可以自动、定期地从托管银行或审计机构的API获取储备数据,并将其发布到链上。这为贝莱德的BUIDL、Circle的USDC等资产提供了近乎实时的透明度,极大地增强了市场信任。
2.2.3 零知识证明(ZKP)的隐私革命
在RWA的发行和交易过程中,往往涉及大量的商业敏感信息和个人隐私数据,如借款人的信用报告、企业的财务报表等。直接将这些信息公开在透明的区块链上是不可行的。零知识证明(ZKP)技术,特别是zk-SNARKs和zk-STARKs,为此提供了优雅的解决方案。
ZKP允许一方(证明者)向另一方(验证者)证明其拥有某个信息或某个论断为真,而无需透露该信息的任何具体内容。在RWA场景中,这意味着:
一个借款人可以向借贷协议证明自己的信用评分高于700分,而无需透露自己的具体分数和身份信息。
一个基金可以向监管机构证明其资产组合符合所有合规要求,而无需披露其具体的持仓细节。
ZKP技术在平衡数据可验证性与隐私保护之间找到了完美的平衡点,被认为是推动RWA获得大规模企业级和机构级应用的关键技术之一。
金融巨头与科技企业的双重奏,正在将RWA从一个充满不确定性的实验,推向一个专业、合规、技术驱动的全新金融范式。它们的深度融合,不仅加速了市场的扩张,更在为构建一个稳健、可信的未来数字金融体系铺设基石。
🌍 三、全球逐鹿:枢纽之争与资产版图
%20拷贝-jmec.jpg)
随着RWA的价值日益凸显,一场围绕“代币化资产枢纽”的全球竞赛已然打响。各大金融中心正以前所未有的决心,通过政策创新、监管沙盒和基础设施建设,争夺未来数字金融的话语权。与此同时,被纳入RWA版图的资产类型,也正从单一的金融产品,向包罗万象的实体世界延伸。
3.1 全球金融中心的RWA雄心
在这场竞赛中,香港、新加坡、迪拜等地凭借其灵活的监管、开放的金融环境和战略性的地理位置,暂时跑在了前面。
3.1.1 香港:连接东西方的“超级联系人”
香港的策略尤为引人注目。它不仅仅是简单地拥抱RWA,而是试图构建一套从顶层设计到落地执行的完整生态系统,充分发挥其作为连接中国内地庞大实体经济与全球数字资本的“超级联系人”角色。
香港的布局可以概括为一套组合拳:
发布顶层框架 香港金融管理局(HKMA)和证券及期货事务监察委员会(SFC)联合发布了清晰的政策声明,为RWA的发行和交易提供了明确的监管预期。特别是其**“LEAP”(Lattice, Ecosystem, Agility, People)**框架,系统性地规划了人才培养、生态建设和敏捷治理的方向。
启动“Ensemble项目”监管沙盒 这是一个专为代币化资产设计的“试验田”。它允许金融机构在真实环境中测试代币化存款、代币化资产和稳定币之间的交互,探索全新的金融市场基础设施。这为未来的批发层面CBDC和RWA结算网络奠定了基础。
上线全球首个RWA注册登记平台 由香港Web3中心(HKW3C)推出的这一平台,旨在为RWA项目提供标准化的登记、信息披露和数据查询服务。这就像为RWA资产建立了一个官方的“户口本”,极大地提升了市场的透明度和公信力,有助于解决伪RWA和信息不对称的问题。
完善稳定币立法 香港正在推进《稳定币条例》的立法工作,旨在将持牌的法币稳定币纳入监管。一个合规、透明的港元或美元稳定币,将成为RWA交易和结算的“血液”,是整个生态不可或缺的一环。
3.1.2 多司法区并行推进
香港的积极行动并非孤例。全球范围内,一场围绕RWA的监管竞赛正在上演,形成了多司法区并行推进的格局。
这场全球范围内的监管竞赛,虽然短期内带来了“监管碎片化”的挑战,但从长远看,它促进了不同司法区之间的学习和借鉴,正在共同推动形成一个虽不统一但日趋清晰的全球RWA监管版图。
3.2 资产版图的扩张:从美债到万物
如果说枢纽之争是“场”的建设,那么资产类型的扩张则是“货”的丰富。RWA的魅力,正在于其能够将几乎所有具备价值和可验证现金流的资产,都转化为可在链上流动的数字凭证。
3.2.1 主流金融资产:市场的压舱石
当前,RWA市场的主体依然是那些信用等级高、现金流清晰、估值模型成熟的传统金融资产。它们是整个市场的“压舱石”,为DeFi世界提供了亟需的稳定性和原生收益。
私人信贷(Private Credit) 这是目前RWA市场中规模最大的类别,总市值已接近150亿美元。像Figure、Centrifuge等平台,将中小企业的发票、供应链融资、抵押贷款等打包成资产池,然后发行代币供投资者认购。这极大地盘活了传统上流动性极差的私人信贷市场。
美国国债(U.S. Treasuries) 这是增长最快的RWA类别,总市值约67.4亿美元。在宏观高利率环境下,代币化的美国国债为链上用户提供了约5%的无风险收益率,成为稳定币储备、DeFi协议金库和个人投资者资产配置的“香饽饽”。富兰克林·邓普顿的BENJI和贝莱德的BUIDL是其中的佼佼者。
黄金(Gold) 作为最古老的价值储存手段,黄金的代币化也已相当成熟,市场规模约17.5亿美元。PAX Gold (PAXG) 和 Tether Gold (XAUT) 是两大龙头,每个代币都代表着对一盎司实物黄金的所有权,存储在专业的金库中。它们为链上世界提供了便捷的避险工具。
3.2.2 新兴实体与商品资产:想象力的边界
在金融资产之外,RWA正以前所未有的深度和广度,向实体经济渗透。这部分资产的代币化,更考验技术与商业模式的创新。
新能源资产 这是目前实体资产RWA中最具潜力的赛道之一。香港涌现的多个项目,如协鑫能科的光伏电站收益权、朗新科技的充电桩收益权,都展示了清晰的路径。通过物联网(IoT)设备实时采集发电量、充电量等数据,上传至“资产链”进行确权,再通过智能合约将产生的收益自动分配给RWA代币持有者。这种模式将绿色金融与数字金融完美结合,为实体产业开辟了全新的融资渠道。
房地产(Real Estate) 房地产是RWA的经典叙事,但落地相对复杂。目前,项目多以单一商业地产(如酒店、写字楼)的收益权或部分所有权代币化为主。它解决了房地产投资门槛高、流动性差的核心痛点,但资产估值、产权登记、法律合规等环节仍面临挑战。
碳信用(Carbon Credits) 将经过核证的碳减排量代币化,可以在全球范围内更高效地交易。这有助于提升碳市场的流动性和透明度,激励更多企业参与节能减排。
知识产权(Intellectual Property) 音乐版权、影视版权、专利等无形资产的代币化也正在探索中。创作者可以将未来收益权代币化进行融资,投资者则可以分享作品带来的收入。
未来,随着技术成熟和法律完善,RWA的边界还将进一步拓展至数据资产、艺术品、收藏品等更广泛的领域,真正朝着“万物皆可上链”的愿景迈进。
🤝 四、价值重塑:投资民主化与流动性革命
RWA的意义,远不止于一种新的金融工具或技术应用。它从根本上改变了资产的持有方式和交易逻辑,带来了两大革命性的价值重塑:投资的民主化和流动性的极大提升。这使得金融不再是少数人的游戏,资本的活力得以被前所未有地释放。
4.1 “碎片化”投资:旧时王谢堂前燕
“旧时王谢堂前燕,飞入寻常百姓家。” 这句古诗,恰如其分地描绘了RWA带来的投资民主化变革。许多过去仅限于高净值人群或机构投资者参与的“高门槛”资产,如今正通过“碎片化”技术,向普通个人投资者敞开大门。
4.1.1 降低投资门槛
核心逻辑在于所有权的分割。一栋价值数千万美元的商业地产,对于个人投资者而言遥不可及。但通过RWA,其所有权或收益权可以被分割成数百万份代币,每份代币的价格可能低至100美元。这意味着,一个普通的工薪族,也可以像机构一样,投资于核心地段的优质物业,并分享其租金收益和增值潜力。
这种模式的应用场景极其广泛:
私人信贷 个人投资者可以购买代表一篮子中小企业贷款的代币,获得稳定的利息收入。
艺术品 一幅价值连城的名画,可以被代币化,让艺术爱好者以极低的成本成为“共同拥有者”。
私募股权 过去只有合格投资者才能参与的未上市公司股权投资,未来也可能通过合规的RWA平台向更广泛的投资者开放。
4.1.2 创新的权益形态
投资民主化不仅体现在金额上,还体现在权益形态的创新上。上海数据交易所试点的**“马陆葡萄RWA”**项目,便是一个极具启发性的案例。
在这个项目中,消费者可以用人民币购买代表“一箱马陆葡萄”提货权的权益代币。这种代币不仅可以在二级市场上流转交易,持有者还可以选择在葡萄成熟时,凭代币兑换实物葡萄,或者选择不行使提货权,而在项目结束后享受可能的现金分红。
这个案例展示了RWA超越传统金融的灵活性。它将消费权益、投资属性和实物交付完美地结合在一起,为“权益型RWA”开辟了全新的想象空间。
4.2 7×24小时全球市场:唤醒沉睡的资本
传统金融市场受限于地理位置和工作时间,存在大量的“休市”时刻。而基于区块链的RWA市场,是一个永不休眠的7×24小时全球市场。这彻底改变了资产的流动性范式,唤醒了大量沉睡的资本。
4.2.1 提升资本效率
对于资产持有者而言,RWA意味着其资产可以随时在全球范围内寻找买家,而无需等待特定市场的开盘。对于投资者而言,他们可以在任何时间根据市场变化调整自己的投资组合。这种全天候的流动性,极大地提升了资本的周转效率和配置效率。
4.2.2 降低交易成本与风险
传统资产交易,尤其是跨境交易,涉及清算、结算、托管等多个环节,流程复杂,耗时漫长(通常是T+2甚至更长),且每个环节都存在对手方风险。
RWA交易则可以利用智能合约实现原子化交收(Atomic Swap),即“一手交钱,一手交货”(付款和资产转移)在同一个交易中瞬间完成,要么都成功,要么都失败。这从根本上消除了结算风险。同时,去中介化的特性也大幅降低了交易佣金、托管费等中间成本。
4.2.3 推动金融普惠
一个全球化的流动性市场,意味着无论你身处纽约、上海还是内罗毕,只要能接入互联网,就能在同一个市场、以同样的价格,参与全球优质资产的交易。这打破了传统金融中因地域、身份、财富水平而形成的壁垒,是实现真正金融普惠的关键一步。
通过投资民主化和流动性革命,RWA正在将金融的权利,从少数中心化的机构手中,更广泛地分配给市场中的每一个参与者。这不仅是一场技术变革,更是一场深刻的价值关系重构。
🛠️ 五、前路漫漫:三大挑战与技术基石
%20拷贝-zsgp.jpg)
尽管RWA描绘的蓝图无比宏大,但通往未来的道路并非一片坦途。在指数级增长的喧嚣之下,深刻的技术瓶颈、复杂的监管迷雾以及脆弱的市场信任,构成了行业前行路上必须跨越的三座大山。与此同时,支撑这一切的底层技术创新,也在持续演进,为克服这些挑战提供着源源不断的动力。
5.1 横亘在前方的三大挑战
清醒地认识并应对这些挑战,是确保RWA行业能够行稳致远,而不是昙花一现的关键。
5.1.1 技术瓶颈:连接的“最后一公里”
RWA的核心在于连接链上与链下两个世界,而技术瓶颈恰恰集中在这个连接的“最后一公里”。
数据接口的碎片化 现实世界的数据源千差万别。银行的API、政府的数据库、物联网设备的传感器、审计公司的报告……它们的格式、标准、更新频率各不相同。如何建立一套标准化、可扩展的数据接口,让预言机能够高效、可靠地从中抓取信息,是一个巨大的工程挑战。目前,链下/链上数据接口的碎片化是制约RWA大规模应用的主要技术障碍之一。
跨平台互操作性不足 资产可能在以太坊上发行,但其主要的交易场景可能在另一条高性能公链上,而最终的法币出入金可能需要通过银行的中心化系统。如何让RWA在不同的区块链网络和传统金融系统之间无缝、安全地流转,是互操作性亟待解决的问题。跨链桥的安全事件频发,也为这一领域敲响了警钟。
物理世界的安全映射 对于新能源、房地产等实体资产RWA,其价值高度依赖于物理世界设备(如IoT传感器)的数据。如何确保这些设备本身不被物理攻击或黑客入侵?如何保证传感器采集的数据在上传过程中不被篡改?IoT设备的安全与数据隐私保护,是确保实体资产RWA价值真实性的根基,也是一个系统性的安全风险点。
智能合约与预言机的脆弱性 整个RWA的运作逻辑都固化在智能合约代码中。一旦代码存在漏洞,可能导致资产被盗或系统崩溃。同样,预言机作为连接内外世界的“咽喉”,一旦被操纵或出现故障,可能向链上提供错误的价格或数据,引发大规模的错误清算。预言机与智能合约的安全,始终是悬在所有RWA项目头上的达摩克利斯之剑。
5.1.2 监管碎片化:在“无人区”中航行
RWA的全球化特性,使其不可避免地要面对全球各地迥异的监管环境。这种“碎片化”带来了巨大的不确定性和合规成本。
跨司法区的法律适用 一个在美国发行的房地产RWA,被一个身在欧洲的投资者购买,而资产的托管方在新加坡。当发生纠纷时,应该适用哪个国家的法律?证券属性的认定、KYC/AML(客户身份识别/反洗钱)的标准、税务的处理等问题,在跨司法区的情境下变得异常复杂。
证券属性的“幽灵” 一个RWA代币究竟是商品、证券还是某种全新的资产类别?这直接决定了它需要遵循哪一套监管法规。在美国,SEC倾向于将大多数RWA视为证券,要求其遵循严格的注册和信息披露要求。而在其他地区,标准可能更为模糊。这种认定的不确定性,让许多项目方如履薄冰。
二级市场的开放度 许多国家和地区对于向公众开放加密资产的二级市场交易持谨慎态度。如果RWA只能在一级市场发行,而无法在合规的二级市场上自由流通,那么其**“提升流动性”的核心价值将大打折扣**。如何平衡创新与风险,逐步开放二级市场,是各国监管机构面临的共同难题。
5.1.3 市场信任与安全:泡沫与欺诈的阴影
作为一个新兴的高热度赛道,RWA市场也泥沙俱下,充斥着概念炒作和潜在风险。
伪RWA与概念炒作 市场上出现了大量打着RWA旗号,但背后并无真实资产支撑,或者资产质量极差、估值虚高的项目。这些**“伪RWA”项目**通过营销话术吸引投资者,透支了整个行业的信用。
估值泡沫与资产造假 对于非标资产(如艺术品、未上市公司股权),其估值本身就具有主观性。如何确保链上代币的价值与链下资产的真实价值相匹配?如何防止发行方通过伪造资产证明或夸大资产估值来欺骗投资者?这是建立市场信任必须解决的核心问题。
智能合约漏洞与黑客攻击 DeFi世界的历史已经反复证明,再严密的智能合约也可能存在未被发现的漏洞。对于动辄涉及数亿甚至数十亿美元资产的RWA协议,任何一个小的安全疏忽都可能造成灾难性的后果。
5.2 驱动未来的技术基石
面对重重挑战,技术创新是破局的关键。区块链、物联网、隐私计算、预言机、零知识证明等一系列前沿技术,正在共同构建一个更安全、更高效、更可信的RWA底层基础设施。
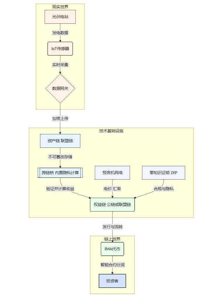
这张流程图展示了这些技术如何协同工作,支撑一个典型的实体资产RWA项目(以光伏电站为例)的完整生命周期。

这个流程清晰地展示了:
区块链与物联网(IoT) 共同保障了源头数据的可信与不可篡改。
隐私计算与跨链桥 解决了商业数据隐私与链上数据可验证之间的矛盾。
预言机 确保了链下关键信息(如价格)向链上的可靠输入。
零知识证明(ZKP) 在不泄露细节的情况下,实现了合规性审查和身份验证。
智能合约 最终实现了收益的自动化、透明化分配。
正是这些技术的不断成熟和融合,正在逐步填平技术鸿沟,为RWA的未来发展铺平道路。
🔭 六、未来展望与终局
穿越当前的挑战与机遇,RWA的未来将走向何方?它的终局,或许不仅仅是现有金融体系的数字化复制,而是一个全新的、可编程的全球资本市场的诞生。
6.1 近期与远期的演进路径
RWA的发展不会一蹴而就,它将遵循一个从易到难、从标准化到非标准化的演进路径。
中短期(1-3年) 市场将继续由高信用、数据可验证、现金流清晰的资产主导。代币化国债、高评级企业债、货币市场基金等金融资产将继续快速扩张。同时,在新能源等领域,具备清晰可验证现金流的实体资产RWA项目将作为标杆,逐步形成可复制的商业模式。这一阶段的核心是建立市场信任和完善基础设施。
中长期(3-10年) 随着技术成熟和监管完善,RWA的版图将向更复杂的资产类别拓展。房地产、知识产权、碳信用等资产的代币化将进入规模化阶段。更重要的是,**“货币层+资产层”**的基础设施组合将趋于成熟。合规的稳定币(货币层)将与多样化的RWA(资产层)深度融合,共同推动高效的全球跨境结算与资产交易。
长期愿景 RWA的终极目标,是构建一个**“多元资产可编程流通”**的全球资本市场。届时,不仅是有形资产和金融资产,数据、个人时间、注意力等更抽象的无形资产,也可能被确权、定价并代币化。金融的边界将被极大地拓宽,资本的配置将达到前所未有的精细化和智能化水平。
6.2 写给参与者的建议
在这场波澜壮阔的变革中,无论是机构还是个人,都需要以审慎而积极的姿态参与其中。
对于机构 应优先布局那些高信用、数据可验证的资产类别,以此为切入点积累经验、建立品牌。在技术选型上,应将穿透式监管技术和隐私保护技术嵌入产品设计之中,从一开始就解决合规与数据安全的核心痛 ઉ题,以此降低长期的运营风险。
对于个人投资者 必须擦亮双眼,选择那些受监管、信誉良好的合规平台和标准化的RWA产品。要理性看待市场上的概念炒作,对那些承诺超高回报、资产背景模糊的项目保持高度警惕。充分认识到RWA作为一种新兴资产,依然存在估值风险和流动性风险。
结论
RWA代币化,无疑是本世纪以来全球金融领域最深刻的结构性变革之一。它并非简单的技术迭代,而是从底层逻辑上对资产的定义、所有权的形式、价值的流转方式进行了一次彻底的重构。
金融巨头与科技企业的多元布局,正在为这场变革注入强大的动力与专业背书。从投资民主化到流动性革命,RWA所释放的价值正以前所未有的方式,惠及更广泛的参与者。
当然,前路依然充满挑战。技术瓶颈、监管碎片化和市场信任的建立,是每一个从业者都必须严肃面对的课题。但正如每一次伟大的技术革命一样,正是在克服这些挑战的过程中,行业才得以成长、成熟,并最终构建起一个更强大、更具韧性的新范式。
随着市场教育的深入、技术基础设施的完善和全球监管框架的逐步清晰,RWA有望真正成为全球金融体系的“数字基石”,成为数字经济高质量发展的核心支柱。一个更开放、更高效、更普惠的全球资本市场新纪元,正在我们眼前徐徐展开。
📢💻 【省心锐评】
RWA不是新瓶装旧酒,而是重铸金融的熔炉。别只盯着K线,看懂资产背后的数据流、现金流和法律流,才是穿越周期的关键。

评论