【摘要】本文深入探讨了人工智能(AI)在低空经济数据处理中的核心作用,聚焦于如何在推动数据价值释放的同时,有效应对隐私泄露与合规挑战。文章系统阐述了以联邦学习、差分隐私为代表的隐私增强计算,结合AI驱动的动态脱敏与区块链智能合约,以及自动化合规审计等关键技术路径,如何构建一个“可用不可见”的数据安全范式。通过剖析端-边-云-监管协同的落地架构与最佳实践,本文旨在为低空经济的数据治理提供一个兼顾技术创新、个人权益与产业发展的综合性解决方案。
引言:苍穹之下的数据“双刃剑”
当第一缕晨光穿透云层,城市的苏醒伴随着一阵阵低沉的嗡鸣。无人机正悄然改变着我们的世界:物流无人机穿梭于楼宇之间,精准投递包裹;植保无人机在田野上空盘旋,守护着万顷良田;巡检无人机沿着高压电线攀升,替代了昔日高危的人工作业;而未来的城市空中交通(UAM),更将描绘出一幅立体化的通勤图景。这片繁荣的“低空经济”背后,是一条由海量数据汇聚而成的奔流不息的数字长河。
这些数据,是低空经济的“血液”与“燃料”,蕴含着巨大的价值。它们能优化航线、预测故障、提升效率,驱动整个产业的智能化升级。然而,这柄数据“利剑”亦有其锋利的另一面。低空飞行器以其独特的“上帝视角”,高频次、全方位地采集着地理空间信息、环境数据,其中不可避免地会裹挟着大量敏感信息:地面行人的清晰面容、居民楼窗内的生活一瞥、车辆的完整牌照、个人与家庭的活动轨迹……
这些数据一旦被不当利用或泄露,其“可识别性”极强,将直接刺穿个人隐私的保护屏障。同时,数据在运营方、设备商、云平台、监管部门等多个主体间流转,其复杂的链路也带来了前所未有的合规压力。**《网络安全法》、《数据安全法》、《个人信息保护法》**等法律法规为数据处理划定了清晰的红线,要求数据处理活动必须遵循“合法、正当、必要”和“最小化采集”原则,并确保数据的安全与可追溯。
因此,一个核心的矛盾摆在了所有从业者面前:如何才能在法律与伦理的框架内,既能安全、合规地“喂养”AI模型,充分挖掘数据价值,又能筑起一道坚实的隐私防火墙,保护个人与企业的合法权益? 这不再是一个简单的技术选择题,而是一场关乎信任、安全与未来发展的系统性治理工程。本文将深入探索AI如何扮演“调停者”与“赋能者”的角色,通过一系列创新技术与架构设计,在这场数据利用与隐私保护的博弈中,寻找那个精妙的平衡点。
一、 🚨 低空数据的隐私困境与合规“紧箍咒”
%20拷贝.jpg)
低空数据的隐私挑战并非危言耸听,它根植于数据采集的天然属性与复杂的流转路径之中,并被日益严格的法律法规所强化。
1.1 “上帝视角”下的隐私暴露风险
低空飞行器的数据采集具有以下几个显著特点,使其隐私风险远超传统数据源:
高分辨率与多模态:现代无人机搭载的高清摄像头、激光雷达(LiDAR)、红外传感器等设备,能够捕捉到地面物体的精细纹理。一张航拍图可能同时包含人脸、车牌、住宅外观、庭院活动等多种敏感信息,形成了多模态的个人画像。
时空连续性:无人机可以对特定区域进行长时间、连续性的监控或数据采集。这使得追踪个人行踪、分析生活规律成为可能,例如,通过连续的航拍数据,可以轻易分析出某人每日的通勤路线、常去的公共场所,甚至家庭成员的活动模式。
强可识别性:将上述高分辨率、时空连续的数据与公开信息(如社交媒体、地图数据)进行关联分析,极易实现对个体的“去匿名化”,精准定位到具体的人。这种“可识别性”是隐私保护中最棘手的问题。
数据滥用风险:采集到的原始数据若保管不善,可能被用于商业营销、非法监控甚至敲诈勒索,对个人安全与社会稳定构成直接威胁。
1.2 多主体流转中的合规迷宫
低空数据的生命周期涉及多个环节和参与方,形成了一张复杂的责任网络,使得合规治理变得异常困难。
在这张网络中,数据每流转一步,风险就增加一分。尤其是在涉及跨区域、跨境数据流动时,问题变得更加复杂。数据不仅要符合本国的法律法规,还可能触及其他国家或地区的数据主权要求(如欧盟的GDPR),对算法的透明度、数据的本地化存储提出了更高要求。企业稍有不慎,便可能陷入法律纠纷与巨额罚款的泥潭。
二、 💡 AI的核心破局之道:构建“可用不可见”的技术栈
面对上述严峻挑战,AI不再仅仅是数据的“消费者”,更演变为数据治理的“赋能者”。通过一系列前沿的隐私增强计算(Privacy-Enhancing Computation, PEC)技术,AI正在构建一个全新的技术栈,其核心目标是实现数据的“可用不可见”——即在不暴露原始敏感信息的前提下,完成数据分析与模型训练。
2.1 本地智能处理:让数据“足不出户”
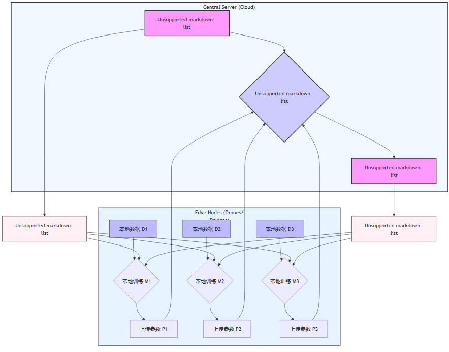
传统的数据处理模式是将海量原始数据集中到云端进行分析,这无疑是一个巨大的“风险敞口”。而以联邦学习为代表的本地智能处理技术,则彻底颠覆了这一模式。
2.1.1 联邦学习(Federated Learning, FL):分布式的群体智慧
联邦学习的核心思想是“数据不动,模型动”。它允许成百上千的终端设备(如无人机、边缘计算节点)在本地使用自己的数据训练模型,然后只将加密或加噪后的模型参数(而非原始数据)上传到中央服务器进行聚合,更新全局模型,再将更新后的模型下发到各终端。
这个过程好比一群学生(终端设备)在各自家里做作业(本地训练),老师(中央服务器)不收取他们的作业本(原始数据),只让他们提交答案摘要(模型参数)。老师根据所有人的答案摘要总结出更优的解题方法(更新全局模型),再分享给每个学生,帮助他们提高。

在低空经济场景中,联邦学习的应用价值巨大:
无人机群协同感知:多架无人机在城市中进行频谱监测,每架无人机在本地分析其感知到的信号数据,训练一个本地模型,然后上传模型参数。中央平台聚合这些参数,形成一个覆盖全城的、更精准的频谱态势图,而无需收集任何一架无人机的原始信号数据。
城市空中交通流量预测:不同的UAM运营商可以在不共享其敏感的运营数据(如乘客量、航线繁忙度)的情况下,通过联邦学习共同训练一个城市级的交通流量预测模型,从而协同优化航线规划,避免空中拥堵。
2.1.2 差分隐私(Differential Privacy, DP):为数据披上“隐身衣”
即便联邦学习避免了原始数据共享,但恶意攻击者仍有可能通过分析多次上传的模型参数,反推出部分训练数据的信息。这时,差分隐私就派上了用场。
差分隐私是一种提供数学上可证明的隐私保障的技术。其核心是在数据发布或模型参数上传前,通过精确控制的数学方法(如拉普拉斯机制或高斯机制)注入适量的“噪声”。这些噪声足以让外部观察者无法分辨出数据库中是否包含或移除了某一个体的数据,从而保护了个体信息。
这个过程的关键在于隐私预算(Privacy Budget, ε)。ε值越小,注入的噪声越多,隐私保护程度越高,但数据的可用性(或模型精度)会相应下降。反之,ε值越大,隐私保护程度越低,但数据可用性越高。
在实践中,联邦学习与差分隐私常常结合使用(如DP-FL)。例如,在无人机本地训练完成后,在上传模型参数前,先使用差分隐私机制对参数进行加噪处理。这样一来,即使中央服务器是恶意的,也无法从加噪后的参数中精确反推出任何一架无人机的本地数据。如何动态调整隐私预算ε,以在特定任务(如高精度避障)和隐私要求之间找到最佳平衡点,是当前研究和应用的核心。
2.1.3 更强的“装甲”:同态加密与安全多方计算
对于安全要求极高的场景(如涉及国防、关键基础设施巡检),还可以引入更强大的隐私计算技术:
同态加密(Homomorphic Encryption, HE):允许直接在加密数据上进行计算,得到加密的计算结果,解密后与对明文数据计算的结果完全相同。这意味着数据从离开终端到计算完成,全程都处于加密状态。
安全多方计算(Secure Multi-Party Computation, SMPC):允许多个参与方共同计算一个函数,而每个参与方除了自己的输入和最终的计算结果外,对其他任何信息一无所知。
这些技术提供了顶级的安全保障,但其代价是巨大的计算开销和通信延迟,目前主要用于对实时性要求不高的离线分析或特定关键环节。在低空数据处理中,它们可以作为联邦学习和差分隐私的补充,形成一个多层次、可选择的隐私保护技术矩阵。
2.2 动态访问控制:为数据流转设置“智能关卡”
数据在产生后,其生命周期还包括存储、共享和使用。如何确保在这些环节中,数据不被滥用,是同样重要的问题。AI结合区块链等技术,为此提供了精细化、智能化的解决方案。
2.2.1 AI驱动的动态脱敏:从“一刀切”到“千人千面”
传统的静态脱敏(如对姓名打星号、对身份证号遮蔽)方法简单粗暴,往往会过度牺牲数据可用性。而AI驱动的动态脱敏则要智能得多。
深度自然匿名化(Deep Natural Anonymization, DNAT)是其中的代表技术。当无人机拍摄到包含人脸的视频时,AI模型可以:
智能检测:实时识别出视频帧中的人脸、车牌等敏感区域。
属性提取:分析出人脸的关键属性,如年龄、性别、表情、姿态等。
合成替换:利用生成式对抗网络(GAN)等技术,在原位置生成一个全新的、不存在于世界上的、但保留了原始关键属性的假人脸或假车牌,进行无缝替换。
通过这种方式,处理后的数据既完全抹去了个人身份信息,又保留了研究所需的统计学特征(例如,分析某区域的人流性别比例、年龄构成),完美兼顾了隐私保护与数据分析的需求。
2.2.2 区块链 + 智能合约:打造可信、可追溯的“数据保险箱”
数据的访问权限管理是另一个痛点。谁在何时、何地、出于何种目的访问了数据?这些记录是否可信?区块链技术为此提供了完美的解决方案。
区块链的不可篡改、去中心化和可追溯特性,使其成为一个天然的“信任机器”。而**智能合约(Smart Contract)**则是运行在区块链上的自动化脚本,可以根据预设规则自动执行。二者结合,可以构建一个强大的数据访问控制系统。

在这个流程中:
细粒度权限管理:智能合约可以定义极其精细的访问规则,例如,“A公司的研究员B,只能在项目C期间,访问D区域2023年第三季度的、已经过DNAT脱敏处理的、关于人流密度统计的数据”。
自动化执行:所有授权与撤销操作都由代码自动执行,排除了人为干预的随意性。
全流程可审计:每一次数据访问行为都会被记录在区块链上,形成一条不可篡改的审计日志。监管部门或数据所有者可以随时查验,确保数据没有被滥用。
2.2.3 AI赋能的智能权限:从静态规则到动态决策
更进一步,AI可以为这套访问控制系统注入“大脑”。AI模型可以基于用户的身份、角色、历史行为、当前任务上下文、设备安全状态等多个维度,进行实时风险评估,动态调整其数据访问权限。这是一种基于“零信任”理念的访问控制,实现了从“授予一次,永久有效”的静态权限,到“按需、实时、最小化”的动态授权,极大地提升了系统的安全性。
三、 🏛️ 数据共享与合规的“智能守护者”
%20拷贝.jpg)
在确保了数据处理和访问的内部安全后,数据在外部共享与流通时的合规性,是企业必须跨越的另一道门槛。AI在此扮演了“智能合规官”的角色。
3.1 自动化分类分级:为海量数据“精准画像”
根据《数据安全法》,国家实行数据分类分级保护制度。然而,面对低空经济产生的PB级海量数据,人工进行分类分级无异于大海捞针,效率低下且容易出错。
AI为此提供了高效的解决方案。通过综合运用:
计算机视觉(CV):自动识别图像和视频中的人脸、车牌、特定建筑物等敏感视觉元素。
自然语言处理(NLP):分析与数据相关的文本描述、标签、元数据,识别其中的敏感关键词。
光学字符识别(OCR):从图像中提取文本信息,如文件内容、路牌标识等。
AI可以快速扫描整个数据集,自动为每一条数据打上“核心数据”、“重要数据”、“一般数据”等不同安全等级的标签,并识别其内容属于个人信息、地理信息还是公共信息。这不仅极大地提升了合规工作的效率,也为后续的差异化安全策略(如不同级别的数据采用不同强度的加密和脱敏方案)奠定了基础。
3.2 动态合规校验与风险预警
合规不是一次性的静态工作,而是一个持续的动态过程。AI可以化身为一个7x24小时不知疲倦的“合规审计员”。
系统可以内置一个合规规则引擎,其中包含了国家法律法规、行业标准和企业内部的数据管理政策。AI模型会实时监控数据处理的全流程:
数据采集:是否遵循了“最小化”原则?是否超范围采集?
数据存储:是否对敏感数据进行了加密?存储位置是否合规(尤其涉及数据出境)?
数据使用:数据分析的目的,是否与用户授权时告知的目的相符?
数据共享:共享给第三方时,是否签订了必要的协议?对方的安全能力是否达标?
一旦AI检测到任何潜在的违规操作或风险行为(例如,尝试将包含大量个人信息的原始数据传输到境外的服务器),系统会立即触发预警机制,通知数据安全官,甚至可以自动执行熔断操作,暂时中止该数据流,从而将风险扼杀在摇篮中,有效降低企业的合规成本和法律风险。
四、 🏗️ 落地有声:端-边-云-监管一体化协同架构
%20拷贝.jpg)
理论的先进性最终需要通过稳健的架构来落地。一个成功的低空数据隐私治理体系,必然是一个“端-边-云-监管”四位一体、协同作战的系统工程。
4.1 架构分层与职责划分
感知与执行端(无人机/终端设备)
职责:数据采集的源头,隐私保护的第一道防线。
核心技术:
机载AI处理:利用端侧AI芯片,在无人机上直接进行目标识别、特征提取。
即时脱敏:对采集到的视频流进行实时的DNAT匿名化处理。
本地联邦学习:作为联邦学习的客户端,在本地进行模型训练。
数据流:优先在端侧完成去标识化处理,只上传必要的特征摘要、统计信息或加噪后的模型参数,最大限度地减少原始敏感数据的离机。
边缘计算节点(Edge Node)
职责:承上启下的数据预处理与区域协同中心。
核心技术:
区域性联邦聚合:对一个区域内的多架无人机上传的参数进行初步聚合,减轻云端压力。
数据缓存与预处理:对需要进一步分析但又不便上传云端的数据进行本地化处理。
低延迟决策:执行需要快速响应的本地任务,如区域性的避障协同。
云端智能平台(Cloud Platform)
职责:全局数据治理、模型训练与价值挖掘的核心。
核心技术:
全局模型安全聚合:运行联邦学习的中央服务器,聚合来自所有边缘节点或终端的模型更新。
区块链与智能合约服务:部署和维护数据访问控制的区块链网络和智能合约。
AI合规大脑:运行强大的AI模型,执行全局的数据分类分级、合规校验和风险预警。
隐私预算管理:建立全局的隐私预算台账,动态分配和监控各个任务的隐私预算消耗。
监管与审计平台(Regulatory Platform)
职责:为监管机构提供透明、可信的监督工具。
核心技术:
可信日志访问:通过授权节点接入区块链,查阅不可篡改的数据访问和处理日志。
模型可解释性(XAI):提供工具来解释AI决策的依据,确保算法公平、透明,避免“黑箱”操作。
风险态势大屏:以可视化的方式展示整个数据生态的合规状态和风险热点。
4.2 最佳实践:“技术”与“管理”双轮驱动
要让这套架构有效运转,还需要一系列最佳实践作为支撑:
任务分层与数据最小化:始终将“数据最小化”作为第一原则。能用统计数据解决的,就不用特征数据;能用特征数据解决的,就不用原始数据。
隐私预算与效果监测闭环:建立隐私预算消耗与模型性能的监控反馈机制,根据业务效果动态调整隐私保护强度,找到最佳的“甜点区”。
“链上可审计 + 线下治理”结合:技术提供可信的证据,但不能替代管理制度。必须将链上存证与线下的审批流程、问责机制紧密结合,形成完整的治理闭环。
跨域协作与法域适配:针对不同的业务场景、数据类型和法律管辖区,建立差异化的合规规则库和模型解释义务。在跨境数据共享时,优先采用联邦学习等“数据不出域”的技术方案,并确保本地合规校验的前置完成。
总结:飞向智能与安全的未来
低空经济的蓝海广阔无垠,而数据是驱动我们航船远行的风帆。AI技术的发展,为我们解决“数据利用”与“隐私保护”这对看似不可调和的矛盾,提供了前所未有的强大工具。
从源头的联邦学习与差分隐私,让数据在本地就能绽放智慧之光;到流转过程中的AI动态脱敏与区块链智能合约,为数据穿上“金钟罩铁布衫”;再到贯穿全程的自动化合规审计,为数据流通保驾护航。这一整套技术体系,共同构筑了低空数据治理的未来图景——一个安全、合规、高效且智能的数字生态。
这不再是一场零和博弈。通过技术与制度的协同创新,我们完全有能力在享受低空经济带来的便捷与高效的同时,守护好每一个人的隐私与尊严。未来的天空,不仅将因智能而更加高效,更将因信任与安全而更加清朗。
📢💻 【省心锐评】
低空数据的治理,本质是信任的重构。AI不是魔法,而是精准的手术刀,它通过技术手段将数据的所有权、使用权和隐私权精妙分离,让价值流动,让隐私安家。

评论