【摘要】AI赋能低空经济培训,推动模拟训练、个性化教学、智能评估与安全合规深度融合,助力行业高质量发展,满足复合型人才需求,拓展多元应用场景,成为低空经济智能化转型的核心动力。
引言
低空经济,作为新一轮科技革命和产业变革的重要引擎,正以前所未有的速度重塑着城市治理、物流配送、应急救援、智慧农业等多个领域。随着无人机、eVTOL(电动垂直起降飞行器)、低空物流等新兴业态的快速发展,行业对高素质、复合型技能人才的需求激增。与此同时,人工智能(AI)技术的飞速进步,正深刻改变着低空经济人才培训与技能提升的模式。AI不仅提升了培训效率和安全性,更通过高仿真模拟、个性化教学、智能评估和合规保障,推动了低空经济的智能化、规模化和可持续发展。
本文将系统梳理AI在低空经济培训中的创新应用,结合最新政策、典型案例和技术趋势,深入探讨AI如何赋能低空经济人才培养,助力行业高质量发展。文章将从模拟训练系统、个性化培训计划、人才需求满足、多场景创新应用、安全合规保障、未来展望与挑战等多个维度,全面剖析AI赋能低空经济培训的深度与广度。
一、AI驱动的模拟训练系统:高仿真与高效能的完美结合
%20拷贝-iiws.jpg)
1.1 低空经济培训的现实挑战
1.1.1 行业需求与痛点
低空经济的快速发展带来了对无人机操作员、低空物流调度员、应急飞行员等多元岗位的巨大需求。然而,传统培训模式存在以下突出问题:
实操风险高:真实飞行训练成本高昂,安全风险大,事故率难以控制。
培训周期长:复杂场景下的技能掌握周期长,难以满足行业快速扩张的需求。
场景单一:传统培训难以覆盖极端天气、复杂地形等多样化应用场景。
评估主观性强:人工考核易受主观影响,难以实现精准、客观的技能评估。
1.1.2 技术变革的契机
AI与虚拟现实(VR)、增强现实(AR)、物理引擎、高精度建模等技术的深度融合,为低空经济培训带来了革命性变革。AI驱动的模拟训练系统,成为破解行业痛点的关键利器。
1.2 AI赋能模拟训练系统的核心优势
1.2.1 高仿真场景构建
AI结合VR/AR和物理引擎,实现了对真实飞行环境的高度还原。学员可在零风险环境下反复练习以下复杂任务:
恶劣天气(如强风、暴雨、雾霾)下的飞行操作
城市高楼穿梭、峡谷绕飞等复杂地形适应
紧急故障处置与应急响应
多机协同与空域动态管理
1.2.2 智能化动态调整
AI算法能够实时分析学员操作数据,动态调整模拟环境难度。例如:
根据学员表现自动增加或减少任务复杂度
针对操作失误自动生成针对性训练模块
实时识别风险操作并给出纠正建议
1.2.3 数据驱动的精准反馈
通过传感器数据、计算机视觉等技术,AI系统可对学员的每一次操作进行毫秒级捕捉与分析,自动生成操作报告,帮助学员快速发现并纠正问题,极大缩短学习曲线。
1.2.4 多技术融合保障真实性
5G-A网络与北斗高精度定位等技术的结合,确保了模拟环境的动态真实性和响应速度,为高精度训练提供坚实基础。
1.3 典型案例与行业实践
1.3.1 深圳龙华区AI模拟平台
事故率降低90%,培训效率提升3倍
支持多场景、多机型、多任务的高仿真训练
累计服务操作员超万人次
1.3.2 中枢志翼低空科技公司
引入虚拟仿真系统,提升学员实战能力
支持应急救援、城市治理、农业植保等多场景训练
年均培养复合型“空中骑士”上千人
1.3.3 青岛迅蚁科技医疗物流网络
操作员需通过VR模拟极端天气考核
实现100%配送准时率,保障医疗物资高效流转
1.3.4 技术融合示意表
二、个性化培训计划与智能评估:因材施教,精准提升
2.1 AI驱动的个性化培训体系
2.1.1 大数据与机器学习赋能
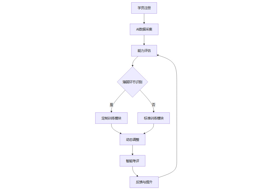
AI通过对学员历史操作数据、学习进度、行为模式等多维数据的深度分析,实现了真正意义上的“因材施教”。系统可根据每位学员的实际水平和薄弱环节,动态调整课程内容和训练难度,确保高效达成技能目标。
2.1.2 智能化考评与风险预测
AI自动化考评机制利用计算机视觉、传感器数据等手段,实时评估学员操作的合规性与安全性。系统可自动识别违规操作、路径偏差、反应迟缓等问题,提供即时反馈和风险预测,显著提升考核效率和培训质量。
2.1.3 行为模式识别与抗干扰训练
通过深度学习模型,AI能够识别学员在高压、干扰环境下的行为模式,定制抗干扰训练模块,提升学员在复杂环境下的应变能力和心理素质。
2.2 典型案例与成效
2.2.1 智能时代科技公司
AI辅助培训系统使技能掌握周期缩短50%
结合虚拟现实与AI算法,实现技能加速与精准评估
支持多场景、多岗位的个性化培训
2.2.2 重庆万航星空“AI教练”平台
行为模式识别定制抗干扰训练,通过率提高40%
实时数据分析,动态调整训练难度
支持大规模学员并行训练
2.2.3 南京浦口区智能监管平台
实现飞行路径偏差毫秒级预警
考核效率提升10倍,考核结果客观、可追溯
支持多维度能力画像生成,助力人才精准选拔
2.2.4 个性化培训流程图(Mermaid)

2.3 智能评估的技术细节
传感器融合:集成IMU、GPS、视觉传感器,实现全方位数据采集
多模态分析:结合操作轨迹、视频流、语音指令等多源数据,提升评估准确性
风险预测模型:基于历史数据训练风险预测模型,提前预警潜在安全隐患
三、满足低空经济人才需求:规模化与复合型人才培养
%20拷贝-nwnw.jpg)
3.1 行业人才缺口与政策驱动
3.1.1 人才需求数据
2025年低空经济人才需求缺口预计达120万
AI培训系统可年均输出合格操作员超30万人
3.1.2 政策支持
政府将低空经济基础设施纳入专项债券范围,推动培训体系规模化
粤港澳大湾区等地联合高校开发全产业链课程,形成“产学研用”闭环
《低空经济标准体系建设指南》等政策文件出台,规范行业发展
3.2 AI培训体系的规模化优势
3.2.1 高效输出与质量保障
AI赋能的培训体系,能够实现大规模、标准化、个性化的人才培养。通过自动化考评、智能排课、远程协同等手段,极大提升了培训效率和质量。
3.2.2 复合型技能培养
AI培训不仅覆盖基础飞行技能,还拓展到数据分析、场景建模、智能巡检等高附加值岗位,推动传统行业转型升级,满足多元化人才需求。
3.2.3 企业与高校协同创新
企业与高校联合开发全产业链课程,形成“研发—应用—培训”闭环,推动产学研用深度融合,提升人才培养的系统性和前瞻性。
3.3 典型企业实践
3.3.1 中枢志翼“研发—应用—培训”闭环模式
每年培养上千名复合型“空中骑士”
支持城市治理、应急救援、智慧农业等多场景应用
形成从技术研发到人才输出的完整生态链
3.3.2 云天励飞“低空之眼”系统
助力城市治理和实战化培训
支持多场景、多岗位的智能化人才培养
推动行业智能化转型升级
3.3.3 行业人才培养模式表
四、多场景创新应用与行业案例:AI赋能低空经济的广阔天地
4.1 多元应用场景的拓展
AI赋能的低空经济培训,已从单一的飞行操作拓展到应急救援、智慧农业、城市治理、物流配送等多元场景。AI系统支持多样化培训,帮助学员掌握复杂环境下的技能,提升行业整体竞争力。
4.2 典型应用案例
4.2.1 应急救援与智慧农业
中枢志翼“中枢智网”系统提升无人机救援效率80%
农田作业效率相当于20多名熟练工人,作业准确率超95%
支持灾害监测、农田巡检、病虫害防治等多场景应用
4.2.2 城市治理与基础设施监测
深圳“空天地一体化”监管体系接入5000+无人机实时数据
AI平台生成操作员能力画像,人才适配度提升35%
支持城市建筑、管网、桥梁等基础设施的智能巡检和健康监测
4.2.3 物流配送与实战化培训
美团在深圳龙华区的无人机配送培训,AI系统累计测试里程突破50万公里
青岛迅蚁科技医疗物流网络实现100%配送准时率
支持极端天气、复杂地形下的高效配送与应急响应
4.2.4 多场景应用一览表
五、安全、合规与伦理保障:AI培训的坚实底座
%20拷贝-uugd.jpg)
5.1 数据安全与隐私保护
5.1.1 智能化数据保护机制
AI系统通过嵌入安全规则、空域管理要求和智能化的数据保护机制,保障培训和实际应用的安全合规。联邦学习架构保护训练数据隐私,特别适用于电力巡检等敏感场景。
5.1.2 零信任安全架构
安博通基于零信任的AI交付架构,保障复杂环境下的安全运行。系统通过多重身份认证、动态权限管理、行为审计等手段,防止数据泄露和非法操作。
5.2 操作合规与风险分级监管
5.2.1 智能合规审查
AI系统自动审查操作流程,确保学员严格遵守空域管理、飞行安全等法规要求。系统可自动识别违规操作,实时预警并记录违规行为,提升培训合规性。
5.2.2 风险分级监管框架
政策层面推动“风险分级监管框架”,如《低空经济标准体系建设指南》,为AI培训和实际应用提供了明确的合规指引和风险防控标准。
5.3 伦理规范与行业自律
5.3.1 算法透明与可解释性
AI培训系统注重算法透明与可解释性,确保评估结果公正、可追溯,防止算法歧视和误判。
5.3.2 行业标准与自律机制
行业协会、企业、高校等多方协作,推动AI培训标准化、规范化发展,建立健全行业自律机制,保障行业健康有序发展。
六、🌏未来展望与挑战:AI赋能低空经济培训的持续进化
6.1 行业发展趋势与市场前景
6.1.1 市场规模与增长动力
低空经济正处于爆发式增长阶段。根据多家权威机构预测,未来五年,低空经济市场复合年增长率将达到22%以上。AI驱动的培训与技能提升体系,成为行业高质量发展的核心动力。随着政策红利持续释放、基础设施不断完善、AI技术持续进步,低空经济的应用场景将进一步拓展,涵盖智慧城市、智慧交通、智慧农业、应急管理、物流配送等多个领域。
6.1.2 政策与标准体系完善
2024年全国两会将“低空经济”写入政府工作报告,明确提出“积极打造低空经济等新增长引擎”。各地政府纷纷出台专项政策,推动低空经济基础设施建设、人才培养、标准体系完善。行业标准的制定与落地,为AI培训体系的规范化、规模化发展提供了坚实保障。
6.1.3 技术融合与创新突破
AI与5G、北斗、物联网、云计算等新一代信息技术的深度融合,将进一步提升低空经济培训的智能化、协同化水平。未来,AI将实现从单点赋能到全链路智能的转变,推动低空经济向更高层次、更广领域迈进。
6.2 技术创新的深度与广度
6.2.1 智能化培训平台的演进
多模态感知:集成视觉、听觉、触觉等多模态传感器,实现全方位、立体化的学员行为感知与分析。
自适应学习:AI系统根据学员成长轨迹,动态调整教学策略,实现“千人千面”的个性化培养。
虚实融合:虚拟仿真与实地操作无缝衔接,提升学员实战能力与应变水平。
6.2.2 智能评估与能力画像
全流程数据采集:从学员注册、训练、考核到就业,形成完整的数据闭环。
能力画像生成:AI自动生成学员多维能力画像,助力企业精准选才、岗位适配。
行业大数据分析:汇聚行业培训数据,挖掘人才培养规律,优化培训体系设计。
6.2.3 智能安全与合规保障
智能风控:AI实时监控培训过程中的安全风险,自动触发应急预案。
合规审计:系统自动记录培训与考核全过程,支持合规审计与追溯。
伦理治理:推动AI伦理规范建设,保障学员权益与行业公正。
6.3 面临的挑战与应对策略
6.3.1 技术成本与普及度
尽管AI培训系统在大型企业和重点区域已广泛应用,但中小企业和个人用户在技术成本、设备投入、运维保障等方面仍面临较大压力。未来需通过技术创新、规模化生产、政策补贴等方式,降低AI培训系统的门槛,推动其在更广泛领域的普及应用。
6.3.2 数据隐私与安全
随着AI培训系统对学员数据的深度采集与分析,数据隐私与安全问题日益突出。需加强数据加密、访问控制、联邦学习等技术手段,完善数据安全管理体系,防范数据泄露与滥用风险。
6.3.3 行业标准与政策协同
行业标准的制定与落地,是保障AI培训体系健康发展的关键。需加强政府、企业、行业协会、高校等多方协同,推动标准体系建设与政策落地,形成统一、开放、可持续的行业生态。
6.3.4 算法透明与伦理治理
AI培训系统的算法透明性、可解释性、伦理合规性,直接关系到学员权益与行业公信力。需加强算法治理,推动AI伦理规范建设,防止算法歧视、误判等问题,保障行业健康有序发展。
6.4 未来创新方向展望
6.4.1 智能教练与虚拟导师
未来AI培训系统将引入智能教练、虚拟导师等创新模式,实现全天候、全流程的个性化指导与陪伴,提升学员学习体验与成效。
6.4.2 跨界融合与生态共建
AI培训体系将与智慧城市、智能交通、智慧农业等领域深度融合,形成跨界协同、生态共建的新格局,推动低空经济与数字经济、绿色经济等新兴产业协同发展。
6.4.3 全球化与本地化并重
随着低空经济的全球化发展,AI培训体系需兼顾国际标准与本地特色,推动全球范围内的技术交流与人才流动,提升中国低空经济在全球产业链中的竞争力与影响力。
结论
AI正以其强大的技术创新能力,深刻重塑低空经济培训与技能提升的模式。通过高仿真模拟训练、个性化教学、智能评估和安全合规保障,AI极大提升了培训效率、人才供给和行业安全水平。多样化的创新应用和典型案例显示,AI不仅满足了低空经济对高素质、复合型人才的迫切需求,还推动了行业的智能化、规模化和可持续发展。
未来,随着AI与5G、北斗、物联网、云计算等新一代信息技术的深度融合,低空经济培训将实现从单点赋能到全链路智能的转变,推动行业向更高层次、更广领域迈进。政策红利、技术创新、标准完善、生态共建,将共同驱动低空经济迈向智能化、绿色化、全球化的新阶段。
然而,技术成本、数据安全、标准协同、伦理治理等挑战依然存在。唯有持续创新、协同治理、开放共享,才能确保AI赋能低空经济培训的健康有序发展,助力中国低空经济在全球产业竞争中实现弯道超车。
📢💻 【省心锐评】
“AI培训是低空经济的人才引擎,但安全与成本的双轨平衡才是长远之道——就像无人机电池,能量密度提升必须匹配散热能力。”

评论