【摘要】AI技术正重塑产品设计的底层范式。文章系统阐述了设计从确定性逻辑到概率性思维的转变,从线性流程到数据驱动循环的演进,以及从功能实现到管理不确定性的重点转移,并梳理了设计师必备的核心技能升级。
引言
生成式AI与机器学习的广泛应用,正在产品设计领域掀起一场深刻的底层范式变革。这场变革并非简单的工具更替,而是对设计师思维模式、工作流程乃至核心能力模型的系统性升级。我们观察到,AI产品设计正清晰地呈现出三大核心趋势。首先,设计的底层逻辑正从**“确定性逻辑”转向“概率性思维”。其次,设计流程正从传统的线性开发模式转向数据驱动的循环迭代**。最后,设计师的关注焦点也从单纯实现功能转向了管理不含糊的不确定性与用户期望。
本文将对这三大变化进行系统性的梳理与深度挖掘。我们将结合具体的案例与详尽的技能要求,为您描绘一幅AI时代产品设计的全新图景。这不仅是一份观察报告,更是一份面向未来的实践指南,旨在帮助每一位设计师理解并驾驭这场变革,从“逻辑建筑师”成功转型为“概率生态的构建师”。
🧠 一、核心范式的转变:从“确定性逻辑”到“概率性思维”
%20拷贝.jpg)
这是产品设计在AI时代最根本的范式迁移,它重塑了设计的底层逻辑与价值核心。理解这一转变,是掌握AI产品设计精髓的第一步。
1.1 两种思维的本质区别
传统软件产品,如同精密装配的机械钟表,其运行严格遵循预设的规则。设计师作为“逻辑建筑师”,其核心任务是构建一套完整、封闭、无歧义的交互系统。而AI产品,则更像一个有机生命体,它的行为基于概率模型,充满了不确定性,并能在与环境的互动中持续学习与进化。
为了更清晰地展示二者的差异,我们可以通过下表进行对比。
1.2 传统设计中的“确定性”堡垒
在传统产品设计中,“确定性”是质量的保障,是用户信任的基石。设计师通过详尽的用户流程图(User Flow)、线框图(Wireframe)和交互原型(Prototype), meticulously地规划了用户可能遇到的每一种情况。每一个按钮的点击,每一次页面的跳转,其结果都是唯一且确定的。
这种模式的优势在于其高度的可控性和一致性。产品团队可以精确地预测系统行为,测试团队可以依据明确的规格进行验证,用户也能通过几次使用就建立起稳定的心智模型。例如,在一个电商App中,点击“加入购物车”按钮,商品就必然会出现在购物车列表中。这个过程不存在概率,没有模糊地带。
1.3 AI设计中的“概率性”生态
进入AI时代,设计的根基发生了动摇。AI系统,特别是基于深度学习的模型,其本质并非执行写死的规则,而是进行概率性的预测。它不再追求唯一的正确答案,而是计算各种可能性的概率分布,并选择最有可能的一个,或者对所有可能性保持开放。
这种软性的、概率化的推理方式,其实更接近人类智能的本质。当我们识别一个朋友时,我们的大脑并非在数据库中进行100%的精确匹配,而是在综合了面部特征、声音、衣着、环境等信息后,得出一个“极有可能是他”的概率性结论。
AI产品设计正是要拥抱并治理这种不确定性。
1.3.1 从“消除不确定性”到“管理不确定性”
传统设计师的目标是消除模糊和不确定性,为用户提供一条清晰、无障碍的路径。而AI产品设计师的核心工作,则是管理和利用不确定性。
以智能搜索为例。当用户输入一个模糊的查询词,如“最近好看的电影”,传统搜索引擎可能会基于关键词匹配度返回一堆影评文章。而AI驱动的搜索引擎,则会综合分析用户的观影历史、近期搜索行为、好友的评价、全网的热度趋势等海量数据,预测出用户最可能感兴趣的几部电影,并以卡片形式直接呈现。这个预测结果本身就是一个概率分布,排在第一位的电影是模型认为“最有可能”符合用户心意的,但它同样保留了其他可能性。
1.3.2 设计产出的演变
正因为底层逻辑的改变,AI产品设计师的产出也发生了根本性的变化。
从静态流程图到动态体验框架。设计师不再仅仅交付一套固定的界面和流程图。他们需要设计一个能够应对各种概率性输出的体验框架。这个框架需要回答一系列新问题。当AI的推荐置信度高时,界面如何呈现?当置信度低时,又该如何展示,是否需要提供备选方案?当AI无法给出任何结果时,“空状态”应该如何设计才能既不让用户失望,又能引导用户进行下一步操作?
从功能设计到治理框架设计。设计师需要与产品、算法团队一起,定义AI行为的“护栏”。这包括设计用户反馈机制(如“不喜欢这个推荐”)、纠错渠道(如编辑AI生成的文本)、以及个性化控制开关(如“关闭个性化推荐”)。这些设计共同构成了一个治理框架,确保AI系统在动态变化中,其整体表现依然是稳定、可靠、可理解且符合用户期望的。
最终,AI产品设计的目标,是在充满不确定性的概率海洋中,为用户构建一座稳定、可靠且值得信赖的灯塔,指引方向,而非限定航线。
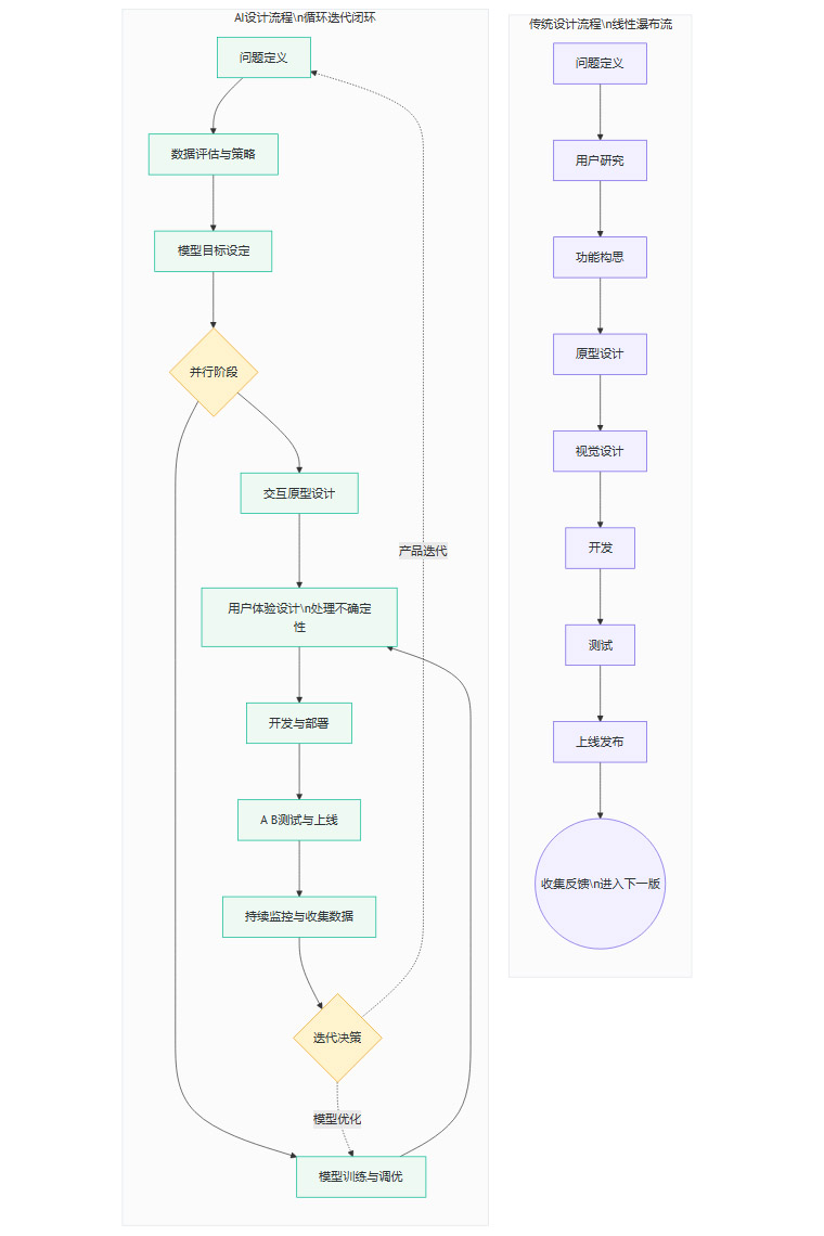
🔄 二、设计流程的演变:从线性到循环
如果说思维范式是内功心法,那么设计流程就是外在招式。AI的引入,彻底颠覆了传统软件开发的线性瀑布流模式,催生了一套以数据为核心、持续迭代的循环流程。
2.1 传统与AI设计流程的直观对比
传统设计流程大家都很熟悉,它像一条单向流动的河,从上游的需求定义,依次流经研究、设计、开发、测试,最终汇入上线发布的大海。虽然有后续版本迭代,但每个大版本的开发周期内部,环节之间的依赖关系是相对线性和固定的。
AI产品设计流程则更像一个自我强化的生态循环。它由数据驱动,设计与模型训练并行,上线后通过持续监控和用户反馈,不断进行再训练和优化,形成一个永不停歇的闭环。
我们可以用下面的流程图来直观感受两者的区别。

2.2 关键变化与新增环节的深度解读
这个新的循环流程中,出现了几个至关重要的新环节和核心变化。
2.2.1 数据驱动:从“原材料”开始思考
在AI产品中,数据不再是事后分析的产物,而是产品启动的“原材料”。在项目定义阶段,设计师和产品经理就必须像采购经理审视原料一样,提出一系列关于数据的问题。
数据可用性。我们有足够的数据来训练一个有效的模型吗?
数据质量。数据是否干净、准确、无偏见?是否存在大量的噪声或缺失值?
数据获取与标注。如果现有数据不足,我们如何设计产品机制来获取更多数据?是否需要人工标注?标注的成本和周期是多久?
这些问题在传统设计流程中通常不会在如此早的阶段被置于核心位置。但在AI产品设计中,没有高质量的数据,再精妙的算法也只是无源之水。设计师需要从一开始就具备数据思维,甚至在界面设计中就要考虑如何自然地引导用户产生有价值的数据。
2.2.2 模型目标设定:翻译用户价值为技术指标
传统产品需求通常是功能性的,比如“用户需要一个登录功能”。而AI产品的需求,需要被翻译成模型可以优化的一系列技术指标。这个过程是设计师、产品经理与算法工程师之间至关重要的协作。
例如,一个“猜你喜欢”的推荐功能,其用户价值是“为用户推荐他们感兴趣的商品”。这个模糊的用户价值必须被量化为具体的模型目标。
设计师需要理解这些技术指标背后的含义。比如,过分追求准确率可能会导致推荐内容越来越窄,失去探索性。而召回率高则可能意味着推荐了很多用户不那么感兴趣的东西。设计师的参与,可以确保技术目标的设定始终与最终的用户体验目标保持一致,避免团队陷入纯粹的技术指标优化而偏离了用户价值。
2.2.3 并行协作:设计师与算法工程师的共舞
在新的流程中,交互原型的设计和模型的训练调优是并行进行的。这要求设计师与算法工程师之间建立前所未有的紧密协作关系。
设计师为算法提供场景。设计师通过原型,为算法工程师描绘出模型将在什么样的场景下、以何种方式与用户互动。这有助于算法工程师更好地理解数据和特征的业务含义。
算法为设计提供可能性与约束。算法工程师会告诉设计师,当前模型能做什么、不能做什么,以及它的置信度分布如何。这为设计师处理不确定性提供了依据。比如,模型可能会反馈“对于这类用户,我预测的置信度只有60%”。设计师就需要基于这个信息,设计一个更为保守或提供更多选项的界面。
这种并行协作打破了部门墙,形成了一个共创(Co-creation) 的工作模式。设计师不再是下游的“美工”,而是从一开始就参与定义问题和解决方案的核心成员。
2.2.4 持续监控与迭代:永不下线的“测试版”
对于AI产品而言,上线绝不是终点,而仅仅是更大规模数据收集和学习的开始。产品上线后,一个专门的监控系统会像心电监护仪一样,实时追踪模型的表现。
模型表现监控。监控模型的线上预测准确率、延迟等核心指标。一个常见的现象是模型衰减(Model Decay),即随着时间的推移,线上数据分布发生变化,导致模型效果下降。一旦监控到衰减,就需要触发再训练流程。
用户反馈监控。监控用户对AI结果的隐式反馈(如点击、跳过)和显式反馈(如点赞、点踩、纠错)。这些反馈是模型迭代最宝贵的“养料”。
AI产品的迭代速度因此可以被大大加快。传统App可能以月为单位进行版本更新,而一个信息流推荐产品,其排序模型可能每天都在进行微调和A/B测试。这种天级甚至小时级的快速迭代能力,是AI产品核心竞争力的体现。
2.2.5 工程化差异与新规范:MLOps的崛起
AI产品的循环迭代特性,也对底层的工程化实践提出了新的要求。传统的软件测试与版本管理体系,难以直接套用到AI产品上。
版本管理的复杂性。传统软件的版本主要由代码决定。而AI产品的版本则由代码、模型和数据三者共同决定。同一个代码,用了不同版本的数据训练出的模型,其表现可能天差地别。因此,需要建立一套能够对“数据-模型-代码”进行联合版本化的新规范与工具链,这就是所谓的机器学习运维(MLOps)。
测试的挑战。AI系统的行为具有不确定性,无法像传统软件那样通过固定的输入得到固定的输出来进行单元测试。AI的测试更多依赖于在线A/B测试和离线评估(在历史数据集上评估模型表现)。设计师需要理解A/B测试的基本原理,并能设计出合理的实验方案来验证新功能或新模型的用户体验。
总而言之,AI设计流程的演变,是一场从静态、线性的生产线模式,到动态、循环的生态系统模式的深刻变革。它要求团队中的每个角色,尤其是设计师,都必须拥抱数据,习惯并行,并为永不停歇的迭代做好准备。
🎯 三、设计重点的转移:从“实现功能”到“管理期望与不确定性”
%20拷贝.jpg)
随着思维范式和设计流程的变革,设计师在日常工作中的关注重点也发生了根本性的转移。如果说传统设计师的核心任务是清晰、高效地**“实现功能”,那么AI产品设计师的核心任务则升级为巧妙、优雅地“管理用户期望与AI的不确定性”**。
这不再仅仅是绘制完美的界面,而是要成为用户与不完美的AI之间,那位至关重要的沟通者、协调者和信任建立者。
3.1 传统设计师的关注点回顾
在深入探讨新重点之前,我们先快速回顾一下传统设计师的核心关注领域。
可用性与效率。确保信息架构清晰,用户能轻松找到功能,并以最少的步骤完成任务。
视觉美感与品牌一致性。通过布局、色彩、字体、动效等元素,创造愉悦的视觉体验,并传递品牌价值。
交互的流畅与反馈。设计流畅的交互动线,并为用户的每一个操作提供及时、明确的反馈。
这些关注点在AI时代依然重要,但它们已不再是全部。AI产品设计师必须在此基础上,建立起一套全新的、围绕不确定性管理的设计武器库。
3.2 AI产品设计师必须额外关注的七大重点
以下七个方面,是AI产品设计师必须投入大量精力去思考和设计的核心领域。
3.2.1 解释性与透明度(Explainability & Transparency)
AI,特别是深度学习模型,常常被诟病为一个“黑箱”。用户不理解它为何做出某个决策,自然难以产生信任。可解释性设计(Explainable AI, XAI) 因此成为AI产品建立信任的基石。
为何重要。在高风险决策场景,如医疗诊断、金融信贷审批中,可解释性甚至是法规的强制要求。在日常应用中,它能帮助用户理解系统、发现错误并建立控制感。
设计策略。
原因提示。用最直白、简洁的语言告诉用户决策的原因。例如,Netflix的推荐语“因为你看过《纸牌屋》”。
特征贡献。展示影响结果的关键因素。例如,一个贷款审批应用可以显示“较高的信用分(+)”和“近期负债增加(-)”是如何影响最终决策的。
来源标注。对于生成式AI,标注其生成内容的信息来源,可以极大增强内容的可信度。
3.2.2 容错与纠错设计(Fault Tolerance & Error Correction)
“AI难免会犯错”——这是每一个AI产品团队都必须接受并为之设计的前提。既然错误不可避免,那么当AI失误时,如何将负面体验降到最低,并让用户能轻松地纠正错误,就成了设计的关键。
设计目标。不是追求零错误,而是构建一个有韧性的系统,让用户感觉自己始终处于主导地位,AI只是一个偶尔会出错但很乐于被纠正的助手。
设计策略。
提供替代选项。当AI对用户的意图置信度不高时,不要只给出一个答案,而是提供几个最可能的选项供用户选择。
设计回退策略。为关键操作提供“撤销”功能,或者在AI自动执行某个操作后,给予用户一个短暂的确认或取消窗口。
提供易用的反馈入口。让用户可以方便地标记“这个结果不准确”或“我不喜欢这个推荐”。Gmail智能回复建议旁边总有一个“编辑建议”的按钮,这就是一个极佳的纠错设计。
3.2.3 设定正确的期望(Expectation Setting)
用户的失望,往往源于过高的期望。避免在营销宣传中将AI描绘成无所不能的神,并通过界面设计和文案,巧妙地向用户传达AI的能力边界,是管理用户情绪的有效手段。
为何重要。诚实地沟通能力边界,短期看似乎暴露了产品的“不完美”,但长期看,它能建立起一种更成熟、更健康的信任关系。
设计策略。
免责声明与提示语。在AI功能入口或结果呈现时,附上简短的提示。例如,ChatGPT在回答复杂问题前,常常会说“作为一个AI模型,我的知识截止于...,可能无法提供最新的信息”。
通过示例引导。在输入框中提供一些精心设计的示例(Prompt a hint),既能引导用户更好地使用功能,也含蓄地定义了功能的适用范围。
展示“不确定性”。在某些场景下,可以直接将模型的置信度以可视化的方式展现给用户,比如用一个置信度条来表示“我有85%的把握这是正确答案”。
3.2.4 优雅的空状态与加载状态(Graceful Empty & Loading States)
AI的“思考”——即模型推理——需要时间。同时,AI也可能因为数据不足或置信度过低而无法给出结果。如何设计这些**“等待”和“无结果”的时刻**,直接影响着产品的体验质感。
设计目标。将潜在的负面等待时间,转化为一个积极、有信息量或有趣的体验。
设计策略。
有意义的加载动画。用加载动画来暗示系统正在进行的工作。ChatGPT的打字机效果,就巧妙地模拟了“思考并组织语言”的过程,让等待变得可以接受。
解释“为何为空”。当无法提供结果时,不要只显示一个冰冷的“无结果”。可以解释原因,如“我们暂时没有找到与您偏好匹配的内容”,并提供下一步操作的建议,如“尝试放宽筛选条件”或“关注一些新领域”。
骨架屏(Skeleton Screens)。在等待内容加载时,先显示页面的大致轮廓,而不是一个空白屏幕或旋转的菊花,这能有效降低用户感知到的等待时间。
3.2.5 个性化与用户控制权(Personalization & User Control)
个性化是AI产品最迷人的特性之一,但它也是一把双刃剑。过度或不透明的个性化,会让用户感到被窥探、被操纵。在提供个性化服务的同时,保障用户的隐私和自主权,是设计中必须坚守的伦理底线。
核心矛盾。个性化需要数据,而数据涉及隐私。设计的挑战在于找到二者的平衡点。
设计策略。
透明的数据使用声明。用人话,而不是法律术语,清晰地告诉用户,产品收集了哪些数据,以及这些数据将如何被用来改善体验。
提供控制开关。让用户可以随时查看、管理甚至清除自己的历史数据。提供“重置兴趣画像”或“关闭个性化推荐”的选项,是将控制权交还给用户的最直接方式。
渐进式授权。不要在一开始就要求用户提供所有权限。在用户需要使用特定功能时,再情景化地请求相应的数据授权。
3.2.6 人机协作模式(Human-AI Collaboration)
未来的产品设计,将越来越多地涉及到设计人与AI如何协同完成任务的最佳模式。设计师需要像一位导演,为人和AI这两个不同的“演员”分配合适的角色和戏份。
协作模式的多样性。根据任务的风险、复杂度和对创造性的要求,可以设计出多种协作模式。
设计师需要根据具体的产品和场景,选择或组合最合适的协作模式。
3.2.7 反馈闭环的设计(Feedback Loop Design)
要让AI产品“越用越懂你”,就必须设计一个有效的反馈闭环。用户的每一次点击、每一次纠错、每一次“不感兴趣”,都应该被系统捕获,并作为宝贵的信号,“喂”给模型进行下一轮的学习和优化。
设计目标。让用户提供反馈的行为变得简单、低成本,并让用户能感知到反馈带来的价值。
设计策略。
情景化的反馈入口。在AI生成内容的旁边,直接放置“赞/踩”、“有用/没用”等按钮。
隐式反馈的捕捉。除了显式反馈,系统也应关注用户的隐式行为。比如,用户跳过了前5个推荐结果,点击了第6个,这本身就是一个强烈的信号。
反馈的即时正向激励。当用户提供反馈后,如果能立即看到推荐结果的优化(比如,标记不喜欢某类内容后,该类内容立即减少),会极大地激励用户持续提供反馈。
这七大设计重点,共同构成了AI产品设计师新的能力版图。它要求设计师的视野从界面延伸到系统,从单次交互延伸到长期关系,从实现功能延伸到建立信任。
🛠️ 四、必备技能的变化
思维和流程的变革,最终都将沉淀为对从业者能力模型的要求。AI时代的产品设计师,其技能树需要在传统根基之上,嫁接上全新的枝干。这不仅是“增加”几项技能,更是对整个能力结构的系统性升级。
4.1 传统技能:根基依然稳固
首先必须明确,传统产品设计的核心技能非但没有过时,反而愈发重要。
用户研究。理解用户深层需求、动机和痛点的能力,是所有设计的起点。在AI时代,这种洞察力能帮助我们定义更有价值的AI应用场景。
信息架构。组织和构建复杂信息系统的能力,在应对AI带来的海量个性化内容时,显得尤为关键。
交互设计。创造直观、流畅、符合用户心智模型的交互体验,是确保AI功能能够被用户顺畅使用的基础。
视觉设计。通过视觉语言传递情感、建立品牌、引导注意力的能力,是产品体验的“最后一公里”。
原型工具。熟练使用Figma, Sketch等工具快速表达和验证设计想法的能力,依然是设计师的基本功。
这些技能是设计师的“内功”,是安身立命之本。AI带来的变化,是在这个坚实的根基之上,要求我们长出新的能力。
4.2 AI时代的新增与升级技能
AI产品设计师需要在保留所有传统技能的基础上,重点发展以下六大核心能力。
这六大能力,共同构成了一个T型人才模型。其中,“一横”代表了跨学科的广度,特别是对技术和商业的理解;“一竖”则代表了在用户体验设计领域的专业深度。
值得一提的是,探索与抗压能力也成为一项重要的软技能。AI产品设计领域尚有大量未知地带,没有现成的“最佳实践”可以照搬。设计师需要具备持续学习、大胆探索、从失败中快速学习并恢复的韧性。
🔍 五、案例对比:搜索功能的重构
%20拷贝.jpg)
理论的阐述需要通过具体的案例来使其变得鲜活。没有什么比我们日常使用最频繁的**“搜索”**功能,更能体现从传统设计到AI设计所发生的深刻变革了。让我们通过对比,看看这个古老的功能在AI的驱动下,是如何被彻底重构的。
5.1 传统搜索:图书馆管理员模式
传统的搜索引擎,其工作模式非常像一位严谨的图书馆管理员。
工作流程。用户提交一个明确的“借书申请”(输入关键词)。管理员(系统)根据申请单上的关键词,去书架上(数据库)查找书名或内容与之完全匹配的书籍(网页),然后按照一定的规则(如相关性、时间排序)将这些书籍列表交给用户。
设计重点。
入口的可见性。搜索框要放在最显眼的位置。
输入的效率。需要有历史记录、搜索建议等功能帮助用户快速输入。
结果的呈现。结果列表的布局要清晰,信息密度要适中,分页或无限滚动的加载要流畅。
加载的反馈。需要有明确的加载动画,告知用户系统正在努力查找。
在这个模式下,设计的核心是效率和清晰度。系统是被动的,它忠实地执行用户的指令,返回精确匹配的结果。
5.2 AI智能搜索:私人助理模式
AI驱动的智能搜索,则进化成了一位善解人意的私人助理。它不仅听你说了什么,更努力去理解你真正想要什么。
工作流程。用户可能只是给出一个模糊的想法(输入关键词,甚至是一张图片、一段语音),甚至什么都不说。私人助理(AI系统)会立刻调动它对你的所有了解——你的历史行为、你的兴趣偏好、你当前所处的环境(时间、地点),以及它对整个世界的知识(知识图谱、实时热点),来预测你此刻最可能的需求,然后直接把最可能符合你心意的答案或服务呈现在你面前。
设计重点的扩展。除了传统搜索的所有设计重点,AI智能搜索的设计师还必须关注一系列全新的问题。
下表详细对比了AI为搜索功能带来的新增设计关注点。
通过搜索这个案例,我们可以清晰地看到,AI产品设计不再是关于单个界面或功能的设计,而是关于一个动态、智能、与用户共生长的完整生态系统的设计。设计师的职责,从确保用户能“找到”信息,扩展到了帮助用户“发现”他们甚至不知道自己需要的信息。
总结
我们正处在一个激动人心的十字路口。AI技术正以不可逆转之势,将产品设计从一个相对确定的、基于逻辑构建的领域,推向一个充满概率、需要精心治理的动态生态。这场变革的核心,可以归结为三大转变。
思维上,我们必须完成从**“确定性逻辑”到“概率性思维”**的根本跃迁,学会拥抱和管理不确定性。
流程上,我们必须告别线性的瀑布流,转向以数据为燃料、以监控为罗盘的循环迭代闭环。
技能上,我们必须在传统设计根基之上,嫁接起AI素养、数据思维、伦理思辨和系统构建等全新的能力枝干。
从“逻辑建筑师”到“概率生态构建师”的转型,对每一位设计师而言,既是挑战,更是机遇。它要求我们走出舒适区,去学习新的知识,与新的角色协作,解决新的问题。但更重要的是,它将设计师的角色从一个“界面执行者”,提升到了一个**“系统与策略的构建者”、一个“人机协作的导演”**。
未来的顶尖设计师,将是那些既能深刻理解人性、洞察用户体验的细微之处,又能掌握AI的语言、驾驭系统的复杂性的人。他们将是技术与人文交叉路口上最宝贵的桥梁。最终,设计师的核心价值——那份源于对人的关怀的创造力、那份解决复杂问题的同理心——并不会被AI取代。相反,AI将成为我们手中最强大的画笔,帮助我们描绘出前所未有、更智能、也更人性的产品未来。
📢💻 【省心锐评】
AI设计的核心,不是炫技,而是回归人性。设计师要做的,是用概率思维驾驭不确定性,用同理心为冰冷的算法注入温度,最终让技术真正服务于人,而非凌驾于人。

评论