【摘要】AI浏览器正通过深度融合大语言模型等技术,从被动信息工具演变为主动智能代理。它重构了人与网页的交互范式,引发了科技巨头与AI新锐之间对未来互联网入口的激烈争夺。
引言
浏览器,这个我们日常生活中几乎无感却又须臾不离的软件,正悄然站在一场技术革命的风暴中心。长久以来,它像一扇忠实的窗户,我们通过它窥见数字世界的广袤。我们输入指令,它呈现结果,这种主从分明的关系定义了过去二十年的互联网体验。但现在,这扇窗户开始拥有自己的“思想”和“双手”。
人工智能,特别是大语言模型的崛起,正以前所未有的力量渗透到软件的每一个毛细血管,而浏览器作为连接用户与海量信息的终极入口,自然成为了这场变革的主战场。它不再满足于做一个被动的展示器,而是渴望成为一个能理解、会思考、可执行的智能伙伴。这场从“工具”到“代理”(Agent)的进化,不仅预示着用户体验的颠覆,更引爆了科技巨头与AI新锐之间一场关乎未来的“入口争夺战”。这篇文章将深入剖析AI浏览器的技术内核、市场格局与战略意图,揭示这场正在发生的数字世界权力更迭。
一、🌐 定义与本质:当浏览器拥有“灵魂”
%20拷贝.jpg)
AI浏览器并非简单地在传统浏览器上叠加一个聊天机器人。它的本质是一次交互范式的根本性升级。它通过深度集成人工智能技术,尤其是大语言模型(LLM)、自然语言处理(NLP)、机器学习与计算机视觉(CV),将自身从一个信息检索工具,彻底转变为一个智能化的数字代理。
过去,我们与网页的交互是“指令式”的。我们需要精确地告诉浏览器去哪个网址,点击哪个按钮。而AI浏览器试图建立一种“意图式”的交互。你只需用自然语言表达你的目标,比如“帮我预订本周五晚上去上海的机票,要经济舱,靠窗位置”,浏览器便能自主理解、规划、并跨越多个网页执行这一系列复杂操作。
这个转变的核心在于,AI浏览器让网页从一个只能“看”的静态或动态文档,变成了一个可以“对话、理解和协作”的智能对象。它致力于实现从**“被动工具”到“主动助手”**的身份跃迁,这不仅是功能的增加,更是浏览器角色的重新定义。
二、⚔️ 市场格局:新旧势力的群雄逐鹿
AI浏览器的赛道上,硝烟渐浓,主要玩家可以清晰地划分为两大阵营,他们各自凭借不同的优势,在这场入口争夺战中排兵布阵。
2.1 传统科技巨头:大象转身,步步为营
传统浏览器厂商手握亿万用户和成熟的生态系统,他们的策略是“集成”与“升级”,通过将AI能力注入现有产品,稳固自己的市场地位。
谷歌(Chrome)
作为拥有全球超过60%市场份额的绝对霸主,Chrome的每一步都至关重要。它正逐步将自家的Gemini大模型融入浏览器体验中,例如智能标签页分组、AI辅助写作等。Chrome的优势在于其无与伦比的用户基数,任何微小的AI功能更新都能瞬间触达数十亿用户,这是任何初创公司都无法比拟的。它的AI化进程虽然谨慎,但每一步都可能重塑行业标准。微软(Edge)
微软是这场变革中反应最快的巨头。通过将Copilot(基于GPT模型)深度集成到Edge浏览器中,微软率先打响了“AI浏览器”的第一枪。用户可以在侧边栏随时调用Copilot进行网页内容总结、内容创作、甚至跨标签页信息整合。Edge的策略是利用AI作为差异化竞争的利器,试图从Chrome的统治地位中撬动市场份额。苹果(Safari)
苹果向来以隐私和生态整合见长。Safari在AI功能的引入上同样保持着一贯的谨慎,更侧重于设备端的本地化AI处理。例如,通过AI技术实现智能防跟踪、网页内容摘要等功能,同时确保用户数据不出本地。苹果的护城河在于其软硬件一体的封闭生态,Safari的AI能力将与操作系统深度绑定,提供无缝且安全的体验。国内巨头
国内厂商也迅速跟进,并结合本土化服务进行创新。腾讯的QQ浏览器内置了智能助手QBot,阿里巴巴的夸克浏览器主打“AI超级框”,360则直接推出了360AI浏览器,整合了AI搜索、AI文档处理、AI视频处理等功能,聚焦办公和安全场景。
2.2 AI新势力:原生颠覆,锐意进取
与传统巨头不同,AI初创公司没有历史包袱,它们从一张白纸开始,将AI作为浏览器的底层核心,旨在彻底重构用户体验。
Perplexity(Comet浏览器)
这家以AI搜索引擎闻名的公司,其浏览器产品Comet是“AI原生”的典型代表。它不满足于AI作为辅助,而是将AI置于交互的中心。其核心是强大的智能体(Agent)能力,能够理解用户在屏幕上的操作情境,并执行跨越多项操作的复杂任务。The Browser Company(Dia浏览器)
这家公司在推出备受好评的Arc浏览器后,果断将重心转向了全新的AI浏览器Dia。他们的理念更为激进,希望打造一个极简的“AI入口”,让浏览器本身“隐形”,AI成为与互联网交互的唯一媒介。Dia的目标是让AI成为浏览器的底层操作系统,而非一个附加应用。其他创新者
诸如Opera Neon、Fellou、Genspark等产品,也都在探索AI与浏览器的深度融合,它们在自动化、多模态交互、个性化服务等方面进行了诸多有益的尝试,共同推动着AI浏览器形态的演进。
这场新旧势力之间的博弈,本质上是两种不同发展路径的碰撞。传统巨头希望在既有航道上加装AI引擎,而AI新势力则试图开辟一条全新的航道。
三、🚀 核心功能:从浏览信息到执行任务
%20拷贝.jpg)
AI浏览器的功能远不止于搜索框里的智能问答,它正在渗透到用户与网络交互的每一个环节,将繁琐的操作变得简单高效。
3.1 智能搜索与问答
这是AI浏览器最基础也最直观的功能。用户可以用自然语言提问,AI不再是返回一堆链接,而是直接整合信息,给出精准的答案、摘要或解决方案。它将传统“搜索-点击-筛选-阅读”的冗长流程,压缩为“提问-获取答案”的一步式操作,极大地提升了信息获取效率。
3.2 内容理解与生成
AI浏览器具备强大的非结构化数据处理能力,能够深度“阅读”和理解各类网络内容。
智能分析:一键总结长篇文章、学术论文、PDF文档的核心观点。
视频“阅读”:自动生成视频的内容摘要和时间戳索引,无需观看完整视频即可掌握要点。
思维导图:将复杂的网页内容自动梳理成结构清晰的思维导图。
内容创作:辅助用户撰写邮件、报告、社交媒体帖子,甚至进行代码编写和润色。
3.3 自动化任务执行
这是AI浏览器最具想象力的功能,也是其迈向“智能代理”的关键一步。通过模拟人类操作,AI浏览器可以执行一系列跨网页的复杂任务。
自动填表:智能识别并填写各类在线表单,如注册、登录、申请等。
电商比价:自动在多个电商平台搜索同一商品,并汇总价格、优惠信息。
差旅预订:根据用户指令,自动完成机票、酒店的搜索、筛选和预订流程。
数据采集:自动化抓取特定网站的公开信息,并整理成结构化数据。
3.4 个性化与多模态交互
个性化体验:通过学习用户的浏览习惯和偏好,AI浏览器可以智能推荐相关内容,甚至动态优化界面布局,让每个人的浏览器都独一无二。
多模态交互:支持文本、语音、图片等多种输入方式。你可以直接用语音下达指令,或者截取网页的一部分进行提问,交互方式更加自然直观。
3.5 安全与隐私保护
AI技术也被用于提升浏览器的安全防护能力。
智能识别:更精准地识别和拦截网络钓鱼、恶意软件和欺诈网站。
隐私增强:通过AI技术加强对用户指纹的防护,并提供更智能的隐私设置建议。部分浏览器还采用数据加密、沙箱隔离等多层安全机制,确保用户数据安全。
四、⚙️ 技术内幕:AI如何驾驭浏览器
AI浏览器看似神奇的自动化能力,背后是一套复杂而精密的技术架构和工作流程。它结合了语言模型、浏览器自动化和计算机视觉等多种技术,才得以实现对网页的精准操控。
4.1 技术架构类型
根据AI与浏览器内核的融合程度,目前主流的技术架构可以分为三类。
AI原生架构
这种架构从零开始设计,将AI作为浏览器的核心。AI不仅负责交互,还深度参与渲染、任务调度等底层工作。这种模式能最大化发挥AI的能力,但开发难度和成本极高。Perplexity Comet和The Browser Company Dia是此路线的探索者。深度集成AI架构
这是传统浏览器厂商的主流选择。他们在成熟的浏览器内核(如Chromium)基础上,深度嵌入AI模块。AI作为一个核心服务,与浏览器的各项功能紧密耦合。微软Edge集成Copilot、360AI浏览器就是典型案例。AI插件模式
通过浏览器插件或扩展,为传统浏览器赋予AI能力。这种方式最灵活,开发门槛低,但体验上可能存在生态碎片化、权限受限等问题。
4.2 核心技术组件
AI浏览器的实现依赖于多个关键技术组件的协同工作,它们共同构成了浏览器的智能底座。下表清晰地展示了这些模块及其作用。
大语言模型(LLM)与视觉语言模型(VLM)
这是AI浏览器的“大脑”。LLM负责理解用户的自然语言指令,进行任务规划和决策。VLM则赋予浏览器“眼睛”,使其能够理解网页的视觉布局,识别那些没有明确文本标签的图标和按钮,这对于操作现代复杂的网页至关重要。自动化引擎
这是AI浏览器的“双手”。它通过Playwright、Puppeteer等自动化框架,以编程方式控制浏览器行为,模拟用户的点击、输入、滚动等操作。这些工具能够与浏览器内核直接通信,实现像素级的精准控制。DOM分析
为了让AI理解网页内容,系统需要解析网页的文档对象模型(DOM)树。但完整的DOM树非常庞大且充满噪音。因此,先进的AI浏览器会采用**DOM蒸馏(DOM Distillation)**技术,将复杂的HTML结构简化,只提取出与当前任务相关的可交互元素,并将其转换为AI更容易处理的简洁格式,这就像为AI提供了一张“任务地图”。并发与任务管理
为了提升效率,AI浏览器需要具备同时处理多个任务的能力。这依赖于高效的并发处理和任务调度机制,如多线程或异步编程模型。它确保了浏览器在执行复杂自动化任务的同时,依然能保持流畅的用户响应。
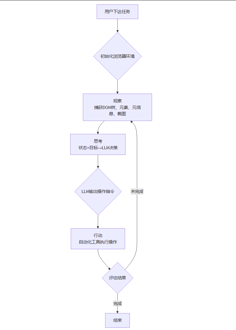
4.3 内部工作流程:一个智能体的决策循环
AI浏览器执行一个复杂任务的内部流程,可以看作是一个由AI代理主导的、不断循环的决策过程。我们可以通过一个简化的流程图来理解这个闭环。

这个“观察-思考-行动”的闭环是AI浏览器智能的核心。
任务初始化与环境准备 (A → B)
一切始于用户的自然语言指令。AI代理接收到任务后,会启动并配置一个浏览器实例,为执行任务做好准备。观察 (Observe) (C)
这是AI代理的“眼睛”。在每一步行动前,它必须全面感知当前页面的状态,包括解析DOM树结构、识别所有可交互的元素(按钮、链接、输入框等)、获取URL和标题等元信息,甚至通过视觉语言模型(VLM)分析页面截图,以理解纯视觉元素。思考 (Think) (D → E)
这是AI代理的“大脑”。它将观察到的所有状态信息,连同最终任务目标和已执行的历史步骤,一同打包发送给大语言模型。LLM会分析当前情境,进行推理和规划,最终输出一个精确、结构化的下一步操作指令。行动 (Act) (F)
这是AI代理的“双手”。它解析LLM返回的指令,并通过底层的自动化工具(如Playwright)来执行具体操作,无论是点击一个按钮,还是在输入框中键入文字,都力求精准无误。循环与反馈 (G → C / H)
行动完成后,流程并不会终止。AI代理会评估操作结果,然后重新进入“观察”阶段,捕获行动后的新页面状态。如果任务尚未完成,整个循环将再次启动;如果任务目标达成,流程则顺利结束。这个循环中还内置了错误处理机制,确保在遇到意外情况时能够灵活调整策略,而不是简单地中断。
五、♟️ 战略棋局:巨头为何争夺入口
%20拷贝.jpg)
AI公司不仅在自研浏览器,甚至对收购市场霸主Chrome表现出浓厚兴趣,这背后是深刻的战略考量。浏览器在AI时代,其战略价值被空前放大。
5.1 抢占互联网入口与用户数据
浏览器是互联网流量和数据的最终入口。谷歌之所以能成为搜索和广告领域的霸主,Chrome浏览器功不可没。它为谷歌带来了海量的用户搜索数据和行为数据。对于AI公司而言,谁掌握了浏览器,谁就掌握了AI服务的分发渠道和最宝贵的数据“燃料”。高质量、实时的用户交互数据是训练和优化大模型的关键,而浏览器正是这种数据的最大来源。
5.2 AI能力落地与生态闭环
AI模型本身只是技术,需要一个载体来发挥价值。自有浏览器可以深度融合自家的AI模型,形成从“模型-入口-数据-服务”的完美闭环。这不仅能提供最佳的用户体验,还能摆脱对谷歌、苹果等平台方的依赖,避免在应用分发、数据获取等方面被“卡脖子”。
5.3 商业模式的创新
AI浏览器有望催生新的商业模式。除了传统的广告模式,还可以探索基于任务完成度的付费模式(例如,成功预订一张折扣机票后收取服务费)、高级功能的订阅服务、或者交易返佣等。这为摆脱对广告收入的单一依赖提供了可能。
5.4 借助反垄断政策窗口
当前,谷歌正面临美国司法部的反垄断诉讼,其搜索与Chrome的捆绑是审查的重点之一。这为其他公司提供了一个千载难逢的机会。包括Perplexity、OpenAI在内的公司公开表示有兴趣收购Chrome,正是看中了这个政策窗口。尽管收购面临资金、监管和谷歌自身意愿等多重巨大障碍,成功概率极低,但这一姿态本身就极具战略意义。它向市场表明,旧有的数字秩序并非牢不可破,AI新势力有决心重塑格局。
5.5 行业格局的重塑
如果一家AI公司成功自研或收购了一款主流浏览器,将直接挑战谷歌在搜索和数字广告领域的根基。用户可能不再需要传统的搜索引擎,而是直接在浏览器中通过对话完成信息获取和任务执行。这将开启一个由AI主导的全新互联网时代。
六、💡 范式之别:与传统工具的根本差异
为了更清晰地理解AI浏览器的革命性,我们可以将其与传统浏览器和网络爬虫进行对比。
AI浏览器与传统浏览器的最大区别在于“主动性”。它不再是被动等待指令的工具,而是能够主动理解目标并自主完成任务的伙伴。而与网络爬虫相比,AI浏览器具备强大的实时响应和自适应能力,能够像人一样处理动态加载、弹窗、验证码等复杂场景,这是基于固定规则的爬虫难以企及的。
七、🔭 未来展望:数字世界的智能中枢
%20拷贝.jpg)
AI浏览器的发展仍处于早期阶段,但其展现的潜力预示着一个全新的数字交互时代的到来。
未来,浏览器可能不再仅仅是一个“浏览器”,它将进化为个人在数字世界的智能中枢,一个AI能力的操作系统。我们可以想象,未来的浏览器将深度整合日历、邮件、云存储等个人服务,成为一个无所不包的私人助理。你所有的数字任务,从工作安排到生活娱乐,都可以在这个统一的入口中通过与AI对话来完成。
这场围绕浏览器入口的争夺,将决定AI时代的服务由谁分发、数据由谁掌控、规则由谁制定。技术创新、用户习惯的培养、以及数据隐私与伦理的监管,将成为未来竞争的关键。功能稳定性、用户体验的流畅性以及安全隐私的可靠性,将是决定哪款AI浏览器能最终胜出的核心要素。
总结
AI浏览器正以一种不可阻挡的姿态,推动着我们与互联网交互方式的深刻变革。它通过“理解-决策-执行-反馈”的智能闭环,将浏览器从一个静态的窗口,变成了一个动态的、有能力的行动者。无论是传统巨头的防御性升级,还是AI新势力的颠覆式创新,都指向同一个未来,一个浏览器即服务的时代。这场战争的结局尚不明朗,但可以肯定的是,我们的数字生活将因此而变得更加智能、高效和充满想象力。
📢💻 【省心锐评】
浏览器之争,本质是AI时代的数据权与服务分发权之争。谁能将大模型与用户场景无缝结合,谁就掌握了下一代互联网的钥匙。这不仅是技术迭代,更是数字世界权力的重新洗牌。

评论