【摘要】好莱坞传统工业面临成本与创新的双重困境,AI原生影视工作室Utopai Studios应运而生。通过“AI+3D”技术重塑生产流程,其首年即凭两大项目预售1.1亿美元,展示了AI从辅助工具到内容生产核心的巨大变革。
引言
好莱坞,这个曾经代表全球电影工业巅峰的词汇,如今正笼罩在一片迷雾之中。过去十几年,我们见证了《阿凡达》构建的潘多拉星球,也追随《复仇者联盟》进行了一次又一次的宇宙远征。这些超级大片用几十亿美元的票房,撑起了行业的黄金时代。但这个时代,正在以肉眼可见的速度落幕。
流媒体的军团,如Netflix与Disney+,从用户的客厅里发起了总攻,直接蚕食了院线的利润蛋糕。观众的习惯变了,他们不再将大银幕作为唯一的选择。疫情的冲击和旷日持久的行业罢工,更是给这艘巨轮的甲板添上了几道深深的裂痕。数据不会说谎,2023年的北美票房收入,相较于2019年,蒸发了近20%。好莱坞在全球市场的份额,也从十年前超过85%的绝对统治,滑落至不足70%。
更致命的是,当收入端亮起红灯时,成本端却在疯狂踩油门。一部《印第-安纳琼斯5》的预算,竟高达2.95亿美元,这个数字足以让任何一位制片人夜不能寐。观众的胃口被越吊越高,他们渴望更宏大的场面,更逼真的特效。这种期待与制片方被成本压得喘不过气的现实,形成了一个几乎无解的矛盾。行业,走到了一个瓶颈。
就在这片沉寂与焦虑之中,一个名为Utopai Studios的新势力,带着AI的基因,闯入了所有人的视野。它不声不响,却在成立首年就通过项目预售,将1.1亿美元(约8亿人民币)收入囊中。它宣称,AI不是来抢导演和编剧饭碗的,而是来帮助他们,将那些因为“太庞大,拍不起”而被束之高阁的梦想,真正搬上银幕。这篇文章,将深入剖析Utopai Studios,看看它究竟是如何用技术撬动好莱坞的基石,以及它所代表的AI影视浪潮,将把我们带向何方。
一、🏰 好莱坞的黄昏与新黎明 🏰
%20拷贝-unza.jpg)
1.1 成本的诅咒与票房的困局
好莱坞的商业模式,一度被奉为圭臬。它依赖于高投入、高产出、全球发行的“大片模式”。这种模式在过去确实创造了辉煌,但也埋下了脆弱的种子。当外部环境发生变化,它的脆弱性便暴露无遗。
首先是成本的失控。电影制作,尤其是有大量特效的科幻片和动作片,其成本构成极为复杂。演员片酬、场景搭建、后期特效、全球宣发,每一项都是天文数字。为了满足观众日益挑剔的视觉要求,制片方不得不在特效上投入更多。这形成了一个恶性循环,成本越来越高,风险也随之剧增。
我们可以通过一个简单的表格,直观感受这种成本的飞跃。
这张表格清晰地显示,在短短十几年间,一线大片的预算门槛几乎翻了一番。这意味着,一部电影如果全球票房没有达到预算的2.5到3倍,就很难实现盈利。巨大的财务压力,让各大制片厂在立项时变得愈发保守,宁愿反复拍摄续集和翻拍,也不敢轻易尝试原创的宏大故事。
其次是票房的萎缩。流媒体的便捷性,彻底改变了人们的娱乐方式。观众不再需要固定时间前往影院,而是可以随时随地在手机、平板上观看海量内容。这直接导致了院线观众的流失。根据MoffettNathanson的数据,2023年北美票房收入仅为90亿美元,远低于2019年的114亿美元。全球市场的蛋糕也在变小,好莱坞电影的统治力正在被削弱。
1.2 生产力的瓶颈
成本与票房的剪刀差,最终指向了一个核心问题,生产力瓶颈。
传统的电影工业,本质上是一个劳动密集型产业。一个宏大的场景,需要数百名美术、建模师、特效师耗费数月甚至数年时间去搭建。一个复杂的镜头,可能需要在片场反复调试,耗费大量的人力物力。这种生产方式,在面对指数级增长的视觉内容需求时,显得力不从心。
想满足市场需求,却没有更高效的生产方式,这正是好莱坞当前最深的痛。行业迫切需要一场技术革命,来打破这个僵局。
1.3 破局者Utopai的登场
就在这个关键节点,Utopai Studios出现了。它带来的不是对现有流程的修修补补,而是一套全新的、以AI为核心的生产范式。它向业界传递了一个清晰的信号,那些因为成本问题而被搁置的伟大故事,现在有了重见天日的机会。
Utopai的出现,仿佛是在好莱坞黄昏的地平线上,点亮了一束新黎明的曙光。它用首年预售8亿的惊人成绩,证明了市场对这种新模式的渴望与认可。这不仅仅是一家公司的成功,更可能是一个新时代的开端。
二、🚀 Utopai Studios的诞生与野望 🚀
2.1 从工具匠人到内容之王
Utopai Studios的故事,始于它的前身Cybever。2022年,由Cecilia Shen和Jie Yang创立的Cybever,最初的定位是一家技术公司,专注于为游戏行业提供AI生成的高精度3D虚拟环境。他们的技术能够快速构建出城市、乡镇、山地等复杂场景,极大地提升了游戏开发的效率。
但团队很快就触碰到了天花板。CEO Cecilia Shen对此有着清醒的认识,“如果你只是给好莱坞提供工具,你就只能成为他们团队的一部分,永远无法获得真正的价值。”单纯地“卖铲子”,虽然稳妥,但永远无法分享到金矿里最大的那块黄金。真正的价值,掌握在拥有内容IP(知识产权)的人手中。
于是,一个大胆的转型计划被提上日程。2025年,Cybever正式升级为Utopai Studios,从一个AI工具提供商,摇身一变,成为全球首家AI原生影视工作室。这次转型,吸引了包括前派拉蒙CEO在内的一批好莱坞改革派巨头的投资。他们看到的,不仅是技术,更是一个能够重塑内容产业的未来。
Utopai的团队配置,也体现了技术与艺术的深度融合。
CEO Cecilia Shen,来自谷歌X实验室,拥有深厚的机器人和AI仿真背景。
CTO Jie Yang,同样来自谷歌X,深耕空间计算的机器学习应用。
联合CEO Marco Weber,一位好莱坞资深制片人,带来了丰富的行业经验和人脉。
美术总监与导演团队,则来自《刀锋战士》、《中途岛》等好莱坞大片项目。
这样的组合,确保了Utopai既能仰望星空(艺术创作),又能脚踏实地(技术实现)。
2.2 两记重拳,直击行业痛点
转型后的Utopai,没有选择小打小闹地试水,而是直接拿出了两个极具分量的项目,作为自己的开山之作。这两个项目,精准地打在了好莱坞“想拍但拍不起”的痛点上。
《科尔特斯》的剧本,在好莱坞圈内流传了30多年,无数大导演都曾为之心动,但最终都因其庞大的制作规模和不可控的预算而放弃。Utopai敢于接手这个项目,本身就是一次技术自信的宣言。它要证明,AI不仅能做一些零散的特效,更能系统性地支撑起一部史诗级电影的制作。

而《太空计划》,则更像是对未来主流娱乐内容生产方式的一次预演。太空舰队、外星威胁、激烈的空战,这些都是传统影视工业中最烧钱的部分。Utopai选择这个题材,意在表明,借助AI,高品质的科幻内容可以被更快速、更经济地生产出来,这对于流媒体平台和电视台而言,无疑具有巨大的吸引力。

2.3 市场的回响,真金白银的认可
Utopai的野心,很快就得到了市场的热烈回应。首年1.1亿美元的预售收入,这个数字背后有多重含义。
首先,这是商业模式的成功验证。在电影尚未开拍,甚至没有一位明星加盟的情况下,仅凭剧本、概念设计和AI生成的可视化片段,就能吸引到发行商和投资方真金白银的投入。这在传统好莱坞是难以想象的。它意味着,Utopai的AI生产流程,本身就具备了极强的说服力和商业价值。
其次,这是对制作成本的绝对自信。1.1亿美元的收入,已经覆盖甚至超过了许多好莱坞一线大片的制作成本。Utopai敢于在这个阶段就锁定收入,说明他们对后续的AI制作成本有着精准的控制力,不必担心传统电影制作中常见的预算超支问题。
最后,这是行业地位的快速确立。这个收入体量,直接将Utopai送入了与狮门、A24等知名独立制片厂同台竞技的行列。它不再是一个边缘的技术探索者,而是一个真正有能力在好莱坞牌桌上叫牌的玩家。
三、⚙️ 颠覆生产线,AI+3D的技术内核 ⚙️
%20拷贝-zgpt.jpg)
Utopai之所以能获得如此成功,其核心在于一套自主研发的、颠覆性的影视生产技术体系。这套体系的底层逻辑,可以概括为**“结构先行,渲染在后”**。它解决了当前AI视频生成领域最大的难题,一致性与可控性。
3.1 AI视频的“混沌”难题
目前市面上我们看到的多数文本到视频模型,如Sora,虽然效果惊艳,但在专业影视制作领域,它们仍然面临着一些根本性的障碍。
一致性差。AI逐帧生成图像,很容易导致角色在转动身体后,衣服细节发生变化,或者场景中的物体无故消失或变形。这种“闪烁”和“漂移”现象,在长镜头中尤其明显。
镜头不可控。导演无法像在真实片场那样,精确地控制机位的运动轨迹、焦点的变化、景深的深浅。AI的镜头语言往往是随机的、不可预测的,这对于需要精准表达的影视创作是致命的。
逻辑不自洽。AI不理解三维空间。一个角色走进门,再从同一个门出来,AI可能会生成两个完全不同的门。它缺乏对物理世界和空间逻辑的基本认知。
这些问题,使得当下的AI视频技术,更多停留在制作短片、概念预览或零散素材的阶段,无法支撑起一部叙事连贯、逻辑严谨的电影长片。
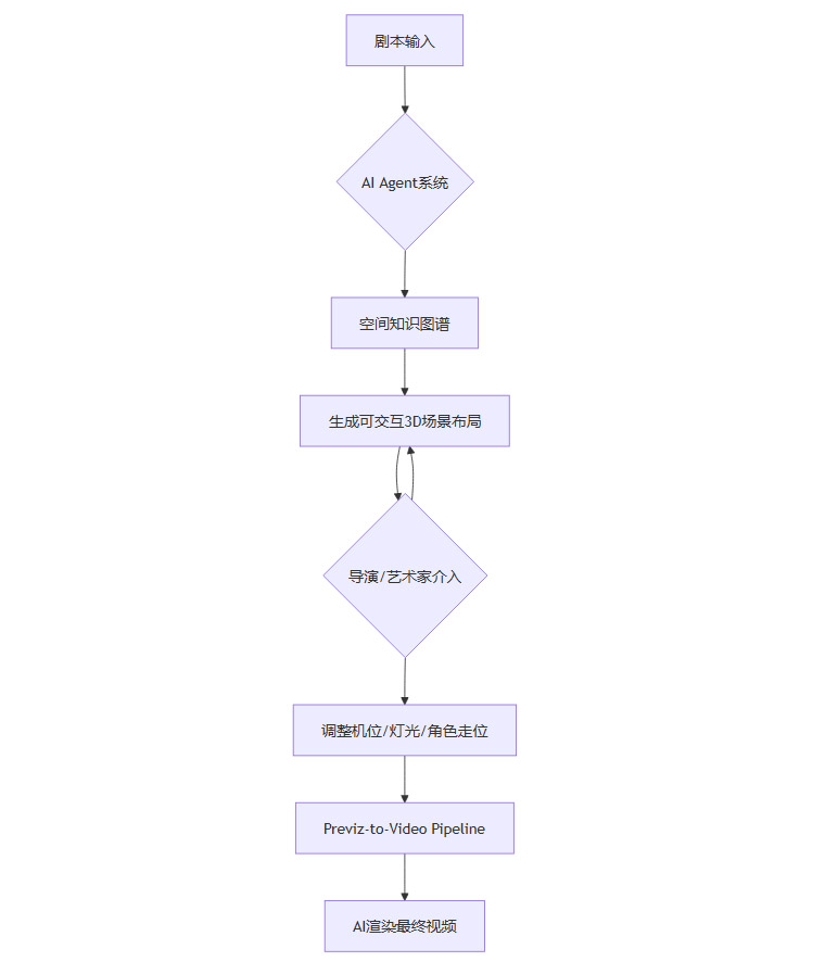
3.2 Utopai的解法,从“画皮”到“塑骨”
Utopai的思路,是彻底跳出逐帧生成图像的框架。它不让AI去“画皮”,而是先用一套系统为整个世界“塑骨”。这个“骨架”,就是一个可编辑的、符合物理逻辑的3D结构。
这个过程,可以通过一个简化的流程图来理解。

这个流程的核心,在于第D步。在AI开始渲染任何一帧画面之前,一个完整、可交互的3D世界已经被程序化地构建出来了。在这个3D世界里,每一个物体的位置、大小、物理属性都是确定的。导演可以像玩3D游戏一样,在里面自由地设置机位、安排角色走位、调整灯光。
当这个3D“骨架”被确定下来之后,才进入第H步,交给AI去完成“渲染”的工作。AI的任务不再是从零创造世界,而是为这个已经存在的3D结构,填充上丰富的细节、材质、光影和氛围。因为每一帧画面的生成,都有底层的3D数据作为参照,所以一致性和可控性问题就迎刃而解了。
3.3 技术栈深度拆解
Utopai的这套体系,由几个关键的技术模块构成。
3.3.1 程序化内容生成(PCG)
这是构建3D世界的基础。PCG技术能够根据预设的规则和参数,自动生成海量的3D资产。比如,要生成一座中世纪城市,PCG可以自动生成成千上万栋风格统一但细节各异的房屋、不同形态的树木、各种样式的街道。
Utopai的PCG系统,其厉害之处在于,它生成的不仅仅是模型,更是绑定了“绝对真值”数据的资产。这意味着,每一个3D模型,都自带了精确的几何信息、材质信息、以及它在不同光照、天气条件下的视觉表现数据。这个庞大的数据库,为后续AI的精准渲染提供了坚实的基础。
3.3.2 空间语法与AI Agent系统
如果说PCG是制造砖块的工厂,那么空间语法和AI Agent就是负责规划和施工的建筑师。
空间语法(Spatial Grammar),是一套定义世界构建逻辑的规则集。它源于CEO Cecilia Shen在机器人领域的经验。机器人要理解并导航一个真实世界,就需要知道“门通常在墙上”、“杯子应该放在桌子上”。同样,AI要构建一个可信的虚拟世界,也需要这套语法。它确保了AI生成的城市布局是合理的,室内陈设是符合功能的,场景逻辑是自洽的。
AI Agent系统,则是这套语法的执行者。它可以理解导演输入的抽象创作指令,比如“一个破败的、充满赛博朋克风格的贫民窟”。然后,AI Agent会自动调用空间知识图谱,遵循空间语法,利用PCG生成的资产,快速搭建出一个符合要求的完整3D场景。
这个组合,实现了从文本剧本到可交互3D场景的高效转化,将过去需要数周甚至数月的场景搭建工作,压缩到了几分钟。
3.3.3 Previz-to-Video 工业闭环
这是将3D结构转化为最终影像的关键流程。Previz,即预可视化,是好莱坞成熟工业体系中的一个重要环节。传统Previz是用粗糙的3D动画来模拟最终镜头,帮助导演规划拍摄。
Utopai将这个环节与AI深度整合,形成了一个**“即兴拍摄式”的创作闭环**。导演在3D场景中调整好机位和角色走位后,可以立刻通过AI渲染引擎,看到接近最终成片质量的画面。如果不满意,可以马上回到3D场景中重新调整,再次渲染。这个迭代过程非常快速,赋予了导演前所未有的创作自由度。过去在片场,一个镜头的重拍可能意味着巨大的成本和时间浪费。而在Utopai的流程里,这只是几次点击和几分钟的等待。
四、🗺️ 重构商业版图,不止于技术 🗺️
Utopai的颠覆性,不仅体现在技术层面,更体现在其商业战略和行业生态的构建上。
4.1 从乙方到甲方,掌握内容主导权
传统的技术公司,在好莱坞生态链中,通常扮演的是“乙方”或服务提供商的角色。无论是提供软件的Adobe,还是提供特效制作的工业光魔,它们都是在制片厂的主导下完成工作,赚取的是技术服务费。
Utopai则彻底改变了这一定位。它利用技术优势,直接切入内容开发、制作、发行的全链条,成为了IP的所有者和项目的主导者。这种从“打工人”到“老板”的转变,让它能够分享到内容产业中最大的一块利润蛋糕。这也是其商业模式能够吸引顶级投资人的根本原因。
4.2 拥抱而非对抗,融入好莱坞体系
作为一个颠覆者,Utopai并没有采取与传统势力完全对抗的姿态,而是选择了一种更聪明的策略,深度融入并改造现有体系。
与K5的合作,解决了Utopai作为一家新公司在发行渠道上的短板。与OPSIS的合作,则更像是一次“技术联姻”,它向业界证明,Utopai的AI不是一个封闭的黑盒子,而是可以与好莱坞最顶尖的传统工艺流程协同工作的。
此外,Utopai还主动加入了好莱坞工会体系,成为首家这样做的AI公司。这一举动,极大地缓解了行业内对AI取代人类创作者的焦虑。它表明Utopai的态度是合作而非替代,是为导演、编剧、美术师提供更强大的工具,而不是抢走他们的工作。这种姿态,为它赢得了行业内部的广泛认可。
五、🔮 AI影视的未来,机遇与隐忧 🔮
%20拷贝-gyca.jpg)
Utopai的成功,为我们揭开了AI影视时代的一角。未来,充满了无限的可能性,但也并非一片坦途。
5.1 创意的大解放
Utopai模式最令人兴奋的一点,是它极大地降低了高品质影视内容的制作门槛。
对于顶尖导演,这意味着他们可以去挑战那些过去因技术或预算限制而无法实现的宏大构想。对于独立制片人和年轻创作者,这意味着他们可以用更少的资金,去实现接近好莱坞水准的视觉效果,从而在内容市场上获得更公平的竞争机会。
AI正在成为一种普惠性的生产力。未来,我们或许会看到一个创意大爆发的时代。全球的内容市场竞争格局,也将因此被彻底重塑。正如Cecilia Shen所说,“AI公司真正的价值天花板,是成为新时代的内容永动机。”
5.2 无法回避的挑战
然而,在这条通往未来的道路上,也布满了荆棘。新技术的出现,总是伴随着新的问题。
首先是版权与归属问题。AI生成的内容,其版权究竟属于谁?是提供初始创意的导演,是编写和训练AI模型的工程师,还是运行AI的公司?当AI开始深度参与创作,现有的版权法律体系将面临严峻的挑战。
其次是伦理与规范问题。AI可以轻易地生成以假乱真的影像,这为虚假信息的传播打开了方便之门。同时,AI对人类演员的模仿和替代,也引发了关于肖像权、表演权和人类工作价值的深刻讨论。行业需要尽快建立起相应的伦理规范和监管机制,防止技术被滥用。
最后,是艺术质量的隐忧。技术的普及,可能会导致大量同质化、缺乏灵魂的“AI快餐内容”涌入市场。如何确保AI在提升效率的同时,不损害艺术创作的深度和独特性,是所有从业者需要思考的问题。AI应始终服务于专业创作者的愿景,而不是取代他们的判断和审美。保障内容的最终质量和可控性,将是AI影视能否健康发展的关键。
结论
Utopai Studios的故事,不仅仅是一个创业传奇。它是一个缩影,预示着一场深刻的产业变革正在发生。通过将AI与3D结构化数据深度结合,Utopai打通了从内容开发到发行的全链条,为困境中的好莱坞提供了一个极具吸引力的解决方案。它证明了AI可以不再是一个零散的辅助工具,而是能够成为驱动整个内容生产流程的核心引擎。
首年1.1亿美元的预售成绩,是市场对这一变革投出的信任票。它标志着AI影视,已经从概念探讨阶段,正式进入了商业化落地的实战阶段。未来,AI无疑将进一步解放创作者的想象力,成为影视内容生产的“永动机”。但与此同时,整个行业也必须正视并解决随之而来的版权、伦理和规范挑战,确保这场技术革命,最终导向的是一个更多元、更繁荣、也更负责任的创意未来。Utopai的崛起,或许正是这个未来的序章。
📢💻 【省心锐评】
Utopai的胜利,不是工具的胜利,而是商业模式的胜利。它跳出了为巨头“打工”的思维,用技术直接掌控IP,从生产线的改造者变成了牌桌上的玩家。这才是AI时代,技术公司应该讲的新故事。

评论