【摘要】新一代虚拟电厂运营平台以AI为核心,旨在解决资源“聚而不实”与商业模式不清的痛点。平台通过精准画像、智能决策与精益运营,实现电网侧安全调度与市场侧价值最大化。
引言:政策驱动与行业变革——虚拟电厂运营平台的时代使命
随着“双碳”目标的推进和新型电力系统的加速构建,虚拟电厂(VPP)作为聚合分布式资源、提升电网调节能力的关键技术,正从试点示范迈向规模化、市场化、常态化发展的新阶段。国家发展改革委、国家能源局联合印发的**《关于加快推进虚拟电厂发展的指导意见》**首次以国家级专项政策明确了虚拟电厂的定义、功能定位与市场参与机制,提出到2030年全国调节能力达5000万千瓦以上,赋予其促进新能源消纳与系统灵活性的关键角色。
当前,多地已进入“规则落地+项目加速”阶段。深圳、广东、山西、上海等地形成了市级平台、节点聚合、并网调度和市场化常态运行的实践样本。与此同时,行业面临执行与数据标准不统一、资源数字化基础薄弱、市场机制待完善等共性痛点。这些问题导致了**“聚而不实”**、响应不精准、结算争议、商业模式不清晰等一系列运营难题。
破局之道在于以AI为核心驱动力,建设新一代虚拟电厂运营平台。这要求平台实现从被动响应到主动预测、从粗放管理到精益运营的根本转变。一个成功的平台,必须贯穿**“资源可观可测、能力可信评估、调度闭环执行、合规M&V结算、收益可持续优化”**的全链条。它需要成为电网侧“更可调用、更可验证”,运营侧“更高可用率、更优经济性”的智能中枢。
一、 平台基石:AI驱动的资源“精准画像”与“潜力评估”
%20拷贝.jpg)
平台建设的第一步,是将物理世界中海量、异构、动态变化的分布式资源,转化为数字世界里标准、可信、可预测的“数字资产”。这是所有上层应用的基础,AI在此扮演了无可替代的角色。
1.1 资源数字化:从连接到孪生
传统的物联网(IoT)平台解决了资源的“连接”问题,但无法回答“这个资源此刻真实的可调能力是多少”这一核心问题。新一代平台必须构建资源的数字孪生模型,实现从状态映射到特性洞察的跨越。
1.1.1 物理机理与数据驱动的混合建模
单纯的数据驱动模型可能缺乏物理解释性,而单纯的物理模型又难以适应个体差异。平台采用混合建模方法。
物理模型层:内置储能电池的电化学模型、空调的热力学惯性模型等,定义资源的基础物理边界。
数据驱动层:利用每个资源上传的历史运行数据,通过机器学习算法(如高斯过程回归、神经网络)对物理模型的关键参数进行在线标定和修正。
这种方法使得每个资源的数字孪生体都具备高度的个性化,能够精准反映其当前的真实性能。
1.1.2 关键状态参数的深度评估
除了功率、电压等常规遥测数据,AI算法能够评估更深层次的状态参数,这对精细化运营至关重要。
储能健康状态(SOH)评估:通过分析充放电曲线的电压、电流、温度变化,AI模型可以实时评估电池的容量衰减、内阻增加等情况,输出准确的SOH值。这直接影响储能资源的调度成本和全生命周期价值。
可调负荷弹性评估:以中央空调为例,AI结合室内外温湿度、建筑围护结构、历史运行模式等数据,评估其“负荷弹性”,即在不影响用户舒适度的前提下,可削减或增加的功率及其可持续时间。
上海虚拟电厂示范项目中,AI健康评估系统已接入超过5.5万个可调负荷资源,总容量逾310万千瓦,支持秒级响应调峰,显著提升了资源可用性和运维效率。
1.2 能力精准化:从预测到预知
精准预测是平台从被动执行走向主动规划的核心能力。平台需要构建一个统一的、多维度的预测引擎。
1.2.1 统一预测引擎的技术选型
考虑到电力系统数据的强时序性、多变量耦合性和长周期依赖性,以**Transformer模型及其变体(如Informer, Autoformer)**为核心的深度学习架构成为首选。这类模型通过其独特的自注意力机制,能有效捕捉不同时间尺度、不同变量之间的复杂关联。
1.2.2 多维数据融合的特征工程
预测的准确性高度依赖于输入特征的质量和广度。预测引擎必须融合以下多维数据。
在某项目中,引入AI气象大模型后,新能源发电的分钟级预测准确率超过85%,有效支撑了调度决策,显著减少了弃风弃光。
1.3 结算合规化:基线与M&V
商业闭环的基石是公平、透明、可信的结算。AI在此的作用是提供科学的、可审计的测量与验证(M&V)依据。
动态基线算法库:响应效果的衡量,依赖于一个准确的“负荷基线”(即假如没有发生响应,负荷本应是多少)。平台需内置多种基线算法(如
High X of Y、回归分析模型),并利用AI根据负荷特性、天气、日期类型等因素,自动选择或加权组合最优的基线算法,最大限度减少基线误差。自动化M&V流程:平台需严格遵循政策要求,实现M&V流程的自动化、过程留痕与不可篡改。从接收指令、计算基线、衡量响应量、生成结算报告到数据归档,全流程可审计,有效降低因结算争议带来的商业风险。
二、 平台核心:AI在关键运营场景的深度应用
在坚实的平台基石之上,AI开始在电网侧和市场侧两大核心运营场景中发挥其强大的决策与优化能力。
2.1 电网侧:安全稳定运营与辅助服务
在新能源高渗透率、负荷波动加剧的背景下,电网对虚拟电厂的核心诉求是**“叫得到、调得动、调得准”**。AI是实现这一目标的关键。
2.1.1 智能资源编组与最优指令分解
当平台接收到电网的调度指令(如“15分钟内削峰50MW”)时,面临一个复杂的组合优化问题。
资源筛选:首先,AI会基于资源的数字孪生画像,快速筛选出当前状态满足指令基本要求的资源池(如响应速率、可持续时间)。
多目标优化:接着,AI算法(如遗传算法、粒子群优化)会以**“响应成本最低”或“用户影响最小”**为目标,在资源池中求解出最优的资源组合。成本模型会综合考虑设备损耗、用户补偿、通信成本等因素。
指令分解:最后,平台将总的调节目标分解为对每个选中资源的个性化、精准的控制指令,并通过控制通道下发。
整个过程在秒级内完成,确保了响应的快速性。
2.1.2 过程闭环与自适应控制
指令下发只是开始,确保响应过程的精准才是关键。

如上图所示,平台通过高频采集的实时数据,构建了一个快速闭环控制系统。AI会持续将实际的聚合响应曲线与电网的目标曲线进行比对。一旦出现偏差,AI会立刻进行自适应调整,例如,增加其他资源的出力或微调控制参数,确保整体响应的高度精准,从根本上解决“聚而不实”的难题。
在上海虚拟电厂的实测中,AI驱动的系统能在15秒内自动调整楼宇空调温度1.5℃,精准削减80千瓦负荷。广东项目则成功聚合163个充电桩,响应了2.5万千瓦的负荷调节需求,验证了车网互动(V2G)的规模化应用潜力。
2.2 市场侧:价值最大化与能量交易
虚拟电厂要实现可持续发展,必须摆脱对单一补贴的依赖,在电力市场中找到清晰的商业模式。AI的应用,使得虚拟电厂从一个成本中心转变为一个利润中心成为可能。
2.2.1 引入AI量化投资理念
平台的市场交易模块,其核心设计理念借鉴了金融领域的**“AI量化投资”**。这个类比有助于我们理解其运作模式。
通过这个视角,虚拟电厂不再仅仅是物理资源的聚合体,而是一个由AI驱动的、在能源市场进行风险可控的价值发现的**“能源资产组合”**。
2.2.2 核心量化策略的构建与执行
基于精准的预测能力,AI引擎可以自动构建并执行多种量化策略。
能量时移套利:这是最基础的策略。AI基于对现货市场分时电价的精准预测,自动执行“低吸高抛”。例如,在预测到午间光伏大发导致电价跌至低谷时,指令储能和电动汽车充电;在预测到傍晚用电高峰电价飙升时,指令其放电售出。
跨市场联动套利:AI能够动态评估在同一时刻,将调节能力用于参与现货市场削峰,还是用于参与调频辅助服务市场,哪一个的期望收益更高。它会根据实时市场报价和电网需求,灵活切换资源用途,实现**“一度电”的多重价值变现**。
事件驱动策略:AI持续监测电网状态,当发现线路阻塞或频率异常等事件时,会自动触发相应的交易策略,通过提供阻塞管理或紧急频率响应服务来获取额外收益。
2.2.3 内置风险控制的决策模型
与金融交易不同,能源交易直接关联物理资产。因此,风险控制是AI决策模型中最高优先级的约束。
物理资产风控:AI模型将电池的循环寿命损耗、频繁调节对空调压缩机的损耗等,量化为明确的交易成本,并纳入优化目标函数。这避免了为追求短期收益而牺牲资产长期价值的短视行为。
市场履约风控:模型会评估用户侧的履约风险,并为不同可信度的资源分配不同的权重。对于预测误差较大的情况,AI会自动采取保守的报价策略,避免因无法履约而产生高额的偏差考核罚款。
在安徽的电力交易实践中,AI辅助决策系统将交易员的盯盘时间从1.5小时大幅压缩至15分钟,同时将交易收益率提升了5%-10%。全国多地实践也表明,引入智能化交易手段后,虚拟电厂的年化收益增长普遍超过15%。
三、 平台大脑:支撑智慧运营的AI中台与技术架构
%20拷贝.jpg)
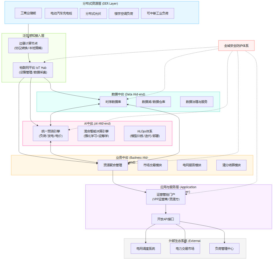
要构建一个能够支撑复杂AI应用并持续进化的平台,首先需要一个清晰、稳健且可扩展的总体技术架构。该架构采用分层解耦的设计理念,自下而上分别为分布式资源层、泛在感知接入层、核心平台中台层以及应用与服务层,并由全域安全防护体系贯穿始终。这种设计确保了底层资源的多样性、中层决策的智能性以及上层应用的灵活性。
以下是新一代虚拟电厂运营平台的总体架构图。

该架构图清晰地展示了平台的核心设计思想。
分层解耦与模块化
数据中台、AI中台、业务中台并行构建,实现了技术能力与业务逻辑的解耦。这种设计使得每个中台都可以独立演进和扩展。例如,当新的AI算法出现时,只需升级AI中台,而无需改动业务逻辑;当新的市场交易品种出现时,也只需扩展业务中台的模块。数据与智能双核驱动
数据中台负责将底层海量的、异构的数据进行统一的汇聚、治理和服务化,为上层提供干净、标准的数据“燃料”。AI中台则是平台的“大脑”,基于高质量的数据进行预测、决策和优化。两者共同构成了平台的智能核心。开放兼容与生态连接
通过标准化的开放API接口,平台能够灵活地与电网调度系统、电力交易市场等外部生态系统进行安全、高效的数据交互和业务协同,这是虚拟电厂实现商业闭环的关键。安全贯穿始终
全域安全防护体系并非一个独立的层次,而是像一层“保护膜”一样,贯穿于从终端接入、数据传输、平台处理到对外服务的每一个环节,确保了整个虚拟电厂运营体系的端到端安全。
接下来,我们将深入剖析平台大脑——AI中台内部各个核心引擎的技术实现。。
3.1 决策智能核心引擎
平台所有智慧运营的指令都源于其决策智能核心引擎。这不是单一的算法,而是一个混合智能系统,结合了不同AI技术的优势。
3.1.1 强化学习(Reinforcement Learning)用于长期策略自学习
对于市场交易这类需要进行序贯决策的复杂问题,强化学习展现出巨大潜力。
建模方式:将虚拟电厂运营平台建模为一个智能体(Agent),将电力市场和电网环境建模为环境(Environment)。智能体的**动作(Action)**是报价、充放电决策,**状态(State)**是当前电价、电池SOC、负荷水平等,**奖励(Reward)**是每次决策带来的收益或成本。
学习过程:通过在高保真的历史数据仿真环境中进行数亿次的自我博弈(Self-Play),智能体可以自主学习出在不同市场和电网状态下的最优长期策略。这种策略超越了任何基于人类经验或固定规则的简单模型,能够发现隐藏的、非直观的盈利模式。
应用价值:强化学习尤其适合制定日前(Day-Ahead)的整体运营规划和跨市场资源分配策略。
3.1.2 运筹学求解器(Optimization Solvers)用于瞬时最优解计算
对于实时调度这类需要在毫秒级内给出确定性最优解的场景,运筹学求解器依然是最高效的工具。
建模方式:将实时调度问题建模为一个**混合整数线性规划(MILP)**问题。目标函数是成本最小化或响应最精准,约束条件包括电网安全约束、设备物理约束、用户舒适度约束等。
求解过程:利用商业级(如Gurobi, CPLEX)或开源(如CBC, GLPK)求解器,可以在极短时间内计算出满足所有约束条件的最优解。
应用价值:运筹学求解器是执行实时(Real-Time)控制和指令分解的基石,确保了决策的可靠性和安全性。
天洑软件等工业AI公司开发的AI底座,已集成了百余种AI算法,支持万级模型的并发分析,能够实现秒级预警和优化调度。星星充电的AI平台则专注于优化光伏、储能与充电桩之间的实时能量协同。
3.2 MLOps(机器学习运营)体系
AI模型不是一次性开发完成的。市场规则在变,用户行为在变,资源特性也在变。平台必须具备让模型持续进化的能力,这就是MLOps体系的核心价值。

平台内置的MLOps体系,实现了从数据到模型的全生命周期自动化管理。
自动化训练流水线:当监控到新的数据流入或模型性能下降时,会自动触发训练流水线,对模型进行再训练或增量学习。
模型版本控制与注册:所有训练好的模型都会被版本化管理,并经过严格的离线评估后才能注册到模型库中,等待部署。
A/B测试与灰度发布:新版本的模型上线时,会采用A/B测试或灰度发布的方式,先在小部分流量上验证其效果,确保其性能优于旧模型后,再全量切换。
蚂蚁集团旗下的鑫能能源AI服务平台,通过整合行业数据与AI大模型,支持从预测到执行的全流程闭环。其MLOps体系将模型更新周期从月级缩短至周级,预测精度平均提升了10%以上。
3.3 AI驱动的安全防护体系
虚拟电厂一端连接着公共电网,另一端连接着千家万户的用能设备,其安全性是平台的生命线。传统的安全防护手段在智能化时代面临新的挑战。
主动威胁识别:利用AI对平台的用户行为日志、网络流量、控制指令序列进行持续分析,建立正常行为的基线模型。一旦出现偏离基线的异常行为(如异常登录、高频无效指令、数据篡改企图),系统会立即告警并进行阻断。这能有效识别虚假响应、数据投毒、网络攻击等新型安全威胁。
Cyber-Physical联动防御:平台不仅要防范网络攻击(Cyber),还要防范其对物理世界(Physical)的破坏。AI安全系统会与调度决策引擎联动。例如,当识别到可能导致物理设备损坏或电网不稳定的恶意指令时,即使该指令通过了权限验证,也会被安全引擎作为最高优先级进行拦截。
零信任架构集成:平台的设计遵循**零信任(Zero Trust)**原则,即“从不信任,始终验证”。结合AI动态评估访问主体的可信度,实现对数据和控制权限的精细化、动态化授权,确保数据交互的全链路安全。
四、 政策对齐、合规与落地路径
%20拷贝.jpg)
一个技术上先进的平台,必须在业务上与政策和市场规则严格对齐,才能顺利落地并产生价值。
4.1 接入与节点管理
平台的架构设计必须满足监管要求。
分类接入:负荷类资源聚合后,主要接入新型电力负荷管理系统;发电类资源或作为独立主体参与现货市场的单元,则需接入属地电力调度自动化系统。平台需提供标准化的、可配置的接口,适配不同系统的协议和规范。
节点聚合原则:根据当前主流规则,参与现货市场的虚拟电厂,其聚合的资源原则上应位于同一220kV变电站所定义的市场节点范围内。平台在进行资源聚合时,必须内置地理信息和电网拓扑校验,确保合规性。
资源唯一性:政策明确规定,单一资源不能同时被两个及以上虚拟电厂聚合。平台需要建立强大的资源注册与核查机制,甚至可以探索利用区块链等技术,确保资源身份的唯一性,避免市场混乱。
4.2 市场主体与交易机制
平台需支持虚拟电厂作为独立主体,按**《电力市场注册基本规则》**完成注册,并参与多时间尺度、多品种的市场交易。这意味着平台的交易模块必须是高度模块化和可扩展的。
4.3 合规结算与报送
平台的结算模块是确保商业闭环的关键,必须做到过程留痕、结果可信、报送合规。
自动化M&V:前文已述,这是基础。
偏差与罚扣模型:内置各省市差异化的偏差考核与罚扣规则,自动计算因响应不达标产生的罚款。
灵活的分润清分:支持与资源方(用户、聚合商)签订的多种分润协议(如固定租金、按次调用、收益分成),并自动生成清分账单。
标准报文生成:能够按照监管要求,生成标准格式的结算报文和运行数据,满足审计与不可抵赖的要求。
结论
新一代虚拟电厂运营平台的核心是AI驱动。AI不再是锦上添花的“功能插件”,而是贯穿资源感知、运营决策、平台进化全流程的“操作系统”。通过精准画像、场景应用和技术中台,平台将虚拟电厂从一个简单的调节工具,升级为一个能够自我学习、自我优化、自我进化的智能生态系统。它最终的目标,是实现电网侧的安全精益调度与市场侧的商业价值最大化。
我们愿与电网单位、能源企业及技术伙伴携手,共同打造这一行业标杆,让虚拟电厂真正成为新型电力系统中稳定、高效、智能的核心力量,将国家描绘的宏伟蓝图变为现实。
📢💻 【省心锐评】
虚拟电厂的本质,是用比特流(信息)精准调控瓦特流(能量)。其成败不在于连接了多少设备,而在于AI算法的深度。这不仅是技术升级,更是能源运营模式的根本性变革。

评论