【摘要】本文深度剖析了AI营销Agent——Lexi,如何以“傻瓜式”全自动化模式,为全球中小企业主实现高效获客与持续营收增长。文章系统阐述了Lexi从“自动驾驶”哲学中汲取的全自动交付理念,揭示其“黑盒化”量化博弈的技术内核,分析其在全球市场的裂变式增长与深刻的社会价值。同时,探讨了其对传统营销行业的颠覆性影响、人类角色的演变,以及未来构建“中小企业AI大脑”的宏大愿景。
引言
在人工智能浪潮席卷全球的今天,大模型的能力边界正以前所未有的速度扩张。然而,当技术的光环逐渐褪去,真正的考验在于其能否深入产业肌理,解决真实世界的商业难题。对于占据经济版图绝大多数的中小企业而言,数字化转型是一场关乎生存的必修课,而市场营销,尤其是线上获客,始终是横亘在他们面前的一座高山——成本高昂、流程复杂、效果难测。
正是在这样的背景下,一个名为Lexi的AI营销Agent悄然崛起。它由前阿里人郭振宇创立的Sandwich Lab于2025年3月推出,上线仅三个月,月环比营收增长便超过150%,付费用户迅速遍布全球94个国家。Lexi的故事,不仅是一个创业公司高速增长的商业案例,更是一面镜子,折射出AI Agent如何以一种颠覆性的方式,重塑中小企业的生产力,并引发我们对技术、商业与社会价值的深度思考。
一、🚀 从“自动驾驶”到“自动营销”:Lexi的诞生哲学
%20拷贝.jpg)
1.1 创始人的远见:坚定不移的AutoAgent之路
2024年中,当郭振宇离开阿里投身Agent赛道时,他面临一个关键抉择:是做人类主导的Copilot(副驾驶),还是机器人主导的AutoAgent(自主代理)?当时,大模型能力尚显稚嫩,多数投资人建议他从更稳妥的Copilot形态切入。
但郭振宇拒绝了。这份坚定,源于他十余年在自动驾驶和机器人领域的深厚积累。无论是创立硬件IoT公司Neurio,还是在硅谷送餐巨头Postmates内部孵化自动送餐机器人,他的职业生涯始终贯穿着一条主线:构建一个全自动的系统,直接交付任务结果。
在他看来,自动驾驶的目标是安全地将人从A点送到B点,用户无需关心方向盘如何转动;送餐机器人亦然。同理,一个真正的AI Agent,也应该是直接交付商业成果的“自动驾驶员”,而非仅仅扮演一个辅助人类的“副驾驶”。这种对“全自动化”和“结果交付”的执着,构成了Lexi诞生的底层哲学。
1.2 产品定位:“营收生成机器”而非辅助工具
基于这一哲学,Lexi从诞生之初就拥有一个极其清晰的定位——“营收生成机器”(Revenue Generating Machine)。它不是一个优化广告文案或提供投放建议的辅助工具,而是一个接管从0到1所有营销动作的“数字员工”。
一个面包店师傅,只需告诉Lexi:“我这个月有2000美金预算,想让周围5公里的人来店里消费。” 随后,从市场分析、受众定位、图片设计、文案撰写,到广告投放和持续优化,所有繁杂的工作都由Lexi自动完成。面包师傅唯一需要关心的,是推开店门的新客人多了多少,以及银行账户里增长的收入。
这种模式,本质上是将传统的“人力外包”升级为雇佣“AI员工”。企业主以每月200美金起的极低订阅成本,就能获得一个7x24小时待命、不知疲倦且能力持续进化的资深营销团队。
1.3 极致“傻瓜化”:为中小企业主而生
郭振宇观察到,许多中小企业主是凭借一技之长或为生活所迫而创业。他们或许是出色的厨师、手艺人,但在市场营销、财税法等复杂经营领域却力不从心。Lexi的设计,正是为了服务这群“营销小白”。
为此,Lexi采取了一种近乎“霸道”的产品设计理念:界面上几乎没有用户可以介入的按钮。 用户无需理解什么是CPC、CTR,甚至不必看到Lexi具体投放了什么素材。这种极致的“傻瓜化”体验,彻底拆除了中小企业进入数字化营销的门槛,提供了一种“从无到有”的赋能。
二、⚙️ “黑盒”之内:Lexi的技术驱动与量化博弈
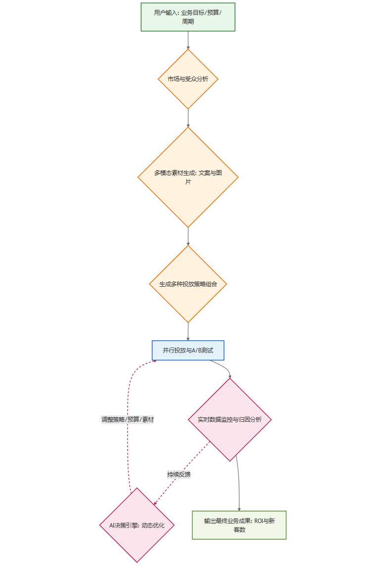
2.1 全链路自动化:从策略到执行的闭环
Lexi之所以能实现“傻瓜式”操作,其背后是一套复杂而精密的AI技术架构,它打通了广告投放的全链路。

这个闭环系统,让Lexi能够像一个经验丰富的营销团队一样,自主思考、执行、复盘和迭代,而无需任何人工干预。
2.2 量化交易模型:在不确定性中寻求最优解
Lexi的运作模式,与金融领域的量化交易颇为相似。它并非依赖某一次“神预测”,而是在一个不确定的市场中,通过持续的、高频的“黑盒化”博弈来取胜。
系统会同时生成并测试多种广告投放策略,每一种策略都是一个独立的实验。某一天,某个策略可能会亏损,但这并不重要。Lexi的最终目标,是在一个完整的投放周期内,通过不断的试错、学习和优化,实现整体投资回报率(ROI)优于用户自己操作或传统人工操作。 这种基于概率和数据反馈的持续博弈,使其能够在动态变化的市场中,始终找到相对最优的解。
2.3 信任的悖论:拥抱“结果导向”的黑盒
Lexi的“黑盒”模式,在带来极致便捷的同时,也引发了一个经典的信任悖论:用户如何确信一个看不见过程的AI,不会损害自己的品牌形象?在追求短期ROI时,它是否会采用一些有损品牌长期价值的“捷径”?
对此,Lexi的答案是**“结果导向”**。信任的基础,并非过程的完全透明,而是结果的持续可靠。只要Lexi能稳定地带来真金白银的收入增长,用户自然会建立起信任。
然而,这并不意味着品牌安全可以被忽视。随着产品的成熟,未来的迭代可能会引入**“品牌安全护栏”**机制。用户可以设定一些基本的品牌原则,如品牌调性、禁忌词、核心价值观等,让AI在自动化的广阔天地中,依然有一条清晰的可控边界。这将在极致自动化与品牌主的可控性之间,寻求一个精妙的平衡。
三、📈 市场裂变:三个月席卷94国的增长奇迹
%20拷贝.jpg)
3.1 惊人的增长数据与全球足迹
Lexi的市场表现验证了其产品模式的巨大成功。上线仅三个月:
付费用户:遍布全球94个国家。
营收增长:月环比增长率超过150%。
用户规模:累计服务超10万家中小企业,日注册用户稳定在四位数以上。
这些数据背后,是全球中小企业对低成本、高效率营销工具的巨大渴求。Lexi精准地切入了这一蓝海市场。
3.2 AI的自我进化:用Lexi为Lexi获客
更有趣的是,Lexi的快速增长,很大程度上要归功于它自己。Sandwich Lab团队做出了一个大胆的决定:用Lexi来为自己获客,并听取Lexi给出的市场方向建议。
目前,公司超过60%的新用户都是由Lexi自己带来的。这个过程本身,就是一个强大的自反馈和自优化循环。例如,Lexi在投放中发现,北美市场的健身房、美容院这类本地服务业客户,其付费意愿(ARPU)比电商客户高出40%。原因在于,这些线下店主更依赖精准的本地流量,而这恰恰是Lexi在Meta生态内的强项。
基于这一洞察,Sandwich Lab团队迅速行动,专门优化了针对本地服务业的功能模块,包括更精细的地理围栏设置、本地化文案的自动生成,以及与Google Maps的数据打通。AI不仅是产品,更成为了驱动产品迭代和市场战略的“首席洞察官”。
3.3 生产力的“再分配”:赋能意想不到的用户
郭振宇深受阿里“让天下没有难做的生意”理念的影响,他将创立Lexi视为一次**“通过技术进步带来的生产力,再分配给那些没有能力接触到的人”**的实践。
Lexi上线后,涌现出大量团队意想不到的用户画像,深刻体现了这种“再分配”的社会价值:
阿联酋的团建手鼓工作室。
澳大利亚服务残障人士的公益公司。
非洲的脏辫假发片线上商店。
甚至,一位身处战火中的巴勒斯坦用户,通过Lexi在Facebook上销售义乌小商品,每天开车将货物送到边境。他发邮件感谢团队,称Lexi帮他在最困难的时候保住了收入来源。
这些真实的故事,让Lexi超越了一个单纯的商业工具,成为技术普惠、改善民生的生动注脚。
四、🎯 战略抉择:为何是Meta,而非Google或TikTok?
Lexi选择首先切入Meta生态,而非商业化更成熟的Google或流量巨大的TikTok,这一决策曾引来不少质疑。但背后,是深刻的技术与市场逻辑。
4.1 平台商业属性的深度剖析
郭振宇一针见血地指出:“Facebook与Google之间的差异,甚至比Facebook与芒果台之间的差异更大。”
Google的广告是“人找信息”,AI能做的更多是技术性优化。TikTok的广告是“内容找人”,本质比拼的是创意,这是当前AI的短板。而Meta的商业化系统,恰恰在“策略”层面留下了巨大的空间,它更需要“人”(或AI)来决定如何组合素材、测试受众、优化预算。这个看似的“弱点”,正是Lexi这类策略型AI Agent的用武之地。
4.2 寻找AI价值最大化的“战场”
本质上,Lexi选择的不是一个“更好”的商业化平台,而是AI最能发挥价值的平台。在Meta这个充满不确定性的市场中,Lexi可以通过持续的、黑盒化的博弈,创造出远超人工的价值。加之Meta平台上拥有超过1.3亿有过广告露出的中小企业,这是一个存量巨大且需求旺盛的市场。
五、🔄 行业颠覆与未来图景
%20拷贝.jpg)
5.1 对传统营销代理的“降维打击”
Lexi的出现,对传统营销服务生态构成了一次“降维打击”。它不仅极大地降低了服务成本和准入门槛,更重要的是,它将价值重心从“过程服务”彻底转向了**“结果交付”**。企业主不再需要为繁琐的沟通和执行过程付费,而是直接购买可量化的商业成果。
5.2 人类角色的演变:从执行者到战略家
这是否意味着人类营销人员将被完全取代?答案是否定的。AI Agent主要解决的是“效率”和“执行”层面的问题。而更高阶的品牌战略、顶级的创意构思、深刻的情感共鸣,以及复杂的商业决策,仍然是人类的核心价值所在。
未来,AI将成为营销人员的强大杠杆。人类将从重复性的投放、优化工作中解放出来,专注于成为品牌的“灵魂塑造者”和商业的“战略领航员”。
5.3 超越营销:构建中小企业的“AI大脑”
广告投放,只是Sandwich Lab验证其自动化生产力系统的起点。郭振宇强调,团队正在构建的,是一套可以迁移到无数行业和场景的自动化生产力系统。
目前,一个与广告投放完全不同的全新产品已在筹备中。长远来看,营销Agent(Lexi)、运营Agent、财务Agent等将协同工作,形成一个中小企业的“AI大脑”,自动化处理企业的核心运营流程,让创始人能真正回归到产品打磨和服务创新本身。
结论
Lexi的故事,为我们揭示了AI Agent时代商业变革的壮丽序幕。它以一种极致、纯粹的方式,诠释了技术如何赋能商业,特别是如何为广大的中小企业群体带来切实的价值。从“自动驾驶”的哲学原点出发,通过“黑盒化”的量化博弈,Lexi不仅实现了惊人的商业增长,更在全球范围内践行了技术普惠与生产力“再分配”的社会理想。
这不仅仅是一个营销工具的胜利,更是一个新物种——“数字员工”的诞生宣言。它预示着一个企业运营模式被深度重构的未来。在这个未来里,AI不再是冰冷的工具,而是与人类并肩作战、共同创造价值的核心伙伴。Lexi的故事,才刚刚开始。
📢💻 【省心锐评】
Lexi用最“傻瓜”的方式,解决了中小企业最核心的营销痛点。这不仅是技术的胜利,更是对商业本质的深刻回归——让好产品自己说话,让AI成为最好的扩音器。

评论