【摘要】本文深入探讨了如何构建一个面向A股市场的多智能体(Multi-Agent)量化交易系统。文章详细阐述了以“主控Agent+功能子Agent”为核心的系统架构,并对大语言模型(LLM)选型、数据处理流程、Agent具体分工、自动化工作流以及技术栈选型等关键环节进行了全面设计。
引言
大语言模型(LLM)的浪潮正以前所未有的力量,冲刷着各行各业的边界,金融投资领域自然也不例外。传统的量化交易,依赖于复杂的数学模型和海量的数据处理,是一项高度智力密集型的工作。它要求从业者既是金融专家,又是编程高手。而现在,LLM的出现,为量化交易的自动化和智能化带来了全新的可能性。
我们不再满足于让AI仅仅扮演一个数据分析工具或代码助手的角色。我们设想的是一个更宏大的图景,一个能够模拟人类顶尖量化团队运作模式的智能系统。这个系统由多个各司其职的智能体(Agent)组成,它们能够自主协作,完成从市场洞察、策略构思、代码实现、回测验证到最终实盘执行的全流程闭环。本文将详细解构这样一个A股量化Agent系统的设计与实现,希望能为走在这条探索之路上的同行者,提供一份详实的蓝图。
一、 🏛️ 总体设计理念与架构

构建一个强大的量化系统,首要任务是确立一个清晰且可扩展的顶层设计。我们摒弃了打造单一全能Agent的思路,那种“巨石型”应用往往难以维护和迭代。取而代之的,是一种更优雅、更接近真实世界团队协作的模块化架构。
这个架构的核心思想,是模拟一个专业量化团队内部的分工。在一个典型的团队里,有负责宏观分析的研究员,有深挖因子的策略师,有执行交易的交易员,还有把控全局的风险官。我们的Agent系统,正是这种组织结构的数字化映射。
我们提出的核心架构是**“主控Agent + 多功能子Agent”**模式。
主控Agent (Master Agent),它扮演着项目经理或团队大脑的角色。它不直接执行具体任务,而是负责理解用户的最终意图,将一个模糊的、高层次的策略想法(例如“寻找近期有高管增持的低估值小盘股策略”)拆解成一系列清晰、可执行的子任务。然后,它将这些任务精准地分发给对应的功能子Agent,并负责协调它们之间的工作流,处理异常,最终将结果汇总呈现给用户。
功能子Agent (Functional Sub-Agents),它们是各自领域的专家。每个子Agent都专注于一项特定任务,比如数据采集、因子挖掘、策略回测等。它们接收主控Agent的指令,高效完成自己的工作,并将结果返回。
这种设计的优势显而易见。
高内聚,低耦合。每个Agent的功能边界清晰,可以独立开发、测试和升级,而不会影响到系统的其他部分。
专业化。我们可以为每个子Agent选择最适合其任务的工具和模型,比如为数据处理Agent优化I/O性能,为策略生成Agent配备最强的推理模型。
可扩展性强。未来如果需要增加新的功能,比如舆情分析或另类数据处理,我们只需开发一个新的Agent并将其注册到主控Agent的管理体系中即可,整个系统可以平滑地“成长”。
鲁棒性与容错性。在分布式系统中,单个组件的失败不应导致整个系统崩溃。如果某个子Agent(例如,一个爬取特定新闻源的Agent)出现故障,主控Agent可以捕捉到这个异常,并尝试重新分配任务或通知用户,而其他Agent可以继续正常工作。
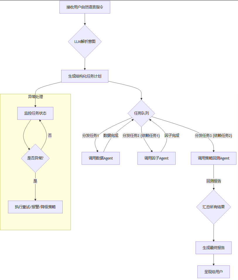
下面是一个简化的系统架构交互流程图,展示了各个Agent之间是如何协作的。

这个架构形成了一个**“数据-想法-代码-验证-执行-反馈”**的自动化闭环,将LLM的认知能力与传统量化工具链的严谨性深度融合,构成了我们整个系统的基石。
二、 🧠 大语言模型(LLM)的选择与协作
LLM是主控Agent和部分子Agent的“大脑”,其能力直接决定了整个系统的智能化上限。针对A股市场的特殊性,LLM的选择并非简单的“越大越好”,而是一个需要综合考量性能、成本与领域适配性的决策过程。
2.1 中文适配与金融领域微调
A股市场深受政策、中文舆情和独特的投资者结构影响。因此,一个理想的LLM必须具备以下特质。
卓越的中文理解能力。它需要能准确解析中文财经新闻、券商研报、上市公司公告乃至股吧论坛中的微妙情绪和隐含信息。
金融领域知识。模型需要内化大量的金融术语、投资逻辑和市场规则,理解什么是“破净”、“高送转”、“大小非解禁”等A股特色概念。
基于此,我们的首选是那些在中文语料上经过充分训练,并且最好在金融领域进行过微调的模型。国内的一些模型在这方面表现出色,例如幻方量化自研的DeepSeek,其设计初衷就是服务于量化投研,对金融场景的理解更为深刻。此外,像阿里的通义千问、百川智能的百川大模型等,也因其强大的中文基础能力和开放的生态,成为备选方案。
微调(Fine-tuning)是提升模型领域专业性的关键步骤。我们可以构建一个高质量的指令数据集,格式通常为“指令-输出”对。例如
指令 “请用Qlib的代码实现一个选股策略,选择市净率小于1,总市值小于100亿,并且过去20日年化波动率低于30%的股票。”
输出 一段精确、可执行的Python代码。
通过成千上万这样的高质量样本对模型进行微调,可以使其“专精”于量化策略代码的生成,显著提升准确性和效率。
2.2 知识增强与RAG的应用
LLM的一个固有缺陷是其知识截止日期和可能出现的“幻觉”。为了让Agent能够基于最新的市场信息和私有的知识库进行决策,我们必须引入**检索增强生成(Retrieval-Augmented Generation, RAG)**技术。
RAG的工作原理,是在LLM生成回答之前,先从一个外部知识库中检索出与问题最相关的信息,然后将这些信息作为上下文(Context)一并提供给LLM。这样,LLM就能“开卷考试”,其回答的准确性和时效性会大大提高。
在我们的量化Agent系统中,RAG的应用场景非常广泛。
实时新闻分析。当用户询问“最近有哪些关于半导体行业的利好政策?”时,系统会先从实时新闻数据库中检索相关政策文件和解读文章,再交由LLM进行总结和分析。
私有因子库调用。研究员可以建立一个私有的因子知识库,详细描述每个因子的计算逻辑、历史表现和适用场景。当策略Agent需要选择因子时,可以通过RAG查询这个知识库,获得LLM基于私有知识的智能推荐。
合规性检查。将最新的交易法规和风控规则存入知识库。在生成交易指令前,Agent可以通过RAG查询,确保指令符合所有合规要求。
2.3 多模型协作的智慧
单一模型往往难以兼顾所有任务。一个复杂的策略研究任务,可能需要极强的逻辑推理能力;而一个实时监控任务,则对响应速度和成本更为敏感。因此,我们提倡采用多模型协作的策略,构建一个“模型矩阵”。
主控LLM。负责全局推理和任务规划的主控Agent,应当使用性能最强的旗舰模型,例如GPT-4系列或同等级别的国产模型。这部分是系统的“决策中枢”,性能是第一位的。
工具型小模型。对于一些垂直且重复性高的任务,可以使用更轻量、更专注的小模型。例如,我们可以训练或微调一个专门用于从公告中抽取“高管增减持”信息的模型,或者一个专门判断财经新闻情绪的模型。这些小模型响应速度快、调用成本低,可以作为“插件”被主控LLM或其他子Agent调用。
这种“主控LLM + 工具型小模型”的架构,如同一个大脑指挥着灵巧的双手,既保证了系统整体的智慧,又实现了资源的最优配置,在性能、成本和实时性之间取得了精妙的平衡。
2.4 本地化部署的考量
对于核心策略代码生成、敏感的交易数据处理等环节,数据安全和隐私至关重要。将所有数据都上传到云端API存在潜在风险。因此,本地化部署开源LLM是一个非常重要的选项。
像ChatGLM、**Qwen(通义千问开源版)**等优秀的国产开源模型,都可以在本地服务器上进行部署。虽然其通用能力可能不及顶级的闭源模型,但通过使用私有数据进行微调,它们在特定任务上的表现完全可以满足专业需求。本地化部署不仅保障了数据安全,还避免了API调用的网络延迟,对于一些需要快速响应的场景至关重要。
三、 📊 数据来源、存储与处理
%20拷贝-qxbg.jpg)
数据是量化交易的燃料,其质量、广度和深度直接决定了策略的上限。我们的数据策略遵循**“开源优先,专业补充”**的原则,并建立一套严格的数据处理流程。
3.1 数据源的选择策略
开源数据源(启动阶段)。在策略研发和初步回测阶段,开源数据是性价比最高的选择。它们足以满足大部分基础需求。
Tushare。提供非常全面的A股数据,包括行情、财务、宏观经济等。其积分制在免费和付费之间提供了平滑的过渡。
Akshare。一个强大的财经数据接口库,数据源极其广泛,更新及时,完全免费,是快速验证想法的利器。
Baostock。提供稳定、免费的A股历史行情和财务数据,API友好,适合作为基础数据的稳定来源。
专业数据供应商(进阶阶段)。当策略进入精细化打磨和实盘阶段,对数据的精度、深度(如Level-2行情、逐笔成交数据)和实时性要求变高时,就需要引入专业数据供应商。
Wind(万得)。国内金融数据服务的标杆,数据权威、全面,是机构首选,但成本高昂。
同花顺iFinD、东方财富Choice。提供与Wind类似的服务,API接口完善,成本相对较低,是专业个人投资者和中小型机构的理想选择。
国际数据源。对于需要结合全球宏观经济分析的策略,可以补充如Yahoo Finance(免费)或Bloomberg(昂贵)的数据。
3.2 另类数据的崛起
除了传统的量价和财务数据,**另类数据(Alternative Data)**正成为Alpha(超额收益)的重要来源。LLM的强大非结构化数据处理能力,使得挖掘这类数据的价值变得前所未有的容易。
舆情数据。通过爬取主流财经媒体、社交平台(如雪球、东方财富股吧)的文本数据,利用NLP技术进行情感分析、主题建模,可以构建高频的投资者情绪因子。
供应链数据。分析上市公司的上下游供应商和客户关系,可以构建产业链景气度指标。当某个核心企业的订单量大幅增长时,其上游供应商可能也会受益。
招聘数据。一家公司发布的招聘岗位数量和类型的变化,往往是其业务扩张或收缩的先行指标。
卫星图像数据。通过分析工厂停车场车辆数量、港口集装箱吞吐量等卫星图像,可以对宏观经济和特定企业的经营状况进行高频预测。
数据采集Agent需要具备处理这些异构数据的能力,并将它们转化为可用于量化分析的结构化因子。
3.3 数据存储的基石
原始数据杂乱无章,直接使用如同在泥沙中淘金。因此,一个健壮的数据存储和管理系统是必不可少的。
结构化数据存储。对于行情、财务报表这类结构化数据,时间序列数据库(Time-Series Database)是最佳选择。例如InfluxDB或DolphinDB,它们针对时间戳索引进行了深度优化,查询速度极快,非常适合存储和分析大量的K线数据。对于非时间序列的结构化数据,如公司基本信息,传统的关系型数据库如MySQL或PostgreSQL依然是可靠的选择。
非结构化数据存储。新闻、公告、研报等文本数据,其结构不固定,适合使用文档数据库(Document Database),如MongoDB。它可以灵活地存储JSON格式的文档,便于后续进行信息抽取和自然语言处理。
所有数据在入库前,都必须经过一个统一的**ETL(Extract, Transform, Load)**过程,确保数据格式一致、时间戳对齐、股票代码标准化。
3.4 数据清洗与特征工程的艺术
“Garbage in, garbage out.” 这句古老的格言在量化领域尤为真切。数据清洗是决定策略成败的第一道关卡。
数据清洗流程。
缺失值处理。检查数据中的空值(NaN),根据数据特性选择填充方法,如使用前一天的值、均值或通过模型插值。
异常值剔除。识别并处理那些明显不符合逻辑的数据点,例如股价为负、成交量为零但价格大幅波动等。
数据对齐。确保所有不同来源的数据(如行情、财务、因子)在时间戳上严格对齐,特别是处理财报发布日与交易日之间的关系。
复权处理。A股的送转股、分红等事件会导致股价出现跳空,必须进行前复权或后复权处理,以保证价格序列的连续性。
特征工程(Feature Engineering)。清洗干净的数据是原材料,而特征工程则是将其加工成高价值“半成品”——即**因子(Factor)**的过程。
技术指标类。计算各类经典技术指标,如均线(MA)、相对强弱指数(RSI)、布林带(Bollinger Bands)等。
财务指标类。基于财务报表计算衍生指标,如市盈率(PE-TTM)、市净率(PB)、股息率、净资产收益率(ROE)等。
另类数据因子。这是LLM大显身手的地方。通过自然语言处理技术,可以从新闻、研报、社交媒体中提取情绪因子、事件驱动因子(如高管增持、分析师评级上调)等。
经过这一系列处理,原始数据被转化为高质量、多维度的特征矩阵,存储在数据库中,随时等待因子研究与生成Agent的调用。
四、 🤖 Agent组合与精细化分工
基于前述的“主控+子Agent”架构,我们设计了六个核心的功能子Agent。它们各司其职,共同构成一个高效的自动化投研流水线。
4.1 👑 主控/调度Agent (Master/Orchestrator Agent)
这是整个系统的“大脑”和“指挥官”,负责解析、规划、协调和监督。它本身不执行具体的量化任务,但它的智能化程度决定了整个系统自动化的上限。
4.1.1 核心职责
自然语言理解(NLU)。精准理解用户以自然语言输入的、可能模糊的策略意图。
任务规划与拆解(Planning & Decomposition)。将宏大的目标分解为一系列逻辑清晰、前后依赖的子任务,并为每个子任务选择最合适的执行Agent。
工作流编排(Orchestration)。管理子任务的执行顺序,处理并发与依赖关系,确保整个流程顺畅进行。
状态监控与异常处理(Monitoring & Exception Handling)。实时跟踪每个子任务的状态,当出现失败、超时或预期外的结果时,启动容错机制(如重试、切换备用方案)或向用户报警。
结果汇总与报告生成(Aggregation & Reporting)。将各个子Agent返回的结果进行整合,形成一份逻辑连贯、易于理解的最终报告呈现给用户。
4.1.2 核心工作流

4.2 📊 数据采集与清洗Agent (Data Fetching & Cleansing Agent)
这是系统的“后勤部长”和“数据管家”,负责为所有上层应用提供高质量、标准化的数据“弹药”。它的稳定性和数据质量直接决定了整个系统的基石是否牢固。
4.2.1 核心职责
多源数据接入。维护与各类数据源(开源API、专业数据终端、网络爬虫)的连接。
定时任务调度。根据A股交易日历,自动在盘后或指定时间执行数据拉取任务。
数据清洗与标准化。执行前文提到的缺失值填充、异常值处理、复权、代码/时间戳对齐等一系列标准化流程。
数据存储与版本管理。将清洗后的数据存入合适的数据库(如时间序列数据库、文档数据库),并记录数据版本,确保研究的可复现性。
数据质量监控。自动校验数据的完整性、一致性和准确性,发现问题时及时报警。
4.2.2 核心工作流

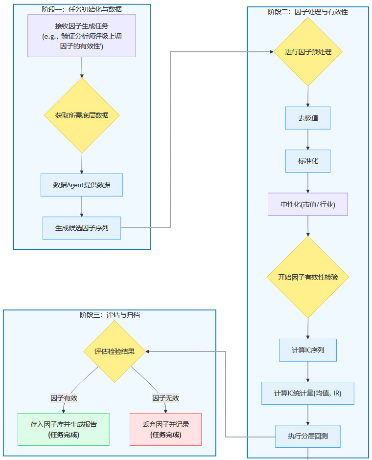
4.3 💡 因子研究与生成Agent (Factor R&D Agent)
这是系统的“创意引擎”和“炼金术士”,负责从海量数据中挖掘出能够预测未来股价走势的有效信号,即“阿尔法因子”。
4.3.1 核心职责
因子生成。基于量价、财务、另类数据,通过数学变换、统计方法或机器学习模型,大规模地生成候选因子。
因子有效性检验。使用标准化的因子测试流程(如IC/IR分析、分层回测)来检验每个候选因子的有效性、稳定性和相关性。
因子库管理。将通过检验的有效因子存入“因子库”,并附上详细的元数据(计算逻辑、历史表现、适用场景等)。
自然语言因子探索。允许用户用自然语言描述一个投资逻辑,Agent自动将其转化为可计算的因子并进行检验。
4.3.2 核心工作流

4.4 📈 策略开发与回测Agent (Strategy Backtesting Agent)
这是系统的“工程师”和“模拟战场指挥官”,负责将抽象的投资思想和有效的因子,转化为具体的、可执行的交易策略,并在历史数据中进行严谨的模拟,以评估其表现。
4.4.1 核心职责
策略代码生成。根据用户的自然语言描述或指定的因子组合,自动生成符合特定回测框架(如Qlib, Backtrader)语法的Python代码。
回测参数配置。设置回测的起止时间、基准、交易成本(手续费、印花税)、滑点等,确保模拟环境的真实性。
执行回测。调用回测引擎,在历史数据上“运行”策略。
绩效评估与报告。生成包含年化收益率、夏普比率、最大回撤、胜率、盈亏比等关键指标的详细回测报告,并进行可视化展示。
鲁棒性检验。进行参数敏感性分析、滚动窗口回测等,检验策略的稳健性,防止过拟合。
4.4.2 核心工作流

4.5 🛡️ 风险管理Agent (Risk Management Agent)
这是系统的“安全官”和“刹车系统”,负责在策略的全生命周期中识别、度量和控制风险,确保投资组合不会暴露在超出预期的风险之下。
4.5.1 核心职责
事前风控。在策略部署前,根据回测报告评估其历史最大回撤、波动率等风险指标,确保其符合用户的风险承受能力。
事中风控。在实盘运行中,实时监控投资组合的各项风险敞口,如行业敞口、市值风格敞口、个股集中度等。
合规性检查。确保所有交易指令符合交易所规则和内部风控规定(如涨跌停板不能下单、禁止交易清单等)。
阈值监控与预警。当组合回撤、风险敞口等指标触及预设阈值时,自动触发预警,或执行预设的风控动作(如减仓、止损)。
4.5.2 核心工作流

4.6 🤖 实盘执行与监控Agent (Live Execution & Monitoring Agent)
这是系统的“交易员”和“前线哨兵”,负责将策略信号精准无误地转化为真实的交易行为,并7x24小时监控市场与账户状态。
4.6.1 核心职责
交易接口管理。维护与券商交易API(如CTP)的稳定连接,处理登录、心跳、断线重连等。
订单生成与执行。根据策略生成的调仓目标,计算出需要执行的买卖订单,并将其发送至交易所。
订单生命周期管理。实时跟踪订单状态(已报、部成、全成、已撤),处理委托失败、废单等异常情况。
算法交易。支持将大额订单拆分为小单,使用VWAP、TWAP等算法执行,以减小市场冲击成本。
状态同步与监控。实时同步账户资金、持仓信息,并对外提供监控接口,展示当前策略的运行状态。
4.6.2 核心工作流

五、 ⚙️ 完整工作流的自动化闭环
%20拷贝-wgpf.jpg)
现在,让我们将所有部分串联起来,看看这个多Agent系统是如何从一个简单的想法,最终演变为一个在真实市场中运行的自动化策略的。

这个工作流可以分解为以下几个关键阶段。
需求定义与任务启动。一切始于用户的自然语言输入。用户不需要编写任何代码,只需像与真人投研经理对话一样,描述自己的策略构想。主控Agent会利用LLM的理解能力,将这个模糊的想法转化为一个结构化的任务计划。
数据准备与特征构建。主控Agent向数据Agent发出指令。数据Agent自动从各个数据源拉取所需数据,并执行前文所述的完整清洗和特征工程流程,为后续步骤准备好“干净的弹药”。
因子挖掘与策略生成。因子Agent接收到数据后,开始进行创造性的工作。它不仅会计算常规的量价和财务因子,更重要的是,它能利用LLM处理非结构化数据,比如从最新的研报中抽取出“首次覆盖”、“上调至买入”等关键信息,并将其量化为因子。
回测验证与迭代优化。策略Agent将生成的因子组合成具体的交易逻辑,并自动编写成符合特定回测框架(如Qlib)的代码。回测完成后,一份包含年化收益、最大回撤、夏普比率等关键指标的报告会呈现给用户。更智能的是,主控Agent可以解读这份报告,并提出优化建议,例如“策略在某某年份表现不佳,可能是因为缺少对某某行业的风险敞口控制,是否需要加入行业中性化的约束?” 从而开启新一轮的迭代。
规避回测陷阱。一个优秀的回测Agent必须能够识别并帮助用户规避常见的陷阱。
未来函数(Lookahead Bias)。确保在模拟的任何一个时间点,策略决策只使用了该时间点之前的信息。Agent在生成代码时,会自动检查是否存在数据引用的错误。
幸存者偏差(Survivorship Bias)。回测用的数据集必须包含历史上所有存在过的股票,包括那些已经退市的。
过拟合(Overfitting)。Agent可以自动进行参数敏感性分析和样本外测试(Out-of-Sample Test),例如通过**滚动窗口回测(Walk-Forward Analysis)**来检验策略在不同市场环境下的稳健性。
风险评估与实盘部署。当用户对策略满意后,风控Agent会介入。它会根据策略的特性和用户的风险偏好,设置相应的风控规则,如总仓位限制、单票持仓上限、最大回撤阈值等。只有在风控规则配置完毕后,策略才会被允许部署。
实时监控与反馈循环。一旦部署,执行Agent便接管一切。它会严格按照策略信号和风控规则,在真实(或模拟)市场中进行交易。同时,它会不间断地监控市场和账户状态,任何异常情况(如连续亏损、流动性枯竭)都会立即上报给主控Agent。主控Agent可以根据预设的逻辑,决定是暂停策略、降低仓位,还是启动新一轮的策略优化流程。这就形成了一个能够自我感知、自我调整的智能闭环。
六、 📜 策略全生命周期管理 (Strategy Lifecycle Management)
一个策略从诞生到消亡有其完整的生命周期,一个工业级的系统必须对这个周期进行有效管理。部署上线仅仅是策略生命周期的开始,而非结束。
6.1 Alpha衰减监控 (Alpha Decay Monitoring)
任何有效的Alpha因子都会随着时间的推移和被市场更多人发现而逐渐失效,这就是所谓的“Alpha衰减”。系统必须具备主动监控这种衰减的能力。
监控机制。风险管理Agent或一个专门的策略监控Agent,需要持续跟踪线上运行策略的各项关键指标,而不仅仅是盈亏。这包括但不限于:
因子IC/IR的滚动计算。定期(如每日或每周)计算策略核心因子的IC(信息系数)和IR(信息比率),观察其滚动时间窗口(如滚动3个月)内的变化趋势。
收益归因分析。将策略的实际收益分解到不同的因子暴露上,判断收益是来源于预期的Alpha因子,还是市场Beta或其它风格因子。
换手率与冲击成本监控。如果策略的换手率异常升高,或实际交易的冲击成本远超回测预期,这可能是策略失效的前兆。
预警与处置。当监控指标(如滚动IC)跌破预设的阈值时,系统会自动触发预警。处置措施可以是多层级的:
观察期。系统将策略标记为“观察”,并通知研究员关注。
自动降仓。如果衰减趋势持续,系统可以自动、逐步地降低该策略的资金分配和风险敞口。
触发再研究。向主控Agent发出指令,启动新一轮的因子挖掘或策略优化流程,试图“修复”或“升级”当前策略。
6.2 策略版本控制 (Strategy Version Control)
如同软件工程中的代码需要用Git进行版本管理一样,量化策略的每一次演进都应被严格记录,以确保研究的可复现性和可追溯性。
版本化对象。需要版本控制的不仅仅是策略代码,还包括:
因子版本。同一个因子(如“市净率”)可能有不同的计算方式(如LF、TTM),每个都应是一个独立的版本。
参数版本。策略的超参数(如持仓周期、股票数量、回看窗口)的每一次修改,都应生成一个新的策略版本。
数据版本。回测所使用的数据集也应被版本化,以防数据清洗规则的变更导致回测结果无法复现。
系统实现。策略开发Agent在生成或修改策略时,不应覆盖旧版本,而应在内部(如数据库或Git仓库)创建一个新的版本号。系统应提供清晰的版本对比功能,让用户可以一目了然地看到
v1.1和v1.2版本策略在代码、参数、回测表现上的具体差异。
6.3 自动退役与归档机制 (Automated Decommissioning)
对于长期表现不佳或已完全失效的策略,系统应有一套自动化的流程将其从实盘中平稳移除,释放资源给更优的策略。
退役标准。可以设定明确的、量化的退役标准,例如:连续6个月跑输基准、累计最大回撤超过历史回测值的2倍、Alpha衰减指标长期处于低位等。
退役流程。一旦触发退役标准,系统将自动执行以下流程:
通知与确认。向相关人员发送退役通知,并设置一个等待确认的窗口期。
平稳清仓。执行Agent不再为该策略开新仓,并根据预设的算法(如在几天内逐步卖出)清空现有持仓,避免对市场造成冲击。
停止调度。清仓完毕后,主控Agent将该策略从实盘调度任务中移除。
归档。将该策略的所有相关资产,包括代码、所有版本的回测报告、实盘交易记录、监控日志等,打包压缩后存入一个专门的“策略档案馆”,以便未来的复盘和研究。
七、 🤝 人机协同:走向“增强智能” (Human-in-the-Loop)
%20拷贝-xboc.jpg)
纯粹的自动化系统是脆弱的,它缺乏人类的常识、直觉和应对“未知之未知”的能力。一个更强大、更鲁棒的系统应该是“人机增强”而非“无人驾驶”,将AI的计算能力与人类的智慧深度结合。
7.1 交互式仪表盘 (Interactive Dashboard)
系统需要一个专门的UI/UX界面,它不仅仅是展示结果的静态报告,更是一个人与Agent系统实时对话的窗口。
可视化策略探索。用户可以在仪表盘上看到策略的各项绩效指标。更进一步,用户可以直接在收益曲线上选择一段表现不佳的时期,系统会立即钻取(Drill Down)并展示该时期的持仓、交易、以及当时的市场宏观背景和相关新闻,帮助用户快速定位问题。
“What-If”情景分析。仪表盘应提供交互式调参功能。例如,用户可以拖动一个滑动条来调整“持仓周期”参数,前端会将新参数发送给策略回测Agent,后者在后台快速(甚至可以利用预计算的缓存)完成回测,并在几秒钟内将新的收益曲线和绩效指标更新在界面上。这种“所见即所得”的交互方式,极大地加速了策略的迭代和优化过程。
7.2 关键决策点的人工确认 (Human Checkpoints)
在自动化工作流中,可以嵌入几个关键的“人工审核”节点,将决策权在关键时刻交还给人类。
部署前审核。在回测完成、策略准备部署到模拟盘或实盘之前,系统会自动暂停流程。此时,它会生成一份高度浓缩的“部署决策备忘录”,内容包括:
策略核心逻辑的自然语言摘要。
关键绩效与风险指标(夏普、最大回撤等)。
历史上的最大压力期表现。
与现有线上策略组合的相关性分析。
当前市场环境(如波动率、风格)与策略最佳适应环境的匹配度评估。
只有当拥有权限的人类专家(如基金经理)在界面上点击“批准部署”按钮后,工作流才会继续。
重大风控事件处理。当风险管理Agent监测到重大异常(如市场出现“黑天鹅”事件、组合回撤触及硬止损线)时,除了执行预设的自动减仓动作外,系统还可以立即冻结策略,并向风控官发出最高优先级的警报,等待人工指令来决定是继续执行、手动干预还是全部清仓。
7.3 基于人类反馈的强化学习 (RLHF)
一个顶级的Agent系统应该能够从与人类专家的互动中学习和进化。
偏好学习。当Agent(如因子Agent或策略Agent)生成多个备选方案时,人类专家的选择本身就是宝贵的监督信号。系统应记录下这些选择。例如,如果专家总是倾向于选择那些“逻辑更可解释”的因子,即使它们的IC值略低,系统可以通过学习这种偏好,在未来生成因子时,调整其排序权重。
正向反馈循环。当Agent提出的策略优化建议被人类采纳,并且后续实盘表现证明这是一个好建议时,这个“建议-采纳-成功”的链条应该被记录下来,并作为对Agent的一个正向奖励。通过类似RLHF(Reinforcement Learning from Human Feedback)的机制,系统可以不断优化其内部的“建议生成模型”,使其思考方式和判断标准越来越接近顶尖的投资专家。
八、 🛠️ 技术选型、MLOps与工具链生态
要将上述设计蓝图变为现实,需要一个强大的技术栈作为支撑。
8.1 核心框架与库
量化框架。这是整个系统的骨架。
Qlib。微软开源的AI量化投资平台,集成了数据管理、因子计算、模型训练和回测评估,非常适合进行AI驱动的策略研发。
vn.py。国内应用最广泛的开源量化交易系统开发框架,支持丰富的交易接口(股票、期货、期权),是实盘交易模块的首选。
Backtrader。一个功能强大且灵活的Python回测框架,社区活跃,适合快速实现和验证各种复杂的策略逻辑。
数据处理与分析。
Pandas 和 NumPy。Python数据科学领域的两大基石,用于高效的数据操作和数值计算。
工作流调度。
Airflow。一个成熟的开源工作流管理平台,可以用来调度和监控复杂的数据处理和模型训练任务,确保整个自动化流程的稳定运行。
券商API。
实盘交易需要对接券商提供的API。国内主流券商如中信证券、华泰证券等都提供了相对完善的API接口。对于个人开发者,一些互联网券商如富途证券、老虎证券的API也较为友好。
8.2 Agent间通信与状态管理
在一个多Agent系统中,如何让它们高效、可靠地通信,是一个关键的工程问题。
消息队列(Message Queue)。为了解耦各个Agent,我们不应让它们直接进行点对点的调用。更好的方式是引入消息队列,如RabbitMQ或Kafka。主控Agent将任务作为消息发送到队列中,对应的子Agent从队列中消费任务。这种异步模式大大提高了系统的吞吐量和容错性。
状态存储(State Store)。主控Agent需要一个地方来记录每个任务的当前状态(如“待处理”、“进行中”、“已完成”、“失败”)。可以使用Redis这样的内存数据库来高速读写这些状态信息,确保对系统全局状态的实时掌控。
8.3 MLOps与模型的深度集成
当策略中越来越多地使用机器学习模型时,必须引入MLOps(机器学习运维)的最佳实践来管理这些模型。
特征存储(Feature Store)。这是一个中心化的、服务于机器学习的特征(因子)管理平台。数据Agent和因子Agent计算出的特征,不应直接以文件或临时表的形式传递,而应注册到Feature Store中。这样做的好处是:
保证一致性。确保模型训练(离线)和模型推理(在线)使用完全相同的特征计算逻辑,根除“线上线下不一致”这一顽疾。
避免重复计算。特征只需计算一次,就可以被多个不同的模型和策略共享。
版本与血缘。可以对特征进行版本管理,并追踪一个特征是如何从原始数据一步步生成的(血缘关系)。
模型注册表(Model Registry)。这是一个用于管理机器学习模型生命周期的中心化组件。当一个新版本的模型(例如,一个用于预测股票未来收益的XGBoost模型)训练完成后,它会被注册到这里,并附带其训练时使用的数据版本、代码版本、以及在验证集上的性能指标。这使得模型的A/B测试、灰度发布和一键回滚等高级部署策略成为可能。
CI/CD/CT(持续集成/持续交付/持续训练)。
CI/CD。将软件工程的CI/CD理念引入量化投研。例如,当一个新的因子计算逻辑被提交到代码库时,可以自动触发CI流程,运行单元测试,并生成该因子的有效性检验报告。当一个策略通过所有测试后,CD流程可以自动将其部署到模拟盘。
CT (Continuous Training)。对于依赖市场数据的机器学习模型,其性能会随着时间推移而下降。CT是指建立一个自动化的流水线,定期(例如每月)使用最新的数据对模型进行重新训练,并与线上正在服务的模型进行性能对比,如果新模型表现更优,则自动触发部署流程,完成模型的更新换代。
九、 🚀 性能、可扩展性与工程挑战
当数据量从GB级迈向TB级,策略数量从个位数增长到上百个时,系统的性能和可扩展性将面临严峻挑战。
9.1 高频数据处理
如果系统未来需要处理Tick级别的快照数据或逐笔成交数据,对整个技术栈都提出了更高的要求。
低延迟数据管线。需要采用专门为流式数据设计的技术,如Kafka作为消息总线,Flink或Spark Streaming进行实时计算(如实时合成1分钟K线、计算买卖盘压力)。
事件驱动架构。整个策略逻辑需要从传统的“轮询”模式转变为“事件驱动”模式。当一个新的Tick数据到达时,它会像一个事件一样在系统中流动,触发一系列的计算和决策,从而实现微秒级的响应。
专用时序数据库。如DolphinDB或Kdb+,它们在处理海量高频时序数据方面拥有无与伦-比的性能优势。
9.2 分布式回测
一次全市场、长达十年、分钟级别的精细回测,在单机上可能需要数小时甚至数天。这严重制约了策略迭代的速度。
任务分解。可以将一个大的回测任务,按照不同的维度进行拆分。例如,按股票代码拆分,每个计算节点负责一部分股票的回测;或者按时间段拆分,每个节点负责一年的回测。
分布式计算框架。利用Ray或Spark这样的框架,可以将拆分后的小任务分发到由数十台甚至上百台机器组成的计算集群上并行执行。回测完成后,再将各个子任务的结果进行汇总。通过这种方式,可以将原本需要一天的回测时间,缩短到几分钟。
9.3 资源隔离与调度
在一个多用户、多策略并行运行的生产环境中,必须确保不同任务之间不会相互干扰,并能高效地共享计算资源。
容器化。使用Docker将每个Agent或每个回测任务打包成一个独立的、包含所有依赖的容器。这解决了“环境不一致”的问题,并为资源隔离提供了基础。
容器编排。使用**Kubernetes (K8s)**作为容器编排平台。K8s可以自动化地管理和调度成百上千个容器,根据任务的实际需求(需要多少CPU、GPU、内存)将其分配到最合适的物理机上运行,并处理容器的故障恢复、弹性伸缩等问题,极大地提高了系统的资源利用率和稳定性。
十、 ⚖️ 安全、合规与可解释性
在处理真金白银的金融交易领域,系统的安全性、合规性和决策的可解释性,是比性能和收益率更重要的生命线。
10.1 不可篡改的审计日志 (Immutable Audit Logs)
系统中的每一个关键操作,都必须被详细记录,形成一条完整的、可供审计的证据链。
日志内容。审计日志应至少包含“5W”要素:Who(哪个用户或Agent)、When(操作时间)、Where(在哪个IP或服务器上)、What(执行了什么操作,如修改了哪个策略参数)、How(操作前后的值变化)。
防篡改技术。为了防止日志被恶意删除或修改,可以采用专业的技术手段。例如,将日志定期哈希并上链到一条私有区块链上,或者将日志写入**WORM (Write-Once, Read-Many)**存储介质中,确保其原始性和完整性。这对于满足金融监管要求和应对潜在的交易纠纷至关重要。
10.2 严格的密钥与权限管理
密钥管理。对于券商API的Access Key/Secret Key、数据库密码等最高级别的敏感信息,绝不能硬编码在代码中。必须使用专业的密钥管理服务(KMS),如HashiCorp Vault或云厂商提供的KMS服务。应用程序在启动时,通过安全的认证方式动态获取所需的密钥。
权限控制。系统应实现基于角色的访问控制(RBAC)。例如:
研究员(Researcher)。只能访问数据、开发和回测策略,无权接触实盘。
投资组合经理(Portfolio Manager)。可以审核策略、批准部署、调整策略的资金分配,但不能直接下单。
交易员(Trader)。负责监控实盘执行,处理异常订单,但无权修改策略逻辑。
系统(System Agent)。拥有执行自动化交易的权限,但其行为受到严格的程序和风控规则限制。
10.3 决策归因与可解释性AI (XAI)
当一个由复杂的AI模型(如深度神经网络)驱动的策略做出买卖决策时,我们不能满足于“知其然”,还必须“知其所以然”。
模型可解释性工具。利用**SHAP (SHapley Additive exPlanations)或LIME (Local Interpretable Model-agnostic Explanations)**等XAI工具,可以分析出对于某一次具体的预测,到底是哪些输入特征(因子)起到了决定性的作用,以及它们各自的贡献度是多少。
生成“决策归因报告”。可以要求Agent在生成每一个交易信号的同时,自动生成一份简短的、人类可读的“决策归因报告”。例如,LLM可以整合XAI工具的分析结果,并结合其上下文和RAG检索到的信息,生成如下报告:
交易建议:买入 贵州茅台(600519)
决策依据:核心Alpha模型评分:8.7/10(强烈看多)
主要贡献因子:
季度营收同比增长率(贡献度+45%)、高端白酒行业景气度指数(贡献度+30%)。主要抑制因子:
估值因子(PE-TTM)(贡献度-15%)。
事件驱动信号:
检测到昨日盘后发布利好公告:“一季度净利润超市场预期”。
综合结论: 基于强劲的基本面因子和正向事件催化,模型建议买入。
这种报告极大地增强了策略的透明度和可信度,使得人类专家能够快速理解并判断AI决策的合理性。
十一、 💰 成本考量与实施路径建议
%20拷贝-cyvv.jpg)
构建这样一个系统,成本可大可小,完全取决于实施的规模和深度。
11.1 从零到一的启动成本
对于个人开发者或小型团队,完全可以从一个低成本的方案起步。
软件成本。几乎所有核心工具链(Python, Pandas, Qlib, vn.py, 开源LLM)都是免费的。
数据成本。初期完全依赖Tushare、Akshare等免费或低成本的开源数据源。
硬件成本。一台性能尚可的个人电脑或租用一台云服务器(每月几百元)即可满足开发和回测需求。
LLM调用成本。初期可以使用免费的API额度,或者在本地部署开源模型,成本可控。
11.2 专业化阶段的投入
当系统走向成熟,追求更高性能时,成本会相应增加。
专业数据年费。这是最大的潜在开销,根据所需数据的深度和广度,年费可能从几千元到数十万元不等。
高性能LLM API费用。如果大量使用GPT-4等顶级模型的API,会产生持续的费用。
服务器与维护成本。为了保证7x24小时稳定运行,需要更专业的服务器和网络配置。
11.3 实施路线图
我们建议采用循序渐进的实施路径。
第一阶段,工具验证。先搭建起基础的回测环境,熟悉Qlib或Backtrader等框架,跑通一个简单的策略(如双均线策略)。交付物 一个可运行的基础回测脚本和环境。
第二阶段,Agent原型开发。实现核心的几个Agent(数据、策略、回测),并让它们能够通过主控Agent的简单指令进行协作。交付物 一个最小化的多Agent协作原型。
第三阶段,模拟盘测试。将一个经过充分回测验证的策略,部署到券商提供的模拟盘中运行。这是检验系统稳定性和策略实盘表现的关键一步,且没有任何资金风险。交付物 模拟盘稳定运行超过一个月的交易记录和系统日志。
第四阶段,小资金实盘。在模拟盘稳定运行一段时间后,可以投入少量资金进行实盘交易,持续观察和优化。交付物 实盘交易账户和持续的性能监控报告。
11.4 团队能力构成
要成功构建并运营这样一个系统,理想的团队需要具备以下几种角色。
量化策略研究员。提供金融领域的专业知识,负责提出和验证策略思想。
AI/算法工程师。负责LLM的选型、微调,以及Agent核心逻辑的开发。
数据工程师。负责搭建和维护数据ETL管线,确保数据质量。
软件/系统工程师。负责整个系统的架构设计、开发和运维,确保系统的稳定性和性能。
对于个人开发者而言,则需要成为一个具备上述综合能力的“全栈工程师”。
总结
我们正处在一个技术与金融深度交融的时代。本文所描绘的A股量化Agent系统,不再是一个遥不可及的科幻概念,而是基于现有技术、完全可以落地实现的工程蓝图。它通过模拟人类专家的协作模式,将LLM的认知智能与传统量化分析的严谨性结合起来,旨在将投资者从繁琐的数据处理和代码编写中解放出来,专注于策略思想的创新与迭代。
当然,构建这样一个系统是一项复杂的系统工程,充满了挑战。从数据处理的细致入微,到模型选择的权衡取舍,再到系统工程的稳定可靠,每一步都需要深厚的专业知识和实践经验。但我们相信,随着AI技术的不断进步,这种多智能体协作的模式,必将成为未来智能投资的主流范式。这条路,道阻且长,但行则将至。
📢💻 【省心锐评】
Agent不是万能灵药,它只是工具的进化。真正的壁垒,永远是对市场深刻的认知和对风险的敬畏之心。技术赋能思考,而非替代思考。

评论