【摘要】本文剖析一种基于CNN视觉分析与端侧隐私计算的D2C护肤模式。该模式通过构建28天可量化的功效证据链,旨在解决熟龄用户面临的信息、产品与服务三重失配困局,重塑市场信任。
引言
熟龄护肤市场长期存在一个结构性矛盾。一方面,45岁以上用户群体具备强劲的消费能力与明确的抗衰需求;另一方面,市场供给侧却充斥着同质化的基础产品与碎片化的营销信息。这种供需鸿沟导致了一个普遍的用户困境,即“护肤失配”。用户在信息过载中迷失,在产品选择上试错,在服务体验上断层。
传统的解决方案,无论是品牌营销还是KOL推荐,都难以提供确定性。用户真正需要的,不是更多的选择,而是一个值得信赖的、可量化的、持续陪伴的解决方案。技术,特别是AI视觉与隐私计算,为破解这一困局提供了全新的工程路径。本文将从技术视角出发,拆解如何构建一个以“AI检测为锚点、28天周期为闭环、隐私安全为基石”的熟龄护肤新范式。
一、🎯 市场失配与技术破局
%20拷贝-voiw.jpg)
1.1 熟龄护肤的三重困境
问题的本质,是供给与需求在三个核心维度上的系统性错位。
这三重困境共同指向一个核心诉求的缺失,即信任。用户无法信任信息的专业性、产品的功效性以及服务的连续性。
1.2 价值主张的根本性迁移
熟龄用户的消费心智已完成从感性到理性的转变。她们的价值主张发生了根本性迁移。
从“追随潮流”到“购买确定性”。她们不再为品牌故事或明星代言等模糊价值付费,而是追求可预期的结果。安全感与确定性成为消费决策的首要驱动力。
为“可量化OKR”付费。用户愿意为清晰的目标与关键成果(Objective and Key Results)买单。一个“28天皱纹深度减少15%”的目标,远比“焕发年轻光彩”的营销口号更具吸引力。
“可视化证据链”是核心驱动。眼见为实。一张客观、清晰的“使用前后”AI分析对比图,构成了驱动购买决策的最强证据链。
因此,一个仅仅利用AI“带货”的工具无法建立用户信任。她们真正需要的,是一个能够提供客观数据、专业建议和长期陪伴的终身肌肤护理智能伙伴。
1.3 技术解构,重塑信任
AI技术,特别是计算机视觉与大语言模型,为重塑信任提供了可行的工程路径。其核心逻辑在于,用机器的客观性、一致性与记忆力,来弥补传统服务模式中的主观性、间断性与遗忘性。
以AI检测建立客观锚点。用标准化的视觉分析替代主观感受,为护肤效果提供一个公正的“度量衡”。
以智能助理实现专业陪伴。用基于专业知识库的AI替代泛化的客服,提供千人千面、7x24小时的个性化指导。
以隐私计算保障数据安全。用技术手段确保用户最敏感的面部数据不出本地,从根本上打消用户的安全顾虑。
这个技术框架的目标,是构建一个从**“检测→建议→执行→反馈”**的完整信任闭环。
二、🔬 核心技术栈:从感知到认知
构建这样一个系统,需要一个分层的技术栈,覆盖从数据感知到智能认知的全链路。
2.1 感知层:CNN驱动的量化视觉引擎
系统的入口与信任的基石,是一个专业的AI皮肤检测引擎。它的任务是将用户主观的“感觉”,转化为客观、可量化的“数据”。
2.1.1 模型选型与定制化
引擎的核心是卷积神经网络(CNN)。考虑到需要在移动端运行(涉及隐私计算),模型选型需在精度与性能之间取得平衡。
初期选型。可以考虑轻量化的骨干网络,如MobileNetV3或EfficientNet-Lite。它们在移动设备上具有较低的推理延迟和能耗。
任务解耦。皮肤分析是一个多任务问题。可以将它解耦为多个独立的模型或一个多头输出的模型。
检测任务 (Detection)。使用类似YOLO或SSD的结构,定位面部的关键区域,如眼角、法令纹区域、脸颊色斑区。
分割任务 (Segmentation)。使用U-Net或其变体,精准分割出色斑、泛红、黑眼圈等区域的轮廓。
回归/分类任务 (Regression/Classification)。对特定区域的特征进行量化。例如,对皱纹区域进行深度回归,对色斑进行颜色深浅分类。
针对熟龄肌,分析维度必须高度定制化,重点应放在以下四个方面。
色斑分析。检测斑点数量、面积、颜色深度,并区分不同类型的斑点(如雀斑、老年斑)。
皱纹深度。不仅是检测皱纹,更要通过光影、纹理分析,对其深度和长度进行量化评分。
皮肤紧致度。通过分析面部轮廓线的清晰度、下颌线的位置以及法令纹的下垂程度,间接评估皮肤的紧致度。
皮肤泛红。检测并量化面部泛红区域,这通常是表皮屏障受损或皮肤敏感的直观迹象。
2.1.2 数据工程与标注
模型的性能高度依赖于高质量的标注数据。这是自研引擎的核心壁垒。
数据采集。需要与皮肤科医生或专业机构合作,在受控光照环境下,采集不同年龄、肤质、人种的大量面部图像。
标注规范。建立一套极其严格的标注规范。例如,皱纹的深度需要由至少三位皮肤科医生进行“背对背”打分,取平均值作为Ground Truth。色斑的边界需要使用像素级分割工具进行精细标注。
数据增强。在训练过程中,必须进行大量的数据增强,以应对真实世界中复杂的光照、角度和表情变化,提升模型的鲁棒性。
2.1.3 AR可视化与交互
检测结果的呈现方式,直接影响用户体验。
AR叠加层。在实时相机预览或静态照片上,通过AR(增强现实)技术,将检测到的问题区域(如皱纹线、色斑块)以高亮、描边或热力图的形式直观标注出来。
基线评分。将各项检测结果转化为0-100的评分,并提供同龄人平均水平作为参照。这种“游戏化”的反馈,能瞬间抓住用户的注意力,实现“检测即惊喜”。
下面是一个简化的AI检测工作流。

2.2 认知层:RAG与长记忆构建的专业助理
仅有检测是不够的,这会让平台沦为一次性的“工具”。真正的护城河,在于构建一个具备专业性、记忆力与同理心的智能护肤助理。
2.2.1 RAG架构的引入
传统的聊天机器人或大语言模型(LLM)容易产生“幻觉”,提供不准确甚至有害的建议。为了确保专业性与可溯源性,必须采用**RAG(Retrieval-Augmented Generation,检索增强生成)**架构。
RAG的核心思想是,在LLM生成答案之前,先从一个可信的、外部的专业知识库中检索相关信息,然后将这些信息作为上下文(Context)一并提供给LLM,指导其生成最终答案。

这个架构的优势是:
专业性。答案基于权威知识,而非模型的内部“想象”。
可溯源。可以明确告知用户建议的出处,建立信任。
易于更新。只需更新知识库,即可让助理掌握最新的科研成果,而无需重新训练整个大模型。
2.2.2 长记忆机制的实现
熟龄用户的护肤是一个长期过程,助理必须具备长记忆能力。
用户档案向量化。为每个用户建立一个动态更新的档案,包含:
皮肤历史。历次AI检测的完整数据。
过敏史与耐受度。用户自行记录的对特定成分(如A醇、果酸)的反应。
生活习惯。如作息、饮食、所在城市的气候等。
记忆存储与调用。将这些结构化和非结构化的档案信息,通过Embedding模型转化为向量,存储在专门的向量数据库中。当用户与助理对话时,系统会先检索用户的个人档案,将相关记忆作为上下文注入到Prompt中。
示例。当用户问“我最近皮肤很干,该怎么办?”时,一个具备长记忆的助理会这样思考和回答:
思考过程。
检索用户档案:发现用户在北京,当前是冬季,干燥。
检索历史记录:发现用户上个月对某款高浓度玻尿酸产品反馈良好。
检索过敏史:无特殊记录。
构建Prompt:“用户在北京,现在是冬季。她上个月用过产品A反馈不错。她现在感觉皮肤干燥。请基于这些信息和皮肤科学知识,给她一些建议。”
生成回答。“北京的冬天非常干燥,您之前的皮肤检测也显示屏障功能偏弱。考虑到您上个月对玻尿酸的耐受性不错,建议您继续使用类似产品,并可以考虑增加一款含有神经酰胺或角鲨烷的修复面霜来锁住水分。同时,室内使用加湿器也会有帮助。”
2.2.3 中立利他的推荐逻辑
在D2C模式下,如何平衡“导购”与“助理”的角色,避免利益冲突,是信任的关键。
推荐与证据分离。助理提供的建议应聚焦于成分和护理逻辑,而非具体产品。
产品推荐多样化。如果需要推荐产品,应提供多个选项(包括非自营品牌),并清晰列出各自的成分、浓度、价格和用户评价,将选择权交还给用户。
强制引用与溯源。所有功效宣称,都必须链接到知识库中的原始证据。
通过这种方式,助理的角色从一个“推销员”转变为一个客观、中立、始终为用户利益着想的“私人顾问”。
三、📦 产品化落地:28天周期改善计划
%20拷贝-gpwx.jpg)
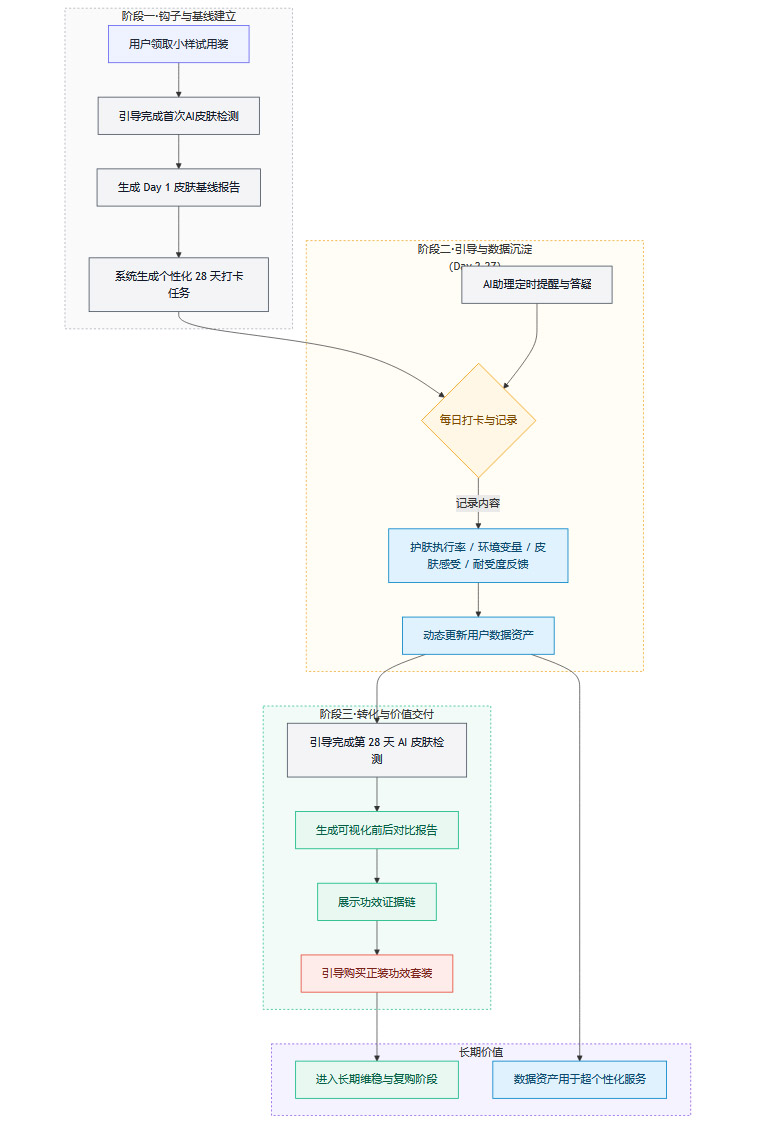
技术需要转化为用户可感知的产品体验。针对熟龄肌抗衰需求无法在短期内显效的特点,我们将传统的“7天试用”增长模型,迭代为更符合皮肤生理周期的**“28天皮肤周期改善计划”**。这不仅是一个产品策略,更是一个完整的数据闭环和商业闭环。
3.1 计划的核心流程
整个计划围绕“AI检测对比”这一核心证据链展开,旨在通过量化的效果,驱动用户的行为和决策。

3.2 关键节点的设计
3.2.1 Day 1:建立信任锚点
小样试用。降低用户的决策门槛。重点不在于试用本身,而在于将用户引入“28天计划”的轨道。
首次AI检测。这是整个体验的“Aha Moment”。通过精准的量化分析和AR可视化,让用户第一次“科学地”认识自己的皮肤,建立对平台专业性的初步信任。
基线报告。这份报告不仅是问题清单,更是未来28天改善目标的承诺。报告会明确指出哪些指标是本次计划的重点改善对象。
3.2.2 Day 2-27:习惯养成与数据积累
这是用户行为塑造和数据资产沉淀的关键阶段。
打卡即习惯。通过每日的定时提醒,引导用户完成简单的打卡任务(如“今天是否按时使用了精华?”“是否有泛红刺痛感?”)。这不仅提升了产品的执行率,更通过正向反馈循环,帮助用户养成科学护肤的习惯。
沉淀个体数据资产。用户的每一次打卡和反馈,都在为系统贡献宝贵的数据。
执行率。反映了用户对计划的依从性。
环境变量。用户可以记录当天的天气、饮食、作息等,帮助AI分析这些变量与皮肤状态的关联。
耐受度反馈。这是建立个性化产品推荐模型的关键数据,特别是对于A醇等功效成分。
3.2.3 Day 28:功效验证与商业转化
这是价值交付和商业变现的核心环节。
前后对比报告。这是整个计划的“临门一脚”。报告会用最直观的方式——并列的图片、变化的曲线图、提升的分数——来展示28天带来的真实改变。
功效证据链。这份报告本身,就是驱动用户购买正装套装的最强销售材料。它将抽象的“抗衰”概念,物化为用户亲眼可见、亲身验证的数据。
套装转化。在用户对功效建立起强烈信心的时刻,顺势推出与改善计划相匹配的“正装功效套装”,转化率将远高于传统货架式电商。
3.3 商业模式的闭环
这个模式实现了AI、D2C与陪伴服务的深度整合。
AI为流量入口。免费的AI皮肤检测是吸引新用户的核心钩子。
D2C为变现出口。通过28天计划建立的信任和功效证据,直接向用户销售自营的功效套装和后续的维稳产品线,缩短了价值链,提升了利润空间。
陪伴服务为护城河。AI助理的持续指导和1V1的私域服务,提升了用户粘性和生命周期价值(LTV),构成了竞争对手难以复制的壁垒。
四、🛡️ 隐私优先的工程实践
对于一个处理面部数据的应用,隐私不是一个选项,而是一个前提。信任的建立,始于对用户数据权利的绝对尊重。必须在产品设计之初,就将“隐私优先”(Privacy by Design)的原则贯彻到每一行代码中。
4.1 核心原则:数据不出端
中老年用户对数据隐私的顾虑尤为强烈。解决这一问题的终极方案,是实现端侧分析(On-Device Analysis),即所有AI计算都在用户的手机本地完成,原始的面部图像和视频数据永远不会上传到云端服务器。
这需要一系列的技术权衡与实现。
4.2 数据生命周期管理
即使用户选择上传数据(例如为了获得更精准的云端模型分析),也必须建立一套严格的数据生命周期管理规范。
最小化采集。只采集与皮肤分析直接相关的必要数据。在拍摄时,应通过技术引导,避免采集到无关的背景和个人信息。
加密存储。所有在传输和存储过程中的数据,都必须使用强加密算法(如AES-256)进行加密。用户的个人身份信息(PII)与皮肤分析数据必须分离存储。
用户完全控制。用户必须拥有对自己数据的绝对控制权。产品界面需要提供清晰、易于操作的功能,允许用户随时查看、导出、以及一键删除自己的所有数据。
4.3 前沿隐私计算技术的引入
随着业务的演进,可以逐步引入更前沿的隐私计算技术,进一步巩固信任壁垒。
联邦学习 (Federated Learning)。在需要利用多用户数据来优化全局模型时,可以使用联邦学习。其核心思想是,模型更新在各个用户的本地设备上完成,只有加密后的模型参数梯度被上传到服务器进行聚合。用户的原始数据始终保留在本地。
差分隐私 (Differential Privacy)。在进行数据统计分析或发布聚合报告(如同龄人皮肤状况对比)时,可以在数据中加入经过精确计算的“噪音”,使得攻击者无法从聚合结果中反推出任何个体用户的具体信息,同时保证统计结果的可用性。
可信执行环境 (TEE)。对于必须在云端处理的极少数敏感计算任务,可以利用TEE技术(如Intel SGX, AMD SEV)。它能在服务器的CPU中创建一个硬件隔离的安全区域,确保即使是云服务提供商也无法访问在其中运行的代码和数据。
将这些技术实践,以透明、易懂的方式写入《隐私政策》,并前置在用户注册流程中,是赢得用户信任的第一步,也是最重要的一步。
五、📈 运营策略与增长飞轮
%20拷贝-meto.jpg)
技术和产品需要有效的运营策略来驱动增长。针对熟龄用户的特点,运营重心应从公域流量的广泛覆盖,转向私域流量的深度服务。
5.1 强化私域1v1“管家式”服务
中老年群体对公开的社区分享热情有限,但对“私人管家”式的专属服务有极强的需求。
弱化公域社群。不必投入过多资源建设类似小红书的“真实分享”社区。这类社区容易产生同辈压力和信息焦虑,与我们“提供确定性”的价值主张相悖。
强化智能助理的1V1属性。运营的核心阵地,就是用户与AI助理的对话界面。所有的关怀、提醒、教育和转化,都应通过这个高度私密的渠道进行。
专家直播作为补充。可以定期邀请皮肤科医生或资深配方师进行直播课程。直播的目的不是带货,而是建立平台的权威性和信任感。直播内容可以录制下来,整合进AI助理的知识库,作为权威建议的来源。
5.2 关键指标框架 (Metrics Framework)
衡量业务健康状况,需要一套清晰、可执行的关键指标(KPIs)。
5.3 增长飞轮的构建
整个商业模式的增长,依赖于一个正向循环的飞轮。

这个飞轮的核心驱动力是信任。每一次成功的“28天改善”,都在为这个飞轮注入新的能量。
六、🗺️ 实施路线图与风险规避
一个复杂的系统需要分阶段实施,并对潜在风险有清晰的预案。
6.1 里程碑节奏 (Milestone)
M0-M2:构建MVP (最小可行产品)
技术。接入成熟的第三方皮肤分析API,快速上线核心的AI检测功能。自研RAG助理V1,知识库以内置的静态文档为主。建立基础的端侧隐私方案(如数据加密、一键删除)。
产品。上线“28天改善计划”的核心流程,包括首次检测、打卡提醒和最终的对比报告生成。
目标。验证核心产品逻辑和用户接受度。
M3-M4:验证与优化
技术。开始自研核心检测模块,并与第三方API进行A/B测试。优化RAG助理的检索准确率。
运营。小规模试点私域1v1服务,完善SKU(功效套装+维稳线)。
目标。跑通商业闭环,验证关键指标(留存率、转化率)。
M5-M6:扩展与沉淀
技术。上线自研检测模型V1。实现助理的长记忆功能。试点联邦学习框架,用于模型的持续优化。
产品。基于积累的数据,探索男性熟龄护肤线的拓展。
目标。构建技术护城河,开拓新的增长曲线。
6.2 风险与对策
结论
熟龄护肤市场的“失配”困局,根源在于信任的缺失。传统的营销范式已无法满足用户对确定性和专业性的渴求。本文提出的“28天可量化抗衰”新范式,其核心并非单纯的技术应用,而是通过技术手段,系统性地重建信任。
它以CNN视觉分析为标尺,将模糊的“感觉”量化为客观的“数据”;以28天改善周期为剧本,将一次性的“交易”升华为持续的“陪伴”;以RAG智能助理为向导,将泛化的“信息”提炼为个性化的“建议”;最终,以本地隐私计算为基石,确保所有价值交付都建立在对用户权利的绝对尊重之上。
这个模式的成功,取决于能否始终坚守一个核心要素,即用**“AI检测 → 功效证据链 → 中立建议 → 私域陪伴 → 隐私优先”**的闭环,重塑熟龄用户对于护肤的信任与功效感知。这不仅是一个商业机会,更是一次利用技术回归商业本质——为用户创造真实、可信价值——的深刻实践。
📢💻 【省心锐评】
本质是用技术手段将“功效”这一黑盒变为可量化、可追踪的白盒。通过构建从检测到反馈的信任闭环,将一次性购买转化为长期订阅关系,这是D2C模式在熟龄市场的终极形态。

评论