【摘要】2025年消费市场进入结构重构期。消费者决策模型正从单一性价比,向理性精算、情绪价值与场景体验构成的多维价值矩阵演进。
引言
2025年的中国消费市场,不再是一个可以用“升级”或“降级”等单一线性词汇简单描绘的场域。过去那种依赖人口红利与需求井喷的增量扩张模式已接近尾声,市场正式进入一个以存量重配和结构优化为核心的新周期。在这个周期内,消费总量保持温和增长,但其内部的资金流向、决策逻辑与价值判断标准正在发生深刻的剧变。
消费者的行为模式呈现出一种高度成熟的“二元性”。一方面,他们在高频、日常的消费领域表现出前所未有的精明与审慎,购物链路被显著拉长,对产品的功能、质量与价格的权衡达到了新的高度。另一方面,在能够提供情绪价值、身份认同或独特体验的领域,他们又毫不犹豫地支付溢价。这种看似矛盾的行为,并非消费能力的衰退,而是消费心智的成熟。它标志着一个新消费时代的到来,一个由理性决策、体验升级与情绪买单共同驱动的时代。本文将系统性拆解构成这一新消费图景的八大核心趋势,并探讨其背后的技术与商业逻辑。
一、💡 宏观重构与理性回归
%20拷贝-uexn.jpg)
1.1 市场范式迁移,从“增量扩张”到“存量重配”
当前经济环境的谨慎预期,是理解所有消费行为变化的底层逻辑。这并不意味着消费欲望的消失,而是触发了一场大规模的预算“重构”。消费者的总支出盘子并未大幅缩水,但资金的分配方式发生了根本性转变。过去那种“雨露均沾”式的消费模式,正被一种高度选择性的、目标明确的“按需分配”模式所取代。
这种重配行为直接导致了传统“消费升级/降级”二元论的失效。一个消费者可能在购买生鲜日用品时,极致追求性价比,选择社区团购或折扣店品牌。同时,他也会为一场期待已久的音乐会或一次能提供精神疗愈的短途旅行支付高昂费用。这种行为模式在技术上可以被描述为**“场景化预算动态分配”**。消费者的决策权重不再固定,而是根据消费场景的性质(日常刚需、社交展示、自我犒赏、兴趣投资等)进行动态调整。
1.2 理性回归的深化,决策链路的系统化延伸
理性回归是预算重配的直接体现。它已经超越了“省钱”的初级阶段,进化为一种系统化的、数据驱动的决策流程。消费者的购物行为不再是单一的、冲动的下单动作,而是一个被显著拉长的、包含多个验证节点的复杂链路。
1.2.1 信息获取与交叉验证
在做出购买决策前,消费者会通过多个渠道进行信息搜集与交叉验证。这包括但不限于专业测评网站、社交媒体上的用户笔记、短视频平台的开箱体验以及垂直领域的社区讨论。这种行为模式对品牌的信息透明度提出了极高要求。任何在成分、工艺或功能上的含糊其辞,都可能成为决策链路中的“断点”。
1.2.2 决策周期的非线性延长
尤其在大额支出领域,如数码产品、家用电器或长期订阅服务,消费者的决策周期被显著拉长。他们不再仅仅关注产品发布会上的亮点功能,而是会深入研究其长期使用的可靠性、售后服务的响应速度以及在特定场景下的实际表现。这种审慎的态度,迫使品牌必须从“卖点营销”转向**“全生命周期价值沟通”**。
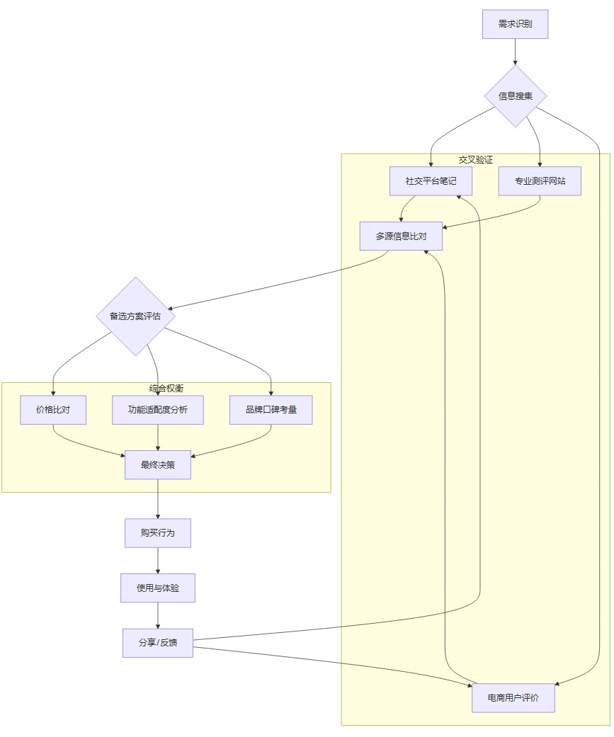
下面是一个简化的消费者决策链路模型,可以用Mermaid流程图表示。

这个流程图清晰地展示了现代消费决策的复杂性和循环性。用户的反馈(N)会成为其他潜在消费者信息搜集(C, E)的重要来源,形成一个持续迭代的口碑闭环。
二、💡 消费策略三分法:“平替、贵替、优替”的动态博弈
在理性回归的大背景下,消费者发展出了一套极其灵活且高效的消费策略组合,即“平替、贵替、优替”三分法。这套策略并非固定不变,而是由同一个人在不同品类、不同场景、不同心境下动态切换使用。它标志着消费者已经从被动的品牌信息接收者,转变为主动的价值匹配策略师。
2.1 策略定义与应用场景
这三种策略的核心区别在于消费者在特定场景下对“价值”的定义不同。我们可以通过一个表格来清晰地对比它们。
2.2 “优替”的崛起与市场机遇
在三者之中,“优替”的崛起尤其值得关注。它代表了一种更为成熟的消费观,即摆脱了“价格”的单一维度束缚,转向对综合价值的追求。“优替”产品通常不是市场上最便宜的,但它在核心功能、材料工艺、用户体验或售后服务上,提供了远超“平替”产品的价值。
例如,在咖啡机市场,消费者可能放弃了最便宜的滴漏式咖啡机(平替),也没有选择昂贵复杂的半自动意式咖啡机(贵替),而是选择了一款价格适中、操作便捷、清洁方便且出品稳定的胶囊咖啡机(优替)。这个选择背后,是消费者对时间成本、学习成本和维护成本的综合考量。
“优替”策略的盛行,为那些注重研发、精于工艺、并能提供优质服务的国货品牌和中端品牌创造了巨大的市场机会。它们无需在价格战的泥潭中挣扎,可以通过清晰地沟通其“优化”价值点,精准捕获这部分追求“质价比”而非“性价比”的理性消费者。
2.3 策略切换的动态性
理解这套策略的关键在于其动态性。一个典型的用户画像可能是这样的:他会在工作日午餐选择20元的“平替”快餐,但在周末会花200元为家人烹饪一顿使用“优替”有机食材的大餐,并可能在结婚纪念日预定2000元的“贵替”餐厅。
这种动态切换能力,要求品牌必须精准定义自己的产品究竟在哪个场景下、满足用户的哪一种策略需求。试图用单一产品通吃所有场景的时代已经过去,基于场景的精细化产品定位和价值沟通,成为品牌在存量市场中破局的关键。
三、💡 “心价比”崛起:重塑消费决策的价值尺度
%20拷贝-ukmy.jpg)
如果说理性回归和策略三分法重塑了消费行为的“骨架”,那么“心价比”的崛起则为其注入了“灵魂”。“心价比”是一个全新的价值衡量尺度,它标志着消费决策的底层逻辑,正从“这东西值不值这个价钱”,向“这次消费让我爽不爽、它符不符合我的身份”迁移。
3.1 “心价比”的构成要素
“心价比”并非一个虚无缥缈的概念,它可以被解构为一个多维度的价值组合。其核心公式可以概括为:
心价比 = 基础价值 (质价合理) + 身份价值 (兴趣标签) + 情绪价值 (情感收益)
基础价值。这是“心价比”的基石。产品必须满足其核心功能,且价格在同类中具备合理性。一个质量低劣或定价离谱的产品,无法通过后续的情绪包装来获得认可。
身份价值。产品或服务需要成为消费者向外界展示其身份、品味、价值观的“媒介”。这可以是一个小众设计师的帆布包,一杯手冲精品咖啡,或是一件印有特定文化符号的T恤。消费者购买的不仅是物品本身,更是一种**“部落归属感”**和“人格表达权”。
情绪价值。这是“心价比”的放大器。一次消费能否带来愉悦、治愈、解压、惊喜或共鸣,成为决定其“心价比”高低的关键。99元看一场“退票演唱会”,用户购买的不是完美的音乐体验,而是那种集体参与“玩梗”的快乐和戏谑感。
3.2 预算的“情绪化”编列
“心价比”的崛起,直接导致了消费者预算编列方式的改变。越来越多的年轻人开始主动为自己的兴趣、爱好和精神需求编列专项预算。这部分预算的特点是,其决策逻辑几乎完全由“心价比”主导,对传统“性价比”的考量权重极低。
例如,一个游戏玩家可能会在日常饮食上精打细算,但会毫不犹豫地为一款期待已久的游戏购买限定版皮肤。一个宠物主可能会给自己买平价衣物,但会为自己的宠物购买昂贵的生日蛋糕和定制玩具。这些消费行为在传统经济学视角下或许“不理性”,但在“心价比”的框架内,它们是追求个人幸福感最大化的最优解。
3.3 对传统品牌逻辑的颠覆
“心价比”彻底颠覆了“高价=高端”的传统品牌逻辑。在新的价值体系下,“对路子”远比“多昂贵”更重要。一个品牌能否精准捕捉特定圈层的文化语境、审美偏好和情感诉求,成为其能否获得高“心价比”认证的关键。
这要求品牌必须从过去那种自上而下的、权威式的价值灌输,转变为一种平等的、基于社群共创的价值沟通。品牌需要成为一个“会玩梗的朋友”,而不是一个“高高在上的老师”。能够放下身段,与用户共同创造和分享文化符号的品牌,将在“心价比”时代赢得用户的最高忠诚度。
四、💡 情绪与抽象消费:软性刚需的硬核表达
“心价比”的极致体现,便是“情绪消费”与“抽象消费”的兴起。这类消费的目标并非获取实体产品或标准化的服务,而是直接购买一种情绪体验、一个社交话题或一种圈层身份的“通关文牒”。它们正在从边缘化的“小众趣味”,演变为一种被广泛认可的、用于对抗生活压力和寻求精神慰藉的**“软性刚需”**。
4.1 抽象消费的类型与内核
抽象消费的形式多种多样,但其内核高度一致,即**“意义大于形式”**。
事件参与型。例如购买“退票演唱会”的门票,或参与一场名为“禁止蕉绿”的集体发呆活动。消费者购买的不是活动本身的内容质量,而是参与这一公共行为艺术的身份,以及由此产生的社交货币。
符号购买型。背一个印有“宛平南路600号”(上海市精神卫生中心地址)的帆布袋,或者购买一件印着“班味”浓郁的T恤。这些物品的功能性被弱化,其作为“梗文化”载体和“自嘲标签”的符号价值被最大化。
情绪代偿型。为宠物举办生日派对、给家里的绿植请“看护师”、购买“骂醒恋爱脑”的虚拟服务。这些消费的核心是情感投射与代偿,通过为其他对象付出,来填补自身的情感需求或缓解焦虑。
这些看似“无用”的消费,实际上扮演着重要的社会与心理功能。它们是高压社会环境下个体进行情绪纾解的阀门,是原子化社会中个体寻找同频伙伴的信号器,也是年轻一代在主流话语体系之外构建亚文化认同的基石。
4.2 品牌叙事策略的转型
抽象消费的流行,对品牌的叙事能力提出了全新的挑战。传统的、基于产品功能的“功能叙事”已经难以打动习惯了“心价比”思维的消费者。品牌需要完成向**“情绪剧本”**的转型。
这意味着品牌不能再仅仅扮演一个产品提供者的角色,而要成为一个**“场景设计师”和“剧本创作者”**。品牌需要思考,自己的产品或服务,能够为消费者的生活“剧本”增添怎样的情节?是提供一个可以自嘲和分享的“笑点”,还是创造一个可以治愈和独处的“静谧时刻”?
例如,一个奶茶品牌推出的“周一不想上班”特调,其成功不在于口味的颠覆性创新,而在于它为消费者提供了一个可以拍照、发朋友圈、并配上“今日心情”文案的完整情绪表达道具。品牌设计的不再是一杯饮料,而是一个可供用户二次创作和传播的情绪消费场景。
五、💡 体验为王:从物理空间到精神场域的消费迁徙
%20%E6%8B%B7%E8%B4%9D-eunx.jpg)
如果说情绪消费满足的是即时的、碎片化的心理需求,那么体验型消费则承载了更深层次的、结构性的精神追求。消费者正将越来越多的预算,从购买实体商品,转向投资那些能够带来深刻记忆、促进个人成长或提供精神疗愈的体验。消费的核心,正从**“拥有什么”,全面转向“成为谁”和“感受过什么”**。
5.1 文旅与疗愈的深度融合
文旅消费是体验为王趋势最显著的体现。传统的“上车睡觉、下车拍照”式观光旅游正在迅速被市场淘汰,取而代之的是主题鲜明、参与感强、能够提供情绪价值的深度体验。
“非遗+疗愈”模式。消费者不再满足于参观一个非遗手工作坊,而是希望亲身参与制作过程,在沉浸式的动手体验中感受传统文化的魅力,并获得内心的平静与专注。一堂扎染课、一次陶艺体验,其价值不仅在于最终的作品,更在于过程中的“心流”体验。
“博物馆+微度假”模式。Z世代成为博物馆的主力观众,他们逛博物馆的目的不再是单纯地学习历史知识,而是将其作为一种生活方式的延伸。他们会在社交媒体上分享“博物馆穿搭”,研究“特展文创”,并将参观博物馆与城市漫步、咖啡馆探店等活动结合,构成一个完整的、具有美学价值的周末“微度假”体验。
在这类消费中,消费者评价一次体验“值不值”的标准,已经从“我去了哪些地方”,转变为**“这次体验让我的情绪状态发生了怎样的积极变化”**。
5.2 场景的复合化与仪式感构建
体验为王的趋势并不仅限于文旅领域,它正在渗透到餐饮、零售等各个行业。成功的商业体不再是单纯的商品售卖场所,而是能够提供独特场景体验的**“第三空间”**。
一个成功的餐厅,除了菜品美味,还需要在环境设计、灯光音乐、餐具选择乃至服务流程上,共同营造一种独特的“氛围感”。消费者在这里消费的不仅是食物,更是一段值得回味和分享的“场景体验”。
品牌需要思考如何将节庆、时令、地方文化等元素融入消费场景,为消费者创造**“仪式感”**。无论是商场里的季节性主题装置,还是咖啡店推出的城市限定特调,都是在为消费者提供超越产品本身的、独特的体验价值。
六、💡 国潮进化2.0:从文化符号到产业内核的集成
国潮的发展,是体验为王与身份认同趋势交织下的必然结果。经过多年的市场培育,国潮已经走过了以“龙纹、盘扣”等表层视觉符号为特征的1.0阶段,正式进入了文化内核与现代产业深度融合的2.0时代。
6.1 从“好看”到“好用”的融合创新
国潮2.0的核心特征,是将中国传统美学、非遗工艺与现代科技、当代生活方式进行无缝连接,创造出既有文化底蕴又具备实用功能的产品。
工艺的现代化转译。例如,将传统的刺绣工艺应用于现代的夹克或运动鞋设计中,既保留了手工艺的温度与精致,又符合现代人的穿着习惯。
美学的当代化诠释。新中式风格的流行,不再是简单复刻古代服饰的形制,而是提取宋代极简主义、明式家具线条等东方美学精髓,用现代的剪裁和面料进行重新设计,使其能够自然地融入都市生活场景。
文化的跨界融合。金星啤酒推出的“茶啤”,将中国的茶文化与西方的啤酒酿造工艺结合;瑞幸咖啡与茅台的联名,则是一次传统白酒文化与现代咖啡消费场景的碰撞。这些产品之所以能成为爆款,正是因为它们成功地将两种文化“翻译”成了当代消费者能够理解和接受的“新语言”。
6.2 从被动接受到主动共创
国潮2.0时代的另一个重要特征,是年轻消费者角色的转变。他们不再是被动地购买和穿着国潮产品,而是成为了国潮文化的主动学习者、传播者和共创者。
数据显示,超过88%的青年愿意主动推广国潮文化。他们在社交媒体上分享自己对非遗技艺的学习心得,参与国潮品牌的设计共创活动,甚至自己动手进行二次创作。这种深度的参与感,使得国潮不再仅仅是一种消费选择,而成为了一种文化身份的实践。
对于品牌而言,这意味着国潮营销不能再依赖一次性的情绪煽动或符号堆砌。品牌需要建立起与用户共创的机制,将用户对文化的热情和创造力,转化为产品持续迭代的动力。文化力与产品力的双轮驱动,是国潮品牌能够穿越周期、实现长期发展的根本保障。
📢💻 【省心锐评】
2025年的消费市场,本质是一场关于“理解力”的竞赛。品牌需从流量的捕获者,转变为用户价值的共建者,用技术读懂理性,用内容共鸣情绪。

评论