【摘要】GPT-5.1-Codex-Max通过原生“压缩”机制,突破了长上下文处理瓶颈,实现了可持续24小时以上的智能体编码,标志着AI编程从辅助工具向自主工作伙伴的演进。
引言
在软件工程领域,大型语言模型(LLM)作为编码辅助工具已非新鲜事物。它们在代码片段生成、语法纠正、单元测试编写等局部任务中表现出色,显著提升了开发者的瞬时生产力。然而,当任务的复杂度与时间跨度超越单一交互窗口时,现有模型的局限性便暴露无遗。上下文窗口的物理限制,如同人类短暂的工作记忆,使其难以处理需要长远规划、跨文件依赖分析、持续状态跟踪的复杂工程任务。这正是AI从“代码补全工具”迈向“自主开发智能体”的核心障碍。
OpenAI最新发布的GPT-5.1-Codex-Max,正是为了攻克这一难题而来。它并非一次常规的性能迭代,而是一次架构层面的革新。其核心亮点——原生“压缩”(Compaction)机制,旨在赋予模型一种可持续、有记忆的工作模式。这使得模型能够处理跨越数百万token的超长任务序列,在内部测试中甚至完成了持续超过24小时的自主编码与调试工作。本文将从技术架构、性能实证、应用场景等多个维度,深度剖析GPT-5.1-Codex-Max,探讨其如何为智能体式编程(Agentic Coding)开辟新的可能性。
💡 一、模型定位的范式转移:从“副驾”到“自主工程师”
%20拷贝.jpg)
GPT-5.1-Codex-Max的发布,清晰地传递了一个信号,即OpenAI正在将AI编程工具的定位,从一个被动的“副驾”(Copilot),推向一个更主动、更具持久性的“自主工程师”(Autonomous Engineer)。这种转变并非营销辞令,而是根植于模型的设计哲学与核心能力之中。
1.1 智能体式编码的内涵
要理解GPT-5.1-Codex-Max的价值,首先需要明确**智能体式编码(Agentic Coding)**的定义。它与传统的代码生成有本质区别。
传统代码生成:通常是“一问一答”模式。开发者提供明确的指令或上下文,模型返回一段代码。任务是离散的、无状态的。
智能体式编码:模型被赋予一个高阶目标(High-level Goal),例如“重构整个支付模块以提升性能”或“修复生产环境中报告的#12345号缺陷”。模型需要自主地将目标分解为一系列子任务,规划执行步骤,与开发环境(文件系统、编译器、测试框架、版本控制)交互,并根据反馈进行自我修正,直至最终目标达成。
这个过程要求模型具备以下几种关键能力。
长时记忆与状态跟踪:能够记住任务的初始目标、已完成的步骤、中间产物以及在交互中遇到的问题。
规划与分解能力:将模糊的宏大目标拆解为具体、可执行的行动序列。
工具使用与环境交互:熟练调用外部工具,如执行shell命令、读写文件、运行测试、提交代码。
自我反思与修正:在遇到编译错误、测试失败或非预期结果时,能够分析原因并调整后续计划。
GPT-5.1-Codex-Max的设计,正是围绕这些智能体核心能力构建的。
1.2 模型定位对比
为了更直观地理解其定位差异,我们可以将其与前代或其他通用模型进行对比。
从上表可以看出,GPT-5.1-Codex-Max的进化方向是纵向深化,专注于解决软件工程中时间跨度长、复杂度高的核心问题。OpenAI官方也明确建议,该模型应在Codex或类似环境中用于智能体编码,而非作为通用聊天模型使用,这进一步印证了其专业化、工具化的定位。
💡 二、核心技术解析:原生“压缩”机制
GPT-5.1-Codex-Max能够实现长时间稳定运行,其背后的技术基石是首次在原生训练中引入的**“压缩”(Compaction)机制**。这是对传统Transformer架构处理长序列问题的一次巧妙回应,也是其区别于其他模型的关键所在。
2.1 长上下文处理的困境
在深入“压缩”机制之前,有必要回顾一下标准Transformer模型在处理长上下文时面临的经典难题。
计算复杂度:自注意力(Self-Attention)机制的计算量与输入序列长度的平方(O(n²))成正比。当上下文窗口增大时,计算成本和内存消耗会呈指数级增长,这使得无限扩展窗口在物理上不可行。
信息稀释:在一个非常长的上下文中,关键信息可能散布在各处。模型在处理后期任务时,可能会“忘记”或忽略早期的重要指令或约束,导致“指令漂移”(Instruction Drift)现象。
固定窗口的局限:一旦上下文窗口被填满,最早的信息就会被丢弃,形成一种“滑动窗口”效应。对于需要全局信息的任务,如大型代码库的重构,这种信息丢失是致命的。
以往的解决方案,如RAG(检索增强生成)或各种稀疏注意力机制,虽然在一定程度上缓解了问题,但并未从根本上解决模型在单一、连续任务流中进行状态化记忆管理的需求。
2.2 “压缩”机制的工作原理推测
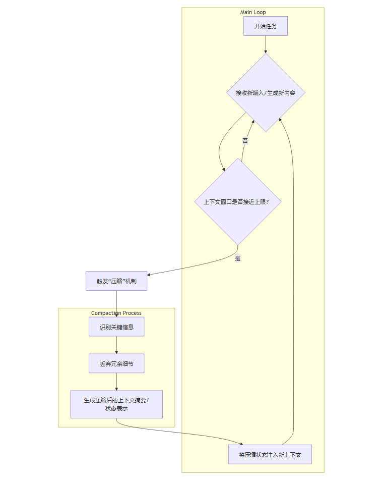
OpenAI并未公布“压缩”机制的详细论文,但根据其描述和实现效果,我们可以对其工作原理进行合理的推测。它并非简单的文本摘要,而是一种智能化的、有损的状态压缩过程,内嵌于模型的原生训练中。
其核心思想可以类比为操作系统中的内存分页与交换机制。当工作记忆(上下文窗口)即将耗尽时,一个专门的模块会被激活,对现有上下文进行扫描和处理。
我们可以用下面的流程图来描绘这个过程。

这个过程可能包含以下几个技术要点。
2.2.1 关键信息识别
模型需要判断哪些信息是“关键”的。这部分可能通过专门的注意力头(Attention Heads)或一个小型辅助网络实现。在训练阶段,模型学习识别对未来任务决策至关重要的信息,例如:
初始高级目标:任务最开始的指令,如“将所有API从RESTful迁移到GraphQL”。
关键实体与约束:如数据库schema、核心类定义、设计模式约束。
历史决策与错误:之前尝试过的失败路径、遇到的编译错误、用户的修正指令。
当前工作状态:正在处理的文件名、函数名、代码块。
2.2.2 冗余细节丢弃
与关键信息相对的,是可被丢弃的“冗余”细节。这包括:
已成功执行并通过测试的代码的完整实现细节。
详细的、无错误的日志输出。
中间步骤的探索性代码,但最终未被采纳。
模型通过压缩,将这些细节抽象成一个更高层次的结论,例如“user_service.py文件中的get_user函数已重构并测试通过”,而不是保留整个函数的代码。
2.2.3 状态表示生成
压缩后的信息不会是简单的自然语言摘要。它更可能是一种结构化的、对模型友好的内部状态表示(Internal State Representation)。这种表示可能是一个向量、一个键值对集合,或是一种特殊的token序列,能够被模型在后续的生成中高效地理解和利用。这种方式避免了自然语言摘要可能带来的歧义。
2.3 “压缩”机制带来的直接收益
这种原生集成的“压缩”机制,为GPT-5.1-Codex-Max带来了三大核心优势。
实现超长时程任务:通过周期性地压缩上下文,模型得以摆脱固定窗口的束缚,将工作记忆延续到数百万token的尺度。这是其能够连续运行超过24小时的根本原因。它将一个看似无限长的任务流,切分成了一系列上下文窗口可管理的“记忆片段”。
提升Token效率:OpenAI报告称,token效率提升了约30%。这很容易理解。在没有压缩机制的模型中,为了维持上下文,开发者需要反复将被丢弃的关键信息重新注入提示词(Prompt),造成大量token冗余。而“压缩”机制自动完成了这个过程,且使用的状态表示远比原始文本更紧凑,从而显著降低了API调用成本和计算开销。
改善响应延迟:更少的token意味着更快的处理速度。每次交互需要模型处理的上下文长度被有效控制,从而降低了端到端的响应延迟,这对于需要实时交互的编程场景至关重要。
💡 三、性能基准与实证分析
%20拷贝.jpg)
一个模型的真实能力,最终需要通过客观的基准测试和实际应用效果来检验。GPT-5.1-Codex-Max在多项业界公认的编程基准测试中表现出色,并与主要竞争对手拉开了差距。
3.1 权威基准测试表现
OpenAI公布了该模型在两项关键基准测试中的成绩,这两项测试分别衡量了模型解决真实世界软件问题和与终端环境交互的能力。
3.1.1 解读SWE-Bench的领先
SWE-Bench被认为是衡量模型实际编程能力的“黄金标准”之一。它并非简单的算法题,而是源自真实开源项目的issue。解决这些问题,模型需要:
理解问题描述:阅读并理解issue中的自然语言描述和用户反馈。
定位代码库:在复杂的代码库中找到与问题相关的代码文件和函数。
实施修复:编写或修改代码来解决问题。
验证修复:确保修复方案通过了所有相关测试。
在这样一个高度复杂的基准上,1.7%的领先幅度是相当显著的。这表明GPT-5.1-Codex-Max在代码理解的深度、逻辑推理的严谨性以及解决实际工程问题的综合能力上,具备了更强的竞争力。
3.1.2 解读Terminal-Bench的优势
Terminal-Bench 2.0则直接考验了模型的**“智能体”属性**。它测试的不是代码生成,而是模型作为“操作者”与系统环境交互的能力。高分意味着模型能够:
准确理解指令,并将其转换为正确的shell命令。
处理命令执行的输出,无论是成功信息还是错误信息。
根据上一步的输出,动态调整下一步的行动。
完成多步骤、有依赖关系的任务链。
近4%的领先优势,凸显了GPT-5.1-Codex-Max在工具使用和环境交互方面的定向优化。这正是智能体式编码不可或缺的一环。
3.2 24小时+长时程任务的意义
除了基准跑分,OpenAI内部完成的超过24小时的连续复杂任务测试,更具象征意义和实践价值。这些任务包括多步骤代码重构和自主调试。
多步骤代码重构:想象一下,将一个庞大的单体应用中的某个模块,拆分成一个独立的微服务。这涉及代码剥离、接口定义、依赖关系调整、API网关配置、编写新的部署脚本等一系列繁琐且环环相扣的步骤。任何一步的遗忘都可能导致整个任务失败。
自主调试:一个复杂的bug可能横跨多个服务。模型需要分析日志、设置断点(概念上)、检查变量状态、提出假设、修改代码进行验证,再重复这个循环。
能够完成此类任务,证明“压缩”机制在实践中是有效的。它确保了模型在长达一天的工作中,始终围绕着最初的宏大目标,而不会在中途“迷失方向”。这标志着AI编程智能体在可靠性和稳定性上迈出了关键一步,使其从一个有趣的“玩具”向一个可信赖的“工作伙伴”转变。
💡 四、典型应用场景与工作流重塑
GPT-5.1-Codex-Max的能力远不止于提升单点编码效率。其长时程、状态化的特性,将对现有的软件开发工作流产生颠覆性的影响,催生出全新的自动化范式。以下是几个典型的应用场景。
4.1 大规模代码库维护与现代化
大型企业遗留系统中,往往存在着数百万行代码。对其进行技术栈升级、依赖库更新或架构重构,是一项耗时、乏味且极易出错的工作。GPT-5.1-Codex-Max正是解决此类问题的理想工具。
场景示例:依赖库批量升级
假设一个大型Python项目需要将一个核心网络库(如requests)从一个旧的主版本升级到一个新的主版本,这通常伴随着API的不兼容变更。
在这种场景下,开发者的角色从执行者转变为监督者。他们只需设定初始目标,并在关键节点审查智能体的计划和最终产出,从而将精力解放出来,投入到更具创造性的架构设计工作中。
4.2 持续集成/持续部署(CI/CD)中的自主修复
CI/CD流水线是现代软件开发的标准实践,但构建失败(Build Failure)是常见的痛点。通常,构建失败会阻塞整个交付流程,需要工程师中断当前工作来紧急修复。GPT-5.1-Codex-Max可以作为CI/CD流程中的一个自主修复节点,实现问题的自动处理。
一个集成了GPT-5.1-Codex-Max的CI/CD工作流可能如下所示。

这个自动化流程的价值在于:
减少中断:对于常见的、模式化的错误(如依赖冲突、简单的空指针、linter问题),智能体可以秒级响应并修复,开发者甚至无需感知。
加速交付:修复流程自动化,大大缩短了从发现问题到解决问题的周期,提升了代码交付的整体速度。
知识沉淀:智能体的修复记录可以被存储和分析,帮助团队识别常见的错误模式,从而在源头上改进代码质量。
4.3 端到端的特性开发与原型构建
对于新功能的开发,GPT-5.1-Codex-Max能够承担从需求理解到代码实现的全流程工作。开发者可以提供一个高层次的产品需求文档(PRD)或用户故事(User Story),智能体则负责将其转化为可工作的代码。
场景示例:开发一个新的API端点
指令:“为我们的电商应用创建一个新的API端点/products/{id}/recommendations。它应该接收一个产品ID,返回一个包含5个推荐产品的列表。推荐逻辑基于与输入产品相同类别的、销量最高的商品。使用FastAPI框架,并为该端点编写完整的单元测试。”
智能体的执行步骤可能如下:
规划分解:将任务分解为:创建路由、实现业务逻辑函数、编写数据库查询、定义数据模型、编写单元测试。
代码生成:在
routers/product_router.py中添加新的API路由。逻辑实现:在
services/recommendation_service.py中编写获取推荐商品的函数,包括数据库查询逻辑。模型定义:在
models/product_model.py中定义请求和响应的数据结构。测试编写:在
tests/test_product_router.py中创建一个新的测试用例,mock数据库调用,并验证API的返回结果是否符合预期。自我修正:如果在任何步骤遇到linter错误或语法问题,它会自行修正。如果测试失败,它会回头检查业务逻辑代码。
这种端到端的能力,极大地加速了产品原型验证和最小可行产品(MVP)的开发周期。
4.4 复杂Bug的根因分析与修复
现代分布式系统中的Bug往往难以复现和定位,其根因可能横跨多个微服务。人类工程师在排查时,需要在日志系统、监控系统、不同代码库之间频繁切换上下文,认知负荷极高。
GPT-5.1-Codex-Max的长时记忆能力在此类场景中优势尽显。它可以同时“阅读”并关联来自不同来源的信息。
信息整合:它可以接收来自Prometheus的告警、来自ELK的错误日志、来自Jaeger的分布式追踪数据。
跨服务推理:通过“压缩”机制,它能记住服务A的日志中提到的
trace_id,然后在服务B和C的日志中查找相同的trace_id,从而构建出一条完整的请求失败链路。假设与验证:基于整合的信息,它能提出关于Bug根因的假设(例如,“服务B的数据库连接池耗尽导致了对服务C的调用超时”),然后通过生成诊断代码或查询系统状态来验证这一假设。
这种超越人类认知带宽的信息处理能力,使其成为诊断和修复复杂系统性问题的强大盟友。
💡 五、产品集成与生态系统展望
%20拷贝.jpg)
GPT-5.1-Codex-Max并非一个孤立的模型,而是深度集成在OpenAI的开发者生态中,并计划通过API赋能更广泛的第三方应用。
5.1 现有集成矩阵与能力增强
该模型已成为OpenAI Codex开发环境的核心引擎,并从即日起取代了GPT-5.1-Codex成为默认模型。
5.2 即将开放的API及其潜力
OpenAI已确认计划在API中提供GPT-5.1-Codex-Max。这为第三方开发者工具的创新打开了想象空间。可以预见,未来的API可能会包含以下特性:
会话管理(Session Management):提供创建、恢复和管理长时程任务会话的端点。API调用者无需在每次请求中都传递完整的历史上下文,只需传递一个会话ID,由OpenAI的后端来管理和压缩状态。
工具调用(Tool Calling)接口:标准化的工具调用接口,允许开发者轻松地将自己的工具(如内部API、数据库客户端、构建系统)注册给模型使用,从而构建高度定制化的开发智能体。
流式响应与中间状态:提供流式API,实时返回智能体的思考过程、执行计划和中间结果,使用户能够实时监控和干预智能体的工作。
API的开放将催生一个全新的AI原生开发工具生态。IDE插件、DevOps平台、项目管理软件,都有可能集成GPT-5.1-Codex-Max,提供前所未有的自动化和智能化功能。
5.3 对开发者生产力的量化影响
OpenAI内部的数据已经雄辩地证明了Codex系列工具的价值。
95%的内部工程师每周使用:这表明该工具已非“锦上添花”,而是成为日常开发不可或缺的基础生产力设施。
平均拉取请求(Pull Requests)提交量提升约70%:这个惊人的数字背后,是开发工作流的根本性改变。
这种效率提升并非简单源于“打字更快”,而是多重因素的叠加:
减少认知负荷:开发者无需再记忆大量API细节、样板代码写法,可以将更多脑力用于核心业务逻辑。
自动化繁琐任务:编写单元测试、代码格式化、文档生成等低创造性但耗时的工作被大量自动化。
加速学习与探索:在接触不熟悉的技术栈或代码库时,Codex可以快速提供示例和解释,缩短学习曲线。
提升代码质量:智能体可以实时提示潜在错误和不符合规范的写法,将问题扼杀在萌芽阶段。
最终,开发者的角色正在发生演变。他们将从代码的生产者,更多地转变为AI智能体的指挥者、审查者和架构师。工作的重心将从微观的代码实现,转向宏观的系统设计、需求定义和最终结果的验证。这要求开发者具备更强的抽象思维能力和对AI能力的深刻理解。
结论
GPT-5.1-Codex-Max的发布,不仅仅是AI编程领域一次常规的模型升级,它更像是一次范式宣言。通过引入原生的“压缩”机制,OpenAI直面了长期以来困扰大型语言模型的上下文窗口限制问题,为构建能够处理真实世界复杂工程任务的AI智能体铺平了道路。
从技术层面看,“压缩”机制是一种在计算效率和信息保真度之间取得精妙平衡的工程创举。它使得模型能够以一种经济、高效的方式维持长期记忆,这是实现从“问答式”代码生成向“任务式”自主编程跃迁的技术前提。
从性能上看,无论是在SWE-Bench这类衡量深度代码理解能力的基准上,还是在Terminal-Bench这类考验环境交互能力的测试中,GPT-5.1-Codex-Max都展现了其领先地位。而成功执行超过24小时的连续任务,更是其实用性和稳定性的有力证明,标志着AI智能体已经具备了初步的工业级可用性。
从应用和生态的角度看,该模型的深度集成和即将开放的API,预示着一个以AI智能体为核心的全新开发工具生态正在形成。开发者的角色和工作流将被重塑,生产力有望获得数量级的提升。我们正站在一个新时代的开端,在这个时代,软件开发将不再完全是人类智慧的独角戏,而是人与高度自主的AI智能体协同共创的交响乐。GPT-5.1-Codex-Max,无疑是这首交响乐中一个强有力的开场音符。
📢💻 【省心锐评】
GPT-5.1-Codex-Max的核心是“压缩”带来的长时记忆。它让AI从一个“代码片段生成器”进化为能独立啃下大型重构任务的“初级工程师”,标志着AI编程真正开始从“辅助”走向“自主”。

评论